| Fórum témák 
 
 » Több friss téma | 
				A sima kis "háromlábú" feszültségszabályozó IC-k nem alkalmasak erre? Vagy azok nem tudnak elég áramot?						 
				De alkalmasak, csak az akkumulátor kapacitásának töredékét lehet kihasználni velük. Egy "normál tápIC" 1 Volt feletti feszültségkülönbséget igényel. Némi szerencsével a 4,2V csúcsfeszültség esetén körülbelül akár az akku kapacitásának 10 %-át is ki lehet nyerni. LDO alkalmazásával ez a helyzet jelentősen javul. A hozzászólás módosítva: Ápr 6, 2017 
				Ó, értem. Tehát ahogy az akksi elkezdi ejteni a feszültséget az idő múlása és/vagy a terhelés miatt, hiába tudna az akku a panel működtetéséhez elegendő feszültséget, az IC-nek az nem elég. Köszi.						 
				A Microchipnek vannak olyan LDO stabilizátorai, amelyeknek 40-50mV-al magasabb bemenő fesz kell csak.						 
				Igen. Sőt még a Torex, Toko, Ricoh, Texas Instruments, Eutech, ONSemi, Richtek is gyárt ilyent, nemcsak a Holtek.				 A hozzászólás módosítva: Ápr 6, 2017 
				Rendelsz ebből 10 darabot (minden színben, még jól is néz ki) és meg van oldva a tápellátás.  Bővebben: Link Nem kell akkukkal szerencsétlenkedni. Egy akkus dolog soha nem megbízható. De ha rendelsz ebből is: Bővebben: Link akkor meg is van oldva az ESP-01 tápegysége is. Csak a szenzort kell ráforrasztani és kész.  (és még debugolhatod is vele) 
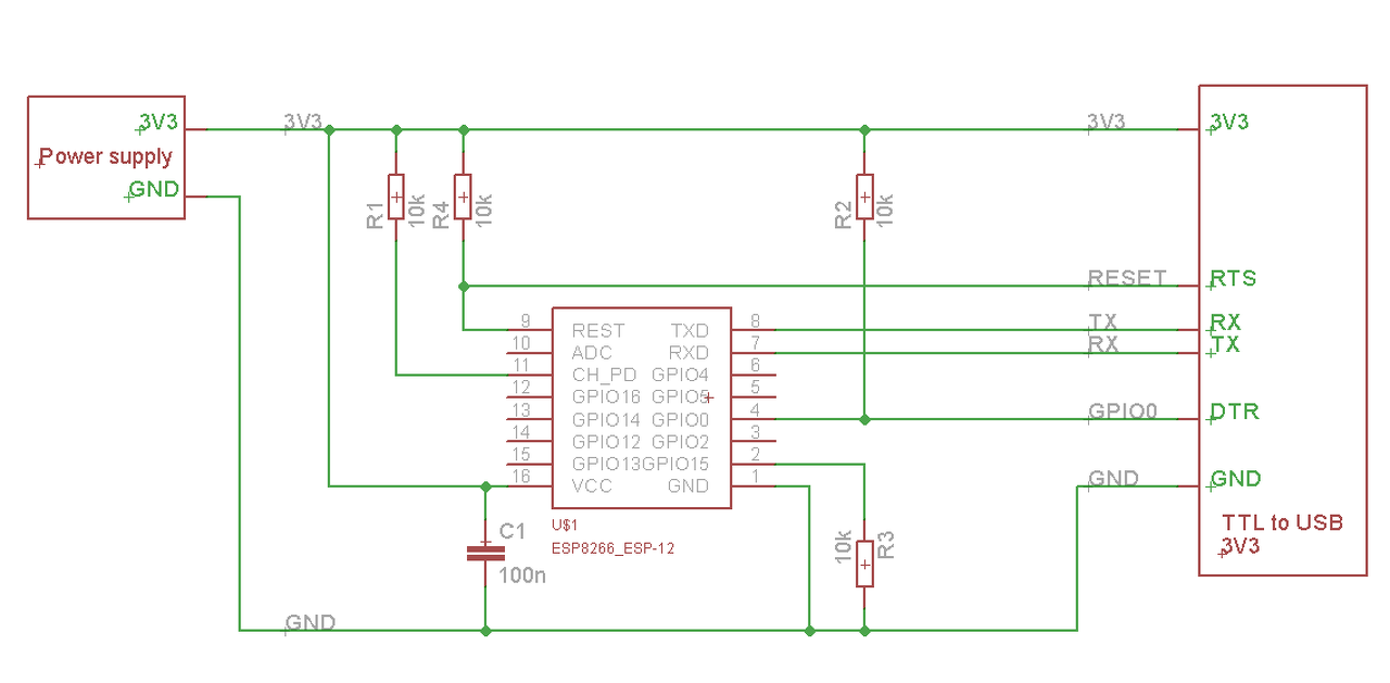
				Az ESP-12-nek nem ilyen a csatlakozó kiosztása. Arra viszont többféle bekötést találtam. Valakinek ESP-12 forma cuccra programozáshoz kipróbált bekötés?						 
				Én ezt a bekötést használom. A képet nem tudom hol találtam már.						 
				Köszi. Az ESP most stimmel, de nekem csak GND, RXT, TXT, 3.3V, és 5V van RTS, DTS nincs. Jaj de nehezen jön össze. 
				Az rts és dtr nem feltétlenül kell.  Az rts csak automatikusan reseteli az esp-t ha kell. A dtr-t pedig neked kell majd mondjuk egy jumperel kapcsolgatni, programozás és futtatás között. 
				GND, Tx, Rx, 3,3V értelemszerű. A programozás üzemmódhoz a GPIO2 lábat a földre kell kötni.						 
				Ok. Akkor az értelemszerűeken túl: A reset sehova. A GPIO0 programozáshoz +3,3V vagy GND? A GPIO2 a GND-re. Közben írtad. A hozzászólás módosítva: Ápr 6, 2017 
				Reset felhúzva 10k-val 3,3V-ra. Érdemes egy gombot tenni rá. GPIO0 GND-re a programozáshoz, 3,3V-ra a futtatáshoz. GPIO2 elvileg nem kell bekötni sehova, anélkül is mennie kellene. Ha így nem megy, akkor fel kell 10k-val húzni 3,3V-ra. 
				Akkor rendelj ESP-01-et is.  Bővebben: Link Ennél olcsóbban úgy sem tudod beszerezni. És meg van oldva az egész dolog. Az adapteren keresztül még programozni is tudod. Csak a GPIO2-es lábat kell testre húzni. Felesleges 1db szenzorhoz ESP-12-t használni, úgy, hogy még hozzá nyákot is kell gyártani, meg bekötési rajzot keresni. Ha csak egy hőfokot akarsz vele küldeni, ennél egyszerűbb, olcsóbb megoldás nincs. 
				Majd rendelek. $1,5 ért vettem az ESP-12-t. sirály12: Köszönöm. Így világosabb. 
				Az ESP-01 előnye, hogy 2,54mm a lábak távolsága. Cserébe a flash memória általában kisebb, és igen korlátozott a felhasználható kivezetések száma. A flash írásához szükséges kivezetéseket mindössze egyszer kell megérteni.						 
				Mindenki az övével. Én a Wemos Mini-t részesíteni előnybe. Kis méret és teljesen önálló (micro USB és kész). A fogyasztása is nagyon kicsi				 A hozzászólás módosítva: Ápr 7, 2017 
				Igen, korlátozott a lábak száma, de pont annyi van, hogy I2C vagy oneWire elmegy róla. Mivel egy DS18B20-ról volt szó, és hogy minden helyiségbe akar a kérdező tenni egyet, arra ez a legjobb választás. Arra reagáltam. Kicsi, olcsó, pont annyi lába van, amennyi kell. A flash memóriája kisebb mint a esp-12-nek, de még így is kb. duplája egy Arduino Mega-nak. Bőven elég a wifi kapcsolat beállításához, és a szenzor lekezeléséhez.						 
				Sziasztok. Vettem egy ilyen modult.Bővebben: Link Egy nanoval így kötöttem be Bővebben: Link De akár milyen kóddal próbálom nem működik. Rosszul kötöttem be? Tudna valaki példa programot mivel teszteljem?						 
				Rx-Rx és Tx-Tx van összekötve. Keresztbe kell kötni.						 
				Nem egyértelműi, hogy mi volt a cél: az Arduino küldje a parancsokat, vagy pedig a PC, az USB UART átalakítón keresztül (a kérdező által belinkelt bekötési rajz az utóbbira példa). Utóbbi esetben nem kell keresztbe kötni, viszont az ATmega328-at RESET-be kell állítani, hogy ne zavarkodjon.						 
				Köszönöm. Igen nem voltam egyértelmű mire is szeretném használni. Hőmérő szenzorokat kötök a nanora és ezt szeretném neten elérni illetve email küldés lenne a cél.						 
				Ebben az esetben nem jó a korábbi hozzászólásodban belinkelt összekötés.  Egy lehetőség (SoftwareSerial megoldással) itt található. 
				Szia. Ki próbáltam így sem működik. Csak azt írja ki ami a setupban van.						 
				ESP01 -et összekötöttem a meglévő kazánvezérlőmmel sorosan. Az ESP wifin továbbitja a routernek, így böngészőn keresztül láthatok minden adatot bárhol a lakáson belül, vagyis láthatnék mert van egy kis bibi. Az ESP -re basic firmware van rátöltve. Az az egyik problémám hogy a sorosan fogadott adatokat kb 1 karakter / másodperc sebességgel írja ki az ESP a böngészőre. A másik gondom az hogy kb 50 karakter kiírása után azt írja ki hogy meg telt a buffer vagy nem ír már ki semmit. Terminal programmal ellenőriztem a pic mind a 170 karaktert elküldi 1 másodpercen belül. Valakinek van valami javaslata? A basic program nagyon egyszerű ami az ESP -ben fut és nem is akarom túl bonyolítani, ha nem muszáj. 
 | Bejelentkezés Hirdetés | 


















