Fórum témák
» Több friss téma |
Áááá, még sok víz lemegy a folyókon... Lehet, hogy csak szombaton lesz időm kipróbálni; az ötlet, amit adtál, nagyon jó. hdcc
Szia Martin!
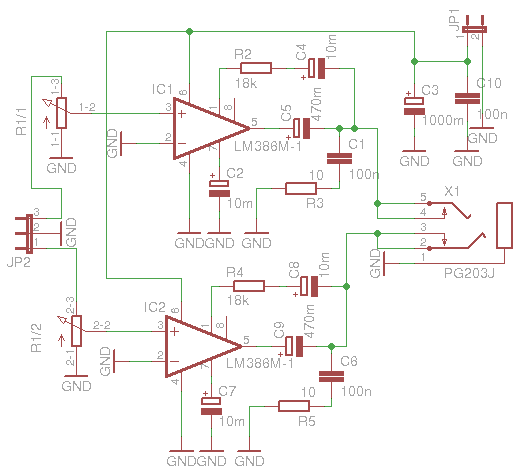
Tegnap este volt még annyi időm, hogy összedugjam a kapcsit. Megszűnt a zaj (! ), azonban sajnos még mindig nem hallok semmit a kimeneten. Lehet, hogy a kimenő kondi értékével kellene játszani? A próba füles 32 Ohmos, a kondi pedig 470 mF (220-asom nincs itthon). hdcc
A GND és az 5-ös láb között mekkora feszültség van?
Most megfogtál ...
Sajnos lakóhelyem és munkahelyem között 80 km van (este pedig ittalvós céges buli lesz), legkorábban holnap du tudom megmérni a feszt. Ha megvan, megírom. hcdd
Jó reggelt.
5V és 9V tápfesznél az 5-ös lábon egyaránt 0,62V mérhető.
Működik !
![]() Addig cserélgettem az alkatrészeket, amíg meg nem szólalt.... 6V a minimum táp, 470 miki jó a kimenetre... Még 1x köszi a segítséget: hdcc
Én meg lehet építek egy 9-12V-ról működő cmoy-t.
Van is itthon OPA2107-es opa-im. A Dip8-as az biztos, hogy elbír egy fejessel, de egy SMD-s is elbírna vajon egy fejest?
Gond nélkül el kell bírnia az SMD tokozásnak is.
Sziasztok!
Szemet vetettem a Bravo V erősítőre. Olyan kérdésem volna, hogy ECC85-tel megépíthető-e? Minthogy kettőstrióda az is. Ami klónokat látok, az vagy ECC88, vagy ECC82 csövekre épülnek, de sok esetben más hibridek is. Most vettem 13db ECC85-öt, és nem is gondoltam abba bele, hogy lehet nem is jó e célra! Annyit tudok, hogy a lábkiosztás eltér a 88 és 85-nek. Segítségeteket előre is köszönöm!
Bővebben: Link
Amennyiben erről lenne szó gondolom melyik lehet de konkrét kapcsolás nélkül is lehet talán válaszolni a kérdésedre . ECC88 helyett lehet probálni a 85 -öt viszont a 82 az ugyan azon kapcsolásba már nem lesz jó . ha tudsz mutatni kapcsolást talán akkor lehetne tudni milyen irányban nézzük a történetet,
Igen ez a kis ketyere lenne az!
Nézegettem a mellékelt kapcsolást is. Abba miként illeszthető be az acc85?
Szia! Az itt az okoskodás, hogy (2in1) a csőfűtés a munkaellenállás. A 19J6-nak 18,9V az előírt fűtése, az pont jó. Az ECC85-re csak 6,3V-ot engedhetsz.
Sejtettem, hogy a fűtés körül lehet valami varia, de az eredeti csövek lapját még nem néztem át. Ha jól értelmezem a rajzot az alapkapcsolásban párhuzamosan van fűtve a cső. Soros fűtét nem lehet használni? Gondolom az lm317-et kell más áramértékre beállítani.
Ez a két kapcsolásom van meg, de az a kapcsolás amiben ECC88 van, nincs felparaméterezve. Gondolom nem alkalmazható egy az egyben az értékek.
Kicsit összevetettem az említett csövek adatlapját és azt láttam, hogy ezeknek az ”átlag„ csöveknek mindnek 6,3V a fűtési feszültsége de a fütési áramuk elég változó. Míg az ECC85-nek 435mA, az ECC82-nek már csak 300mA. Az ECC82 adatlapján láttam olyat hogy két féle fűtési fesz és áram van feltüntetve. Dupla fűtési feszen fele fűtő árammal. Gondolom soros fűtéshez. Viszont ECC85 és ECC88 adatlapján nincs feltüntetve ilyen adat. Ezt nem lehet minden kettős csőnél alkalmazni?
Akkor van kétféle fűtési feszültség, ha a fűtőszálak sorosak és a közös pontjuk ki van vezetve.
A második ábrán csak az LM317-tel soros ellenállás kérdéses. Értéke: 1,25V/fűtőáram.
Köszönöm a segítséget! Az ECC85-nek van egy S megnevezésű kivezetése de agány rajz annyi féle ábrázolási mód. Van ahol szaggatott, van ahol folytonos vonal. Ezt az kivezetést minden csövön látom, de konkrétan ha jól emlékszek az ECC82-nél van csomópnttal jelölve, hogy a fűtőszálak közös pontja. Ez az S kivezetés volna a közös pont? Én így értelmeztem.
Árnyékoló lemez a dupla trióda két triódája közt. GND potenciálra kell kötni.
A fenti kapcsolások megépítését nem ajánlom. Az elektroncsöveket nem arra tervezték, hogy 24V-os anódtáppal használjuk őket. Most őszintén, képeljünk már el egy Ia-Ug görbét, amin az Ua paraméter 10-20V tartományban van. Hol lesz ott a görbe lineáris szakasza? ECC85_adatlap
Akkor csak sorosan fűthető a cső?! Ez némileg változtat a helyzeten... A rajz szerint a fűtőszál egyik vége van gnd-n, és ezt csak közösített kivezetésű csővel lehet jól kivitelezni. Vagy tévedek?
![]() A linealitása engem nem igazán érdekel, a hangja legyen számomra kellemes! Tudom, hogy ez szembe megy a terminológiával, mint az is hogy csövet törpe feszről hajtani, de mégis van több hasonló hibrid kapcsolás, ahol törpe feszes a táplálás. Annyira csak nem lehet rossz, ha találtam egy angol fórumog, ahol egy topik kimondottan csak evvel a kis erősítővel foglalkozik. Mindamellett már volt itt is ki megépítette ezt, vagy hasonlót. Az egyik ilyen személy cirokl. Ha már ennyit foglalkoztam a témával, meg akarom építeni! A hozzászólás módosítva: Nov 26, 2013
Szép napot mindenkinek!
Folytatnám a tegnap felvetett témámat… A kimértem az ECC85 fűtőszál kivezetését, és az S az nem cseng össze a fűtéssel. Ezt bár lukacsp megírta tegnap, de kíváncsi voltam rá mégis. Tehát az S az árnyékolás. A rajz alapján a félcső fűtőszál egyik pontja testen van, -a közös pont- a másik pont(okat) táplálja az LM317 oldalanként egy-egy. Ez márpedig csak kivezetett közös pontú fűtéssel lehet kivitelezni, márpedig az ECC85 nem ilyen. Ha mégis ilyen csövet akarok használni, milyen.lehetőségeim vannak? Ha maradni akarok az eredeti megoldásnál, és a főtőszál egyik pontját tester rakom, -mert máshova nem is nagyon tudom, mert szemböl táplálni közép kivezetés nélkül hülyeség - akkor stabból csak egy kell, és a két fet source kivezetését kell(ene) közösítenem a stab bemenetén. Kvázi akkor egy munka ellenállást használva. A kész felépítmény képeit nézve, dupla fet és stab van a nyákon. Ezt a megoldást ugyan csak nem tudom jó elképzelésnek tartani. A másik felvetésem, hogy oldalanként egy egész csövet használok, a fűtés akkor maradhat az eredeti terv szerint és külön munkaellenállás ésa rácsokat párhuzamosan kötném. Vagy ez a cső nem alkalmas erre a kapcsolási módra? Van 14db csövem, jó lenne kezdeni velük valamit, és az elsődleges terv egy füles erősítő. De mostmár nem ragaszkodok a bravo kapcsoláshoz, az első csatolt rajzom is megfelelne számomra, ha rá tudom illeszteni erre a csőre.
Az ECC8x kettős triódáknál kétféle fűtésrendszer fordul elő. A fűtés kivezetés a 4, és 5 láb, illetve némelyiknél a fűtés közepe ki van vezetve a 9 lábra.
A 12 V -os fűtésű csöveknél ez a helyzet, a 4 - 5 ös láb összekötésével és a 9 láb között a fütőszálak párhuzamosan kapcsolva adódik a 6,3 V/300 mA fűtés, így beilleszthető lesz a P sorozat soros fűtésláncába is, míg másoknak csak párhuzamos fűtésű változata létezik, ezek nem feltétlenül illeszthetők a soros fűtési láncba. Ilyen az ECC85 is a maga 6,3 V/ 435 (nem 300) mA fűtésével. Annyi a különbség csak, hogy az LM317 áramgenerátorral nem 300, hanem 435 mA -t kell beállítani. Lehet, hogy a munkapontot is újra kell beállítani. A lényeg, hogy a FET S lábán kb. féltápfesz legyen.
Közben felmerült bennem amit cirokl be is linkelt, hogy külön függetlenül fűteni a csövet, és gnd-re kötni a munkaellenállást.
Köszönöm mindenki szíves segítségét!
Ezért linkeltem ez a megoldás , plusz javaslom a magasabb tápfeszültséget pl-ul 24DCV
A hozzászólás módosítva: Nov 26, 2013
Azt is lehet, de az eredeti kapcsolásban a fűtés ellenállása maga a munkaellenállás. Mert így egyszerű.
Igen, csak az a topográfia nem soros fűtésű csőre van tervezve, nekem meg van 14db, amit kimondottan erre a célra vettem... Na meg cirokl megépítette az emlegetett verzió, linkelt is rajzot. Átjavítom a nyáktervemet ennek megfelelően és már csak az építés marad, amiről remélem mihamarabb publikálhatok itt!
Sziasztok!
Egyszer már csak úgy önmagában megépítettem ezt a hibrid erősítőt a fent csatolt rajz alapján, csak aztán elkallódott a dolog, nem foglalkoztam vele, a NYÁK beoxidálódott, a konstrukciót abban a formában nem tudtam hasznosítani és a táp stabilitására is nagyon hárklis volt. Most CIROKL mester ajánlásával 1-2 módosítással nekiugrottam újra, s most itt tartok. Hétfőn megveszem bele a maradék alkatrészt és beültetem. A nyák a suliba készült fotózásos eljárással. Sajnos a benti nyomtató ramaty, így a "piszok" meglátszik a panelen, na de annyi baj legyen! ![]() A végfetek a panel rögzítőfuratai alatt kapnak majd helyet (csillám még nincs alatta), ugyan így az áramgenerátorként működő LM317 is majd a panel másik végében, és vezetékkel fogom bekötni. Sajnos erre az egy dologra nem gondoltam a panel áttervezésekor, hogy majd hogyan fogom a tranzisztort rögzíteni. A hozzászólás módosítva: Nov 30, 2013
Sajnos a tápról konkrét rajzot nem tudok közölni, csak EZT. Ennek az előfoknak a tápja konkrétan optimális ehhez a kis erősítőhöz, ha az anódstabilizátort átszámoljátok 24V-hoz. A fűtésről nem kaptam infót, hogy kell-e stabilizálni vagy nem, nekem jobb a békesség, ártani nem fog, azon a pár filléres alkatrészen pedig ne múljon már. Még egy extra dolog a tápban az NE555-ös késleltető, ami az anódtáp "feléledését" késlelteti. Anódfeszültség csak akkor kerül a táp kimenetére, amikor már az elektroncső(vek) felfűtött(ek) Ehhez is átrajzoltam a tápot egy kicsit, jövőhét szerdán remélhetőleg ennek is sikerül a nyákját elkészíteni a suliban...
|
Bejelentkezés
Hirdetés |























