Fórum témák
» Több friss téma |
Ezt a canamp-et én is meg tudom csinálni? Ja és én nem csak annyit szeretnék hogy hangos legyen hanem hogy a hangzása is szebb legyen egy rajzot tudsz küldeni?
Ha valaha is építek Canampot, akkor simán befelezem neki a tápot. Így hullámozhat kedvére
Ezen törtem a diómat, mert nem találtam 2*9v-os trafót, csak sima 9v-osat, de aztán kezembe akadt egy , így maradt a szimetrikus.
Na, hát igen, ez szeritem is korrektebb megoldás. Nem is értem miért spóringászták ki azt a két nyamvad stabot egy füles erősítőből...
Hát azt nem tudom, hogy te mire vagy képes, de azt igen , hogy gyönyörű hangja van ennek a füles erősítőnek. Olyan lágy és kellemes mély hangokat produkál, hogy valami eszméletlen, dögös, és részletező a hangja, nekem nagyon tetszik. Rajzzal, tervel tele van ez a topic. Amelyik szimpatikus. Laci épp az előbb mutatott egy jó tervet.
Megnéztem de az a helyzet hogy azt nem találom hogy milyen alkatrészekből áll:/ És nem látok rajta csatlakozót amibe a lejátszót és amibe a fülest lehet dugni vagy ez másképp működik?
Itt egy másik canamp. Ezen minden rajta van. Bővebben: Link A tápot mondjuk én kicsit átszerkeszteném mostmár.
Idézet: Na ne viccelj már , a fától az erdőt nem látod ?„azt nem találom hogy milyen alkatrészekből áll:” Idézet: „És nem látok rajta csatlakozót amibe a lejátszót és amibe a fülest lehet dugni vagy ez másképp működik?” Ha ez valóban így van akkor javaslom még a kapcsolási rajz /ok / tanulmányozását tanulását ... Lehet jobban jársz ha veszel egy kész panelt ! A hozzászólás módosítva: Dec 3, 2013
Na, kipróbáltam, ebben az esetben sajnos nem jött be. Audio jelet adva a bemenetre továbbra is ~5-6dB különbséget hallok, a bal oldal ennyivel erősebben szól, mint a jobb. A bemeneteket egy csavarhúzóval rövidre zárva a bal oldalon néma csend (2-3-as láb), a jobb oldalon (5-6-os láb) sistergés (olyasmi, mint mikor nincs adás - fehér zaj).
További ötleteket várok! Köszi előre is!
A forrasztási oldal makulátlan tisztaságú? A gyantamaradványban oldott szennyeződés képes vezetni. A sistergésről a NYÁK marató elégtelen leöblítése jut az eszembe.
Igen, azért nem ez az első kapcsolás, amit csináltam. Viszont át lett ónozva az egész, mert mint írtam, én is kontakthibára gyanakodtam, ami ezek szerint mégsem az. Jó lenne, ha rájönne valaki, hogy a nagyobbik fülesem is néha magammal tudnám vinni végre...
A potenciométer előtt zártad rövidre a bemenetet? Jó az a poti?
Na igen, a poti, pont egy rossz hangerő poti sistereg a pc hangfalamba....
Nem. Közvetlen az IC lábait zártam rövidre, mindkét esetben. Egy ALPS poti van beszerelve, ami teljesen új és jó is. Kifejezetten a CMoy-hoz ajánlják ezt a típust. Tegnap jött meg, szóval nem hiszem, hogy az rossz lenne. Bár ez nem jelent biztosítékot, de a csomagjára az van írva, made in japan.
A hozzászólás módosítva: Dec 3, 2013
A jelerősítést kizárólag a visszacsatoló ág ellenállásainak aránya határozza meg. Mérd meg őket a panelban IC nélkül, akkor az esetleges NYÁK-átvezetés is benne lesz az eredményben.
Szia. Megoldottam végre. Nagyon nehéz szülés volt, de sikerült. Nem táp probléma! A fűrész most is ott van a tápon, de a cucc teljesen síri csendbe van. Első körbe megcsináltam a trafó vezetősávjának elvágását, majd a tegnap beszélt módon kötöttem át egyből a kondira. Ez nem segített. Majd a hátul lévő jel csatlakozóról jövő vezetősávokat elvágtam és árnyékot kábellel helyettesítettem. Ez se jött be. Majd nem tudom milyen indíttatásból, de elvágtam a csillagpontról a poti lábához érkező föld vezetősávot és a LED lábáról kötöttem a potira a földet, hát basszus, elhallgatott. Először azt hittem valami nem oké, bekapcsoltam a lejátszót, és persze fel volt tekerve a hang. Akkorát ugrottam
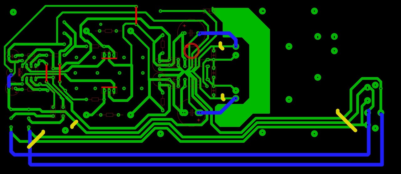
A rajzon bejelöltem sárgával a vágást, és kékkel az átkötést. Nagyon jó lett!! De van egy anomália. Ha mondják, nem hiszem el, de a saját szememmel láttam. Bekarikáztam a panelon egy részt a csillagpontnál két piros karikával. A lényeg, hogy a csillagponttól mindössze 1cm-re összekötöm a két vezetősávot máris hallható egy kis brumm!! Mondom ezt nem hiszem el, a két vezetősáv ott találkozik a kötéstől 1 cm-re, de ha összekötöm őket akkor hallatszik a brumm. 1cm-en belül ez hogy lehetséges? Mutatom a képet. A hozzászólás módosítva: Dec 4, 2013
Mikor idáig elolvastam, érdekes dologra asszociáltam, de mégse...
![]() Idézet: „Először azt hittem valami nem oké, bekapcsoltam a lejátszót, és persze fel volt tekerve a hang. Akkorát ugrottam A rajzon bejelöltem sárgával ...”
Á, szerintem mégis!
Üdv!
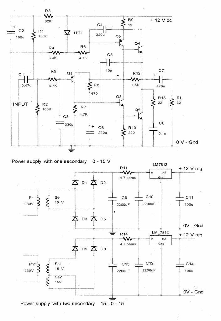
Egy 12V sima tápos, kicsatolókondis JLH fejhallgató-erősítőnek mekkora trafó kell körülbelül? Csatoltam a kapcsolási rajzot. Annyi a különbség az enyémhez képest, hogy én 22 Ohm áramkorlátozót tettem 12 Ohm helyett. Köszi! A hozzászólás módosítva: Dec 6, 2013
Szia! Ez így 2,5W-os fogyasztó. A tartós terhelés miatt nem árt a trafónak ettől 3-4-szer nagyobb teljesítményűnek lenni.
Szia! Én kb 6W-ot számítottam csatornánként, sztereóban 13W-ot. Mit számolok el?
Egy csatorna áramfelvételét a végtranzisztorok nyugalmi árama határozza meg döntően. Az egyszerűség kedvéért számíthatjuk úgy, hogy a LED nyitóból levonjuk Q2 BE feszültségét, ez esik a 22 ohm-ra választott R9-en. Rendre így fest a nyugalmi áram kalkuláció: (1,8V-0,65V)/22 ohm=52mA.
A két csatornát együttesen 120mA-nek vettem. A 15V csúcsra pufferelve 20V. Szorzatuk adja a kb. 2,5W teljesítményt. A kivezérlés csekély hatással van a fogyasztásra, lévén szó A-osztályú erősítőről. Nézd az arányokat! Az 52mA nyugalmival az A-osztályú kacsolásban 100mA csúcsáramot tudsz elérni. Az effektív értéke 70mV körül alakul. Ha jól látom 32 ohm füles lesz rajta. Lássuk a P=I2R eredményét: 0,07A*0,07A*32 ohm=157mW. Ez még a 2,5W-tal is katasztrofális hatásfok
Sziasztok!
Elkészítettem saját tervezésű nyáktervét a már általam emlegetett Bravo fejhallgató erősítőnek. A koncepció alapjait a csatolt képek ihlette. Csatoltam a kapcsolást is amiről dolgoztam, kérlek benneteket szakértő szemmel vessetek pillantást a nyákra, hogy van-e hiba benne?! Több szem többet lát! ![]() Az még nem fix, hogy a cső és a főáramkör egybe lesz-e. Ezért átkötéseket raktam. Az LM317-nél az ellenállások értéke még nem fix, ezért R1 és R2 jelölést tüntettem fel. Ebből is két koncepció lehet, az "osztott" adjust beállítás és a testre húzott. Ezen kivitelek lényege még nem tiszta előttem, ha megértem az okokat, és ami célszerűbb az ECC85-höz, azt a kivitelt fogom választani. A leddel van párhuzamosan egy kondenzátor, ezt nem terveztem bele az áramkörbe, szükség esetén forrasztási oldal felől be lehet iktatni. Előre köszönöm mindenki segítségét!
Á, köszi a levezetését
2 dolgot nem értek: a Q2 BE feszültséget honnan tudod? A 15V pufferelve 20V, de utána van egy 12V-os stabilizátor. Vagy ez a trafónak mindegy, és a stabon eső feszültségből eredő teljesítményt hozzá lehet adni az áramkör felvett teljesítményéhez? (fejvakarós smiley)
A szilícium tranzisztor bázis-emitter diódájának nyitó irányú feszültségét egy általános kisáramú alkalmazásnál jó közelítéssel vehetjük 0,65V-nak.
A felvett teljesítményt számolhatod így is I*8V+I*12V külön véve az erősítőt a táp disszipációtól, az eredmény ugyan az
Ez így jó, csak FIL. 20Ohmnak nagyobb makrót rakj. Nálam 21Ohm 20W ellenállás van, és melegszik eléggé durván!
Szia! A NYÁK-terv R1 környékén zavart érzek. Az LM317 Out-nak vagy közvetlen, vagy a cső fűtőszálán keresztül el kell érni a testet!
A nyugalmi áram: 1,25V/R2, ezt kell figyelembe venni. Az R8 az a fejhallgató Nem kell ilyen értékű ellenállást beültetned.A BC tranzisztorok lapolása nem a másik oldalra szokott esni?
Szia! A FIL. 20 ohm épp oly szimbólum mint R8. Az egy 6,3V 315mA-es fűtőszál
Szia! Csak az volt, amíg ki nem váltotta Cirokl ellenállással. Az Ő javaslatára, lekötöttük az áramgenerátorról a csövet, így szebben szól.
A hozzászólás módosítva: Dec 6, 2013
|
Bejelentkezés
Hirdetés |











Nem kell ilyen értékű ellenállást beültetned.




