Fórum témák

» Több friss téma
Fórum » Feszültség teszter és jelző
 
Témaindító: harald, idő: Nov 10, 2010
Témakörök:
Lapozás: OK   1 / 2
(#) harald hozzászólása Nov 10, 2010 /
 
Üdv. mindenkinek
Szeretnék épiteni egy feszültség ellenőrzőt tesztert
ami kijelzi mondjuk a 6-12-24-46-110-230-400 V feszültséget meg egy két extrát pl. folytonosságmérőt műterhelést lehet készen kapni csak az nem nagyon felel meg a célnak mert nincsen benne műterhelés és minden kóbor feszültséget kijelezBővebben: Link sajnos még hasonlót sem találtam az egész netten csak elméleti sejtésem van hogyan működne ezért fordultam hozzátok
minden segítséget köszönök
(#) (Felhasználó 1947) válasza harald hozzászólására (») Nov 11, 2010 /
 
A linken/fotón látható műszerrel a villanyszerelők melóznak, ha nekik megfelel, szerintem Neked is jó lenne.
De szerintem egy True RMS-t tudó multiméter minden problémádra megoldást nyújtana.
(#) harald válasza (Felhasználó 1947) hozzászólására (») Nov 11, 2010 /
 
Sajnos nem jó de a villanyszerelöknek sem mindig és mint mondtam nem multiméter kell nem pontos értéket akarok tudni csak azt hogy a feszültséf egy bizonyos intervallumba esik
(#) jandu válasza harald hozzászólására (») Nov 11, 2010 /
 
Nézetem szerint jobb megfelelő gyári műszert hasznélni, mint biztonságos SK műszert barkácsolni.
(#) (Felhasználó 1947) válasza harald hozzászólására (») Nov 12, 2010 /
 
Van egy kollégám, aki villanyos,és ilyen műszert használ a napi munkája során.
Meg van elégedve vele.
Gondolom a Te igényeid nagyon magasak, ezért nem jó egy bevált műszer.
(#) harald válasza (Felhasználó 1947) hozzászólására (») Nov 12, 2010 /
 
Igen egy picit magasabbak az elvárásaim es azért kérdeztem hogy nincsen valakinek ötlete mert nem akarok egy gyár muszert szétbarkácolni hogy kiegészitsenma saját igényem szerint hanem épitenék egyet de hát ha csak kritikát kapok akkor nekilódulok és kifejlesztem
(#) (Felhasználó 1947) válasza harald hozzászólására (») Nov 12, 2010 /
 
Ez a beszéd! Sok sikert!
(#) Műszerész hozzászólása Nov 13, 2010 /
 
Szerintem is egyszerűbb és biztonságosabb (400V) lenne venni pl ezt
És nem is vészes az ára
(#) jandu válasza harald hozzászólására (») Nov 15, 2010 /
 
Az elvárásaidat azt hiszem mindenki tisztelettel fogadja. És a vállaszok nem kritikát jelentenek, csak nézeteket. Viszon nem lehet senkitől elvárni, hogy olyan problémát próbáljank megoldani, ami szerintük vagy felesleges, vagy nem reális.

Pld. anélkül, hogy egy ADOTT berendezésnek az átalakításáról, módosításáról lenne szó, csak teoretizálni tudunk, elméletileg tudunk hozzászólni. Ha a kérdés úgy szólna például, hogy a XY márkájú műszert lehet, vagy nem lehet így vagy úgy megbuherárni, mások lennénnek a hozzászólások. És ezek után talán még realitást is öltene az, hogy hogyan, miként nennyiért lehetne egy kívánt tulajdonságú herkenytyűt össze hozni.
(#) harald válasza jandu hozzászólására (») Nov 15, 2010 /
 
A félreértések elkerülése végett a bolti müszer nem azért nem jó mert drága hanem ez tulajdonképpen nem csak teszter szerepét töltené be hanem pl. 40 volton ha megállapítottam hagy kb. 40 volt a feszültség bekapcsolnék egy 11 wattos műterhelést de ennek a terhelésnek 230 volton is 11-12 wattnak kell lennie
most veszek egy műszert és nekiállok és szétberhelem
ennek nem sok értelmét látom ezért gondoltam a saját "gyártmányra"
(#) jandu válasza harald hozzászólására (») Nov 15, 2010 / 4
 
Ebből a feltételből kiindulva (kb. 40 volt a feszültség bekapcsolnék egy 11 wattos műterhelést de ennek a terhelésnek 230 volton is 11-12 wattnak kell lennie ) és a feszültség tartományok számából ( 6-12-24-46-110-230-400 V) folytatva 7 db. sorba kapcsolt ellenállással megoldható. Csak a teljesítményt nézve elég nagy helyre lenne szükség, hogy az adott teljesítmény hőjét is el lehessen vezetni.
(#) blackdog hozzászólása Nov 19, 2010 /
 
Sziasztok!

Csináltam egy mini tápot ami 0-10V között szabályozható.
Szeretnék nei kijelzést is készíteni 5db leddel:

0V
2,5V
5V
7,5V
10V

Nem akarok ezért egy lm3915 Ic-t elhasználni.
Tranzisztorral, hogyan oldható meg, hogy csak pontosan az adott feszültség adott ledje világítson?
(#) pucuka válasza blackdog hozzászólására (») Nov 19, 2010 /
 
Ha megelégszel négy szinttel, akkor LM 339, négy komparátor, és a kimenete meg is hajtja a LED -et
(#) blackdog válasza pucuka hozzászólására (») Nov 19, 2010 /
 
Kell az 5 szint. Pont ezeknek van jelentősségük.
(#) blackdog válasza (Felhasználó 13571) hozzászólására (») Nov 19, 2010 /
 
0,xx Voltra kapcsol le a gép 10 V-re pedig felpörög. Kettő között szabályozza a motort.
(#) proli007 válasza blackdog hozzászólására (») Nov 19, 2010 /
 
Hello!
Ne is az LM3915-öt használd el, hanem az LM3914-et..
Tranzisztorral meg úgy oldható meg pontosan, ha megépíted a 3914 belsejét..
De gondold át a feladatot, mit is szeretnél látni rajta. "csak pontosan az adott feszültség adott ledje világítson"
Tehát, csak akkor világítson a led, amikor pont pld. 2,5V van? Akkor honnan tudod, hogy 2,6V az érték (mert akkor mindenki sötét). Ha meg az első Led 2,5..5V-ig világít, akkor meg minek a pontosság? Akkor sem tudod, hogy éppen 3 vagy 4V van. Tehát ekkor már csak saccométer.
Amúgy így ez még is csak 4 szint. Hiszen ha 2,5V alatt van, égni fog a 0V. Avagy, bármely Led jelez, a nulla kialudhat és már kész is.

De hidd el, felesleges erőlködés, és egy kazal alkatrész kell hozzá. De vannak 8 lábú, 5 pontos kijelzők is.
üdv! proli007
(#) Gabi válasza blackdog hozzászólására (») Nov 19, 2010 /
 
Lm3915-tel ne is, mert az logaritmikus :yes: Egy tranzisztorral nehéz lesz, mert nincs határozott billenési pontja. Ledenként minimum kettő kellene, Schmitt-triggernek álcázva. Szerintem egyszerűbb ha fogsz egy LM3914-et és félbevágod De még egészbe is egyszerűbb és kisebb lesz :yes:
(#) blackdog válasza Gabi hozzászólására (») Nov 19, 2010 /
 
Ok
Akkor hozzá teszem lm3914-el.

Hogy érthető legyen a dolog:
Adott egy vezérlő ami egy motort vezérel. Ez kér egy külső 0-10 VDC, hogy tudja milyen fordulatra kell kapcsolni vagy kikapcsolni.
Ez meg is van.
Én nem nyíl pontosan akarom tudni, hogy hány Volt van éppen. A lényeg:
0V -> nem megy a motor
2,5V -> kb 25%
50V -> kb 75%
10V -> 100%

Idézet:
„De vannak 8 lábú, 5 pontos kijelzők is.”


Tudsz mondani egyet?
(#) Piszkos válasza blackdog hozzászólására (») Nov 19, 2010 /
 
Szia!

Szerintem ez is jó lehet, kis egyszerű
Bővebben: Link

Egy kicsit át kell alakítani, a csatoló kondenzátorok nélkül lehet egyenfeszültség kijelzésére is használni szerintem.
(#) jocoka hozzászólása Aug 19, 2023 /
 
Üdv Mesterek
Lenne egy kérdés, adott egy feszültség tesztelő, típusa: Emos VT-211
A következő hibát produkálja, normál mérésnél tehát fázis-nulla mérésnél oké, de fázis védőfölt esetén azonnal leveri a fi relét.
Előre is köszönöm az ötleteket.
A hozzászólás módosítva: Aug 19, 2023

1.jpg

2.jpg
   
(#) lelkes amatőr válasza jocoka hozzászólására (») Aug 19, 2023 / 1
 
Jogosan veri le. Biztos annyi áram folyik rajta ami már megszólaltatja a védelmet.
(#) Bakman válasza jocoka hozzászólására (») Aug 19, 2023 /
 
Egy hasonló (belsőleg valószínűleg egyező, nem tanulmányoztam alaposan a képeidet) tesztelő 130 mA-rel kezdi, majd visszaesik 18-20 mA-re 1.5 - 2 másodperc alatt. Ennyi idő bőven elegendő egy háztartási célú Fi-relének, már ha nem hibás.

Bővebben: Inside a cheap multi-voltage tester (with schematic) ; bigclivedotc...ouTube.
A hozzászólás módosítva: Aug 19, 2023
(#) jocoka válasza Bakman hozzászólására (») Aug 19, 2023 /
 
Köszönöm szépen.
Hát igen ez egy olcsó vacak, de sajnos a barátom több darabot is vett belőle mert olcsó volt.
Azért mégegyszer köszönöm a videót és a választ.
További szép estét.
(#) Helios hozzászólása Júl 10, 2024 /
 
Sziasztok!

Lm3915/16-hoz tudtok olyan kapcsolási rajzot ajánlani, ami képes megjeleníteni egy szimmetrikusan épített tápegység feszültség értékét 10V-onként?
Maximum +-100VDC-ről lenne szó.

Előre is köszönöm
(#) proli007 válasza Helios hozzászólására (») Júl 11, 2024 /
 
Hello! Hogyan gondoltad megjeleníteni a +- feszültséget? Mert számomra nem érthető az igény..
Az LM3915 és 16 logaritmikus skálázatú. A "10V-onként" pedig lineáris.
De az LM3914 lineáris és 10 kimenettel rendelkezik..
(#) Helios válasza proli007 hozzászólására (») Júl 12, 2024 /
 
Szia! Azért irtam az Lm3915-öt mert abból van itthon kb 10db. Úgyhogy ha megoldható ezzel az IC-vel, akkor legyen logaritmikus.
(#) proli007 válasza Helios hozzászólására (») Júl 12, 2024 /
 
Hello! Azért nézd meg a TYP oszlop feszültségeit, hogyan alakulnak. De szorozd meg 10-el, mert Te 100V-ig mérnél.
Valamint arra nem válaszoltál, hogyan is nézne ki a mérés a +-100V mellett.
(#) proli007 válasza Helios hozzászólására (») Júl 12, 2024 /
 
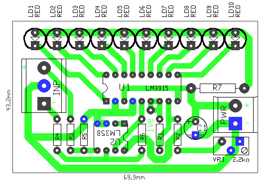
Amíg Te vadul gondolkodsz, addig én megterveztem az áramkört, hátha így megfelelő lesz.
A panel univerzális. Tehát készítesz belőle kettőt és egyikkel a +100V-ot méred, a másikkal a -100V-ot. A nem használt bemenetet a GND-re kell kötni. Kb. 9,1V-ra kell a referenciát beállízani.
Használhatsz tetszőleges színű Led-eket is. De ha netán az nagy fényerejű, akkor az LD1-el párhozamosan kell kötni egy 2,2k ellenállást.
(#) Helios válasza proli007 hozzászólására (») Júl 13, 2024 /
 
Szia!

Köszönöm szépen a rajzot és a tervet. A terv az hogy LED-bar-t fogok használni "kijelzés" gyanánt, rá tervezve a panelre. Szeretném látni hogy a tépegység mennyire szimmetrikus terhelés közben. Tudom, nem 100% pontosságú, de a célnak tökéletesen megfelel.
(#) Helios válasza proli007 hozzászólására (») Júl 14, 2024 /
 
Szia!

Helytakarékosságból 1206-os SMD-vel építeném. Az R7 ellenálláson kivül lehet mind ez a méret?
Következő: »»   1 / 2
Bejelentkezés

Belépés

Hirdetés
XDT.hu
Az oldalon sütiket használunk a helyes működéshez. Bővebb információt az adatvédelmi szabályzatban olvashatsz. Megértettem