Fórum témák
» Több friss téma |
Adott 7 áramgenerátorral meghajtott 7 db 700mA-os led.
Az áramgenerátorok (készen vettem) egyik lábán (CONTROL) TTL jelet vár az áram szabályzásához. Adatlap szerint 2,95V -nál pont 50%-os az áram, vagyis 350mA. Csináltam egy kis feszosztót VDD---1,05k---1,5k---GND paraméterekkel. A 7db áramgenerátor CONTROL lábait összekötöttem és ezt rá kötötem egy kapcsolóval. Vagyis a kapcsoló nyitott állásánál 700mA follyon a kimeneten, ha pedig zárt akkor 350mA. Nyitott kacsolónál a fesz osztó után az elvárt 2,95Voltot mérem, ellenben zárt kapcsolónál csak 0,84-et!!! De vajon miért?
A control lábak összárama beterheli az osztódat. Használj inkább egy zener diódás stabilizátort.
Viszont, ha TTL jelet vár, akkor az a 2.95V -> H szint ( 2V felett H) a 0.84V viszont a tiltott tartományban van, (mert max. 0.8V az L szint.)
Igazából ezt a TTL dolgot nem igazán értem az adatlapon, mert a diagram alapján lineárisan szabályozható.
0.62V alatt=100% 4.65 felett=0% A kettő között pedig lineáris a karakterisztika. Namost fesz osztóval is megoldható ezek szerint ha nagyobb áramot engedek be a CONTROL lábak felé nemde? vagyis a 1.5k/1.05k helyett pl 150/105 ohm lehetne?
Akkor az nem TTL!
Az osztónál figyelembe szokták venni az osztót terhelő áramot és az osztó áramát ettől egy nagyságrenddel nagyobbra szokták választani, hogy ne húzza nagyon el a terhelés. Ha így az osztóra túl nagy áram jönne ki ( elfüstölhet ha a terhelhetősége az ellenállásoknak kisebb ) akkor más megoldást kell választani. -szerintem-
Vajon hány mA igénye lehet egy darab bemenetnek?
Az adatlapból kiderül, vagy le is mérheted.
Na még néhány adat az adatlapból:
Control pin on time: 15 us Control pin imput impedance: 1K ohm talán ez segít
Ez kevés nekem. Mely két pont között ennyi? A GND és a control vagy a táp és a control?
Kellene ott lenni másnak is. Linkeld be az adatlapot!
A helyedben kipróbálnám a 10. rajzon szereplő kapcsolást,itt egyetlen potival (igaz,hogy külső referenciáról) vezérelheted mind a 7 db meghajtót. Referenciának meg jó egy 78L05 is.
7 db. control párhuzamosan az a GND és a control közötti 1K - t számolva 1/7 K Ohm, ami párhuzamosan kapcsolódik az osztód alsó tagjával.
A szabályozás 1.65-4.2V között történik. Erre kell méretezned az osztót. Az alkalmazási példák sokat segítenek ha átnézed őket!
A control lábon befolyó áramra szabályoz szerintem ,ha a bemenő impedanciája 1K akkor az osztódat elég rendesen elhangolja.Szerintem csak a plussz felé kellene a közös pontot felhúzni egy ellenállással ,ami az eredővel (X*1k) alkotna osztót és az alsó tag szügségtelen lenne.
Esetleg egy müv erősítővel meghajtani. (a zener is jó lehet de szerintem azt nehéz belőni pontosan.)
A zeneres ötletnél még TTL - nek hittem a bemenetet, de az dezinformáció volt.
És a 16-os ábra szerinti módnál?
Ott ugye IOUT%=R1/50 vagyis az 50%=2.5K, ha pedig 7 összekötve akkor 2.5/7=~350 ohm. Ez így igaz lehet?
Azt mondja a kulso "E model"allitasnal hogy 5mA koruli az aram igy kis "ereju" potmeter hasznalhato .
7 darabot akarsz vezerelni akkor valamelyik 10-es talan azt a tranzisztorral kapcsolt kapcsolast kene valasztani es ezek bazisait osszekotni , esetleg soros ellenallas is kene a bazisokkal es akkor egy kicsivel nagyobb feszultseg vezerelhetne mind a het trazisztort ami a gneratorokat alllitana.
Oké, de van értelme tranzisztorokkal tökölni, amikor csak 2 fix értéket akarok beállítani?
Tehát: 100% (ehhez semmi sem kell) 50% 25% Ezt nem igaz, hogy nem lehet csak kapcsolt ellenállásokból megvalósítani. Azért is érdekes, mert nagyon pici helyre kell bezsúfoljam az alkatészeket. Összesen egy 7cm átmérűjű nyákon kell lennie mindennek. Ami így ellenálláslétrákkal épphogy kifér, de ha 7db tranyót is fel kell pakolni, akkor már nincs az a program ami be tudja huzalozni.
Csatoltam a schematic-ot.
Akkor csak annyi segítséget kérnék, hogy mit tegyek a fesz oszzótk helyér a rajzon? Ami a legkisebb helyigényű, nembaj ha csal kicsit. Idézet: „hogy mit tegyek a fesz oszzótk helyér a rajzon?” Mit..... Dudud volt az első aki válaszolt neked, és teljesen korrekt megoldást kínált. Elolvastad ? Zener dioda + ellenállás, ennyi Idézet: „Azért is érdekes, mert nagyon pici helyre kell bezsúfoljam” Valamivel még kisebb is igy mint két ellenállás
Okés, de nem vagyok műszerész, nem tudom milyen zener+ellenállás kell?
Semmi baj azzal, ha nem vagy műszerész, ez sem bonyolultabb mint két ellenállás.
ZPD sorozatban nézz körül, osztást pedig az adatlapon meg tudod nézni osztás= diodán átfolyó áram.
A Zener-t az elvárt kimeneti feszültséghez kell választani?
Vagyis melyik elem állítja itt be a feszültséget? Az ellenállás határozza majd meg? El mondanán pár szóban a kapcsolás lényegét? Idézet: „A Zener-t az elvárt kimeneti feszültséghez kell választani?” Igen ! Kapcsolás lényege, gyakorlatilag a zéner működése: A Zener-dióda egy feszültségstabilizáló dióda, melynél a PN átmenet azon tulajdonságát használják ki, hogy a zárófeszültség állandó a kivezetések között, ha a letörési tartományban működik. Felépítését tekintve egy különlegesen szennyezett szilícium dióda, mely veszteség nélkül üzemeltethető a letörési tartományban. Nyitóirányban a hagyományos szilíciumdiódáknak megfelelő a működése. Záróirányban a PN átmenet szennyezettségétől függően UZK Zener-feszültségig nagy ellenállást, majd a Zener-feszültség elérése után kis ellenállást képvisel. Üdv!
Köszönöm a magyarázatot, azt hiszem értem!
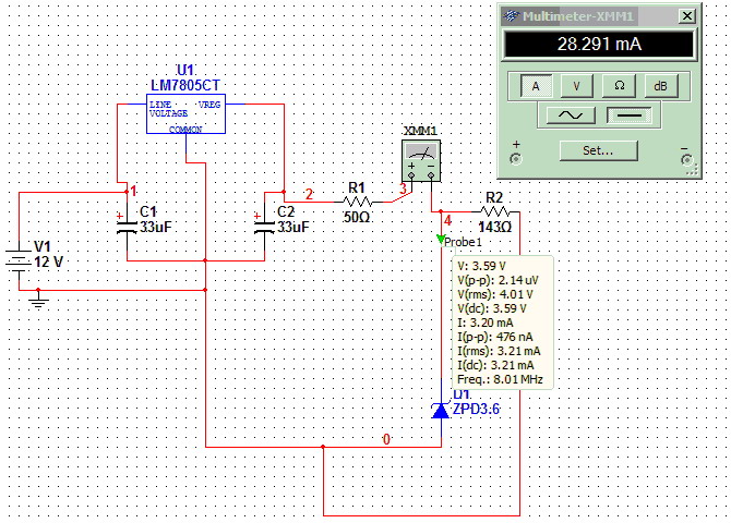
Csináltam egy próba rajzot a apcsolásra, megnéznéd? R2 azért 143ohm mert annyi a 7db párhuzamos 1k-s ellenállás eredője ami a Control lábakon van. (ube-uki)/0.02= nem volt pontos az R1-re, mert úgy az elvárt 3.6 volt helyett 3.4V lett, úgyhogy az 50-et már próbálgatással hoztam ki. Azzal pont 3.6V.
Megnézem ha csatolod
![]() Idézet: „(ube-uki)/0.02= nem volt pontos az R1-re,” A 0.02 -t csak saccoltam
Upsz a csatolás lemaradt
, de most pótoltam.
Hello!
Őszintén szólva, nem értem a dolgot. A bemeneti karakterisztikából látszik, hogy melyik típus, mekkora feszültség esetén, mekkora áramot hajt ki. Ez a feszültség, a belső 1kohm-os ellenálláson alakul ki. Az eredeti alkalmazásban, is egy poti van kötve a referencia és a bement közé, ezzel állítható az áram. Ha több darabot szeretnél egyszerre működtetni, semmi dolgod, csak a bemeneteket párhuzamosan kötni. Ahogy számoltad a hetede azaz 143ohm lenne az 1kohm helyett. Semmi gond, csak a poti helyett, a három áram értékhez 3db ellenállást kell bekötni. (azaz kettő, meg egy szakadás) csak annak is a poti hetedének kell lenni. Tekintve, hogy a belső referencia nem fogja tudni ellátni, így külső 5V-os tápról kell mennie. üdv! proli007
Multisim jó program, de ne vedd 100%-ra amit látsz benne.
|
Bejelentkezés
Hirdetés |







, de most pótoltam.





