Fórum témák
» Több friss téma |
Kérünk minden résztvevőt, hogy a stílusát kicsit faragja meg, más különben kénytelenek leszünk drasztikusabban rendet tenni a topikban.
Köszönjük.
Sziasztok!
Légyszíves ne tegyétek tönkre más tőletek kevesebb tudással rendelkező társaitok szórakozását!
Átmentünk Karesszal a másik topickba, mert a PWM-es dolgok, stb már itt elég off.
Ha valamelyik velem akar kötekedni, meg szórakozni, akkor állok elébe, jöjjön csak... ![]() Persze szigorúan csak műszaki érvekkel...
Karesz bufferébe is ugyanúgy belepofáznak a nemlineáris fetkapacitások...
Ott is az állítja be a domináns pólust....Akkor annak is csak rossz hangja lehet ugye? Ha néhány 100Ohm generátor impedancia zárja le a fetek gate-jét, akkor a csesznye fetes hangzás elég jól szokott mérséklődni... Ez teljesül Karesznál is, meg az N-fetes dolognál is. Kellően combos, nagy meghajtó áramot leadni képes fet meghajtás kell, és akkor nem lesz gond... Pl VF2, annak sincs tipikus fetes hangja... (Az sokat elárul erről, ha az 1Khz-es THD nem nő jelentősen pl 10Khz-en....) A hozzászólás módosítva: Jún 13, 2020
Kedves fórum társ esetleg tudsz olyan erősítőt bemutatni ami megépíthető , és van olyan jó mint a Kareszék által létre hozott (igaz kell hozzá egy előfok ami kellőképpen kivezérli) vagy csak .........
Nem pártolom bartost mert egy itteni kocsmában hamar fogát vesztené, de kicsit olyan ez az erősítőzés mint a kertészkedés. Mutatott egy elvi kapcsolást, aztán lehet gondolkodni a sorsáról. Nekem máris bevillant valami, mert nekem is itt porosodik egy lapátnyi nfet. Szívbaj nélkül lehetne szub erősít csinálni belőle, de talán többet is. És ez csak az első gondolat. Próbálj valamit hozzá tenni, és akkor többen fognak pozitívan reagálni. Gyakran tervezek nyákot, de csak azért hogy fikázza valaki, eszemben sincs. De ezzel nem vagyok egyedül.
Idézet: Azt nem építettem meg, így nem tudok saját véleményt mondani róla, de sokan mások írtak itt róla, kérdezd őket. A másik kapcsolást viszont megépítettem, igaz jó régen volt már, és nem 100%-osan egyezett a kapcsolási rajza az itt közzétett-el, de a működési elve ugyanaz. Tehát erről van saját tapasztalaton alapuló véleményem, ami történetesen negatív. Az okokra akkoriban nem jöttem rá, igaz nem is nagyon kerestem, hanem továbbléptem. Most is inkább csak találgatás, de lenne pár ötletem: az egyik talán az hogy a FET-ek kapacitásai nem csak feszültségfüggőek, hanem nem is szimmetrikusak Cgs ≠ Cgd, tehát a két FET esetében nem teljesen egyforma a kapacitív visszahatás. A másik a szimmetria, ami ideális áramgenerátorok esetében lenne meg, a gyakorlatban viszont az egyik áramgenerátor kollektorán nagy jel van (közel a kimeneti jellel azonos szintű) míg a másik áramgenerátoron kicsi jel van (ami a G-S vezérléséhez kell). Mivel az áramgenerátor félvezetőkapacitásai is feszültségfüggőek, és mások a feszültségszintek, így ezek sem lesznek egyformák. Továbbá mivel nem ideális áramgenerátorok vannak az áramkörben, ezek torzítása sem lesz egyforma. A különbözö feszültségszint miatt a hőterhelésük (és ennek dinamikája) is különböző lesz, és egy kis teljesítményű tranyó hőtorzítása kHz-es tartományban is jelentkezik. De ezek csak tippek, amúgy a fene tudja miért szólt rosszul, és már nem is fogok ennek a végére járni. „Akkor annak is csak rossz hangja lehet ugye?”
Fogalmazzunk úgy, hogy van markánsan jobb hangú erősítőm a saját építésű HTA30-amhoz képest. Egy bizonyos rendszerbe, meg nekem...
Nem hiszek az után építésekbe, mivel többször volt alkalmam hallani különböző után épített "ugyanaz a kapcsolás" című erősítőket. És a köztük lévő elképesztően nagy hangminőségbeli különbséget... Ezek között voltak saját tervezésű áramköreim is. Volt, hogy 3-at hoztak egy hifis találkozóra... Összehallgattuk a 3 ember által után épített ugyanazt a kapcsolást. Az egyik borzalmas, hallgathatatlan volt, a másik simán csak úgy s....r hangú, ahogy van. A 3-embernek szerencséje volt, mert az övé egy kész csoda volt az előző kettőhöz képest. Baromi jó hangja volt és döbbenetes különbség a másik kettőhöz képest... A két rossz is teljesen máshogy volt rossz hangú... ![]() Pl után épített HTA30-ak, meg NAP250 végfokok között is igen nagy hangzásbeli eltérések voltak... De ezt én magam is sokszor tapasztaltam, amikor egy erősítőből egynél többet építettem és összehasonlítottam őket... Ugyan az a kapcsolás, csak később készült, nem ugyanolyan gyártmányú alkatrészek kerültek bele, vagy nem ugyanolyan kondik kerültek a tápegységébe (az önmagában már bőven elég) aztán teljesen más hangkaraktere lett, nem is emlékeztetett a korábbira...Egy deszkára szerelt próba tápegységem is van, amiben krokodil csipesszel lehet cserélni a puffer kondikat. Ha csak a puffer kondikat kicserélem egy másik gyártótól származó "ugyanolyanra", már akkor igen erős, hallható változás van a hangban. És tök mindegy, milyen végfok megy arról a tápról, bármelyiknél lehet hallani, hiába van 140dB tápzaj elnyomása... ![]() Akkor miről beszélünk? Milyen kapcsolást tegyek neked fel, ami jó hangú? Amikor a hangnak kb semmi köze a kapcsoláshoz? (lehet ezen megrökönyödni, elég radikális, engem nem érdekel, ki miben hisz, nekem ez a sokszoros, rendszeresen tapasztalt tapasztalatom. Nem hit és nem érdekel kinek milyen fejében élő hiedelemrendszere van a "kapcsolások hangjáról". Kinőttem az ilyen hiedelmekből régóta...és nem hiszek a "kapcsolások hangjában", már semennyire sem...) A hozzászólás módosítva: Jún 14, 2020
Itt van pl a két népszerű, egyszerű végfok, a VF2, meg a HTA30...
Mindegyik kapott itt hideget-meleget. Egyesek szerint a "világ legjobbhangú erősítője", mások szerint meg egy középszerű, vagy kifejezetten gyenge hangminőségű végfokok... Hát... Az a helyzet, hogy egyik tábornak sem hiszek és mégis hiszek mindenkinek... Nekem volt kifejezetten rossz hangú VF2 végfokom, meg sokkal jobb hangú, ugyanolyan kapcsolású VF2 végfokom is. A HTA-t én magam fikáztam szét, hogy milyen döglött, semmire való hangja van. De egyszer megépítettem egy gyári obelisk végfokból kilesett alkatrészkészlettel. Hát olyan 8 fényévvel jobb hang jött ki abból....Malyan fórumtárs megépítette a HTA-t... Elvolt vele, tetszett neki, ajnározta, hogy mennyire jó hangú erősítő....de aztán összehasonlította az ugyanolyan kapcsolású gyárival. Ami az ő elmondása szerint porrá alázta az épített HTA-ját és utána a hamvaira vizelt... Hát ez ilyen sport.... A kapcsolás számít a legkevésbé (onnantól, hogy korrektül működik) egy erősítő, vagy bármilyen hifi elektronika szubjektíven tapasztalható hangját illetően...Akkor most rakjak fel valami kapcsolási rajzot? Kinek lesz vele szerencséje éppen és kinek nem? Az olyan lesz, mint a rulett... A hozzászólás módosítva: Jún 14, 2020
Tehát fussunk neki még egyszer . Tudsz olyan erősítőt bemutatni (rajz , nyák terv ,építési tanácsok , mások által megépítve az tapasztalataival ,véleményével ) ami van olyan jó mint ez a földelt kimenetű.
Szia! Egy régebbi hozzászólásodra reagálok. Hevenyésztem egy ábrát, valóban ígéretes.
Bunkóság lenne a sajátot, ezért legyen a Sajtos V4-e...
Mi az, hogy van olyan jó, ezt fejtsd már ki hogy mit jelent nálad? Az, hogy van e olyan jó, jobb, vagy rosszabb azt nagyon tágan lehet értelmezni... Mi az, hogy van olyan jó, ezt fejtsd már ki? A V4 nanovasas 300B-SE knél állítólag erényeiben is jobb, ja és a 300B tulaja szerint, meg szét van ajnározva, tömjénezve az után építők által... meg szerintem se rossz... A hozzászólás módosítva: Jún 14, 2020
Az a V4, az mi? Kinek a milye? Én abszolúte nem értem mit írsz, pedig érdekel úgy a Karesz dolgai, mint a tiéd. Nem felindúlásból írom kérdésem, hanem azért, mert érdekel. Gondolom nem a Visegrádi Négyekre gondoltál. Hol van? Legalább linkelnéd ide, vagy itt van a fórumon?
Itt http://audioforum.hu/viewtopic.php?f=37&t=235
és itt https://audiodiyers.hu/viewtopic.php?f=61&t=3192&start=850 olvashatsz róla...
Ja,akkor itt hiába is keresném. Kössz.
A hozzászólás módosítva: Jún 14, 2020
Eddig nem tudtam csak sejtetem, de most már tudom amit kell !
Ugyan, mit tudsz? Nem vagyok sajtos, ha arra célzol, kifejezetten rühellem sajtost. És nem a V4-ét reklámozom...
Te görcsölsz itt azon, hogy mi a jobb, meg mitől. Megtehetem, hogy összehallgatom a két erősítő után épített változatát, beszámolhatok róla, de nem jelent az semmit. Az csak annyit fog jelenteni, hogy nekem, meg nálam melyik után épített dologgal volt szerencsém éppen. A hozzászólás módosítva: Jún 14, 2020
Köszönöm. kicsit idegen nekem a TINA, de akkor jobban megbarátkozok vele. Bár nagyon kezes CM2000, meg szeretem is, de valamiért nem tudtam spice modelt szerkeszteni. Pedig van valahol k1058/j162 modellem, de a CM2000 az integrációnál a műveletet nem engedi.
Én csak egy bizonyos buffer topológiát ajánlgattam Karesznak kipróbálásra a már meglévő erősítőjébe...Mert pár hónapja szimmetrikus N-fetes teljesítmény fokozatra vágyakozott még és pont olvastam, hogy olyat szeretne...ennyi történt az én részemről mindössze...szóba nem hoztam olyat, hogy mi mitől jobb...
Neked most ebből hogy sikerült a fenti hsz-t kiszülni? A hozzászólás módosítva: Jún 14, 2020
A Tina-hoz itt a fórumban kaptam a FET-eket. Igény esetén feltöltöm a szimulációt, abból kimásolható.
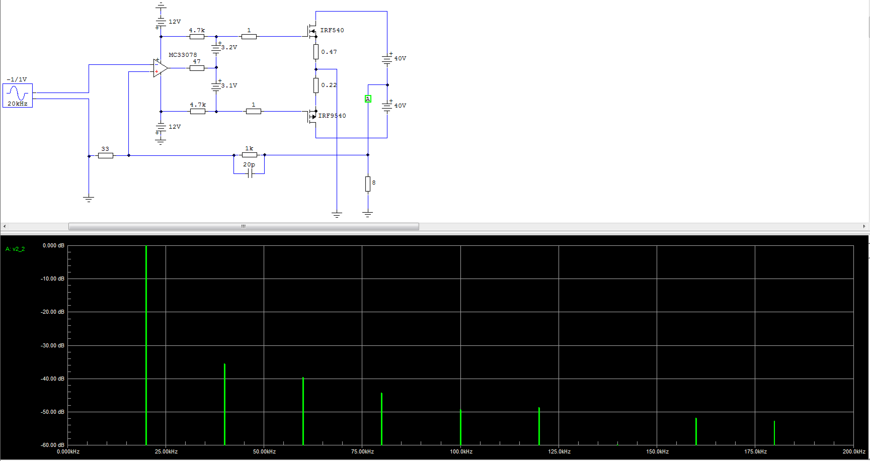
Csupán a jegyzőkönyv kedvéért még egy szimuláció. A CM2000 milyennek mutatja ezt az áramkört?
Hajnalban indulok, ma már nem ülök pc elé, de ahogy időm engedi leszimulálom. Viszont a szimulátoromban nincs NE 5534. De valami hasonlót nézek.
Nem tudom említettem-e, de amikor tesztelgettem a komplementer párokat a hexfeteknél, akkor az irf9530 mellé az irf630 illett. Ezek voltak a legjobb, legkezesebb fetek. Ezeknek az RDSon értékei hasonlóak. Valamint viszonylag alacsonyan van a termikusan stabil munkaponti áramuk, így nem szalad meg olyan hamar a nyugalmi áram. Az IRF540, vagy nagyobb áramú feteknél mire a hőérzékelő tranzisztor visszaszabályozna, elszalad a nyugalmi. Fél Ohm körüli source ellenállások segítenek, de akkor meg minek a nagyáramú fet.
Nem csak az a baj, hanem a kicsi hűtőfelület miatti nagy hőellenállás. Nem tudja elég gyorsan lekövetni a mellé csavarozott tranyó hőfoka... Ezért jobb az IRFP tokozása. Azzal már nincs ilyen gond.
Az N-csatornás fetek sokkal meredekebbek mint a "komplementer párjuk", ezért sokkal könnyebb összehozni a hőmegfutást, ha nincs source ellenállás... Azért szimpatizálok az IRFP240-el és 250-el, mert ott közvetlenül rá lehet csavarozni mondjuk egy BD139-et a tokra ami sokkal közelebb van a chip hőmérséklethez, mintha a bordára mellé tennénk. IRF540 esetében sajna epoxi gyantával történő ragasztás a járható út... De komplementer IRF540 és 9540 esetén elhagyható a source ellenállás mert a 9540 jóval kisebb meredekségű (lásd VF2...) Főleg, hogyha nem mész vele +-36V táp fölé... A hozzászólás módosítva: Jún 14, 2020
A hőre megfutást 100 W-hoz méretezett hűtőborda esetén nem érzem veszélyesnek. A szimulátor szerint a 25°C-on 100 mA, 130°C-on emelkedik 200 mA-re, ami még kezelhető érték. A bordától elvárhatjuk, hogy 20 W tartós terhelés ne melegítse 70°C fölé, ez a ±40 V tápnál 250 mA.
Az IRF540 mellé eddig szolgai módom beépítettem a termikus stabilizálást, de lehet szakítok vele.
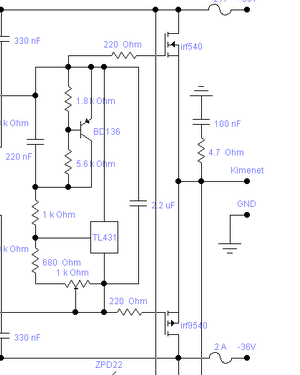
Azért ne haragudjál már, de áramkör szimulátorral nem fogsz csinálni valós termikus szimulációt. Arra vannak speciális célszoftverek.
Az áramkörszimulátor nem kalkulál a hőellenállásokkal a borda anyagában, a tokozás és a borda között, meg a chip és a hűtőfül között. Nyugodjál meg, hogy 70C-os bordahőmérséklet mellett ha odadurrantasz a FET disszipációjával, vastagabb a csillám, stb, akkor lazán átmehet a chip hőmérséklet 130C° fölé... Egy kb 8mV/C° termikus kompenzáció kell a fetek mellé... Az az 1 diódás valami nem fogja ezt megoldani korrektül. Javaslom a VF2-ben is alkalmazott megoldásomat a TL431-el. Az itt is ugyanúgy használható, csak át kell méretezni... Vagy lehet csinálni egy db TL431-el egy megfelelő hőfokfüggésű és kapocsfeszültségű kétpólust, pl így: Vagy felragasztgatsz 4 diódát... A hozzászólás módosítva: Jún 14, 2020
Nos ezek miatt fordultam a laterális fetekhez. Ott 100mA az télen nyáron ugyanannyi. Persze nincs semmi ingyen, mert borzalmas nagy az RDSon (1 Ohm körüli), valamint a meredekség a béka hátsója. Tehát nagy dilemma hogy érdemes-e.
Valóban elmennek ezek a fetek a +/- 30-35V-os tápokon, mert nekem is volt 540/9540 párossal otthoni erősítőm. Ezekhez 0.33 Ohmos source ellenállások voltak betéve, így stabilnak éreztem. Kültéri használatnál kell a kompenzálás, mert nélküle még nagyobb source ellenállás kell. Viszont a tápig való kivezérlés így ugrik. Akkor meg inkább laterális.
Hát igen, ahogy tovább farigcsálom VF2 lesz belőle lengő táppal. Látok előnyöket, hátrányokat, kell még ezt egy kicsit érlelni.
Sejtem, hogy a source ellenállás nem lesz megkerülhető, már csak ezért sem, mert jó lenne 2-3 FET-et párhuzamosítani. A deratáció hamar elemészti a terhelhetőségüket.
Szia!
Mivel 5534-em nincs, ezért 33078-al teszteltem. Vélhetően az 5534 nagyobb kimenő árama jobb eredményt mutatna, de ez van. Az első ábrán nincs source ellenállás, vagyis 1mOhm az áram méréséhez beiktatva. A másik két esetben van. A gate előfeszítését igyekeztem úgy állítani, hogy 100mA nyugalmi maradjon minden esetben. A harmonikusok -40dB körül vannak, de az alapjel +30dB, így az 70dB-t jelent. Ez 0,03% körül van saccra. ha jól láttam 20kHz-en szimuláltál, és 1V bemenő jellel. Ha nem jól láttam, akkor jelezd és én is módosítok.
Azt eddig titkoltam, hogy 100mA volt a nyugalmi áram. A Tina szerint a nálad jelölt UGS-sel határozottan zárva vannak az IRF-ek és jelentős keresztezési torzításra lehet számítani.
Az 1 V, 20 kHz stimmel. A szimulált torzítások közötti 30 dB különbség elég tetemes. |
Bejelentkezés
Hirdetés |

















