Fórum témák
» Több friss téma |
Hát bocs, de most az a helyzet, hogy ezt tényleg jobban tudom, mint ti...
Ez van... Le lehet ellenőrizni, meg lehet cáfolni... Ja, hogy ez nem megy, mert az a helyzet, hogy full helytálló, amit leírtam? Hogy tényleg tökéletesen szimmetrikus az egész ellenütemű fokozat? Miért fáj ez nektek? Egyébként tudom, hogy te is, meg Karesz haverod is már rájöttetek hogy itt bizony nincsen semmiféle source követő. Nem lesznek műszaki érveitek erre... ![]() Csak hát ugye gáz leírni, hogy bocs, benéztem a kapcsolás működési mechanizmusát és 1 nap alatt esett le, hogyan működik és hát mégis tényleg helytálló, amit leírtál róla...Inkább törne le a kezetek, minthogy ilyet leírjatok... Más esetben röpködnek a cáfoló szimulációk. Most csak a csend, meg a burkolt személyskedő célozgatás megy 0 műszaki tartalommal... A hozzászólás módosítva: Jún 12, 2020
Tényleg, akkora tiudásod van?
Neked?Fel tudtad telepíteni a szimulátort? Az is valami... Tudod én nem szimulátorral huszárkodok itt. Én mindenféle szimulátor nélkül is fejben megtervezek egy ilyen alapkapcsolást... Nekem ezekhez nem kell szimulátor... A vacak óvodás erősítő kapcsolások felrajzolására jó egy ilyen ős régi szimulátor is... Ezekre meg jó a multisim 7 is. Ennyi, nem azt reklámozom. ![]() Ha akkora tudásod van, akkor tudsz értelmes indokot mondani arra a faék egyszerű áramkörre, amiről szó van. Ha meg nem tudsz, akkor sajnos egy laikus troll vagy csak, ennyi... Én az utóbbira fogadok... ![]() Sajnos kénytelen vagyok szimulátort használni demonstrálásra, mert a szóbeli indoklásból itt nem értenek egyesek... A hozzászólás módosítva: Jún 12, 2020
Lehet utánam csinálni. Persze ehhez már tudás kellene...
Nem szimulátorral huszárkodsz? Eddig még csak azt láttunk tőled... De kíváncsian várjuk a fejben megtervezett okosságod manifesztálását... Már mondtam véleményt az okosságodról, Karesz kapcsán.
Ennyit a nagy tudásodról amit állítottál magadról. Egy ovodás vacak fetes PP-fokozathoz mégcsak hozzászólni sem tudsz...
![]() Ilyen önjelölt "nagytudásúak" vannak itt... Hát igen, ez a valós helyzet...Valaki egy műszaki érvet légyszi...
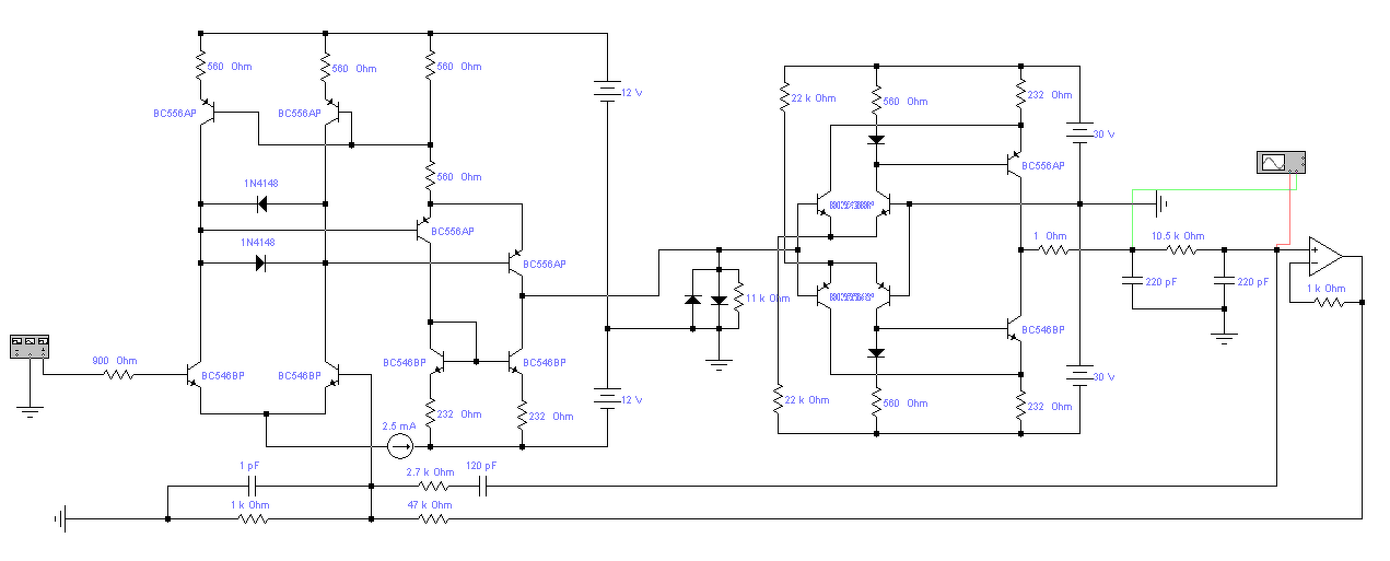
Leszimuláltam, hogy ne legyen további vita ebből. Ohm-os terhelésen valóban jól működik, szimmetrikus mind sávszélesség, mind erősítés szempontjából. A THD nyílthurokban 4 Vpp-nél 0.13%, 80 Vpp-nél 0.25%. A nyílthurkú erősítés 100 mA nyugalmi áramnál, 8 Ohm terhelésen 56 dB, tehát 10-szeres visszacsatolt erősítésnél a THD 1 kHz-en 0.003-0.005% körüli.
Idézet: „Akkor nem ajánlgatom többet ezt a megoldást. Majd megcsinálom én a nyáron...Ha ráérek...” Errefelé már nyár van, tehát akár meg is építheted
Biztosan nem vetted észre, de én a stílusodról és a gyengécske szimulátor használatodról írtam. Meg azt is megírtam, hogy a pwm az érdeklődési köröm, tehát nem érdekelnek az analógok.
Nem hiszem, hogy bárki is írna bármiféle véleményt a kitalációdról...
Karesz féle buffer vágási körfrekin mért, izé szimulált fázistartaléka...
![]() Hangfrekin egyenletes 26dB negatív visszacsatolás... 40° fázistartalékkal a vágási frekvencián....
Júliusra gondoltam mester. Akkortájban leszek ráérős...
Ja, az lemaradt, hogy 8Ohm-os rezisztív terheléssel. Különben átmenne integrátorba.
Látszik, hogy kéri a zobel tagot....
Veled ellentétben nem vagyok mester, csak ugatom a szakmát.
Az Ohm az rezisztív terhelés, mint a mértékegysége is mutatja.
Nézzd! Jeleztem hogy nem szeretem a vitát. Nehezen lehet kihozni a sodromból, de van amikor sikerült. Értékelem mind a mostani, mind a korábbi KD féle munkáidat. Úgy gondolom van annyi tudás a birtokodban hogy fejet hajtsak előtted, de a marcona stílus nem illik hozzád. Nem szoktam megsértődni ilyesmi miatt, így feleslegesnek tartom a farokméregetést. Van egy vitatkozunk topik, ott szívesen piszkálódok ha kell, de nem venném lelkemre ha ezt a topikot is bezárnák.
D-osztályt akarsz fejleszteni, úgy, hogy nem megy a lineáris üzem?
Hmmm....az bátor. A hozzászólás módosítva: Jún 12, 2020
Rosszul szimuláltad a földelt kimenetű fázistartalékát, ami helyesen 120 fok és még egységerősítési frekvencián is marad 30 fok. Kapacitív terheléssel mért (8Ohm/1uF, 8Ohm/100nF) négyszög túllövése is ennek megfelelő. Keresd vissza a topikjában ahol terveztük a végfokot.
És valóban jónéhányan lennénk rád nagyon idegesek ha miattad bezárnák a topikot.
Semmilyen farokméregetés nincsen. Ajánlottam egy elvi topológiát kipróbálásra. Kifejtettem az indokokat, hogy mik az elv előnyei.
Azt erre egyesek szeretnek belekötni... Sosem én vagyok a kezdeményező. De ha belekötnek a műszaki érveimbe, akkor állok elébe a vitának...én nem húzom be fülem-farkam ilyen helyzetben...És ha tudok indokolni, meg bizonyítani, akkor indoklok és bizonyítok. Egyeseknek ez már ámokfutás...Hogy merészelem... A hozzászólás módosítva: Jún 12, 2020
Igen bátor vagyok. De ehhez nem bátorságra, hanem tudásra van szükség. Megvan. Igaz, én nem ígérgettem egy másik fórumon a résztvevőknek, hogy pár hónap múlva publikussá teszek egy D osztályú, 400W-os erősítőt... Hát, ebből nem lett semmi. Ehhez sem elég tudásod, sem pedig, - hogy téged idézzelek,- elég bátorságod nincs.
A hozzászólás módosítva: Jún 12, 2020
Az a helyzet hogy IRF530 és 9530-al szimuláltam.
De jól szimuláltam, mert a te szimulációdban is 40° a fázistartalék!!! ![]() 180° fokról indul, mert invertál, aztán vágási frekin 320°.... A 360°-ból marad 40°. Még teljesül a bode kritérium... ![]() Ugyanolyat szimuláltunk... A hozzászólás módosítva: Jún 12, 2020
Szerintem te vak vagy, de lehet csak nem látsz. Kitettem a Bode-t a teljes végfokra és odaírtam, hogy 120 fok a fázistartalék.
Na hát jó a szimulátorunk.
![]() 26dB nálad 25... Fit 40° nálad 40° Vágási freki nálad kb fele, dehát az IRFP Cgd kapacitásai nagyobbak... Minden stimmel...
Én meg leolvastam a bode diagrammodról a 40°-ot. A TE bode diagrammodról... Tök egyértelmű. 360-320 az 40...
180 fokról indít a buffered, mert invertál. További 180° fázistolás kell a bode kritérium sérüléséhez. 360 foknál már + a VCS... A te buffered vágási körfrekin a TE szimulációd szerint 320 fokot tol... Nem nagy matek az a 40°
Mindenben igazad van, mit lehet még erre mondani
Hát, lehet, hogy vak vagyok, de akkor ez most mi?
Én tökéletes egyezést látok a te szimulációd és az én szimulációm között...
Ugyanazt kaptuk gyakorlatilag mindenben... A hozzászólás módosítva: Jún 12, 2020
Bocs karesz, a vágási frekit viszont benéztem. Még a vágási freki is egyezik....tényleg vak vagyok...
![]() Szóval 100%-ig, mindenben egyezik a két szimuláció...
Nem mer lehetne komplex impedancia is. pl (3+4j)Ohm...
https://hu.wikipedia.org/wiki/Impedancia (Genya vagyok ám. Nem hagyom ki a magas labdát, ahogy te sem... ) A hozzászólás módosítva: Jún 12, 2020
Hol ígérgettem én olyat, hogy publikussá teszek egy 400W-os D-osztályút?
Az 2Ohm-on volt csak 400W-os... Egész tűrhető hangja volt, de beleuntam, mert az akkori fetes hangját nem érte el. Vagy akár csak egy HTA30-at sem... Egyébként teljesen jól működött. Lehetett volna belőle jobb hangot is kihozni, csak már a rossebbet sem érdekelte... Viszont 3Mhz-en működő D-osztályú fesz erősítőt csináltam pl egy fél éve. Érdekes játék volt... A hozzászólás módosítva: Jún 13, 2020
Ja, amúgy Karesz, emlékeztet ez a rajz valamire?
Az érdekessége az, hogy szinte kivezérléstől függetlenül mindig 50% a kitöltési tényező... Tavalyi játék volt. Nem is volt rossz hangja... A hozzászólás módosítva: Jún 13, 2020
Látom, hogy PWM szeretne lenni, de szerintem analóg és analóg módon is erősít, csak "mellesleg" simán be van gerjedve. Végfok nem lehet BC-kel végén, tehát a B100-at hajthattad vele, de azt nem hiszem el, hogy ez így jól szólt.
Az este már fáradt voltam, elszámoltam egy nagyságrenddel a napelemes végfokod torzításait. ami ennyivel nagyobb szimulátorban is. Nyílthurokban 1.5% körüli. Ráadásul 170 kHz sávszélességgel 15MHz-re adódik a visszacsatolt erősítés ami elképzelhetetlen és a gyakorlati kivitelben nem látok semmilyen kompenzálást. Átmegyek az "Erősítő építése elejétől a végéig" topic-ba, mert ezek az izék egyáltalán nem tartoznak ide.
Több mint 30 évvel ezelőtt építettem ilyen elvű erősítőt. Az áramtükör más megoldású volt, de a működési elv ugyanez. Azért esett erre a megoldásra a választásom, mert akkoriban P csatornás fetet egyszerűen nem lehetett kapni, csak párféle N csatornás IRF-et, így IRF530 került bele. Kár hogy nem hallgattad meg a hangját. Kiváló erősítő annak demonstrálására, hogy hogyan rontja el a hangot, a relatíve nagy, és feszültségfüggő FET kapacitás. Persze akkor még nem sejtettem, hogy valószínűleg ezért szól szarul, mindenesetre hatalmas csalódás volt. Akkoriban mindenki QUAD405-öt építgetett, bizonyos értelemben az volt az etalon, és kész felüdülés volt ez után a fetes után visszatérni ahhoz.
|
Bejelentkezés
Hirdetés |





Neked?



















