Fórum témák
» Több friss téma |
Fórum » Forrasztópáka hőmérséklet szabályozása
Témaindító: (Felhasználó 712), idő: Nov 15, 2005
Témakörök:
Segítene valaki beállítani a forrasztóállomásom, mert sehogy nem tudom eltalálni, hogy pontos értéket mutasson a kiejlző!
Találtam neten egy adatot, ezek hitelesek lehetnek?
A páka Hőelemén mért feszültség és hőmérséklet kapcsolata ----------------------------------------------------------- Feszültség Hőmérséklet (mV milivolt) 'C (Celziusz fok) 12mV 200 'C 14 240 16 270 18 310 20 340 22 374 24 410 25 450
Imre!
Bocsi hogy nem válaszoltam az e-mailjeidre, de most macerás nekem az e-mail küldés... Lemostad denaturált szesszel a hőmérő panelt? Digimultival mérj rá közvetlen az ICL7107 30-31-es lábaira 200mV-os méréshatárban! Így is ugrál a feszültség? A forrasztóállomás egyébként rendesen működik? Szabályozza a hőt a pákán rendesen? Az e-mailben küldött táblázat adatait nem tudom megnérni neked sajnos, mert a forrasztóállomásom most otthon van, én viszont nem. Üdv.: Attila
Szia Attila !
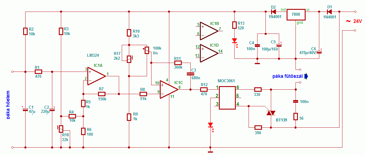
Most építem a forr. állomást amit terveztél. Az alkatrész listában van egy 470k-s ell., de a rajzon nem látom hova kell. A másik: MOC 3041 vezérlő, és BT 138 triak jó lesz-e a kapcsolásba ? Légyszi' segíts ! Köszi !
Üdv.!
A 470k a hőmérő modulhoz kell, azon az R3-as poziciójelű ellenállás. Az ICL7107 28-as lábához csatlakozik. Az optocsatoló és a triak helyettesíthető azokkal amiket írtál. Attila
Hú mekkora mazsola vagyok, hogy nem vettem észre...
Különben köszi a segítséget. Ha elakadok majd még írok. Üdv.: Gyula
Jó estét mindenkinek!
Van 1 forrasztó állomásom ami vmiért nem akar működni!Az a problémája hogy nem akar ja felfűteni a pákát én mivel nincs hő a ledek sem világítanak!Arra gondoltam h csak a vezeték szakadhatott meg!Esetleg vki találkozott már ilyen esettel?Ha a tapasztalatait megosztaná velem megköszönném! Előre is köszi mindenkinek! Üdv!
Sziasztok!
Épp most építettem meg a forrasztóállomást amit Attila86 tervezett. A hőmérséklet szabájzó rész működik is rendesen, de a kijelzővel van egy kis probléma: nem mutatja a hőmérsékletváltozást. A potival kiválóan lehet állítani a kijelzőm megjelenő adatokat, de amikor fűt a páka, ez az érték semmit nem változik. Rámértem egy mutival, és azt vettem észre hogy az adatok érkeznek is rendesen, el is jutnak az IC-ig, de az nem csinál semmit. Van valakinek valami ötlete hogy hol keressem a hibát?? üdv
Üdv!
Karácsonykor megépítettem az Attila86 féle forrasztóállomást. Működött is korrektül, egészen máig. Egyik napról a másikra hírtelen eltűnt belőle a pákafűtés. A hőmérő stabil 23°C-t mutat, a fűtést jelző led világít, de a páka csak nem akar melegedni. A trafóból kijön a 24V-t, be is jut az áramkörbe, de a pákáig már nem jut el. A fűtőszál nem szakadt, ki mértem. Ezekből úgy gondolom hogy a MOC3062 dobta fel a talpát. Jól gondolom, vagy máshol keressem a problémát?
Üdv.!
Szvsz valószínüleg kontakt hiba történt, vagy a csatlakozónál vagy (inkább) a sorkapocsnál. A 23 fok a szoba hőmérsékletére utal, tehát a mérés megtörténik, a hőelem kontaktusa az áramkörrel jó. A fűtést jelző led világít, tehát tudja hogy fűtenie kellene csak nem tud. Ez arra utal hogy a szabályozó kör is működik. Ha nem kontakt hiba, akkor lehet hogy az opto triak vezérlő fele szállt el. Vagy a triak. Esetleg a 24V tűnt el valami miatt, vagy a bizti égett ki. Üdv.: Attila
Lenne egy olyan kérdésem hogy tud -e valaki olyan kapcsolási rajzot amivel 24 volt egyenáramról lehetne üzemeltetni egy hőfokérzékelös (hőellenállásos) pákát?Ami kapcsolási rajzot találtam mind váltakozó feszre van,de nekem 24 volt egyenfeszről kellene,mert buszon akkumlátorról akarom üzemeltetni.Előre is köszi!
Hát ezt éppen meg lehetne táplálni a 24V-os akksiról:
Bővebben: Link Már ha jól értem a problémádat, és egy hőelemmel rendelkező pákáról van szó. A kapcsolás eredetileg +12V és -12V bemenettel dolgozik, a vezérlésnek kell +5V. Ha a 24V pozitív sarkánál egy 7905-tel előállítasz -5V -ot, akkor ez a -5V-os pont lehet a vezérlés földpontja, a 24V pozitív sarka menne a vezérlő panel +5V és +12V pontjaira is, a 24V negatív sarka pedig a vezérlés -12V pontjára. A FET-es kapcsoló a pákánál meg sem érzi, hogy +/-12V helyett +5V és -19V van neki ott.
Köszi a rajzot,de én egy pic mentes megoldást szeretnék,ha lehetséges minnél egyszerűbbet.Ha valaki tud valamit megköszönném!
Én megépítettem a 16F684-el működő páka szabályzódat.A v1.2.zip-ben lévő hex-et használva működik, a 2.0 és a 2.1-et használva nem működik.(A segítségeddel átalakított PC tápról működtetem)Az 1.2 hex-et használva a tápot bekapcsolva majd az S1 gombot megnyomva elindul a táp(a ventillátor forog) és elkezd fűteni a páka, S1-et megnyomva leáll a táp és már nem fűt a páka.Ez lenne a helyes működés. A másik két verziójú hex-nél rögtön elindul a táp és kb 20 másodperc mulva leáll, az S1 lenyomására csak annyi változás történik, hogy a kijelzőn változik a kiírás, a SLEEP és a hőmérséglet kiírás.Valami ötleted van, hogy miért nem működik a 2.0 és a 2.1-el?Még egy kérdés, az mitől lehet, hogy az LCD-re a 16 karakterből csak az első 8-ra irja ki a szöveget?Több kijelzővel is próbáltam.
Azt hiszem, amiket leírtál, az mind normális viselkedés
Szóval nem az áramkörben van a probléma, hanem a firmware és az áramkör nem illeszkedik teljesen egymáshoz. Hétvégén megoldjuk, ha megkeresel priviben.Akik érdeklődnek még a téma iránt, azoknak itt jelzem, hogy a múlt hétvégén sikerült a 16F684-es vezérléshez gyártanom egy NYÁK-ot, ami egyelőre a próbapadon van, működőképes. A firmware-be is kerültek dolgok, többek között a kalibrálhatóság, ami szerintem fontos, úgyhogy ha sikerül pákával is lepróbálni és minden jónak bizonyul, akkor publikálva lesz a legutolsó változat. Hardver-szoftver egyben.
Elkészültek a pákaszabályozások. Egyelőre ide lettek feltéve képek, mindkét verzió látható:
Bővebben: Link Az éjjel összeütöttem egy egyszerű tápegységet is a pákákhoz, ha valaki nem kíván PC-s tápegységet átalakítani, akkor ezzel is használhatja a pákát. Ennek a tápegységnek a rajza is látható a képek közt.
Mi lenne ha megépiteném ezt a kapcsolást csak az optocsatoló helyett egy relét vezérelnék és azzal kapcsolgatnám a pákának a 24 dc-t? A relét hogyan tudnám meghajtani az ic-vel?
Miért szeretnél relét használni? minden MOC vagy TLP 30xx is jó helyette
Itt le van írva az alkatrész listában Bővebben: Link
nem váltakozó feszültségről hanem egyenről akarom fűteni a pákát, a triak pedig csak váltóhoz jó.
Hello!
Én a HQvideóban vettem pontosan ezt a pákt: Bővebben: Link nos nekem azt mondják,hőérzékelő nincs benne,ezért vezérlőt ne építsek hozzá,hanem,teljesítményszabályzó áramkört. Mivel se az aki mondta nekem nemtalálkozott ilyen áramkörrel se én,ezért kérdezek itt is! Ha találkoztok ilyennel,rakjatok fel képet,köcce! Köszi a segítséget!
Szerintem jobban jársz egy nagy áramú MOSFET-tel, pl. egy IRLZ34-gyel, mint a relével.
Van nekem egy nagyon régi, csehszlovák pákám, ami úgy tud hőmérsékletszabályozást, hogy a fűtőszál ellenállását figyeli, mert az változik a hőmérséklettel. Sajnos a hegyei már elégtek, és nincs hozzá tartalékom, ezért nem használom már, de régebben nagyon szerettem dolgozni vele.
Most rákerestem a neten és megtaláltam a rajzát. Igaz, ebben 24V-os fűtőbetét van, de az elv lenne a lényeg, azt kellene kicsit kivesézni és megépíteni, beállítani a 12V-os pákához. Bővebben: Link
Sziasztok!
nem tudja valaki véletlen a Weller WP-80 páka csatlakozójának kiosztását? Illetve hogy milyen tip. hőérzékelő van benne?
Sziasztok!
Szerintetek van annak értelme hogy ha a páka tartóban van, a hőnérséglete lecsökkenyen kb:100 C-ra amikor kiveszem, gyorsan az üzemi hőmérségletre megegszik. Így rövidebb ideig van magas hőmérségleten ezzel nőne az élettartama.
Van értelme, igen, a nagyok is így csinálják. Csak azért azt valahogyan meg kell oldani, hogy ha kiveszed, akkor nagyon hamar felfűtsön rendes hőmérsékletre, mert elég idegesítő lehet az, ha kivétel után még egy percig csak azért kellene a kézben fogni, hogy felmelegedhessen üzemi hőmérsékletre.
Egyszerűen megoldották már ezt a problémát. A fűtőbetét folyton a beállított hőmérsékleten van és csak akkor kerül termikus kapcsolatba a heggyel amikor kiveszed a tartóból. Persze ehhez a hegynek nagyon jó hővezetőnek kell lennie és házilag ezt nehéz kivitelezni.
Csak megtaláltam ezt a topicot!!Sziasztok! Megépítettem a kapcsolások között található forrasztó állomás II-t. Lenne egy kis gondom vele. Ha a ICL 7107 35-36 lábán beállítom a 900mV-ot, akkor a kijelzőn 26 jelenik meg. Ha viszont beállítom "0"-ra, akkor a két láb között több mint 2V lesz! Lenne valakinek valami 5lete, hogy mi lehet a gond? Az alkatrészek elvileg mind jók, és 1%-osak. Köszi előre is. |
Bejelentkezés
Hirdetés |






Szóval nem az áramkörben van a probléma, hanem a firmware és az áramkör nem illeszkedik teljesen egymáshoz. Hétvégén megoldjuk, ha megkeresel priviben.
Csak megtaláltam ezt a topicot!!




