Fórum témák
» Több friss téma |
Fórum » Forrasztópáka hőmérséklet szabályozása
Témaindító: (Felhasználó 712), idő: Nov 15, 2005
Témakörök:
Van nekem egy 2*7 segmentes lcd kijelzőm és ebből szeretnék készíteni egy hőmérőt az erősítőmbe. Azt szeretném, hogy pl 0-99 ig kiírja a hőfokot és pl. 70 foknál bekapcsoljon egy relé és kb 50 foknál kikapcsoljon. A segítséget előre is köszi.
Sziasztok egy segítség kéne egy fordulatszámmérőt kéne csinálnom mikrokontrollerrel, úgy, hogy a frekvencia tartomány 1Hz-től 1MHz-ig legyen.
Hali!
Ezt találtam... [link=http://www.sprut.de/electronic/pic/projekte/thermo/thermo.htm]http://www.sprut.de/electronic/pic/projekte/thermo/thermo.htm[/link]
Sziasztok! Már régóta keresgélek a NET-en egy PIC-el megvalósított páka hőmérséklet szabályzót! Anno még találtam is egy ilyen rajzot, csak sajna most nem jut eszembe a címe! Aki tud egy kapcsolási rajzot, PIC kóddal együtt, az kérem segítsen nekem! Nem kell teljes építési leírás, egy linknek is borzasztóan örülnék!
Segítségeteket előre is köszömöm! Üdv!
Szia!
Szerintem egyszerübb ilyen szabályzót építeni PIC nélkül. Tulajdon képpen milyen pákát szeretnél szabályozni? Üdv: MaGor
Egy 12 V-os vagy akár 220-as pákát, nekem mindegy, a cél az, hogy szabályozható legyen a páka hőmérséklete!Szerintem mást is érdekelne az a kapcsolás! Létezik ilyen kapcsolás, emlékszem rá, csak most nem találom, és nagyon bosszant mert van egy rakás PIC -em, s jó lenne végre megépíteni ezt az áramkört! Ha tudsz nem PIC-eset is, annak is örülnék! Nagyon fontos lenne!
Egy egyszerű kapcsolásnak is örülnék! Biztos van valakinek a gépén egy ilyen kapcs. rajz! Kérlek benneteket osszátok meg velem is! Előre is kösznöm! Üdv: Higgins
Most egy már meglévő forrpákához szeretnél piccel hőmérséklet szabályozást építeni?
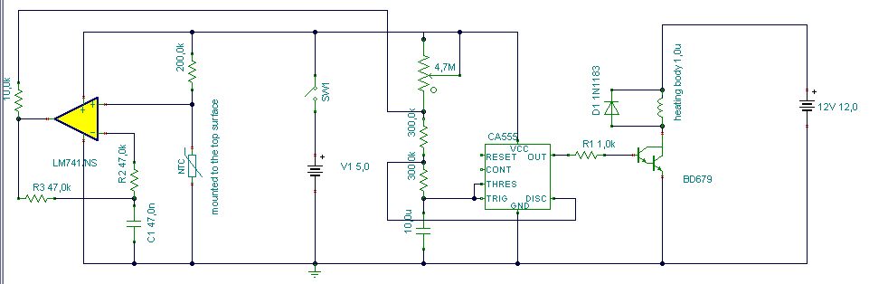
Kell hőmérséklet visszajelzés is? Ha nem, tök hülyeség a PIC, elég egy 555 IC és egy teljesítménytranzisztor (BD), és pár apró alkatrész az áramkörhöz. Ha igen, akkor meg lehet csinálni PICkel, pl. hétszegmenses kijelzőn való hőmérséklet visszajelzést, de az nem olyan húh de egyszerű, ahhoz egy kis programozás tudás is kell. Lehet hogy épp találsz ilyen kapcsolást, de lehet hogy nem. Én azt tudnám javasolni, hogy ha le tudsz mondani a digitális kijelzésről, egy 555 IC-vel, egy NTC-vel, és mondom pár alkatrésszel meg lehet oldani egy akár 12V-ról üzemelő forrpáka szabályozását. Üdv. deguss
Írtam az előbb csak nem teszi be a topicba! gr
Szóval! Nem kell visszajelzés, lemondok erről is, csak valami hasznlálható kapcsolásra lenne szükségem! Meglévő pákáról lenne szó, de ha kell vásárolok is, mindegy hogs 12 V-os vagy 220-as pákához lenne a kapcsolás! Akkor ha lenne ilyen egyszerű kapcs. rajzod, azt megosztanád velem? Köszönöm! Üdv: Higgins
Még nincs kapcsrajzom, de utánanézek. Biztosan érdekes dolog, keresek valamit.
Majd úgy számold a hőmérsékleteket, hogy a páka egészen felvihető legyen 400-450 fokig. Ugyanis ha bejön július elsejétől az ólommentes technológia, utána sokkal könnyebben boldogul az ember, ha már valamilyen szinten fel van rá készülve. Tedd te is ezt és készülj fel rá
Köszönöm az eddigi hozzászólásokat, de egy rajznak most már nagyon örülnék! Jobbnál jobb ötletek elhangzottak, de sajna semmi konkrétum!
Remélem majd lesz olyan ember aki megszán engem, s megdob egy rajzzal! Köszönöm Jó éjt! Üdv: Higgins
Szia!
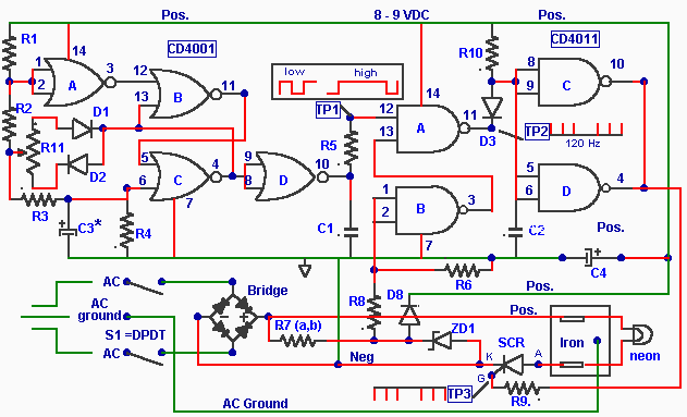
Találtam, egy a netről már régebben leszedett kapcsolást, de első ránézésre, valami hasonlóhoz használhatták. Nem akarlak elkeseríteni, nekem nagyon sajna nincs most időm, de szerintem jobb ha ezt a kapcsolást átnézzük még, pár dolog nekem még nem oké. De valami ilyesmire lehetett, hogy amíg hideg a páka, folyamatosan megy, de ha eléri a beállított hőmérsékletet, csak pulzáló egyenáram halad át a fűtőtekercsen. Nem tudom, tudtam-e segíteni. Üdv. u.i.: Ha lesz időm, átnézem, de talán addig ti is szóltok hozzá, vagy találtok mást.
Köszönöm a rajzot! Ez már egy jó kiindulási alap! Ezt már tovább lehet fejleszteni!Majd holnap én is jobban átnézem! További ötleteket, rajzokat is szívesen fogadok!
Jó éjt mindenkinek! Üdv: Higgins
szerintem felesleges ilyennel játszani.
10eHUF körül már vannak analóg hőfokszabályzós állomások. nekem már 3 éve ilyen van és semmi baj nem volt vele. egy ledsor jelzi, hogy éppen hány fokos a páka. mikor nem éri el a potival beállítót hőmérsékletet, addig folyamatosan fűt, utánna meg szakasosan. Én a hqnedis-től rendeltem. van ilyen digitálisban is, ami már digitálisan írjaki a hőfokot... Meg egyébként ezekben a pákákban van a hőmérő és azt oda elég nehéz beépíteni. ha meg már veszel olyan páka modult ami hőmérős akkor meg miért nem veszel hozzá egy állomást is...
Érdkes hozzáállás G-lex! Ahogy szokás mondani: építve tanuljuk az elektronikát! Megvenni én is meg tudom, itt nem ez a lényeg! Van egy rakás PIC-em, s pont szükségem van egy ilyen hőfokszabályzós pákára, innen jött az ötlet! Szerintem ez az oldal a hobbielektronika kedvelőinek lett kitalálva!Ha valamit meg lehet olcsóbban csinálni házilag és az ugyan olyan jól működik, leszámítva a külső csilivi designt, akkor miért vegyük meg több ezerért?!
Egy áramkört építeni jó hobbi, kellemes időtöltés annak, aki szeret ilyennel foglalkozni! A többieknek köszönöm az eddigi ötleteket, hozzászólásokat! Közben végre találtam én is egy jó kapcsolási rajzot, ami úgy érzem a jó megoldás lesz! Bár eszközlök majd benne némi változtatást a saját igényeimnek megfelelően! A rajzot közzéteszem, mert szerintem mást is érdekel ez a rajz, nem csak engem! Két féle van, az egyik hasonló mint amit deguss közzétett, a másik a tpikusan ágyúval verébre, egy MPS430F-es processzorral van megépítve! Ezt már én is vad dolognak tartom! Ennyi türelmem már nekem sincs hozzá! Szóval marad az egyszerűbb analóg módszer! Üdv: Higgins
Bocs, nem azért írtam, csak hát egy ilyen forrasztó pákából lehet, hogy a gyári mégis jobb...
Amúgy én is azt vallom, hogy amit én is meg tudok csinálni azt minek vegyem meg. meg hát jó időtöltés ha én csinálom, na meg a sikerélmény sem utolsó. Ha gondolod otthon a gépemen van egy gyári weller igaz nem pic-es hőfokszabályzó rajza. nem is túl bonyolult. De sajna csak 7végén leszek otthon...
OK! Akkor egyetértünk! Ennek igazán örülök! Nem professzionális célokra lesz, tehát nem kell csúcsminőség, stb. Annak nagyon örülnék, ha azt a weller páka rajzot majd közzétennéd, ill. megosztanád velem is! Előre is köszönöm!
Üdv: Higgins
okay!
7végén feltöltöm. De szerintem a hőfok szabályzással a legnagyobb probléma a hőfok mérése lesz. persze lehet a fejre is ragasztani hőmérőt meg minden de azért mégis gusztusosabb amikor a gyári cucc belsejében van a hőmérő és nem látsz belőle semmit. Amúgy lehet venni csak pákát ami 12-24-48Vról megy és van benne hőmérő is. DIN csati van a dugaszán. Ezzel már lehetne okos dolgokat csinálni, de hát akkor én már elgondolkodnék rajta, hogy 2-3eHUFért már kapok hozzá állomást is ami nagyon franya...
Köszi szépen a pontot, látom, most talán sikerül egy eredeti forrasztópáka rajzhoz jutnod, az az igazi. És valamiben azért igaza van G-Lexnek, egy gyári, amibe legalább beépítve van a "hőmérő", biztos jobb.
Üdv.
Hi Norberto!
OFF ! " ólommentes technológia, utána sokkal könnyebben boldogul az ember, ha már valamilyen szinten fel van rá készülve" Ezt hogy érted ? Ólom mentes forrasztáshoz szerintem kevés ha csak 400-500 fokig tudsz izzítani a pákádat kicsit több kell ennél ... ...
450 fok bőven elég hozzá, hidd el. Átlagos technológiához 350 fok elegendő, ezt is hidd el. Na most persze olyan pákáról beszélek, ami nem hűl vissza túlzottan, ha egy felülethez érek vele...
Az átlag ólomtartalmú ón olvadáspontja 183 celziuszfok, ezt is hidd el. Az ólommentesé pedig olyan 215-225 körül.
Sziasztok!
Mint első, komolyabb mikrovezérlős kapcsolásom, én megépítettem ezt a bizonyos szabályzóelektronikát (Mega8-al). Néhány paraméter: - 4 digites 7 szegmenses LED kijelző - intelligens hőmérséklet szabályozás (figyelembe veszi a páka nagy hőtehetetlenségét) - Testreszabható hőmérsékletek - Biztonsági intézkedések (túlhevülés-gátlás, pákahiba kijelzés) Szóval akit érdekel nézze meg, feltöltöm a kapcsolási rajzot, és a programot is. Nem biztos, hogy minden a legegyszerűbben van megoldva, de működik! Üdv!
Hello!
Ma vettem egy Solomon pákát 230V/40W ehhez kéne valamilyen hőfokszabályzó, ha valakinek van az dobja fel lécci. Vagy át lehet alakítani valamelyiket az itt közzétettek közül is 230V-ra? köszi üdv. Taki
Szia!
Amit feltettem az 230V-os pákához van. Azóta építettem bele start gombot, ami hosszan nyomva be- vagy kikapcsolja a rendszert, röviden nyomva 5 fokkkal emeli a célhőmérsékletet. Ha kell valakinek, szívesen feltöltöm.
Hy
igen igen, de én valami egyszerűt szeretnék, amiben nincs pic. pl egy potival állítom a hőfokot, és ezt pár led jelzi x fokonként....a gond a 230V...nem találtam rá rajzot..
Sziasztok! Itt egy pákaszabályzó project! Mi a véleményetek?
Heló
szerintem biztos jó milyen kulcsszavakkal lehetne rákeresni neten 230as szabályzóra? |
Bejelentkezés
Hirdetés |








... 
