Fórum témák
» Több friss téma |
Fórum » Forrasztópákák - melyik miért jó
Most ha jól értem, akkor ez automatikusan kikapcsol, ha eléri az adott hegy max. hőfokát?
Milyen trafó ajánlott hozzá? Mert keresgéltem, és csak max. 1A-es trafókat találok.
Az kicsi, minimálisan 2,5A kell, különben oda lesz a trafó. Egyébként igen, ha eléri a hegynek megfelelő hőfokot kikapcsol, ha aláhűl vissza. Ilyen.kor kattog. A Weller innen kapta a nevét. Trafó keresés.
Közben rájöttem, hogy van nekem itthon egy csomó Codegen, meg FSP belsőjű táp, azt is át lehetne alakítani erre a célra
![]() Nagyon szépen köszönöm az infókat! Ui.: Ezeknek a kattogós Weller utánzatoknak, mennyi a reális ára? Csak mert az ismerős 10000-ért vette a kettőt és nekem 2000-ért adná el darabját. A tízest sokallom értük, szerintem átverték vele.
Ha a másikat is ideadja kettőért, beszállok....
Egyébként reális volt a 10.
Hát, ha meg is veszem mind a kettőt, nem 2000-ért adok túl rajta
Ez a weller TCP (kattogós) sorozat koppintása. Állomás lényegébe, 24V AC trafó, hegyek wellerhez való hegyek. Annak az alján vannak számok, azzal van a hőfok szabályozva.
2eft megér szerintem.
Az egyenáramot nem annyira szereti, mert hamarabb beég a kapcsoló. Persze arról is megy, ha nincs egy trafó.
Aaham*, értem. Holnap megpróbálok beszerezni akkor egy AC trafót, de az biztos, hogy megveszem az egyiket
![]() * mod: Ha eszel, nem kell leírni! Aaham = Igen értem... A hozzászólás módosítva: Márc 17, 2015
Nem tudom, a puskás kapcsolója mennyiben tér el a wellertől, de nálam 12 évet kibírt az eredeti kapcsolóval az autós (dc12v) változat. Utána sajnos elhagytam. Azóta a 24V-os verziót használom egy szivargyujtós laptop tápról, ami szintén dc. Semmi gondot nem tapasztaltam ezzel sem...
Mondjuk amatőr körülmények között sokáig elmegy. Még a kezdet kezdetén amikor karbantartó voltam egy R22-es masina mellett, napi nyolc órát volt a páka bekapcsolva. Ott volt amit trafóról és volt amit labortápról használtunk. A labortápos néha beégett, a trafós soha. Persze ezek extrém viszonyok és egy alkalmanként használt pákánál tán sosem jön elő. Lehet kicsit túlaggódtam a témát.
Hát nem fog 24/7 menni, mert csak alkalmakként használnám, sajnos túl sok időm nincs forrasztgatni, pedig most is lenne mit.
Megpróbálok ennek a pesti cégnek utánajárni, hátha kapható hozzá eredeti hegy (tudom most már, hogy a Weller is jó bele), illetve az eredeti trafója, mert azzal mégiscsak vagányabb ![]() For Mod: Bocs, csak próbáltam érzékeltetni, hogy leesett a tantusz. Akkor erről itt leszokom. A hozzászólás módosítva: Márc 17, 2015
Köszi!
![]() Nos, rákérdeztem a cégre a honlapon lévő számon, és valóban gyártják ezt a pákát, trafóstól, mindenestől. Csak a táp hozzá 19990 Ft ![]() Úgy látom az ismerősi körömben kellesz trafó után nézni.
Itt jóval olcsóbb.
Köszi, ezt már láttam, és egy kicsit sokallom ezt az összeget is, mert se állvány, semmi nincs hozzá, csak egy trafó...
Akkor már egy használt Weller trafó állvánnyal használtan is jobb.
Sziasztok!
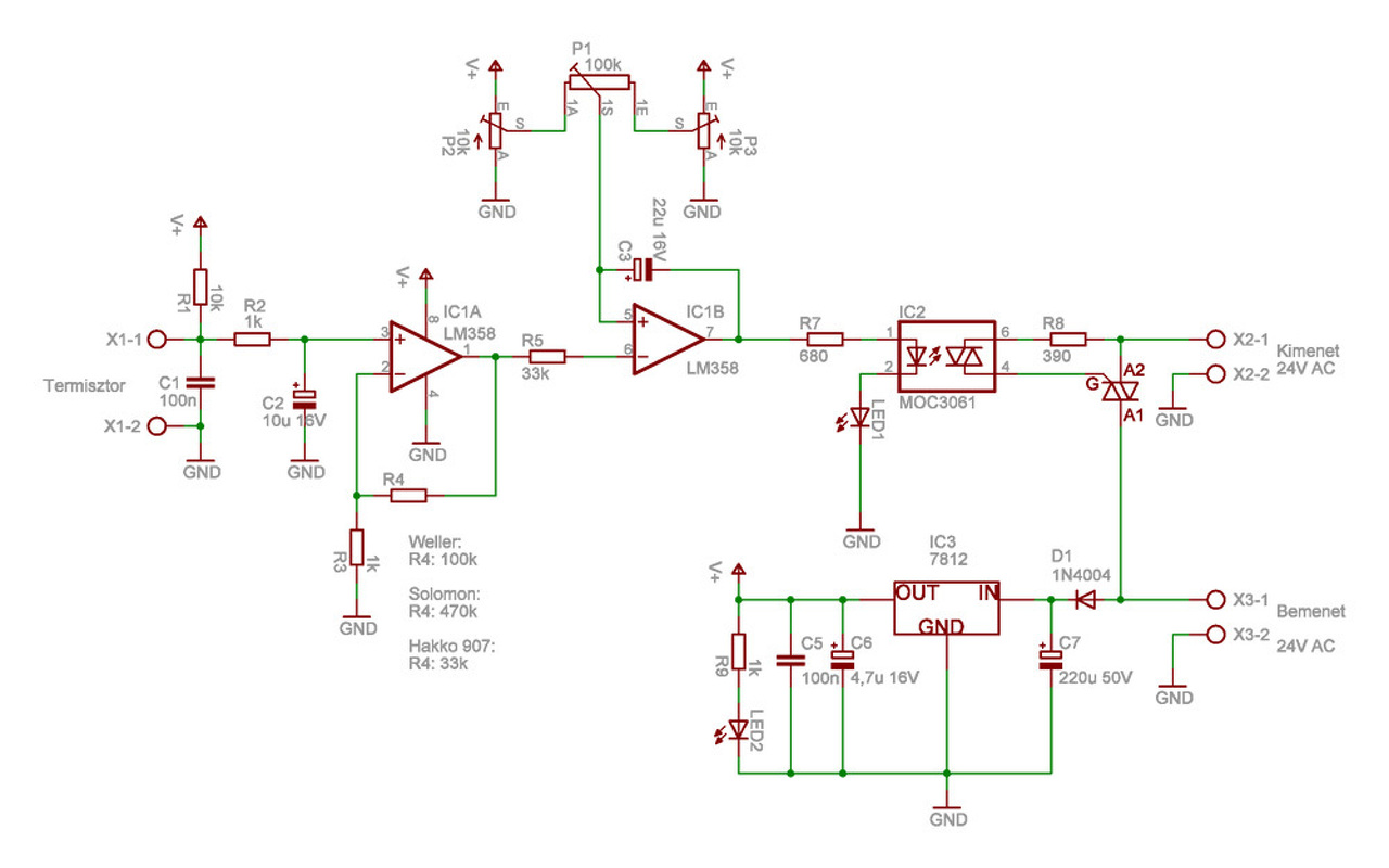
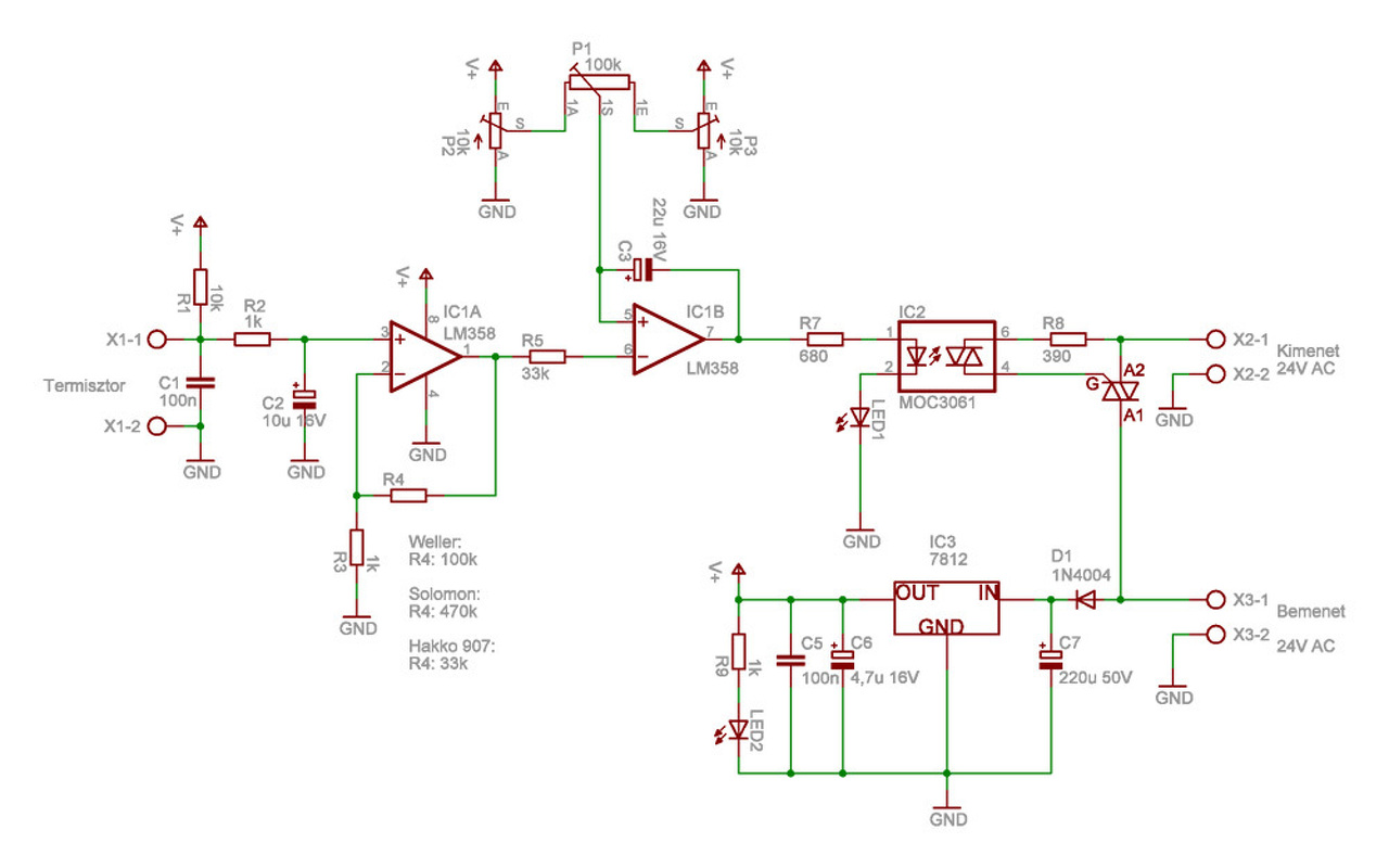
Más is tapasztalt olyat, hogy a Vzoole-féle univerzális vezérlővel alsó végállásban borzasztóan nagy a hiszterézis (~100°C)? A poti másik végénél szépen tartja a maximális beállított hőmérsékletet. A páka Hakko 907 clone. A nyákot végig ellenőriztem, nagyon ronda lett az alul-méretezett forrszemek, és kopott 0.8-as fúróm miatt, de szakadást nem találtam sehol. Ellenállások, kondik mind a kapcsolás szerintiek..
Megoldottam. C3 helyére begányoltam 1uF+330kOhm-ot sorban, így tökéletes. Nem lett a 22µF értéke elírva?
Az úgy jó, nekem is 1u-330k van benne.
Köszi a visszajelzést (Gee Lee-nek is)... átnézem majd én is.
Én köszönöm a kapcsolást!
Így remekül működik 2-3°C-os hiszterézissel.Esetleg másnak is hasznos ötlet lehet, hogy a fűtéshez egy külön kis halogéntrafót használok áttekerve, a moc-ot és a triakot külön panelra raktam a hálózat kapcsolgatása miatt.
A jlt02 való hozzá , itthon is kapható 2000 környékén.
Nekem Mo-ról drágább. Ebay-en miért nem találok? Az a kapcsolás amit linkeltem, fog mukodni 0-12-24V 50VA-s trafóval, ha 50W-os pákát veszek?
Szia
Akkor ne azt az állomást építsd meg, itt van Tartarus hozzászólásában a vzolee forrasztóállomása, amelyik a Hakko pákát fogadja. Az kapható az e-bayn, és kiválóan működik ezzel a kapcsolással.
Igen, csak a kolléga leírt mellé egy módosítást.
Sziasztok!
Van nekem egy vzoole féle analog forrasztó állomásom. Leszeretném cserélni a solomon pákámat hakko 907-re. Mit kellene átalakítanom hogy müködjön vele és ne kelljen egy új elektronikát épitenem. Köszi
Szia!
Ha az univerzális vzoole féle van meg neked, akkor könnyű a dolgod. Egy darab ellenállás cseréje a rajz szerint.
Szia!
Sajnos nekem ez van. Ezzel meglehet oldani vagy ne szorakázzak és épitsek egy újjat?
Üdv!
Pár napja már mutattam, hogy szereztem 2 db Puskás-féle kattogós Wellert (24V 50W). Tegnap sikerült egy trafót is szereznem hozzá. Ez egy 3-48V-ig szabályozható magyar gyártmányú AC trafó (Zsámbéki Vegyesipari Szövetkezet gyártotta, KTA típus) , amelyet átkötöztem 24V-ra, multival lemérve üresjárati feszültsége 26V. Teljesítményéről nincs rajta semmilyen adat, mert a tinta valószínűleg felszívódott az adattáblájáról. Nosza, mondom próbáljuk meg, legfeljebb leég a trafó. Bekötöttem a pákát, adtam neki áramot. Eltelt pár másodperc, majd "kattant" egyet, ezután a fűtőbetétből füst szállt ki... Na erre gyorsan ki is húztam. Létezik, hogy kiégett a fűtőbetétje? Miután kicsit kihűlt, szétszedtem, belül a kapcsolón látható égésnyom nincs (egyébként kissé korrodált a forrasztásoknál, semmi egyéb).
Szerintem gond nélkül "átalakítható". Első körben a te verziódban levő R8-as ellenállás arányos csökkentésével próbálkoznék. (Ez állítja be az első műveleti erősítő erősítését, ha nem vagyok túl lükepék még hozzá..)
Lehet, hogy kell a trimmereken is állítani, de ez majd a gyakorlatban kiderül. Anno amikor én csináltam az univerzálisat a saját hakko klónomhoz, több órát is eltöltöttem a skála felvételével és visszaellenőrzésével.. |
Bejelentkezés
Hirdetés |









Így remekül működik 2-3°C-os hiszterézissel.

