Fórum témák
» Több friss téma |
Fórum » Geiger-Müller számláló (hobbi)
Hello! Óvatosan az alfa sugárzókkal! A dózisegyenértéke (ma egyenérték dózis) 20-szorosa a gamma sugárzónak. De mivel behatolási mélysége minimális, egy gumikesztyű is hatásos vádelem lehet. De inkorporáció (izotópok beépülése szájon, a légutakon, a kültakarón át felszívódással való bejutása az élő szervezetbe) esetén hatékony károsodást tud okozni.
Alfa sugárzást nem tud mérni a kis szerkezet. Sajnos eleve műanyag ház veszi körül. A csövek is be vannak tekerve gyárilag alufóliába.
Ha tudna mérni, Radonkimutatásra is alkalmas volna. Azok a műszerek már ritkábbak és drágábbak.
Üdv.
Rendben, óvatos leszek. Amúgy is csak egy van nekem, azt is csak azért vettem meg mert irtó szépen virít UV-lámpa alatt. Egyébként így visszagondolva régebben láttam már olyat is aminek az eladó két réteg összeragasztott ólomüvegből készített dobozt. A hozzászólás módosítva: Nov 25, 2015
Idézet: „A csövek is be vannak tekerve gyárilag alufóliába.” Nem alufólia! Ón (vagy talán ón-ólom ötvözet) fólia, amivel az érzékenységet állítják. SBM 20 csőnél háttérsugárzásnál: 12 beütés / 40 sec = 0,12 uSv/h. Ez egy csőre vonatkozik. (Legalább is a MASTER-1 doziméterben így volt megcsinálva. Ahány beütés jött 40 mp alatt annyi század uSv/h a dózisegyenérték.)
Egyébként a fólia nélkül SBM-20 csőnél CPM * 0,0057 = uSv/h
Kis kutakodással különböző csövekre meg lehet találni ezt az állandót!
Köszi az adatokat! (Még valamivel kapcsolatban küldtem egy pü-t)
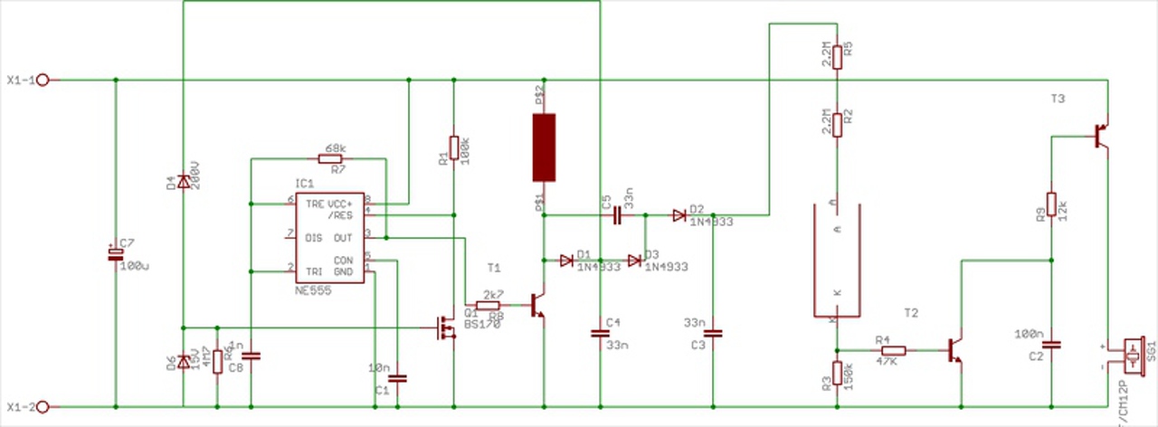
Egy végleges, működőképes rajzot fel tudna valaki tenni? Lehet hogy a csövem szopat, a nagyfesz megvan de egyetlen egyet sem kattan....
Hello,
Ez egy végleges, működőképes kapcsolás. Egy multiméterrel is le tudod ellenőrizni, hogy veszi-e az impulzusokat. Dióda állásban piszkáld a cső negatív bekötési pontját a pozitív mérőcsúccsal (cső nélkül). Ha ettől villan, kattan akkor ok. Lehet sok a 15 MOhm a csövednek, és ezért nem indul be. Csökkentsd le 10 vagy 5 MOhm-ra.
15Mohm? Nincs is ilyen nagy érték a kapcsolási rajzon! Én erről beszélek:
Én sajátomról beszéltem. A "geiger1 A5" pdf-ben vannak a módosított értékek. Ha az eredeti alapján építetted meg, és piezó lapkát használtál, akkor kell egy induktivitás párhuzamosan a piezóval. De ez a leírtam hozzászólásomba.
Erről a Geiger-Müller számlálóról mi a véleményetek.Érdemes vele foglalkozni?
Én az 555 kimenetére tennék egy tranzisztort, és azzal kapcsoltatnám a trafót.
Szia
Csináltam egy nyáktervet a te általad javasolt módosítással ha egy kis időd lesz átnéznéd nekem hogy jó-e. Szerintem jó de azért nem árt ha több ember is látja. Előre is köszönöm
Hangfrekvencián működik (kimenő trafó). Kicsi a hatásfoka. Nehézkes a cső beszerzése. Az előállított feszültség nem illeszthető az orosz csövekhez (többsége 400V-ot igényel. A feszültség sokszorozó miatt kis árammal terhelhető, így nagyobb beütésszámnál leesik a feszültség és hamis eredményt ad. 12V-os elem?
Olvasd vissza "shance", vagy az én hozzászólásaimat. Azok között találsz tuti kapcsolást. Egyszerűt és AVR-es megoldást is.
Ezeket nem tudom honnan vetted, talán építsd meg, és rájössz, hogy zagyvaság. Én Collector verziójával építettem meg és egyik általad említett tulajdonságot sem tapasztaltam. 9V-os elemről megy évek óta benne van már, még nem sikerült lemeríteni, az előtét-ellenállással akkora a belső ellenállása, hogy nem változik a csőfesz nagy beütésszámnál se, Ha valaki nagyobb feszültségű csőhöz szeretné rakjon még 1-2 fokozatot a kaszkádhoz. beöntött trafóval még hangja sincs. Kezdőknek tökéletes, mert fokozatonként könnyen éleszthető. Egyetlen hátránya, hogy nem miniatűr, de én pl egy régi magyar GM-számláló elektronikáját váltottam ki, az eredeti kapcsoláshoz képest lazábban elfér a gyári dobozban. Felhasználtam az eredeti mérőműszert a fokozatváltóval és GM-csövet.
Na kezdjük ott, hogy a benne lévő hálózati trafó pár 100 Hz felett már igen tetemes veszteségekkel működik. (A megadott értékekkel az 555 270Hz-en rezeg 80%-os kitöltési tényező mellett)
2./ A ZP1430-ra a Google értékelhető találatot csak a distrelec oldalán talál csekély 400€ (~126000HUF) áron. (ebay SBM20=13$, ~3800Ft) 3./ Az 555 IC kimenete max 200mA-el terhelhető. Ez veszteségmentesen! áttranszformálva 5,5mA-t jelent szekunder oldalon (a valóságban inkább csak 4,5mA). Ez táplálja meg a 4 fokozatú Willard hidat. Az alkalmazott elkók szivárgási veszteségét és a félhullámú egyenirányítást nézve párszor 10uA-nél többet nem lehet kicsikarni ebből a kapcsolásból (még ha hatalmas is a szabályozási tartaléka) 4./ Azt mondjuk valóban elnéztem, hogy 400V-ra is beállítható a kimenet! Mindezzel persze nem azt mondom, hogy nem működik és egy meglévő készülékben nem lehet alkalmas az elektronika cseréjére. De ha már új készülék építésén gondolkodik valaki, akkor miért ne válasszon egy modernebb, jobban, gazdaságosabban működő, egyszerűbb kapcsolást? A hozzászólás módosítva: Jan 3, 2016
Nem tudom feltűnt e hogy az inverter nem folyamatosan rezeg, csak ha esik a töltés így háttérsugárzás körül nem eszik sokat. Biztos el lehet készíteni katasztrofálisan rossz verzióban is hulladék minőségű alkatrészekkel, én csak a magam által megépített és kicsit módosított verzióról tudok hiteles véleményt adni. Kezdő ne vegyen csövet, hanem egy roncs komplett műszert amiben még jó a cső, vagy valószínűleg, azt egy 10-es alatt is megúszhatja és akkor még a mechanikai problémái is megoldódnak. Ezek a műszerek úgyis csak időszakos mérésre valók, nem hogy évekig állandóan menjen. Arra alkalmasabb a szilárdtest vagy félvezető detektoros, esetleg az ionizációs kamrás.
Szintén egyszerű, de sokkal korszerűbb felépítésű kapcsolást találhatsz ITT. NYÁK tervvel, beültetéssel együtt.
Idézet: ??„Kezdő ne vegyen csövet, hanem egy roncs komplett műszert” Miért lenne ez a módszer biztosabb, mint egy kipróbált, tesztelt cső vásárlása? Ráadásul: Idézet: összevetve az SBM20 kb 3800 Ft-os árával. „...azt egy 10-es alatt is megúszhatja” A hozzászólás módosítva: Jan 5, 2016
Mai szerzemény: RFT Röntgen Gamma dózismérő. VEB Robotron Dresden
Kapcsolási rajza, információja van esetleg valakinek hozzá? A detektorban nem találtam csövet, polisztirol pohár alatt egy fekete papír szerű oszlop van. A hozzászólás módosítva: Jan 16, 2016
Ionizációs kamrás műszer. Lágy röntgensugárzást is pontosan mér amit a GM csövek nem is érzékelnek. A fejben van egy kalibráló forrás is. Rakjál bele bébi góliát elemeket és kiderül működik e.
A hozzászólás módosítva: Jan 16, 2016
Köszi az információkat! Napközben stabil tápról meghajtom.
Levegővel töltött a kamra(most már biztosan), polisztirol sapkája van, vezető réteggel lehet bevonva. Így meg is van a két elektróda/fegyverzet, ha kondenátorként tekintünk rá. A kalibráló forrás a fémházban lehet? Azt nem szeretném piszkálni. Biztonság szempontjából a kis piros füstössel végigmértem, de abszolut semmi, még az órámra is többet detektál. (kis piros füstös Jupiter: egyik tranzisztor szeret melegedni, füstöltetni a lakkréteget, de működik) A középelektróda repedezett és a talpánál levő alátét lötyög. Szerintem gyárilag nem ilyennek kell lennie. Ez lehet gond?
Nem kondenzátorként, hanem ionizációs kamraként szerepel a fejben lévő nagy erősítésű FET áramkör méri a szivárgóáram mértékét, azért grafit az elektródái mert az minimálisan nyeli el a lágy sugarakat. Az orosz geigerrel persze, hogy nem nagyon mutatja az alfa forrást a burkolat alatt, amúgy ha nyitod az ablakát a pöcökkel mérhető valamennyire burkolaton kívül is. A lötyögő középső elektróda gyanítom leejtés következménye lehet, mérési hibát okozhat azt reparálni kellene ami nem egyszerű a grafitot ha eltörik nem könnyű pótolni. Ezek a műszerek azért is előnyösek, mert GM számlálóval nem lehet jól mérni a régi hálózati trafós röntgengépeket a kapcsolásukból eredő lüktető sugárzás miatt.
Köszi az információt, kapcsolási rajzot, se kezelési útmutatót nem találtam hozzá. A piktogramok mit jelölnek?
Sajnos nem működik rendesen, mert össze-vissza mutat. Végigtekertem minden állásba, majd az utolsó állásba visszatéve a mutató negatívba ment át és nem is akart onnan visszaállni, korrigálni se lehetett. Le is kapcsolatam, ne essen baja. Működhet a detektor, vagy csak a műszer mutatott mindenféle fals értéket?
Azért lehet eltérés az egyes méréstartományoknál mert ha tartományt váltasz mindig előbb nullázni kell és csak utána mérni.
Köszönöm!
Érdekes műszer a GMcsövesek után.Találtam is hozzá hasonló kezelési útmutatót is, ha valaki esetleg érdeklődik a téma iránt, linkelem: Bővebben: Link A hozzászólás módosítva: Jan 21, 2016
Hi mindenki! Keresek egy NDK gyártmányú KATONAI SUGÁRZÁSMÉRŐ tipusa VAJ-100 német gépkönyvet amiben benne van a kapcs rajz!
Kersem az eredeti német műszerkönyvet NDKs VA-J-100 1977-es gamma röntgen dozismérő
Mi a véleményetek egy olyan olyan kicsi geiger-müller számlálóról amit iOS, Android telefon 3.5 mm-s jack dugójához lehet csatlakoztatni? Videó hogy miről is van szó: LINK
|
Bejelentkezés
Hirdetés |
























Érdekes műszer a GMcsövesek után.

