Fórum témák
» Több friss téma |
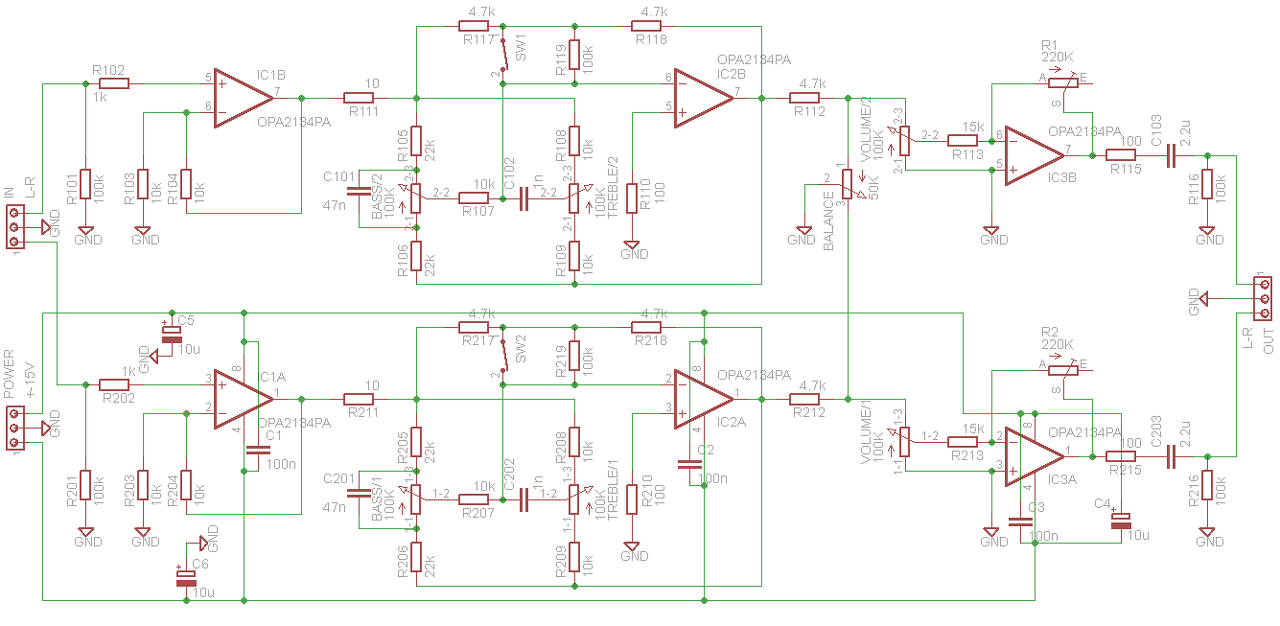
Hát úgy érzem ebből nem lesz mostanában előerősítő
, ha valaki keni vágja ezt az eagle progit és van türelme megalkotni a nyáktervet akkor örök hálám üldözné mellékeltem a kapcsolást hozzá...
Kitudnád kiexportálni valami kép formátumba? JPG, PNG, GIF. Nincs SAS-om.
A hozzászólás módosítva: Aug 29, 2014
NYákot akkor kezdünk el tervezni, amikor már minden alkatrészt beszereztünk hozzá.
Ezt akarod megépíteni?
De jó, hogy szóba hoztad. A trimmert R104/204 helyére tedd be! A torzítást és a jel/zaj viszonyt optimalizálhatod vele.
Na hát ez jó tudni
de a végén meg erősítés szabályzóként üzemelt volna, hogy ne keljen ellenállásokkal kísérleteznem, hogy belőjem a végerősítőhöz a max. kimenő feszt. A hozzászólás módosítva: Aug 29, 2014
Ami egy végfoknak kell, az átmegy a műveleti erősítőkön. 1,55V sem gond a kapcsolás számára.
Ha túl alacsony jelet küldesz át a hangszínszabályzón, akkor több zajod lesz, ha túl nagyot, akkor pedig kiemelésnél túlvezérelheted.
értem amúgy a végfok amit hajtana az egy labor végfok a plafont meg 1.75v-on adja le ezért lenne a végén a trimmer, hogy ha kell akkor még lehessen korrigálni a kimenő jelet +-
A jelforrásod kimenőfeszültsége behatárolható?
Ebben az esetben tényleg mindegy hol szabályzod az erősítést.
de végül nem rossz ötletnek tartom ha oda is trimmer kerülne, mert ha közben meg beszerzek valami egyéb eszközt ami kisebb vagy nagyobb jelet ad le akkor meg azt lehet majd korrigálni.
Ha mindkét helyen jumper segítségével biztosítod az alap erősítés duplázását azzal szinte minden erősítőt és forrást le tudsz fedni - ez csak egy ötlet
végül is.... de most már így marad... köszi az infókat!
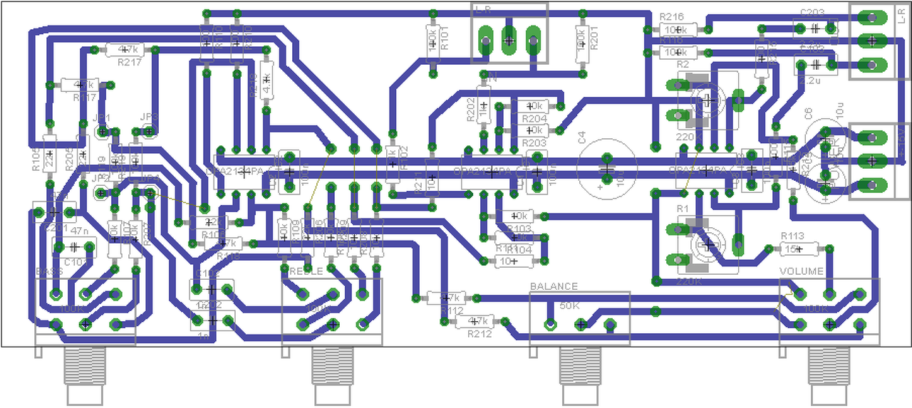
Na megszületett
Vetne rá valaki egy-két pillantást, hogy minden a helyén van e + a potik jól vannak e benne. Köszönöm!
Szia metabo123!
Ha meg kérlek fel tennéd a teljes rajzát ENNEK a kapcsolásnak?. A hozzászólás módosítva: Szept 3, 2014
Szia!
Ebben a hozzászólásban megtalálod a hangszínszabályzó kapcsolási rajzát és azt, hogy a rajzhoz képest milyen módosításokat kell eszközölnöd. A mellékelt LAY már az R5/R6 keresztcsere szerinti beültetést tartalmazza. Mindössze annyival egészítettem ki, hogy a hangszín panelra rátettem egy bistabil billenőkört, ami annyit csinál, hogy bekapcsoláskor alaphelyzetből indul, relé nincs meghúzva, ezáltal a bemenet és a végfok közt ott a hangszín. Egy nyomógomb megnyomásakor meghúz a relé és kiiktatja a hangszínt, a bejövő jel egyenesen a végfok bemenetére kerül. Ismételt megnyomásra, újra van hangszín ![]() Azt hiszem a mellékelt kapcsolás került rá. A hozzászólás módosítva: Szept 3, 2014
Szia!
Köszönöm szépen az eligazítást, és a rajzot!
A hangszínnél jó a kerámia kondi is vagy mindenképp polyester kondi kell?
Nem kell mindenképp fólia kondi, de azzal ajánlott megépíteni.
Rendben, Köszönöm a gyors választ. Csak mert kerámia az van itthon, de ha a fóliával szebb a hangja akkor veszek inkább bele.
Na elkészült, köszönöm mindenkinek az infókat.
Sziasztok!
Van esetleg valakinek ötlete hogy a mellékelt szabályzót hogyan lehetne bekötni?
Szia! Nagy segítség ilyenkor a pozíciószámok növekedését figyelni, jó eséllyel a jel útját mutatja. A forrasztási oldalon lévő vezetéket nézem kimenetnek, mellette a balansz potival.
A ragacs alatt tippelem a bemenetet és a betápot. A 1646-os kép jobb szélén lévő nagyobb elkó feszültségtűrésének fele legyen a próba-tápfeszültség, a polaritás is a kondinak megfelelően. A R829, R830 lehet mondjuk loudness kapcsoló, de ezt már kísérletezd ki magad
Vagy csináld, vagy ne csináld. De ne próbáld!
Szia
Bekötöttem a szabályzót,de nem túl sok sikerrel. A ragacs alatti vezetékekhez kötöttem 10V egyent a különálló piroshoz és a feketéhez. A fehér-piros-feketéhez kötöttem a bemenőjelet és a hátoltalon található piros-fehéret pedig az erősítő bemenőjéhez. Működött rajta minden potméter csak iszonyatosan zúgott és torz volt. Egy tda 7294-hez szeretném bekötni,nem az erősítő tápjáról tápláltam hanem egy labortápról. |
Bejelentkezés
Hirdetés |




, ha valaki keni vágja ezt az eagle progit és van türelme megalkotni a nyáktervet akkor örök hálám üldözné
mellékeltem a kapcsolást hozzá...













