Fórum témák
» Több friss téma |
Csak én gondolom ,hogy ugyanaz a kapcsolás vagy vannak eltérések is?
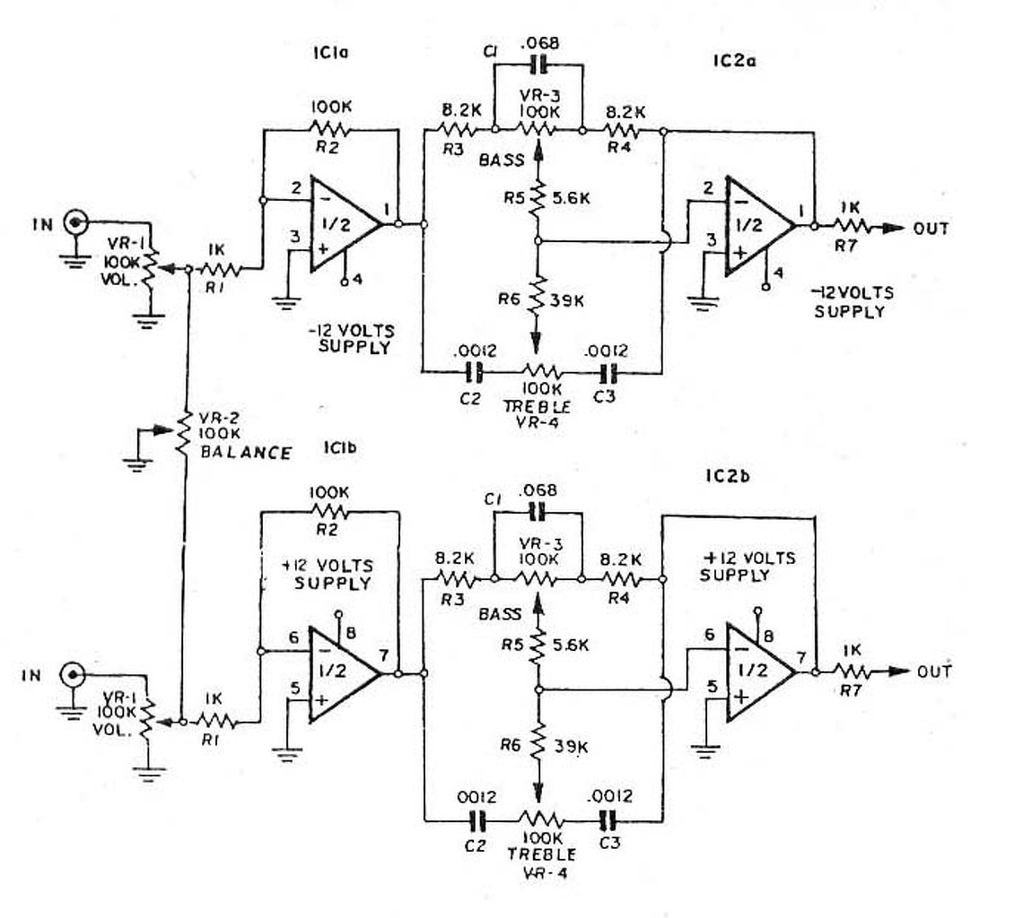
Ez az alapja. A módosítások: R5-R6 keresztcsere, valamint R1 jelentősen (10-22k) megnövelve, ha erre irányult a kérdésed.
Ha megengedtek egy szösszenet monológot akkor elmondanám amit én tapasztaltam ezügyben.
Kipróbáltam ami hangszínszabályzó rajz a kezemügyébe került az elmúlt jópár évben. Sajnos be kell ismerni hogy teljesen univerzális nem létezik egyszerű verzióban. Az ic-s hangszínek (értsd tda1524, LM1036) olyanok amilyenek. Enyhén zajosak fura hangképet adnak , ráadásul sem a bemenetük sem a kimenetük nem túl jól illeszkedik bizonyos erősítőláncban. Ezeket elhagyva jön elő a "lepke" vagy a baxandall amik már jobbak de kényesebbek is. A baxandallnak és a lepkének is kényes pontja a forrás anyag illesztése . A hagyományos baxandall ha a szabályzó kör közvetlenül a forrásra csatlakozik akkor a forrás anyag kimeneti ellenálása illetve a jelszint leosztódása miatt tud érdekes hangokat produkálni "persze ez igaz a lepkére is). Maga a szabályzó kör kimeneti erősítője viszont vagy jól illeszkedik a végfokhoz és ideális hozzá vagy nem de akkor nem is tudsz vele mit csinálni hogy jó legyen. Ergo a baxandall és lepke szabályzás csak illesztett be és kimenet esetén ad megfelelő szabályzást és hangot ( előtte erősítőfokozat és utánna is). Ebbe beleszól még az a dolog is hogy az adott áramkör hol milyen meredekséggel szabályoz. A rengeteg 20hz és 20khz -en szabályzó áramkör ami le lett közölve nekem sosem adott megfelelő hangot. Vagy zajt emelt vagy épp a mélytartomány volt úgymond hiányos és furcsán mesterkélt. Erre rászántam magam és elkezdtem számolni és fülelve kisérletezni hogy hol mi ami az ami egy átlag erősítőben kell és megfelelő. Nekem a mélytartomány szabályzása 100hz környékére téve volt megfelelő mert akkor jött az a jó "bulis" mély illetve nem torzult el túlzottan a mélytartománya a zenének. A magas hang tartomány szabályzása nekem (ha megköveztek is érte) 13-14khz között lett a legjobb . Itt jött elő az hogy élesen tiszta a magas tartomány de ha kell lágy is tud lenni.Illetve megfelelő mennyiségben lehet szabályozni is. Persze ez az én izlésvilágom hozzáteszem ! Csak példának okáért írom le hogy a tda7294-es végfokhoz nekem a hagyományos lepke hangszín jött be az előbb említett frekikkel szabályozva a lepke előtt egy szintemelő műveleti erősítővel ami illeszti a forráshoz és erősít annyit hogy a lepke veszteségét kompenzálja, így nem olyan rideg a hangja a végfoknak és nem lehet annyira észrevenni hogy ic-s tda a végfok. Nem fárasztó hallgatni akár egész nap sem. Nos csak azért ítram le mindezt mert a hangszínekkel való küzdelmem már kb 10éves és egy zsáknyi panelen belőlük már túl vagyok így javaslom mindenkinek aki erre adja a fejét hogy nagyon figyeljen oda az illesztésekre és arra hogy hol miért és mit szeretne módosítani a hangon vele. Ennek tudatában kell úgymond egy saját áramkort számolni meghallgatni és beépíteni persze egy elvi rajz alapjain. Köszönöm hogy elolvassátok és remélem használni is tudjátok a leírtakat. A hozzászólás módosítva: Aug 18, 2014
Szia! Köszönöm a választ. Éreztem, hogy jó fórumon teszem fel a kérdésemet. Már elkezdtem az építését. Az általad említett műszaki tartalom, mit okoz? Nagyobb zaj, mesterkélt hangzás? Az alkatrészek tekintetében annyi különbséggel, hogy az NE5532 helyett TLE2082 megy bele. Egy kicsit még zaklatnálak a hangszínszabályzás megkerülését illetően. Ha csak a hangerőt szeretném használni, akkor a bemenetet az első és második IC közé kössem?
Ebben az esetben az áramkör eredeti tápbemenetének használata, nem szól bele a működésbe? Annak külön örülök, hogy vannak, akik az esetleges szabályzási tartomány módosításában is tudnak segíteni.
Érdekes amit irsz. Nagyságrendileg nekem is ugyanezek a gondolatok szoktak forogni a fejemben amikor hangszin szabályzásra adom a fejem. Mivel ugye a high-end világába állitólagosan ez szentségtörés, de az én izlésem meg mást mond, ennélfogva én teszek a high endre, nekem akkor is a loudosabb hangzás tetszik. Megjegyzem egyetlen egyszer hallottam olyan rendszert, amihez valóban vétek lett volna hozzányúlni, de ez tényleg komoly rendszer volt. Egy nagyon drága cd játékos, egy általam épitett CHZ Zoli által tervezett PCL86pp csöves erősitő, és egy sonido tölcséres szélessávú, na oda nem kellett hangszin. De szumma szummárum, pl otthon, egy SONY cdp-m31-em van, HTA30-al, és egy pár Preludium B31. Szépen szól, de követelem a hangszint hozzá, mert úgy tetszik. Eddig nem nehéz a dolog, tehát eldönteni, nade ilyenkor jön az, hogy akkor hogy hogy is , meg milyet is és miért is? Tehát megfogalmazni mit akarok, majd ezt megvalósitani. Igazából egy adott hangképre van szükségem, amit hangszinnel tudok elérni. TDA és társai kilőve, volt, megépült, kipróbált, és a haver disco monitor hangfalába beépitve, ott jó, másra nem. Épitettem egyet legutóbb, kicsit kisérleteztem is vele. Ez most kopp kopp....elég jól sikerült, de ahogy hallgatom, megint jön a hiányérzet. Ugye a haladás mindig a hiányérzetből kezdődik. Ez a " jó jó, de egy picit itt kevés ott egy picit sok " Nade majd alakul a dolog, én is csak egy gondolatsort irtam le.
A hozzászólás módosítva: Aug 18, 2014
Egy észrevétel a szösszenethez:
Idézet: „A baxandallnak és a lepkének is kényes pontja a forrás anyag illesztése . A hagyományos baxandall ha a szabályzó kör közvetlenül a forrásra csatlakozik akkor a forrás anyag kimeneti ellenálása illetve a jelszint leosztódása miatt tud érdekes hangokat produkálni "persze ez igaz a lepkére is).” Minden hangszínszabályzót kis impedanciával kell meghajtani és nagy impedanciával terhelni. Hatványozottan igaz ez a passzív szabályzókra. Ha ezt betartod, bárhová kötöd be, ugyanúgy fogja tenni a dolgát.
Távol álljon tőlem, hogy a kapcsolás publikálóját bíráljam, de pár megjegyzés elengedhetetlen.
Ha lineáris átvitelnél a kimeneten 0,775mV-ot szeretnél elérni, akkor IC2 kimenetén 1,7V-os jelszint szükségeltetik. A hangszínszabályzón kiemelést állítva ez bizony torzításba futhat. A hangerőszabályzást praktikusabb az aktív hangszínszabályzó elé tenni. Mint az tanult kollégáim már leírták, a hangszínszabályzó bemenetét alacsony impedanciáról kell meghajtani, itt az előző fokozatra, azaz a véletlenre van bízva. Döntően az elérhető kiemelés múlik rajta. A jel útjában 6 db csatoló-kondenzátort számolok (egy a beültetésen látszik, de hiányzik a rajzról, ráadásul épp nélkülözhetetlen), 2 vagy 3 indokolt csak. Középtájon a soros 1µF 100 ohm 470nF számomra megmagyarázhatatlan. A stabil működés feltétele a műveleti erősítők helyi tápszűrése, erre sajnos még utalás sincsen. Hát ennyit így első blikkre. A bódéját mellékelem. A lineáris átvitelhez IC1-et le kell választani, hogy ne terhelje IC2 bemenetét. Praktikusan egy váltókapcsolóra lesz szükség.
Köszönöm mindenki hozzászólását. Meghajlok az érvek előtt, viszont kicsit elszomorít az igazság. A végső következtetés, hogy nem éppen a legideálisabb rajzot választottam és nem valószínű, hogy kellő minőségben fog szólni.
Valahogy majd csak elketyeg
Milyen emelés/vágás a célkitűzésed?
Esetleg, nem létezik egy különálló nagyimpedanciás pufferfokozat, mint amilyenről a mellékelt írásban is szó van? Egy ilyesmivel nem lehetne optimalizálni a kapcsolást? Annakidején, ezt az áramkört építettem, meg, de kevésnek találtam a hangszín szabályozási tartományát (+-8dB)
A jelforrások fogadásához napjainkban nincs szükség nagy bemeneti impedanciára. Ha rászánod magad a módosításra, akkor azért csak ezt ajánlanám.
Itt a korábbi hozzászólások között megtalálod a NYÁK-tervet, és az építési tapasztalatokat, ha elakadnál Doncso kolléga biztos nem tagadja meg tőled a segítséget. Nála üzemel a legfrissebben megépített példány
Én is ajánlom azt a kapcsolást. Ha jól emlékszem 20dB-t emel és vág, teljesen jó zaj és brumm mentes a dolog, csak ajánlani tudom, lehet variálni is az értékekkel, nekem nagyon bejött, nem bántam meg. Épp ma vetettem össze a videoton 7386-es hangszin szabályzójával. Hát ez jobban tetszett...
Itt van a nyák terv is hozzá... Bővebben: Link
Köszönöm mindenki segítségét. Átgondolom a hallottakat.
Sziasztok! Megfertőztetek, ezt építem meg. Csak, hogy pontosítsak. Kondenzátorban a 68nF helyett 56nF az 1,2nF helyett 1,36nF-tal lett meg a kívánt szabályzási tartomány? Ez a változtatás, nem befolyásolja a torzitási értéket? Tápszűrő kondit végűl alkalmaztál?
Potmétereknek jó a következő leosztás ( hangerő logaritmikus a többi lineáris)? Köszönöm a válaszokat.
Szia. A kondi értékével lehet játszani, ha 68nF-et csökkented, akkor mélyebb tartományt emeli jobban, reloop szavaival élve 68nF helyett 22nF-ot használva jön a duruzs
56nF is jó természetesen. 1n2 helyett 1,36 is jó, nem probléma. Nekem az 1.2nF két db 680pF-ből van összerakva. Tápszűrés nekem van bőven. Meg stabilizátor is. A potikat jól értetted. Hangerő LOG a többi LIN. Nekem mondjuk a balance nincs bekötve.
Szia! Esetleg tudsz abban segíteni, hogy az általad ajánlott kapcsolásról a szimulációs programod segítségével megmond az alábbi paramétereket? Már ha lehet ilyet?
zaj 100mv kimenőjelhez viszonyítva: -dB maximális erősítés: +dB torzitás az 1KHz-20KHz sávban: 0, % Köszönöm.
A zaj és torzítás adatok a felhasznált integrált-áramkör adatlapjából olvashatók ki, persze a gyártás során ezek az értékek szórást mutatnak. Ha fontosak a számodra, meg kell mérni. A műveleti erősítők között találsz egészen kifinomult példányokat, ezek már borsosabb áron szerezhetők be. Egy ilyen hangszínszabályzó áramkörnél nem kell túl magasra tenni a lécet, TL072, NE5534, RC4558 már jó szokott lenni, OPA2134 amit max. beleáldoznék.
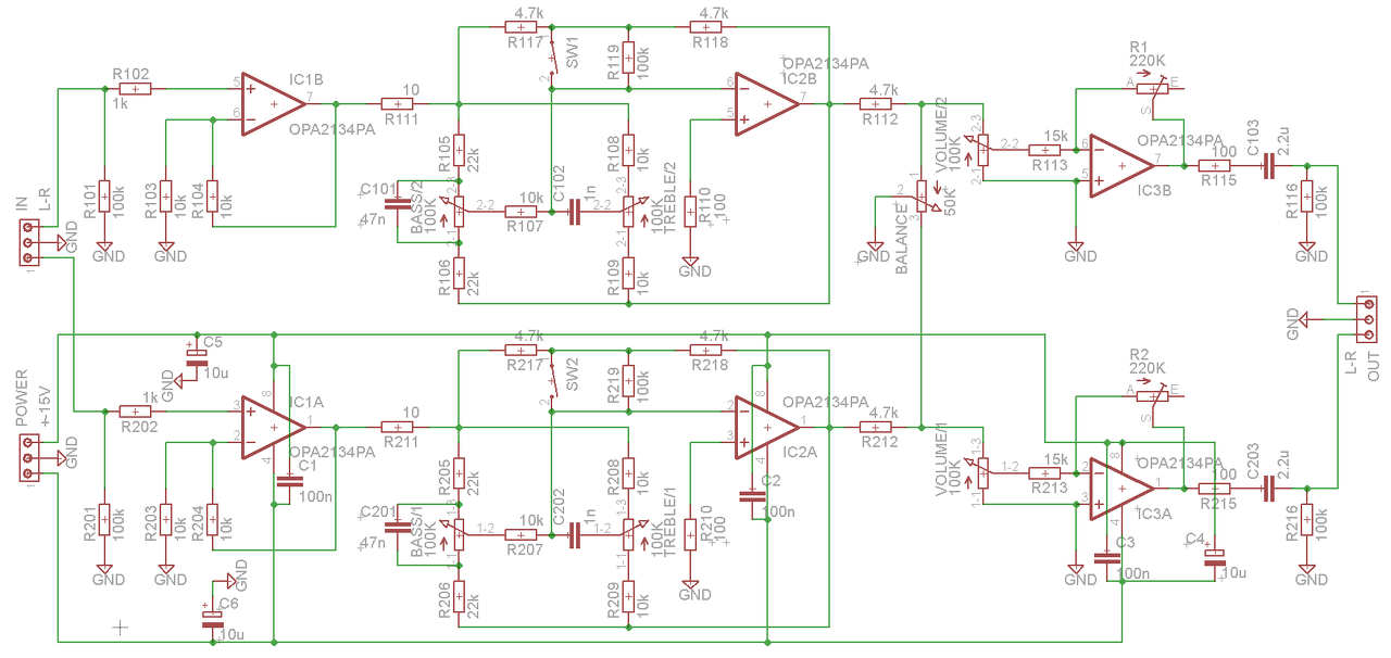
Az áramkör erősítését R1 értékével tudod kézben tartani, mint arról korábban már írtam. A kiemelés vágás 20-22dB a sávszéleken. Ezekkel szemben, ha egyéni igényed fogalmazódik meg, szívesen segítek kiszámolni az alkatrész értékeket. Korábban érdeklődtél a lineáris átvitelű kimenet után, azt az IC1 1-es és 7-es lábain találod.
Én azért ezt még ajánlanám Ennek nincs zsíros hangja, de főleg a 1612 ami nagyon jó, de az elég drága.
Készítettem ebből a hangszínből egy példány, amiben azt is meg kellett oldanom, hogy az erősítő bekapcsolásakor a hangszínszabályzó alapértelmezetten benne van a körben, de egy nyomógomb segítségével kiiktatható legyen. Valami hasonlót szeretnél Te is ha jól értem, így mellékelem az általam készített LAY-t. Lehet, hogy elegánsabban is meg lehetett volna oldani a hangszín kiiktatását, de a mi esetünkben ez teljesen megfelelt.
A már reloop által leírt módosítások után nagyon elégedett voltam a hangjával. A hozzászólás módosítva: Aug 21, 2014
Köszönöm a hasznos információkat. Elkezdem összegyűjteni az alkatrészeket. Ha elakadok szólok. Még egy kérdés. A +- 15 volt a 12 helyett szóba jöhet?
Nekem is 12v-ról jár. Semmi gond vele.
Amit az IC adatlapja enged tápfeszültségben az mehet, a +/-15V biztosan jó lesz.
Csak van egy kész stabil tápom, ami 15 voltos.
Köszönöm. Egyenlőre ne5532 van. Ha végre működik, elkezdek kisérletezni.
Jaaaa, hogy 12 helyett 15.
megyek lefekszek
Na szóval akkor így a kapcsolóval már talán van értelme
ha jól értelmeztem... ha megszakított állapotban van akkor ebben a formátumban elvileg +-10dB között szabályoz, zárt állapotban meg +-2dB.Viszont ha elhagyom a R119-es ellenállást akkor kapcsoló megszakított állapotában ennél tágabb tartományban. Csak még a kérdés ha az R119-est elhagyom, akkor a R117/118 az kell oda vagy az értékeiken változtatni kellene, vagy csak abban az esetben lényeg, ha nincs kapcsoló, meg a R119. Vagy most akkor hogy is van ez, mert kicsit belegabalyodtam...
Az R119-et elhagyva ±15dB-re bővül a szabályozási tartomány a sávszéleken, és az R117/118 feleslegessé válik.
A gyakorlatban ez adja a megszokott szabályozási lehetőséget. Az Elliott-féle rajzon nyitott kapcsolónál egy szerény emelés vágás érhető el, zárt kapcsolónál pedig az érzékelhetőség határán mozgó nüanszokat lehet állítani. Amennyiben ezt szeretnéd elérni, akkor most már rendben van a rajzod.
Köszönöm az infókat, akkor hagyom ebben a verzióban. Megtervezem a nyákot, ha elkészült felteszem ide, több szem többet lát elvet követve..
|
Bejelentkezés
Hirdetés |





Milyen emelés/vágás a célkitűzésed?
megyek lefekszek 




