Fórum témák
» Több friss téma |
A 10Ω így egy RC szűrés része, javaslom benne hagyni.
Így inkább munkaellenállásnak nézem, mivel ha nagy a kivezérlés, az IC tápból felvett árama is változik, így a tápfeszültség is. Igaz lehet nem sokat, de nem hiszem, hogy védeni kéne az IC -t.
Ha szűrés, akkor az IC táp lábaira hidegítő kondit kéne tenni.
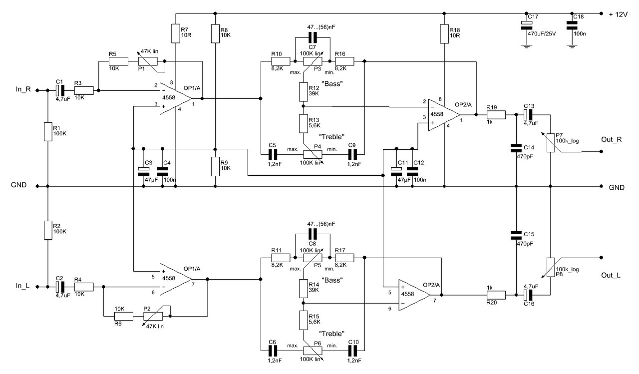
Elkészítettem a nyáktervet, javaslataitok figyelembe vételével. A 4-es lábról levettem az ellenállást a 8-ason ott maradt, valamint beraktam a hidegítéseket és puffereket.
(Remélem nem néztem el semmit) Megtennétek, hogy ránéztek, jól értelmeztem-e az elmondottakat, továbbá a huzalozás is megfelel-e az alapelveknek? Köszönettel!
Sziasztok!
Megépítettem a szimplatápos hangszínszabályzót a mellékelt rajz szerint a mellékelt nyáktervvel. Nem frankó! Már gyötröm egy ideje, de nem jövök rá a problémájára. Biztos, hogy valami a IC-k tápellátásával nem stimmel, de nem jövök rá mi (kapcsolástechnikai gond lesz szerintem). Ha visszaalakítom szimmetrikus táplálásúra, akkor teszi szépen a dolgát. A fél tápfeszek megvannak a 4, 8-as lábakon a 3,5 lábakhoz képest. Eleve nem tiszta a hangja, kicsit torzít, és ha fél hangerőig tekerem a GAIN-t, vagy a Basszus potit elhallgat a kimenet. Kérlek segítsetek!
Szia!
Biztos vagy benne, hogy ez a típusú műveleti erősítő képes működni aszimmetrikus táplálásról? Katalógus értékek: Vcc+: min 5V - max 15V Vcc-: min -5V - max -15V A hozzászólás módosítva: Jún 1, 2016
Hello! Az erősítő láncon végig DC csatolás van. Ha a basszus potit tekered, akkor maximumon, annak DC erősítése kb. 13. Ha a Gain potit maximumra tekered, annak DC erősítése 5,7. A kettő együtt 74.
Ha a bementi kondit rossz polaritással kötötted be, vagy szivárog, egyből lehet probléma. Mert bár a bementi C1 megakadályozza az egyenáramú erősítést, de ha a kondi szivárgása 8uA, akkor az már "ki is tolja" a kimenet feszültségét a tápra. Mert vélhetően ez az oka a torzításnak és az elhallgatásnak. Mérd meg bementi jel nélkül, hogy az OP2 kimenetein marad-e a 6V, ha tekergeted a potikat. Annak nem szabadna változni.
Szia! Az elkók polaritáshelyesen vannak beültetve, LCM-el mérve a kapacitásuk is rendben van, hogy szivárog-e azt nem tudom. Kondi csere után is fennál a probléma.
Bemeneti jel nélkül (de rövidrezárt bemenettel is) mérve jelentősen változik a OP2 1., 7. lábaina feszültség. A basszus és a gain teljes feltekerésekor 1,3V-ra esik 7V-ról (ugyanis 14V tápot tudok most adni neki).
Szia!
Nagyon remélem A hozzászólás módosítva: Jún 1, 2016
Nem változhatna így. Vedd ki a C1 kondit, és mérj úgy. Valamint próbáld meg, egy film kondit a C1 helyére. (Ha nincs akkora ideiglenesen jó a kisebb értékű is, legfeljebb nem lesz annyi basszus.)
Egyébként a rajzon a kondi fordítva van. A pozitív felének kell az IC felé nézni, a kimenet felé a negatívnak.. A hozzászólás módosítva: Jún 1, 2016
Hát igen....
Kivettem a C1, C2-t helyére 1µF fólia került és megoldódott a probléma. Megmértem (amit már hamarabb is megtehettem volna) a kondik lábán a feszültség polaritását és fordított, mint ahogy a rajzon szerepel. (A kondikat a rajz szerint ültettem be, de ott a polaritás pont fordított). Köszönöm a segítséget! "ma se keltem fel hiába, megint tanultam valamit"
Tegyél még egy-egy csatolókondit az első fokozatok kimeneteire.
Sziasztok!
A egy TDA7294 es sztereó erősítőhöz szeretnék egy hangszínszabályzó építeni ![]() Én az LM1036 és TDA1524 re gondoltam az utóbbi van is itthon. Ti melyiket ajánljátok, vagy esetleg valami mást? Ja és mi a különbség a fent említett két IC-között? A válaszokat előre is köszönöm! A hozzászólás módosítva: Júl 29, 2016
Szia! Az LM1036 a korszerűbb áramkör. Ha nem riadsz vissza némileg drágább és bonyolultabb kapcsolástól, akkor építs aktív Baxandall-t! Bővebben: Link
Inkáb maradok az LM1036 mellett
![]() A közeljövőben lehet szükségem lesz a segítségedre az építés során
Sziasztok!
Szeretnék építeni egy parametrikus középpel 3 sávos vagy egy négysávos (kettő közép) hangszín szabályozót. Ehhez a projekthez nem lenne valakinek esetleg egy lepróbált kapcsolása és némi tapasztalata? Sajnos én elég tapasztalatlan vagyok ezen a téren. Az interneten sok rajz kering, de önmagukban ezek csak rajzok. Köszönöm a segítséget előre is!
Na. Erre a hangszinszabályzóra gondoltam. Vélemény jó lenne ez a tda7294 végfok elé ?Elég egyszerünek tünik megépiteni.
A hozzászólás módosítva: Dec 4, 2016
Helyedbe LM1036ost néznék.
Felejtős, ahogy az LM is. Egy dual műveleti erősítővel olyat csinálsz amire garantáltan nem fogsz panaszkodni.
Sziasztok!
Építettem egy digitális előerősítő/bemenetválasztó/hangszínszabályzó áramkört TDA7439-el. Adatlap Minden tök jól működik rajta. Viszont: 3sávos EQ-t tud az IC. A magas egy HP-filter, a közép ÉS A MÉLY IS band pass. A problémám a méllyel van mert valahol 100Hz körül van a legnagyobb kiemelése/csillapítása. Emiatt a sub-ot nem vágja. Nagyjából azt lehet vele beállítani, hogy menyire legyen doboz hangja a rendszernek. Azzal a kérdéssel fordulok hozzátok, hogy szerintetek lehet e LP szűrőt implementálni a mély BP helyett? Az adatlapon a blokkvázlatból látni fogjátok, hogy mire gondolok. Ha igen akkor hogyan? Üdv: Gábor A hozzászólás módosítva: Dec 15, 2016
Szia.
Ott van az adatlapon, hogy a szűrők frekvenciáját hogy kell beállítani.
Szia!
Köszönöm a válaszod! A kérdés előtt tanulmányoztam az adatlap vonatkozó részét és láttam, hogy hogy kell beállítani a BP filterek közép frekvenciáját. Viszont azt is láttam, hogy "Several filter types can be implemented by connecting external components to the bass/mid IN and OUT pins." A cél, hogy a basszus szűrő SE band-pass legyen hanem low-pass, ezzel valamilyen lepkéhez hasonlító karakterisztikát elérve. A kérdés arra irányul, hogy ez megoldható e szerintetek az IN-OUT kivezetésekre kötött valamilyen a gyári ajánlástól eltérő kapcsolással és ha igen akkor hogyan. üdv: Gábor
Szia! Kipróbálnék három dolgot:
- csak C1 eltávolít - csak C2 eltávolít - csak R2 eltávolít Ezek eredményéből valamit ki lehetne okoskodni, de akár bele is találhatsz a jóba.
Szia!
Köszi a választ! Akkor próbálkozni fogok. ![]() Közben én is próbáltam okoskodni valamit: Abból kiindulva, hogy a MID stage-nél C2 a nagyobb értékű, arra gondolok, hogy ő határolja alulról szűrőt. Azon túl amiket írtál még megpróbálom majd C2-t végtelenné tenni azaz rövidzárral helyettesíteni és R2 alá tenni egy nagy kapacitást, hogy a DC leválasztás megmaradjon. Szerintem vagy ez lehet jó vagy fordítva: C1 et nullává tenni azaz elhagyni ahogy írtad. Írok ha sikerült valamit alakítani. Üdv: Gábor
Üdv Mindenkinek!
Próbálkoztam: (siker) A bass stage-nél a BOUT lábról a kondit elhagyva az a fokozat egy felül áteresztő szűrő lesz. Ha viszont a BIN lábon levő kondit "megvégtelenítjük" akkor a bass stage alul áteresztő szűrő lesz. Mindez valószínűleg igaz a mid stage-re is, de azt nem próbáltam ki. A megvégtelenítést a DC leválasztás megtartásáért egy 100µF es kondenzátorral abszolváltam kicserélve az alap 100nF-t. (- láb az ellenállás felé) Így megkaptam a várt lepke-szerű karakterisztikát. Habár ez mikrokontrolleres téma, de ajánlom mindenkinek a TDA7439-et. Nem használtam semmilyen csodaszűrőt a földeken csak csillagpontos huzalozást külön ágon a digitális és az analóg földdel. Ja és külön tápfesz stabilizálást a digitális résznek és a 7439-nek 7805-tel és 7809-el. Így sem tapasztalok semmilyen zajt a paraméterek változtatása során sem. Egyszerűen lehet vele digitális hangerő/hangszín szabályzós előerősítőket implementálni. Köszönöm, a választ még egyszer! Kellemes ünnepeket! A hozzászólás módosítva: Dec 26, 2016
Sziasztok! Sony TA-F530ES hangszínszabályzója elég gyenge. Szerintetek lehetne "tuningolni"? Ráadásul szerintem még a rajzon a source direkt rosszul is van rajtam, mert annak nem pont fordítva kellene a gombnál a feliratnak lennie?
Ha a mély tartományra lehetne még adni egy pár kondi vagy ellenállás cseréjével, az jó lenne.. Tényleg nagyon laposan szól ez az erősítő
Szia! Remélem elégedett leszel vele. Ha csak a 39k ellenállást kiemeled, már jócskán emelkedik a mély tartomány.
A hozzászólás módosítva: Jan 28, 2017
Hálás köszönet! Remélem egyszer én is ilyen szakember leszek, és átlátom ezeket a szűrőket
Sziasztok! Felkeltette az érdeklődésemet egy Sony HCD-RXD5 hifi (meg úgy általában a sony music centerek...) rendelkeznek egy GROOVE nevű funkcióval. Nos van nekem egy ilyen hifim, és ha bekapcsolom ezt a funkciót, valami eszméletlen hangzása lesz. Telt, ütős mélyek, lágy, de cicergő magasak. Az is tény, hogy ezt mind egy processzor műveli. Ezt hogyan lehetne megépíteni egy mezei erősítőhöz?
|
Bejelentkezés
Hirdetés |



















