Fórum témák
» Több friss téma |
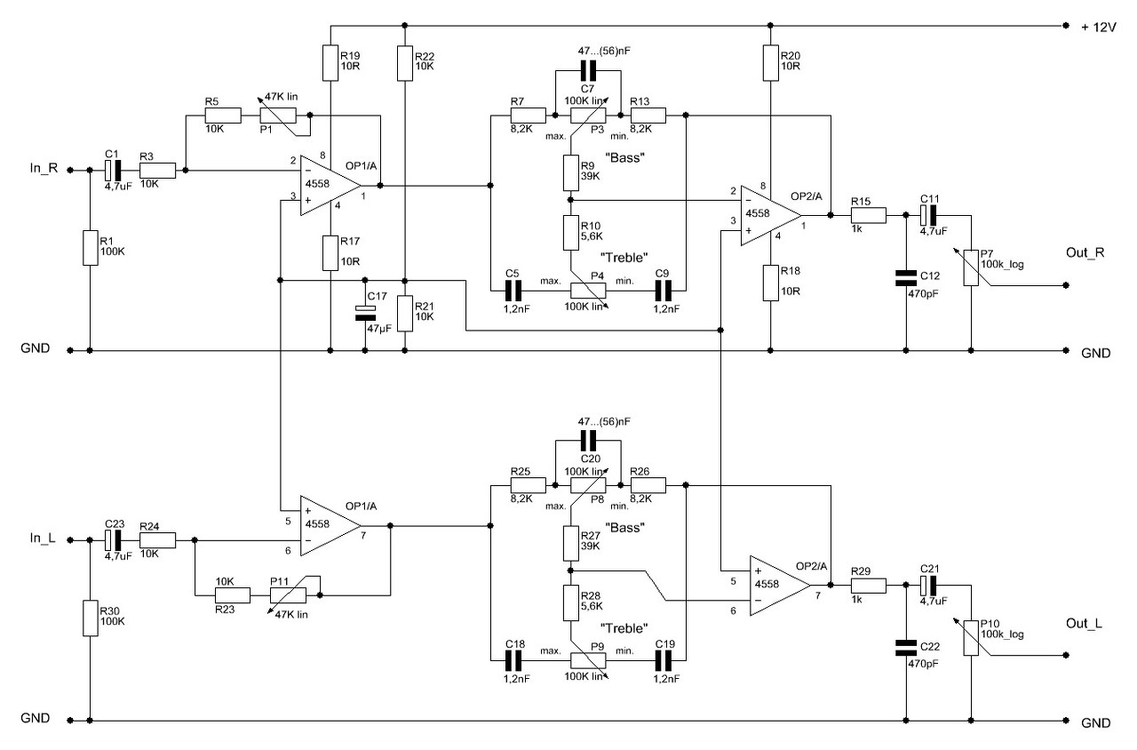
Üdv. Megépítettem egy 5-sávos sztereó hangszínszabályzó előerősítőt . Be üzemeltem , és meglepett a végeredmény. Itt a rajz.
Szia!Megépítettem, és valamiért nem megy. Zárlat van a nyákon a test és a -12V között...Hol kezdjem el a hibát keresni,
Meg van a gond. Egy hajszál vékony vezetősáv nem maródott le.
Igen, annyi elég hozzá
![]() Lényeg, hogy működik. A hozzászólás módosítva: Márc 28, 2016
Van mèg egy gondom, a potik recsegnek tekerès közben, mit tudok ez ellen tenni?
Dupla táppal üzemel a keverő?
Mérd meg milyen feszültségek vannak az IC -k 1 -es és 7 -es lábain. Akkor szokott recsegni egy poti, ha egyenfeszültség van rajta (vagy rossz minőségű). Mindegyik poti recseg? A hozzászólás módosítva: Márc 31, 2016
Dupla táppal +12 és -12V-ról hajtom.Minden poti recseg igen.
Feszültségek az IC-k 1 -es, és 7 -es lábain?
A hozzászólás módosítva: Márc 31, 2016
Üdv. Ha valaki szeretné megépíteni az 5-sávos sztereó hangszínszabályzó előerősítőt, itt a pdf
Van egy autós equalizer-em egyik fele szól halkan a másik nem nec1230h2 ic van benne.
Sziasztok!Valaki ismeri a TDA1074-es hangszínszabályzó IC-t?Datasheetjén 20Volt van feltüntetve táp fesznek. Gond lehet az, ha én 24Voltot adok neki?
Szia! Ugyan ott szerepel, hogy 23V a maximális tápfeszültség. Állítsd be például zener gyanánt egy TL431-gyel a 20V-ot.
Hello! Az "A"-t a végéről lehagytad ?
Az adatlapját nézd át a végéig: "Supply voltage range: 7,5V -23 V... typ. 20 V"
Tapasztalatod egyébként van ezzel kapcsolatban?
Sziasztok!
Ezt a hangszínszabályzó áramkört szeretném megépíteni. Szerintetek lenne értelme a TL072-es műveleti erősítőket más, komolyabb típusra cserélni? Egy végfokban bőven hallható különbség van a már említett és mondjuk egy NE5532-es között. Főleg azért gondolkodok a cseréjén, mert a TL072-ből csak TEXAS gyártmányt tudok beszerezni, ami személyes tapasztalat szerint nem valami nagy szám, legalábbis egy ST által gyártotthoz képest.
Szia.
Ez szubjektív, kinek ez, kinek az jön be... Van, aki nem szereti a fetes ic -k hangját, van akinek meg az 5532 zeneibb, melegebb hangja nem nyerő annyira. Ha kísérletező kedvedben vagy (és engedi a pénztárcád is), akkor próbálj ki több fajta műveleti erősítőt benne. Az, hogy neked melyik hangja lesz szimpatikusabb, az attól is függ, hogy milyen karakterű zenéket szoktál hallgatni. Tegyél ic tokot az áramkörbe és akkor ki tudod próbálni, milyen a hangja a különböző ic -knek. Amiket érdemes kipróbálni: NE5532 (Philips), NJM2043DD, NJM2068D, OPA2107, OPA2134, OPA2604, LME49860 Kicsit felmerült bennem a kérdés, hogy Quad esetén érdemes-e ezzel foglalkozni... A hozzászólás módosítva: Máj 19, 2016
Idézet: „Kicsit felmerült bennem a kérdés, hogy Quad esetén érdemes-e ezzel foglalkozni..” Ezt kifejtenéd kicsit bővebben?
Magánvélemény, szerintem a Quad minőségét meghaladják ezek az ic -k, legalábbis a nagy részük. A láncodban a Quad lesz a "gyenge láncszem".
![]() Ettől függetlenül biztos hallhatók majd a különbségek. OFF: Nem a Te édesapád volt a híres citeraművész? A hozzászólás módosítva: Máj 19, 2016
Köszi. Nem, nem is rokon. Legalább is nem tudok róla. Apámnál idősebb volt kb. 3 héttel.
A hozzászólás módosítva: Máj 19, 2016
Nekem most Orion SE1025-öm van. Az IC-s kivitel. Annál azért csak jobban szól a QUAD?
Nem tudom, ez is szubjektív. Van, akinek nagyon bejön a Quad hangja, van akinek nem. Függ a felhasznált alkatrészektől is, meg a nyáktervtől is, arra elég kényes. Vannak akik szerint az eredeti alkatrészekkel szólt csak jól a Quad.
Köszönöm a választ!
Nem Quad-hoz lesz, csak egy azt tárgyaló írásban bukkantam rá az áramkörre
Sziasztok!
Ebben a hozzászólásomban található hangszínszabályzó kapcsolást átalakítottam egyszeres (szimpla) táposra. Kérdésem az lenne, hogy követtem-e el valami hibát, vagy ez így megépíthető? Esetleg az alkatrész értékek szorulnak-e finomításra (feszosztót illetően)? A hozzászólás módosítva: Máj 26, 2016
Nem látok különösebb hibát, de a tápágakban levő 10 ohmoknak mi a szerepe? Szerintem feleslegesek. Esetleg a féltápfeszt megszűrhetnéd még egy 100 nF -dal is.
Köszi a választ! Nos, jó kérdés mi a szerepe a 10 ohmosoknak (talán a két IC tápját szeparálja valami okból?? Hátha valaki meg tudja mondani). A féltápfesz kialakításnál a csatolt rajzot vettem alapul.
Igen, 100nF kerül a 47µF-al párhuzamosan, csak a rajzon ezt nem tüntettem fel.
Szia! A 4-es lábtól vedd el a 10ohm-ot, a 8-ast pedig hidegítsd 100µF és 100nF kondikkal.
Szia! (Igaz, igy kerül ténylegesen a gnd-re a 4-es láb) A 8-ason maradjon a 10 ohm, vagy felesleges?
A hozzászólás módosítva: Máj 26, 2016
|
Bejelentkezés
Hirdetés |











