Fórum témák

» Több friss téma
Fórum » Házi feladat elmélet - tételek
Lapozás: OK   11 / 39
(#) alkesz24 hozzászólása Márc 17, 2011 /
 
Üdv! Érdekelne, hogy a Nintendo-hoz való pisztoly működési elve és a gyakorlati alkalmazása. Lehet ezt használni valamire a NES konzolokon kívül? Akár számítógéphez is?
(#) KTobi válasza Dayday hozzászólására (») Márc 17, 2011 /
 
Ha szépen megadtad volna melyik alkatrész milyen értékű és az adott feszültség micsoda, akkor egy tizessel gazdagabb lettél volna. Voltak itt akik jól tippelték a dolgot. Mindenesetre tanulsz. Ugye azt nem lehetett tudni, hogy a 45V micsoda, a csomópont feszültsége a műszer méréshatára, micsoda. Így azért egyértelmű és egyszerű.
(#) Dayday válasza KTobi hozzászólására (») Márc 18, 2011 /
 
Hat jah....mikor tablahoz kerultem es megkaptam a szoveget is akkor mar egyszeru volt...de ha nem erdekelt volna akkor nem lepek fel ide hanem csak bevagtam volna a taskaba a fuzetet es kesz........
(#) Directors hozzászólása Márc 22, 2011 /
 
Üdv!

Ha én egy kapcsoló üzemű táp teljes disszipációját szeretném kiszámolni azt hogyan lehet? (100R-os ellenállás felhasználásával.)
Kimeneti bemeneti feszültség és az ellenálláson átfolyó áram is megvan.
A bemeneti és a kimeneti feszültség különbsége szorozva az ellenálláson átfolyó árammal?
(#) gg630504 válasza Directors hozzászólására (») Márc 22, 2011 /
 
P.dissz = P.be - P.ki
P.be = I.be * U.be
P.ki = I.ki * U.ki
Ha U.be DC, akkor egyszerűbb műszerek használhatók.
(#) Directors válasza gg630504 hozzászólására (») Márc 22, 2011 /
 
Akkor amit írtam az teljesen nagy ökörség?
U.be DC fesz.
Sajna a bemeneti áramot nem mértem egyszer sem. :S
Azt hittem úgy kell ahogy írtam.Valamit nagyon félrehallottam az órán.
Esetleg más módja nincs?
Egyébként a kérdés így szól:Számítsa ki a mellékelt 100R ellenállás felhasználásával a tápegység (4 pólus) teljes disszipációját.
(#) gg630504 válasza Directors hozzászólására (») Márc 22, 2011 /
 
Ha I.be == I.ki, akkor jót írtál. ==?
(#) Directors válasza gg630504 hozzászólására (») Márc 22, 2011 /
 
Az I.be áramot nem tudom. Csak azt az áramot tudom ami az ellenálláson átfolyik.
(#) gg630504 válasza Directors hozzászólására (») Márc 22, 2011 /
 
Képzeld úgy, mint egy egyenárammal működő transzformátort. Mert az is: oszcillál - transzformál - egyenirányít. Ha nem tudod I.be-t, akkor hagyd meg ismeretlennek. Valami P.dissz = I.be*U.be - 0.31415 watt alakú kifejezésed lesz. Vagy menj vissza és mérd meg.
(#) szedavid hozzászólása Ápr 4, 2011 /
 
Sziasztok!
Elektronika mintadolgozatban van egy kérdés, amit sehogy sem sikerül megoldanom:

"Zárt vasmagon levő 200 menetes primer tekercs hossza 30 cm, átmérője 20 mm. A szekunder tekercs 400 menetes, 10 cm hosszú és 30 mm átmérőjű. A vasmag relatív permeabilitása 2000. Mekkora feszültség indukálódik a szekunder tekercsben, ha a primer áram bekapcsolás után 0,02 s alatt egyenletesen 8 A-ra nő?"

Nagyon hálás lennék, ha valaki elmagyarázná, hogy hogyan lehet ezt a lehető legegyszerűbben kiszámolni!
Segítségeteket előre is köszönöm!
(#) kistotti01 hozzászólása Ápr 5, 2011 /
 
Szisztok!
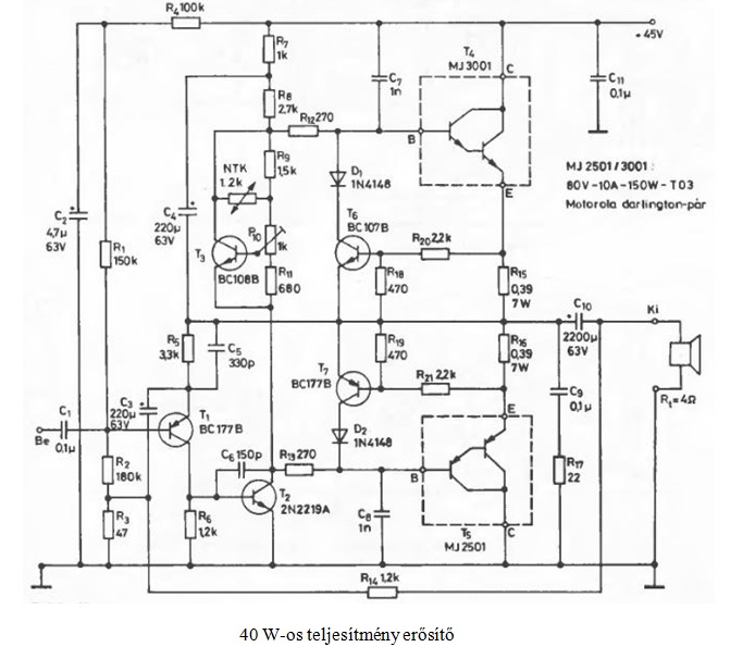
Van egy feladatom, amit ki kellene dolgoznom, sajnos kifogott rajtam, de nagyon... Ennek szeretnék a végére járni, illetve meggyözödni az elgondolásaim helyességéről. A mellékletben látható az adott feladat. Van egy erősítő áramkör, azon kellene elmondani, megmutatni a felsorolt dolgokat. Bármilyen formájú segítséget szívesen fogadok.
(#) bodgabo válasza kistotti01 hozzászólására (») Ápr 5, 2011 /
 
Konkrétan melyik része nem tiszta? Darlington, túláram védelem, hőm.komp., határfreki, visszacsatolás...?
Ugye az alapok megvannak? (Pl egy közös emitteres A osztályú erősítő kapcsolást le tudsz rajzolni, és tudod méretezni?)
(#) kistotti01 válasza bodgabo hozzászólására (») Ápr 5, 2011 /
 
A munkapont beállítás egy földfelt emitteres erősítőnél megvan, persze, tranzisztorpárok is rendben vannak, a soros ellenütemű végfokozat is okés. Ami nem tiszta itt: a hőmérséklet kompenzálás és a túláramvédelem alatt mit értenek. Továbbá a visszacsatolás hatása erre az erősítőre, az sem tiszta. Elgondolásom van az áramkorlátra, azok a 7W-os ellenállások lennének a tranzisztorral kiegészítve? A meghajtó fokozat az a BC108B és a BC177B lenne?
(#) bodgabo válasza kistotti01 hozzászólására (») Ápr 5, 2011 /
 
Jól látod, az áramkorlát a végtranzisztorok emitter körében lévő 0R39 ellenállásokon eső feszültséggel hajtott T6, T7 és környéke. Nagy emitter áram esetén megnő az ellenálláson a feszej, ami nyitja a T6-ot (T7-et), amik a kimenő tranyók báziskörébe beterhelnek, lehúzzák.
Hőmérséklet kompenzálás a T3-mal épített áramgenerátor körben lévő termisztorral van megoldva. Növekvő hőmérséklet esetén csökkenteni igyekszik az áramot.
A meghajtó fokozat a T1-T2, és a visszacsatolást is ezek valósítják meg, de ebbe nem mélyednék bele, több mint 10 éve nem foglalkoztam hf erősítőkkel, és ilyenkor már kissé fáradt vagyok kilogikázni.
(#) kistotti01 válasza bodgabo hozzászólására (») Ápr 5, 2011 /
 
Köszönöm a válaszokat!
Az NTC eddig fel sem tűnt, nem néztem meg kellő részletességgel a rajzot. Így már egyértelmű a hőmérséklet kompenzálás is. Már csak a visszacsatolás nem egyértelmű.
(#) Dark Archon hozzászólása Ápr 26, 2011 /
 
Segítségetek kérném e feladat megoldásában:

Két tekercs kölcsönös induktivitása 0,1mH. Mekkora üresjárási feszültség mérhető a szekunder tekercsben, ha a primer tekercs szinuszos áramának effektív értéke 20mA, a frekvencia pedig 2,5MHz?

Előre is köszi!
(#) edison14 hozzászólása Máj 2, 2011 /
 
Helló. Egy olyan feladatot kaptam, hogy grafikusan bizonyítsam hogy a dióda VA karakterisztikája exponenciális függvény. Nos annyit tudok hogy ez azt jelenti hogy a diódán arányosan nő a feszültség és az áram. Ebből kellene egy grafikont készítenem mely logaritmust ábrázolna. Ebben kérnék segítséget mivel nem nagyon foglalkoztam logaritmusos grafikonok megrajzolásával.
(#) pucuka válasza edison14 hozzászólására (») Máj 2, 2011 /
 
Először is, nem arányos. Az arányos azt jelenti, hogy az egyik jellemző egységnyi megváltozása, a másik jellemző egységnyi megváltozását vonja maga után. Lineáris X/Y koordináta rendszerben, ez egy egyeneset jelent, mint pl. egy ellenállás. A diódák karakterisztikája végképp nem ilyen. Erre akkor mondhatjuk, hogy logaritmikus, ha az egyik jellemző egységnyi megváltozása, a másik jellemző logaritmikus értékének megváltozásával egyenlő. Ez egy Lin/log beosztású koordináta rendszerben egy egyenest jelent.
Sajnos a félvezetők karakterisztikája egy törtkitevős hatvánnyal jellemezhető leginkább, ezért a Lin/Log koordináta rendszerben az egyenes sajnos nem mindíg egyenes. Ezekre láthatsz példát a csatolt dióda adatlapok nyitóirányú áram, és nyitóirányú feszültség karakterisztikái között.
(#) pucuka válasza pucuka hozzászólására (») Máj 2, 2011 /
 
És ha Lin/Lin koordináta rendszerben ábrázolsz egy log függvényt, akkor egy olyan hokiütő szerű ábrát fogsz kapni.
Még annyit a praktikumról, hogy ha az excel táblában használod a Log függvényt, kitűnő lin/log ábrát tudsz rajzoltatni.
(#) edison14 válasza pucuka hozzászólására (») Máj 2, 2011 /
 
Igen én is olyan hokiütős ábrára gondoltam mert a tanárunk is azt rajzolta fel. És ott hogyan tudom meghatározni hogy pl a 36mA hol található a 10mA és a 100mA beosztások között mert ott van valamilyen összefüggés de azt nem tudom.
(#) pucuka válasza edison14 hozzászólására (») Máj 2, 2011 /
 
Elég egyszerű a dolog. Fogod pl a BAV forward voltage vs forward current karakterisztikáját (Fig.5), és átrajzolod lin/lin papírra. A feszültség lin skálán van, leolvasod a görbéről a hozzá tartozó áramértékeket, amit lin skálán ábrázolsz, és megkapod a "hokiütőt". A feszültség értékeinek megválasztásánál arra ügyelj, hogy a 0.5 - 0.8 V tartomány a vízszintes tengely közepére essen. És cseréld fel a tengelyeket, a vízszintes legyen a feszültség, a függőleges az áram tengely, így a hagyományosan megszokott jelleggörbét fogod kapni.
(#) pucuka válasza pucuka hozzászólására (») Máj 2, 2011 /
 
A három görbét egymás után kell rajzolni, és megkapod a teljes görbét.
Az If áram tengelyen az értékek rendre 10, 20, 30, 50, 100 egységként követik egymást (ami jelölve van) a közbenső értékek 40, 60, 70, 80, 90 nincsen, mert nem fér ki az írás, de egyértelműen megállapítható. A két vonal által jelzett érték közötti értékeket interpolálással kell kiszámolni. A magasabb értékeknél, pl. 50 felett már a lineáris interpoláció nem hoz be nagy hibát, amit a görbe rajzolásánál vidáman korrigálni tudsz.
(#) Dark Archon válasza Dark Archon hozzászólására (») Máj 3, 2011 /
 
Erre senki

Megtaláltam ugyan a képletet, de attól sem lettem okosabb. U2=M*dI1/dt

Valaki segítene megfejteni? Lassan le kéne adnom. Köszi!
(#) elektromania92 hozzászólása Máj 3, 2011 /
 
Sziasztok.
Segítene valaki nekem a HF ban? A kapcsolási rajzot megtaláljátok itt
A kérdést feltettem egy másik topicban is, de a szimulációs részét már megoldottam.Az eredményeket csatoltam.
A számításokban kérnék segítséget. Valahogy ezt a két lefolyást ki is lehet számolni. Sajnos én nem fogtam fel, hogy, hogy. Még elmondani sem tudom. Annyit tudok, hogy a tanár azzal kezdte, hogy felírt 4 lehetőséget. 2 dióda = 4 lehetőség (nyitva, zárva) És valahogyan feszültségekből és áramokból kiszámolta a lefolyást. Érti valaki, hogy mit beszélek? Mert nekem sötét a dolog. A kapcsolásban a diódák nem véletlenül vannak egy irányban.
Köszönöm szépen előre is a segítséget
(#) Bell válasza Dark Archon hozzászólására (») Máj 3, 2011 /
 
Ha jól okoskodom:
A 2,5 MHz-es jel árama 0,1 microsec alatt növekszik meg 20*1,4142=28,284 mA -re, ez a csúcs áram.
(A szinusz első negyede 0-90 fok között)
A 0,1mH-s tekercsen ez 28,284 Volt csúcsfeszültséget jelent, ami 20V effektív.
(#) Dark Archon válasza Bell hozzászólására (») Máj 4, 2011 /
 
Végül megkérdeztem a tanárt. Az ő válasza: U2=omega*M*I1=31,4V.

Amit gondolom ebből kéne levezetni:
U1=j*omega*L1I1+j*omega*MI2
U2=j*omega*L2I2+j*omega*MI1
(#) nagy_david1 hozzászólása Máj 14, 2011 /
 
Üdv!

Megkérek valakit, hogy a mellékletben szereplő kondenzátorról küldjön valami segédanyagot. Órára kell és itt az elektronikai jártassággal semmire se lehet menni ezért is vagyok tanácstalan. Hosszú töltelék szöveg lenne a lényeg és nem adatlapok. Abszurd de sajnos ez van. Google nem segített sokat. Alig kaptam valamit erről a kondenzátorról -ami pont a lényeg is lenne amúgy- de ez sajnos nem elég. Valami "lírai" hosszú leírásra lenne szükségem magyar vagy angol nyelven. Előre is köszönöm.
(#) bodgabo válasza nagy_david1 hozzászólására (») Máj 14, 2011 /
 
Mégis mi kellene róla? Az alkalmazásuk (megy elektronikai jártassággal), gyártásuk, működésük...?
Ha csak valami általános valami kell, akkor kiindulásnak talán ez jó, a nem szükséges részek kitörlésével.
(#) nagy_david1 válasza bodgabo hozzászólására (») Máj 14, 2011 /
 
Igen, ezt én is megtaláltam. Akármi ami erre a típusra vonatkozik jól jön. Amit küldtél én is megtaláltam elsőre de ott csak pár sorban tárgyalja ezt a típust. Ha elég lett volna nem kérdeztem volna. Épp az a baj, hogy én sem értem, hogy lehet oldalakat írni erről a kondenzátorról amikor a lényeg pár sorban elfér. Magyarul én sem tudom mit keresek de a lényeg az, hogy töltelék kell mivel a 10 sorba beleférő lényeget ki kell valamivel pótolni. Én sem tudom mivel lehet mert értelmetlennek látom. Épp arról szólna az egész elektronika, hogy a lényeg röviden és érthetően legyen megfogalmazva erre fel most regényt kell írni fölöslegesen és értelmetlenül.
(#) bodgabo válasza nagy_david1 hozzászólására (») Máj 14, 2011 /
 
Ez valami szakmai tantárgyhoz kell, vagy magyar nyelv és irodalomhoz?
Alapjában véve a fólia kondenzátorokról kell írnod, vagy külön valamelyik típusról? Első esetben lehet elég sokat írni a típusokról (MKS, MKP,MMKP, KP, FKP, FKS, MKT...), dielektrikum anyaga, fegyverzetek kialakítása, melyiket, miért, hol és hogyan használják, előnyök, hátrányok... Van olyan tanár, akik csak a dolgozat elejét meg esetleg a legvégét olvassák el, a közepe lehet bármilyen -lehetőleg magyar- szöveg. Az oldalak száma és a külalak alapján ad rá jegyet.
Következő: »»   11 / 39
Bejelentkezés

Belépés

Hirdetés
XDT.hu
Az oldalon sütiket használunk a helyes működéshez. Bővebb információt az adatvédelmi szabályzatban olvashatsz. Megértettem