Fórum témák
» Több friss téma |
Fórum » ICL7106/ICL7107
Gratulálok,nagyon szépen ötvözted Alkotó kiváló kapcsolását a Tőled megszokott minőségi kivitelezéssel!
Egyreszt a hutes nemileg javul, mert igy hatekonyabban el tud armlani a ho, masreszt nem melegiti a panelt, ezzel egyutt az alkatreszeket sem, amik akar komoly diferenciaval koszonik meg a meleget. Ezt azert mondom, mert probaltam, nekem mondjuk 11V-ot kapott a stab, ingadozva, de neha tenyleg nagyon forro tudott lenni. Gondolom a kijelzett karakterek szama es az igy eltelt ido fuggvenye volt a melegedes.
ui: 60foktol biztosan melegebb nekem a stab, termeszetesen egy "vaskosabb" hutovel Itt a jobb sarokban latni mekkora A hozzászólás módosítva: Ápr 28, 2013
Nekem meg sajnos 18VAC-m volt, úgyhogy én ki is vezetékeztem a stab-okat, a zener előtti ellenállást is újra méreteztem, kicseréltem a pufferkondikat nagyobb feszültségtűrésűre. Előtte 12-14VAC-t kapott a műszer, és már akkor is túl melegnek tartottam a stab-ot. Ha az ajánlott 8VAC-t kapná, akkor biztosan nem lenne ilyen gondom
Hello! Miért nem nézed meg az adatlapokat? A belső referencia 80ppm-es, az MPC 50ppm-es. Jelentős különbség nincs köztük. De talán sokkal jobb nem is kell a 7107-nek, mert várhatóan tettek volna bele, ha így lenne. De ha a az IC Comm pontja a táp GND-vel össze van kötve, akkor mindenféle képen külső referencia alkalmazása a célszerű, különben a +táp lesz a referencia. üdv!
Üdv! Egy HALL-os térerő mérőt raknék össze. Ajánlott lehet két pozitív stabilizátort a rendszerbe kötni, hogy az egyik a ICL-t lássa el, a kisebb pedig a referencia IC és a HALL tápfeszt szolgáltassa, a kijelzők miatti tápfesz ingadozás elkerülése végett?
A kulcskérdés az utolsó mondatomban volt.. üdv!
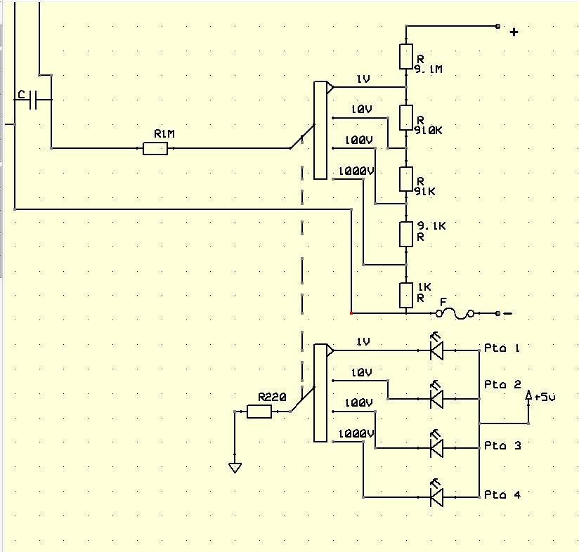
Udv mindenkinek. szeretnem meg kerdezni, hogy Alkoto Volt merojehez ez a kapcsolas jo e a volt kivalisztasra? esetleg le kerekitett Resistor ertekekkel 10M, 1M, 100K, 10K, 1K..
A hozzászólás módosítva: Máj 9, 2013
Szia
Elviekbe jó. De csak ennyi. Az igaz hogy a 7106…07 IC 199.9mV jelez ki. Ezért én nem 1re választanám a lépéseket, hanem 2re. A kerekített ellenállás értékek, nagyon jó, ha csak valamit ki akarsz jelezni. Mérni, nem kerekítve akarunk! Azokkal az értékkel, ami a képen van neked a 1000V ra kapcsoló után 0.098901207V fog megjelenni. A te elgondolásod alapján (kerekített értékek ) 1000V ra a kapcsoló után 0.09.00009V fog megjelenni. Javaslom, számold újra, mert ez valamihez készült. De a fenti érték közelebb van a 0.1 hez minta te elgondolásod, a kerekítéses számolás. De ha jól emlékszem Alkoto kiszámolta márt nekünk. Használd azt. És a méréshatár jelzést használd csak fel, ebből a rajzból (kapcsolásból ). üdv. A hozzászólás módosítva: Máj 9, 2013
Én úgy készíteném el a kapcsolást, hogy készítenék egy fesz. osztót egy méréshatárra, egy kis értékű potival megoldanám, hogy lehessen kalibrálni. Ez egy fix osztó lenne. Ebből készítenék annyit, amennyi méréshatár van, és a kapcsolóval ezekről az osztókról venném le, hogy a terhelés fix legyen a söntön, és ha lehet, minden fesz. osztó 100kohm körül terheljen (vagy több)! Lerajzoltam.
Szia
Ez is megoldás. De a pótméter, nem egészen erre találták ki. ( Idő után elöregedik, és akkor márt téved. ) Másik az áráról nem is beszélve. Megkockáztatom, hogy egy pótméter árából 10 ellenállást lehet kapni. Az meg bőven elég, hogy eltaláljam a kívánt értéket. Sorba, párhuzamosan kötött ellenállások, eredő számítás, és márt működik is. Amire még érdemes figyelni, fémréteg ellenállást kell használni, A ellenőrző mérő 2digittel több legyen. ( ez a legnehezebb. mert a 7106 nál 199.999mV mérőt, vagy jobbat, kell találni. ) Állandó hőmérsékletű helység, és többszöri visszaellenőrzés. Vannak 600Ft ért saccolók, és van akár 1MFt ér is eszközök, amik talán márt, pontosan mérnek is. De 2évente hitelesíteni kell(ene) az eszközöket, a pótméter erre nem igazán alkalmas. És én is használok pótmétert, de ha mód és lehetőség van, cserélem ellenállásra. Azt nem lehet, elcsavarni. Valamikor, amikor dolgozni kezdtem, akkor PT100 hoz kellett 10 ohm vezetéket csinálni, 4x30 mérőkör. A manganin huzalon, nem mindegy, hogy mennyi a forrasztó ón. üdv.
Miért kell a métert pótolni?
![]() Nem pótméter, hanem potméter, könyörgöm!!! Potméter = potenciométer, a potenciál pedig rövid o. Egyébként elég lenne 1 digittel is több. A másik hogy nincs értelme ilyen szinten hitelesíteni, mert az előtétek pontatlansága és hőfokfüggése úgyis nagyobb, mint a 7106-osé. A 2 évente hitelesítés meg megint nem a 7106 súlycsoportja. A hozzászólás módosítva: Máj 9, 2013
A rajz azért rossz, mert túl sok fölösleges terhelés van a mérőkörben. Ráadásul az 1V-os előtétre ha 1000V-ot kapcsolsz, az nem biztos, hogy egészséges.
Szia
Elnézésedet a potméter miatt. ( a word aláhúzza, ha ékezet nélkül van ) De remélem nem felejtem. Álltalába a digitális műszereket % ra és digitre adják meg, a hibákat. Tehát 1.5%os +2digit. Igy, az utolsó, az bármi lehet. Például a nulla az melyik 0? a +0, vagy a -0 vagy a +-0 a nulla. De ezek márt csak a szépségek. Még egyszer, elnézésed. üdv. A hozzászólás módosítva: Máj 9, 2013
Sziasztok! Megépítettem Topi cikke után avoltmérőt. Kérdésem az hogy a tápellátásnál pl +12v ból elég egy 7805 és 7905 a +5 és -5v hoz? Az utolsó előtti oldalon van az első kapcsolás.
EZ Én vagyk láma de akkor sem értem ![]() Ha tudja valaki annak látatlanban is köszönöm!
Meg két ellenállás. Igen.
Csak ajánlásnak szántam a kapcsolást, nyugodtan lehet saját szájíz szerint tovább alakítani. Ha túl nagy a terhelés, akkor az osztókat nagyobb ellenállásokból kell összerakni. A poti valóban nem valami precíz eszköz, viszont nekem még nem volt vele problémám. Engem nem zavar, amikor 12V helyett akár 12.2V-ot mutat a kijelzés, ezen semmi sem múlik, ennyit minden kapcsolás tolerál. Nekem sajnos nincs olyan multiméterem, amihez kalibrálhatnék bármit is... Ha ellenállásból rakod össze, ott is ott van az 1% hiba, minél többől raksz össze egy osztót, annál nagyobb az esélye, hogy a nagyobb lesz a hiba %. Bár ez a hibaszázalék talán kevesebb, mint a multim hibája
hello, nah. meg epitettem Alkoto volt merot, mukodik viszont 003 tol nem tudom le nullazni. lehetseges,hogy a gond az hogy nem 8 volt AC trafot tettem neki hanem csak 6.3v AC??? vagy esetleg korigalhato a dolog ha az 1K trimmer helyett teszek 2K-mos trimmert.... 1Kohmos trimmert mar nem lehet jobban tekerni, vissza fele emelkedik 015-ig
A hozzászólás módosítva: Máj 12, 2013
Hello! Ha nincs meg a kellő tápfesz, mit vársz az áramkörtől. Akkor esetleg a kalapáccsal lehet nullázni..
Ha nem fárasztó, légy oly kedves használj nagybetűket, írásjeleket. Valamint mit jelent az magyarul, hogy "nah"? üdv! A hozzászólás módosítva: Máj 12, 2013
Udv. Elnezest kereka 'nah' es az ekeztek vegett, de nem magyar billentyuzetem van. Adtam neki 10k trimmert es le nullazodott, ha mero pontokat elengedem akor 026ot mutat. viszont a tap feszt le mertem es az 1-es labon +4.94V a 26tos labon meg -2.02V van
Néhány apró észrevételt engedj meg nekem is.
- Az AC6,3V, szinte biztosan nem fog tudni stabil +5V-ot adni. E miatt az ebből "táplálkozó" referencia is ingadozni fog, ami kizárja a normális mérést. (A 6,3V-ot mérted, vagy csak rá van írva és elhitted?) - A trimmer értékének módosítgatása nem viszi a dolgot előrébb, csak az osztón folyó áram fog egy kicsit változni, és nem középtájékon lesz a kívánt érték. - Ennek a tervnek éppen abban rejlik az egyik alapgondolata, hogy minimális előlapi területen tud elférni, és hátrafelé kér magának kicsivel több helyet (létezik olyan egypaneles terv is, ami nagyon lapos, de több hely kell neki az előlapból). E miatt elég fura látvány a huzalozott kijelző, javaslom ezt újra átgondolni. - Akkor tekintsd a mérőt jónak, ha rövidrezárt bemenettel nagyjából a +-0 küröli érték van a kijelzőn.
Udv ,Alkoto. Adtam neki 8 volt ACt, meg ki felejtettem az Rx1=100ohm-os ellenallast, szoval 000,osze erintve is meg ha nem akkor is. kiprobaltam 1.5 voltos elemmel a 20 voltos alkatresz bealitassal es pontos. Tehat amikor 026ot mutatott az az en figyelmetlensegem volt mert azt hittem nem kell az RX1, be raktam es picit alitottam rajta. igy most nem ugral sehova. Szepen 000. Ami a sok huzalt illeti csak ez matrix tipusu led kijelzoim voltak, es igy tudtam kivitelezni csak.
A hozzászólás módosítva: Máj 12, 2013
Udv. Meg van a 8 Volt neki de meg most is a 26os labon nincs meg a -5 volt, mekkora Amperos kellene hogy legyen a trafo?
A kijelzőtől függ az áramigény. Méréseim szerint, a megadott kijelzőkkel 400mA-től nem kell nagyobb áram tehát kb. 3,5W-os trafó kell minimum.
A negatív tápon minimális áram folyik. Mekkora feszültséget mérsz ott? Nem kell, hogy pontosan -5V legyen. A zénertől függően lehet néhány tized voltos eltérés.
8W-tos a trafo,500mA ,8.2volt AC, es -2.25 voltot kap a 26os lab. kicsit ingadozik -2.25 es -2.27 kozott.
meg meg annyit meg kerdeznek hogy a mero bemeneten a 100ohmos ellenallas az allando marad ?
Az ilyen ingadozás, lehet nem is ingadozás, csak a multinak a belső hibaaránya. Ezeknél a kézi digitmultiknál meg igazából ilyen kis feszen, nem is szoktam nézni az utolsó századot, mert az úgyis a hibaarányon belül van.
Ha adsz neki fix feszt, és stabilan tartja, és több bemenő feszt is adtál neki, és mind pontos, akkor a mérő is helyesen mér.
Lehet, de akkor is a -2.25 volt alacsony neki nem?
A 100R (Rx1) és a többi osztótag értéke is attól függ, mekkora "mérőáramot" akarunk beállítani. Ha ez túl magas, akkor terheli a mért pontokat, ha meg túl alacsony, akkor zavarérzékeny lesz. Véleményem szerint, 0,1-2mA között kell a jó értéket keresni.
Ha ezzel tisztában vagyunk, akkor már bármilyen áramra kiszámolhatóak az osztótagok. A rajzi értékek 2mA-es mérőáramot tételeznek fel. Tehát Rx1 minden méréshatárnál bent maradhat. De ha csak "alapműszerként" akarod használni (tehát mondjuk egy tápegység paramétereit akarod kijelezni, ahol jó eséllyel már annak panelján megvannak a szükséges osztók), akkor 200mV-os állásnál nagyon célszerű kivenni Rx1-et. Ha bent hagyod, akkor mega-ohm nagyságrendből 100R-ra csökkented a műszer bemeneti ellenállást, ami alaposan meg fogja terhelni a táppanelen lévő osztót, meghamisítva ezzel a kijelzés értékét. A negatív tápfesznek minimális a terhelése. A mért értékek nem jók. Vagy a zéner rossz, vagy valami miatt sokkal jobban terhelődik mint kellene. |
Bejelentkezés
Hirdetés |
















