Fórum témák
» Több friss téma |
Fórum » Időzítő
Témaindító: Mekkmester, idő: Dec 25, 2005
Témakörök:
Úgy, hogy az elkó csak nagyon lassan tud feltöltődni áramszünet után és a relé csak utána tud meghúzni.
![]() Ezt szeretnéd, úgy értettem - áthidalni a másodperceket. Ha kell rajz, majd adok.
A feladat lehet nem 555-re van méretezve. 5 perchez már túl nagy értékű alkatrészek kellenek inkább számláncos CD4541, CD4060. A másik súlyosabb probléma, a rövid áramszünet. Arra az elektronika tápja nem biztos hogy elfogy, így külön kiegészítő rész kell az áramszünet detektálására. ( vagy határra méretezett pufferkondenzátorok, de az nem egészséges ) Amúgy erre a célra szerintem a kész 230V-os időzítőórák is alkalmasak. A harmadik észrevétel, mindenki jobban járna, ha rendes hálózatot kapna az a szerencsétlen hűtő. Lehet hosszabb távon megérné egy másoktól független hálózat kiépítése.
Csak kontroller lesz a vége ..... Már van is rá ötletem
A hozzászólás módosítva: Máj 19, 2021
"Csak kontroller lesz a vége"
Nem nem, szerintem relé lesz az ami rövidre zárja az 555, vagy CD4060 tápellátásának kondenzátorát. Tapasztalataim szerint elég sokáig bírják ezt a kondik.
Felesleges rövidre zárni, elég a reset lábat a megfelelő pontra kötni.Üzembiztosabb, barátságosabb megoldás.
Hello! Hogy ne legyen annyi vita..
Jelenleg másfél perc az időzítés, de a 47nF cseréjéve tetszőlegesen módosíthatod.
Köszönöm Neked, és mindenki másnak aki ötletelt.
Sziasztok!
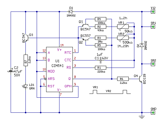
Hosszú idejű időzítőt szeretnék építeni ehhez kérnék segítséget, nem találtam megfelelőt. A paraméterei a következők. Autóban kellene hogy üzemeljen az akkumulátorról. Relét kellene működtetnie 1-2 óra meghúzási idő és 14-20 óra nyugalmi állapot. Áramszünet esetén az 1-2 óra időzítés kellene hogy induljon automatikusa. Ne keljen újraindítani hanem a beállított ütemben tegye a dolgát. Előre is köszönöm a segítségeteket! Idézet: „Autóban kellene hogy üzemeljen az akkumulátorról.” Idézet: Ez a két dolog nem üti egymást ? Ha meg tudod tervezni és elkészíteni a nyákot akkor megoldható a dolog . Keress meg magánban , beszéljük meg „Áramszünet esetén az 1-2 óra időzítés kellene hogy induljon automatikusa”
Hello! Én megrajzoltam, ha így megfel. Relét nem rajzoltam rá, mert nem tudom milyen lesz.
Beállítani úgy érdemes, hogy az 1µF helyett 1nF-ot teszel bele. Ekkor az idők is az ezredrészek lesznek. A hozzászólás módosítva: Aug 10, 2021
Az áramszünetet úgy értem, amikor az akkumulátorról lekerül a saru és újra visszakerül akkor a 1-2 órás időzítés induljon akkor kell hogy meghúzzon egy relé. Vagy amikor a kocsit indítom akkor bizonyos részekről elveszi az áramot az indítás időtartamára és abban az esetben is az 1-2 órás időzítés kell hogy induljon előbb, majd utána a hosszabb időzítés.
Most már kezdem érteni , mit szeretnél vele időzíteni ? Az időket akarod állítgatni kijelezni ?
Helló!
Köszönöm a gyors választ és munkát PERFEKT! Nem bonyolult csak a lényeg. Majd jelzek ha megépítettem. Üdvözlettel: Lepi
Van egy modemként üzemelő androidos telefon a kocsiba és akkumulátorának nem jó a folyamatos töltés. Annak a töltését szeretném kapcsolgatni az akku merülésének függvényében. Van usb-s modemem, de az nem olyan jó mint egy telefon, külterületen sokszor nincs térerő, de a telefonnak van. Csak online rádiót hallgatok ahhoz kell.
Helló!
Azt szeretném kérdezni melyik programmal szerkesztetted? Mivel tudom megnyitni a Sprint-Layout6-ban?
Hello! Ezt nem is tudod megnyitni, mert ez mezei PNG file. Vagy is egy kép.
Helló!
Megépítettem a kapcsolást az intervallumok kapcsolása jól működik ahogy írtad a kisebb kondival tudom beállítani. Ami némi probléma a led nem alszik ki teljesen, a szünet intervallumban kicsit kisebb csak a fénye. Cseréltem tranzisztorokat IC-t is de semmi változás. Van valami ötleted mi okozhatja a hibát? Köszönöm a segítségedet!
Szerintem nem hiba. Takard le ha zavar. Ha visszajelző kell, azt a kimenetre tedd. Nem tudom az időzítéshez mennyire kell, lehet tranzisztorostul akár el is hagyhatod. Szerintem ez csak egy működést ellenőrző alkatrész. Ha elhagyod, lehet az időzítést kicsit borítja.
A hozzászólás módosítva: Aug 18, 2021
Rendben, köszönöm a segítséget még egyszer amúgy nagyon jó lett!
Hello! Ahogy Proba is írja, ez nem hiba. A Led-nek a feladata lenne, hogy villogásával jelezze az ütemidőt. Tehát villog a szünet és a működés alatt is, csak különböző sebességgel. De mivel a kondi cseréjével felgyorsult az ütem, a villogást nem látod már, csak annak átlagfényességét.
De tulajdonképpen a tranyó-ellenállás-Led elmaradhat, nem fog változni a késleltetési idő. Ez ugye 20 óra időzítéshez készült, Te pedig jóval gyorsabb ütemre használod. Megoldás az is lehetett volna, hogy a számlánc osztását átállítva 2^16-ról 2^13-ra, átszámoljuk a kondi értékét. És akkor várhatóan gyorsan és lassan villogna a Led, attól függően, hogy a töltés vagy a szünet ideje tart-e éppen. Persze ha erre egyáltalán van igény..
Hello!
Köszönöm a hozzászólásod, úgy van ahogy írtad közben cseréltem a kondit a kis értékűről a rajzon szereplőre és a villogás láthatóvá vált. Jó lesz így.
Sziasztok!
Probléma dióhéjban: Egy kapcsolásra lenne szükségem ami 5voltról üzemel, 5 voltos- 700mA-es fogyasztót kapcsol be kb. 10-15 másodperc elteltével, tehát a bekapcsolást az 5voltos tápfesz indítja el, nincs külön kapcsoló a rendszerben. Ha a kapcsolás tápfeszültsége (5V) megszűnik, nem hagyja bekapcsoltan a fogyasztót. Részletesen: A számítógépemet bővítettem ssd-vel, a régi meghajtót pedig beleraktam egy rackbe amit a dvd meghajtó helyére helyeztem. A gép bekapcsolásakor nem indul el a BIOS, és nem tölt be a windows. A windows betöltése ha már elkezdődik berakhatom és gond nélkül felismeri. A Hdd 5 voltról üzemel és 700mA az áramfelvétele, SATA. Laptopról van szó. Előre is köszönöm az ötleteket!
Hello! Ide raktam fel ilyen kapcsolást, csak Nálad 47µF-os kondit és 270k ellenállást kell alkalmazni. Esetleg egy kisebb csatornaellenállású logikai P-Fet-et.
A hozzászólás módosítva: Szept 30, 2021
Elég furcsa megoldás lenne az úgy, kb. mintha egy Mercedesre fakereket raknál. Ki kell deríteni mi a hiba, lehet csak a master/slave jumper van rossz helyen a HDD-n.
A gép acer aspire 5560 típusú írják hogy a Biosa nem támogatja ezt a rackes megoldást. A SSd és Sata meghajtókon nincs jamperelhetőségi lehetőség.
Látatlanban csak ötletelni lehet, pl a biosban boot sorrend, akár kizárni a régi SSD-t ( HDD-t írtál először nem SSD-t, ezért jött a jumper.), de erről beszélni nem időzítősbe való, számítógép mi hiba topikban nálam sokkal okosabbak segítenének.
Még valamit elfelejtettem: a dióda (1N1183) helyet használhatok mást igaz?
|
Bejelentkezés
Hirdetés |
















