OK
Mégsem
Hobbivasút
|
HESTORE
|
Kislexikon
Hírek
Cikkek
Fórum
OK
Hírek
Cikkek
Fórum
Lexikon
Segédprogramok
Apróhirdetés
Fórum témák
Ki mit épített?
PIC kezdőknek
AVR - Miértek hogyanok
NYÁK-lap készítés kérdések
Ez milyen alkatrész-készülék?
Elektronikában kezdők kérdései
[OFF] Pihenő pákások témája
- Elektronika, és politikamentes topik
ARM - Miértek hogyanok
•
SDR (Software Defined Radio)
•
K típusú hőelem alkalmazása
•
Gigatron TTL számítógép
•
DC motor/lámpa PWM szabályzása
•
Számítógép hiba, de mi a probléma?
•
3D nyomtatás
•
Forrasztási 1×1 forrasztástechnikai miértek
•
Gázkazán vezérlő hibák
•
Mosogatógép hiba
•
Elfogadnám, ha ingyen elvihető
•
Felajánlás, azaz ingyen elvihető
•
Futópad
•
Házilag építhető fémkereső
•
Frekvenciamérő
•
Villanymotor bekötése
•
Castone erősítő javítás
•
Rendelés külföldről (eBay - Paypal)
•
Alternativ HE találkozó(k)
•
Akkumulátor töltő
•
Erősítő mindig és mindig
•
Energomat mosógép
•
Androidos okos telefonok
•
Dobozolási technikák, műszerdobozok
•
Mikrohullámú trafóból hegesztő
•
Opel Astra elektromos hibák
•
Kapcsolóáramkör MOSFET-tel
•
Frekvenciaváltó
•
LG okos tv
•
Tápegységgel kapcsolatos kérdések
•
Labortápegység készítése
•
Arduino
•
Vásárlás, hol kapható?
•
Vicces - mókás történetek
•
Mosógép vezérlők és általános problémáik
•
Kapcsolóüzemű tápegység
•
Gáztüzhely elektromos szikráztatója
•
MyElecParts alkatrészkereső és készletnyilvántartó
•
Kombikazán működési hiba
•
Aszinkron motor teljesítményének meghatározása
•
Mikrokontrollerek zavarszűrése
•
Érdekességek
•
Izzítás és izzítógyertya teszter
•
Motorindító kondenzátor
•
Philips TV
•
Szárítógép problémák
•
HESTORE.hu
•
Sprint-Layout NYÁK-tervező
•
Kazettás magnó (deck) javítása
•
555-ös IC-s kapcsolások
•
Bojler fűtése közvetlenül napelemmel
•
Autóelektronika
•
Videókártya probléma
•
Rádióamatőrök topikja
•
Tekercs induktivitás kiszámítása
•
Hangszínszabályzó
» Több friss téma
Fórum
Keresendő kifejezés
Keresés módja
Intelligens keresés
Hozzászólás keresés
Fájlmellékletben
Fájlmellékletben (képek)
Kategória
Minden kategória
Alapismeretek
Ellenállások
Kondenzátor
Áramforrások
Tekercsek
Kapcsolók
Érzékelők
Motorok
Műszerek
Egyéb
Analóg áramkörök
Erősítők
Szabályzók
Egyéb
Digitális áramkörök
Flip - Flop és tárolók
Kapuk
Vonali választók
Multiplexerek
Dekóderek
Demultiplexerek
Bufferek és meghajtók
Számlálók
Regiszterek
Aritmetikai áramkörök
Logikai áramkörök
Memóriák
Egyéb
Mikroprocesszorok
PIC
Memória / EEPROM
Memória / EPROM
Memória / RAM
Egyéb
AVR
STM32
STM8
Espressif, ESP
LPC
SAM
PIC32
ARM általános
Speciális
Csövek
A/D konverterek
Időzítők
Komparátorok
Egyéb
Technika
Audiotechnika
Fénytechnika
Vezérlés technika
RF technika
Méréstechnika
Keresés
Új téma nyitása
Lapozás:
1. - 50. elem
51. - 100. elem
101. - 150. elem
151. - 200. elem
201. - 250. elem
251. - 300. elem
301. - 350. elem
351. - 400. elem
401. - 450. elem
451. - 500. elem
501. - 550. elem
551. - 600. elem
601. - 650. elem
651. - 700. elem
701. - 750. elem
751. - 800. elem
801. - 850. elem
851. - 900. elem
901. - 950. elem
951. - 1000. elem
1001. - 1050. elem
1051. - 1100. elem
1101. - 1150. elem
1151. - 1177. elem
OK
22 / 24
táp.jpg
Stabilizált...jpg
forr.jpg
fesz 2szer.jpg
nyák.JPG
sch.JPG
beült.jpg
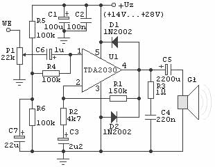
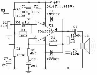
TDA_2030.jpg
TDA_2030_PCB.jpg
Picture 25.jpg
Picture 26.jpg
TDA_2030_PCB.jpg
tdash11.JPG
Ke mp(62).jpg
bridge.JPG
lm338.JPG
tda2030rajz(...jpg
ez.JPG
tdatranyo.JPG
TDA2030_hidb...jpg
TDA2030_hidb...jpg
ne078.jpg
polarit.JPG
próbaüzem ...jpg
próbaüzem ...jpg
próbaüzem ...jpg
fázisfordí...gif
TDAdiodes.jpg
100_3477.jpg
100_3478.jpg
100_3474.jpg
100_3476.jpg
lm1036N.jpg
táp.GIF
100_3325.jpg
duplatap.jpg
bugófesz.JPG
Graetz_egyen...jpg
100_3322.jpg
100_3325.jpg
100_3322.jpg
100_3325.jpg
tda.gif
Hangfalam.JPG
img 005.jpg
img 006.jpg
TDA_2030.jpg
TDA_2030_PCB.jpg
tda.GIF
aaaaaaaqaaaa...jpg
Következő:
1. - 50. elem
51. - 100. elem
101. - 150. elem
151. - 200. elem
201. - 250. elem
251. - 300. elem
301. - 350. elem
351. - 400. elem
401. - 450. elem
451. - 500. elem
501. - 550. elem
551. - 600. elem
601. - 650. elem
651. - 700. elem
701. - 750. elem
751. - 800. elem
801. - 850. elem
851. - 900. elem
901. - 950. elem
951. - 1000. elem
1001. - 1050. elem
1051. - 1100. elem
1101. - 1150. elem
1151. - 1177. elem
»»
22 / 24
Bejelentkezés
Felhasználónév
Jelszó
Jegyezz meg!
Belépés
» Elfelejtett jelszó
» Regisztráció
Hirdetés
A használat feltételei
•
Adatvédelem
•
GY.I.K., Használati útmutató és szabályok
•
Impresszum
•
Elosztó
•
Hiba jelentése
Az oldalon sütiket használunk a helyes működéshez. Bővebb információt az
adatvédelmi szabályzatban
olvashatsz.
Megértettem