Fórum témák
» Több friss téma |
Fórum
Sziasztok! Segitséget szeretnék kérni mivel azt látom hogy itt jo szakemberek vannak a témában. Bocsi, nem igazán ide tartozik, én 1 akkutöltöt szeretnék csinálni. Vázolom a helyzetet: Van 1 tekercsem több kivezetéssel (nem kicsi, kb 2-3 kg), bemenet: --> 230 V ~ (AC) persze, van egy polusa ahol pedig kb 62 V ~ (AC) jön ki. Ezt szeretném tovább használni. Van 1 12V/8A terhelhetöségü kapcsolásom ahol a fesztabilizatort kicseréltem 15V-ra. Azt szeretném kérdezni hogy hogyan tudnám a 62 V váltakozó feszt egyenirányitani és szürni, mivel ez kell a kapcsolásnak.
Lécci segitsetek, kapcsolási rajz is jo lenne. Elöre is köszi.
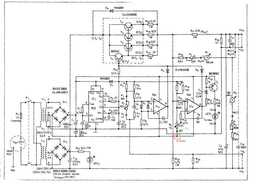
Helló ! A Hobbyelektronikás rajzot kis modosítással megtalálod az oldalon /14 oldal / oldal alja. Én megépítetem és jól mükszik ! Nekem egy 10A /30 V -os trafom volt ,ezért úgy oldottam meg, hogy az /sz6/ betáplálás külön traforól megy . itt fontos ,hogy a 6.8 voltos referencia feszültség pontosan be kell állítani /R17 / ellenállás helyére poti ,én beállítás után kicseréltem fix ellenálásra. ha nincs meg a referenciád nem tudod beállítani a kimenő feszt és áramot !
Szia !
A rádiótechnikásat megépítettem, hibátlanul működik, Taki33 is megépítette, Ő segített nekem is a hibajavítással ami a rajzon van. Csak ajánlani tudom ha komoly tápot akarsz!
vagy nagy segítség lenne ha valaki felrakná nekem:
A Hobbielektronika 2004/12 számát! ebben is van egy speckos táp azt hallottam! köszi nagyon!
Sziasztok!!
végigolvastam a labortápról szóló fórumotokat! találtam két tápot amely kielégítené igényeimet! az lenne a kérésem h jelentkezzen már olyan valaki aki megépítette már ezen kettő közül valamelyiket, ezen kapcsolási rajzok alapján és működött!!!? azért kérem h elkerülhessem a hibákat már az elején! köszi!!
Most már van 2db 12V-os 75Va-os trafóm (üresen 13V).
Tök egyfornák, aránylag kicsik, és még jól is néznek ki.
Kevés, mert ez az üresjárási fesz. Kezdd el terhelni és megmérheted, hogy a ráírt max. kimenőáramnál be fog állni a 12V.
Bizony... , de a max pufferre ott figyelj.
Értem. és köszönöm az információkat. Azt hiszem legjobban akkor járok, ha mégiscsak szerzek valahonnan egy 24V-os 3A- es trafót, és akkor mehet a másik fajta táp.
A 0,8-as drót nagyon gyenge... mivel kívül van, még 1,5-1,8 amperig oké, de folyamatosan már meggondolandó.
A befűzés meg oké - könnyen meg tudod tenni.
Sziasztok ! alkatrészeket tudtok rendelni olcsobban mint a HQ-Nedistöl a www.ret.hu oldalon ,én általában innen rendelek és van letölthető árlistájuk ,ami az árak mellet tartalmazák az alkatrész fő tulajdonságait . És a poti sem olyan drága .
13,5V a trafó kinő oldala, és kb 0.8-as huzalból van.
Ez is kevés?
Azt mondtam, nem?
A BZY88 milyen? abban van sok fajta... ez csak típus, a fesz nincs ott . Valszín itt 4v7-6v8-as lehet, de: ez a táp így nem is oké, mert a kimenő oldal így csak 12 +/- 1 volt talán... át kell alakítani a poti-ellenállás kört, ha jobban kell változtatni a feszt.
A baj ott van, hogy 12V AC bemenővel nem lehet 12V stabil DC-t csinálni, ha a 4A kell. Az lesz a jelenség, ha 12V a kimenet, akkor kb 1A-ig jó, de utána kezd brummosodni, mert kezd elfogyni a pufferen a sima fesz és a brummcsipkék átjutnak a stabon.
Én azt ajánlom, szerezz be hasonló átmérőjű zománchuzalt, mint amiből a szekunder készült és fűzögess be legalább annyit, hogy 14-15V legyen a váltó. A nagyáramú graetz kiegészíthető egy fesznövelővel, amiről mehetne az elektronika, így tényleg pár alkatrész értékének módosításával jó tápot építhetsz ezzel a kapcsolással is.
BAT85 (SB-D SCHOTTKY 30V 0.2A 10pF - Dióda Schottky).
Ilyen is van Hq-ban. ez tehát jó? És még valami: nem találok árlistákban BZY88-at. Ezt mivel lehet kiváltani?
Nem jó... még magas a nyitófesze.. kisebb kell, valami BAT 85 v. hasonló - 0,25...0,35 voltos.
Akkor mégiscsak trafót kel szereznem (vagy egy 50ohmos potit, de nem 1000-ért
)
Szia !
Nem azért, hanem mert 0-24V közt gyakorlatilag az áramkörök 99%-át meglehet hajtani amit szórakoztató elektronikában...stb fellelhető. És érdemes javítani. Mig ez a 0-12V -ig nem mondható el, ezért nem nagyon csinál ilyent senki. Üdv!
Az a baj, hogy csak ez a vadi új 12V-os toroidom van, nincs 24V-os trafóm, és el sem tudom cserélni 24V-osra. (Pedig ahhoz rengeteg kapcsolás van). Tényleg miért hiánycikk a 0-12V áramkorlátos táprajz? Technikalilag bonyolult?
Szia !
Ez az én oldalamról van, úgy kaptam a rajzot én sem próbáltam még ki. Üdv!
Szia !
Abból amit belinkeltél már csináltam párat, és nem mondanám, hogy 30V bemenő fesz alatt jó lenne, sőt egyáltalán nem jó, ZPD csere ide vagy oda sem segít. Üdv!
Ebbe igazad van nem mindenhol lehet beszerezni 50ohm-os potit.Én idáig csak az elektroart-ban látam 4W-os kivitelben.
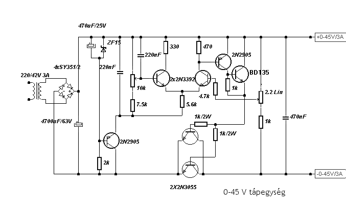
Ha semmi változtatást nem igényel, és megy 13.5V-ról is, akkor ez tök jó. Ezt egyébklént én is láttam (előzőleg keresgéltem a neten is, meg itt a fórumon is), de azt hittem csak így simán utánépítve nem lesz jó nekem, mert alapvetően ez 24V-ra van tervezve.
Ez jól néz ki, de 50ohmos potit nem igazán látok a netes árlistákban.
A keresőbe írd be a labortáp szót !
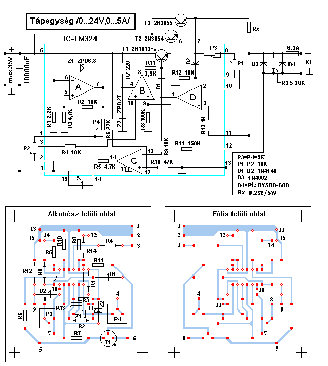
Azért rakok egy labortáp kapcsolást ide neked, igaz nem csak 12V-ig tud de ha kisebb betápot raksz rá akkor is működik. Sok sikert hozzá
Hello
Hirtelen most csak ezt találtam de még nem épitetem ezért nem tudom hogy müködike.
Szeretnék egy szabályozható 0-12V-os tápegységet építeni 0-4A-es áramkorláttal (azért írtam 4A-t, mert kb enyi tud a trafóm, ami egy 13.5V-os 75W-os toroid).
Főleg újonnan épített áramkörök kipróbálására használnám, ezért tartom fontosnak az áramkorlátot. Nézegettem a neten, de nem igazán találtam ilyet. Lenne valakinek ehhez egy egyszerűen utánépíthető kapcsolása, esetleg nyákterve? |
Bejelentkezés
Hirdetés |




Tök egyfornák, aránylag kicsik, és még jól is néznek ki. 
) 
