Fórum témák
» Több friss téma |
Fórum » Inverteres hegesztőtrafó
Jó estét,
Kérem a segítségeteket egy meghibásodótt Iskravar TIG205 hegesztőgéppel kapcsolatban. A teljesítmény fokozat renben van, viszont a vezérlés és a kijelző nem beállítható szűkségszerűen. Az interneten sajnos semmi támogatást nem találtam és javítóműhelyre sem akadtam. Lehet, hogy más néven láttatok már ilyen berendezést? Néhány kép a berendezésről: https://imagizer.imageshack.com/img924/7333/9CoCcX.jpg https://imagizer.imageshack.com/img924/9563/GElwS8.jpg https://imagizer.imageshack.com/img921/4165/Gmp5A0.jpg https://imagizer.imageshack.com/img923/9701/NuVG0x.jpg https://imagizer.imageshack.com/img924/5543/xbvhQg.jpg https://imagizer.imageshack.com/img923/38/iT6JQS.jpg https://imagizer.imageshack.com/img924/4816/X1oUWX.jpg https://imagizer.imageshack.com/img921/7759/q5hGoS.jpg Segítségeteket köszönöm...
Sziasztok!
A Bistván által feltett teljes hidas invertert építem (módosított GeeLee féle). Annyit módosítottam rajta, hogy nincs feszültség rásegítés (trafó áttét 4-es), és nem IGBT-t, hanem Mosfet-et használok (IRFPS37n50a 500 V 36 A). Olyan gondom van, hogy leválasztó trafóról (váltófesz: 24, 40 és 153 V) tökéletesen működik, ha hálózatra kapcsolom izzón keresztül akkor szintén minden jó (74 V a kimenő feszültség üresen), de normálisan rákapcsolva 1-2 mp múlva leveri az automatát (10 A-es és másik inverterrel kipróbálva, hogy jó). Ilyenkor a kimenetre rakott izzó szépen felvillan, majd lassan kialszik. Semmi nem hibásodik meg ilyenkor, leválasztó trafóról továbbra is megy – terheléssel is (2000 W fűtőtest). Teszek fel néhány szkópképet (mérőfej 10x állásban): 1-3 gate, csak vezérlés van szkóp 1 V állásban IGBT 1 feszültség alatt terhelés nélkül Primer 201 V, szekunder 49 V egyenfeszültség szkóp 1 V állásban Szekunder kezdőpont és középkivezetés terhelés nélkül és terhelve szkóp 2 V állásban Több főtrafót is kipróbáltam, gyűrűt (olyan már üzemel a másik teljes hidasban), U mag 4 pár, E70 de mindegyik ugyanúgy működik. Mi lehet a hiba? András
A lágyinditás megfelelő?A kondi feltöltődése megrángatja a kismegszakitót.Soros égövel bekorlátoz azért nem veri le.Hány µF kodi van,mekkora a töltő ellenálás?
4 db 390 µF 400 V kondi van és 47 ohm ellenállás.
Nézd át a relé körül nincs kikerülve véletlen az ellenálás?Nincs összeégve a relé?Nem szakadt a 47 ohm?Ezektől produkálhat ilyen autómata leverést.
Szia.
Meg kellene növelni a kondenzátorok töltési idejét az ellenálláson keresztül. A lágyindítás áramkörében lévő kondenzátort kellene nagyobb értéküre cserélni. 100µF->220uF
('
','n'); Szóval verem a fejem a falba. Köszönöm. Egyből rámértem, szakadt volt az ellenállás, 5 W-os. Beraktam egy másikat, tökéletesen megy. Nagyon köszönöm!!!András A hozzászólás módosítva: Máj 17, 2019
A régi rajzomon kicsit alul van írva a gate trafó menetszáma, simán tekerheted 30-50%-kal többre. Tehát ha mondjuk most 10 menetes 1 tekercs, akkor simán lehet 13-15 menet, valamivel ívesebb lesz a négyszögjel.
Sziasztok, a csatolt képen látható trafóhoz jó lehet az U.K.T vezérlése?
Szevasztok,
Szerintem igen, csak a frekvenciát kell a trafóhoz illeszteni...
Korábban valahol vitáztunk az egyfázisú inverteres hegesztők képességeiről. akkor még nem láttam
ezt: Max. hegesztőáram 420 A. Betáp kábele 3*2,5-ös. Iparban nem jelenthet gondot 63 A se, de pl. építkezéseken se egyszerű.Az AWI inverterem TIG 250 jelölésű, potméteren is ez a skála vége, de az adatlapján 160A 60%-hoz 24 A felvétel tartozik. Feljebb nem "skálázza". A csupán méteres tápkábele 3*4-es. Később biztosan eltűnik a link, hogy ne beszéljek a levegőbe, az adatok képen.:
Ez a mese kategória, egy kici kinai cuccokkal teli oldalon..
420 A-nél elcsöppenne a munkakábel, meg az elektródafogó is, és akkor nem beszéltünk a hálózati oldalról...
Ja-ja! Emlékeztet, az annó oly divatos PMPO.-ra, a bóvli magnókon. Jól mutatott, az 1200W PMPO, a 2x1,5 Wattos rádiós magnón.
Igen! Talán azokkal kezdődött ez az egész átverősdi a feliratokkal...
Még pár év, és a kínaiak előrukkolnak 800-1000 A-es 1 fázisú inverterekkel is, amelyikhez mellékelnek 2 db 10 mm2-es hegesztőkábelt, a tápkábel természetesen 3x1,5-2,5 mm2 lesz, de a dobozon ott fog virítani az extra magas kimeneti áramra utaló felirat. Aztán lesz aki azt is elhiszi, mint ahogy a mai 1 fázisú orosznak gondolt inverterek dobozán a 250-300-350 A hegesztőáramra utaló feliratot. Ha valaki ,-aki már látott belülről néhány komolyabb invertert , vagy csak szimplán ezen gépek elméleti működésének alapjaival tisztában van, - megpróbálná megmagyarázni hogy ezek az adatok fizikai képtelenség kategóriába tartoznak, azonnal kap a fejére hideget-meleget. Pedig ez csak egyszerű üzleti fogás a gyártó részéről, mert 10-ből úgyis csak 1 ember tudja hogy ezek az adatok hazugság kategóriába tartoznak, tehát a maradék 9 simán megveszi a bóvlit. Ezelőtt 12-15 évvel még a kínai invertereket sem lehetett 55-60 ezer Ft alatt megvenni, egy GYS vagy EP System akkor 100-120 ezer Ft ba került. Igaz, az akkori kínai gépek talán ma is mennek. A mottó: gyártsunk szemetet, hiszen mindenre van vevő.
Respect
"Amíg terem banán, lesznek majmok is.."
Ha nem vetted volna észre, éppen azért idézzük ezeket a "felturbózott" gépeket, hogy legalább valahogyan tudassuk az istenadta néppel, mi folyik a csapból.
![]() Egyébként a ZX7 valamivel kisebb áramú változatai ~2/3-ába kerülnek ugyanezen oldalon. Ezeket már régebb óta itthon is forgalmazzák. A kínai oldalon titkolják a súlyukat, az alapján is össze lehet hasonlítani a gépeket. Ez a 420-as pl. közel 6 kg, ami már kiemelkedő. Azaz biztos több anyag van benne, mint az átlagban.
Sziasztok,
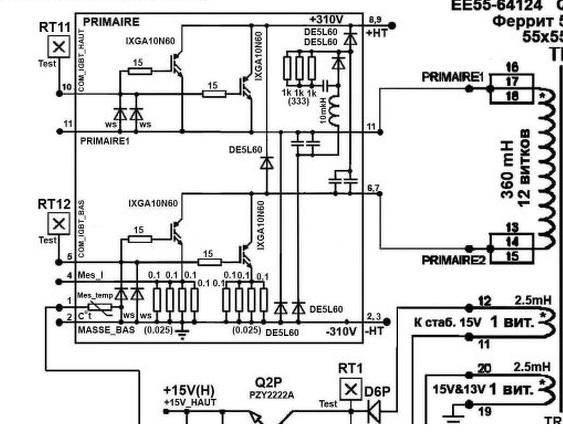
A csatolt képen levő IGBT-ket lehetne Fet-el helyettesíteni? A gép amiben benne volt 70kHz környékén működik, de ahogy nézegettem ilyen frekvenciára elég drága az IGBT,ha jól sejtem nem lehet simán csak Fet-et tenni a helyükre.(?) A hozzászólás módosítva: Máj 27, 2019
Szerintem nézd meg újra, hogy milyen frekin megy, mert 70kHz elég valószinűtlen.
HGTG-t kapsz a lomex-ben, nem csillagászati az ára sem, és akár 100kHz-re is jó. Vagy megnézed hogy milyen IGBT-k vannak a kis kínai gépekben, azok is 100kHz-en mennek.
Üdv. kollégák! Én megpróbálnék a 4drb. IXGA10N60 helyett 2drb. HGTG30N60A4-et.
, esetleg a bázisokat testrekötve két szembe-soros 13V zenerrel... Kellemes napot!
70kHz-n is még több mint 40A-t tud...
A hozzászólás módosítva: Máj 27, 2019
Szia! Nekem van egy gyári royal kraft 300A inverteres heggesztőm és a kimenetén 5w1kj ellenállás van! Hálozatról 32v jól müködik! Baj az hogy én aggregátorról sheretnék heggeszteni de az csak 6amperes és csak az 1,6os pálcát olvassza meg/gyújtja be! Kérdés az hogy ha változtatnám azt az ellenálás értékét több áram jönne e ki vahy annak milyen szerepe van? A másik kérdés hogy lehetne e akkumulátoról müködtetni pl egy 55ah-ról a rendszert vagy csak simán hegesszek aksiról? Válaszodat előre is köszönöm!
Hello , valóban jó lenne, de sajnos rendelni kellene (drágább a posta, mint a 2db IGBT), FET meg van itthon, ezért gondoltam, hogy megpróbálnám helyettesíteni.
Szia, megmértem, 74kHz van az UC3845 kimenetén.
Sziasztok!ha tud vki akkor segítsen! Nekem van egy gyári royal kraft 300A inverteres heggesztőm és a kimenetén 5w1kj ellenállás van! Hálozatról 230v jól müködik! Baj az hogy én aggregátorról sheretnék heggeszteni de az csak 6amperes és csak az 1,6os pálcát olvassza meg/gyújtja be! Kérdés az hogy ha változtatnám azt az ellenálás értékét több áram jönne e ki vahy annak milyen szerepe van? A másik kérdés hogy lehetne e akkumulátoról müködtetni pl egy 55ah-ról a rendszert vagy csak simán hegesszek aksiról? Válaszotokat előre is köszönöm!
1KoHm ellenálásnak semmi köze a kimeneti áramhoz az csak az üresjárati kimeneti fesz fékentartására van.Lehet akkumlátorról is működtetni de akkor 26Db 12V kell sorbakötni hogy meglegyen a 310V és azt rákötni a kondik + - ra.Két 100Ao aksit köss sorba és hegesz arról.
Agregátor kellene 16-25A kimetnetü hogy használni tudd a hegesztőt. Úgy nézem nem nagyon pedzed az elektromosságot.Maradj az akkumlátornál és hegesz arról.
Nagyon köszi a választ!az 1,6 os pálcát megolvassza igy is.
Elektromos vagyok én is de azért nemtudok mindent azért kérdeztem!
Egy kedves festőcsapat jobblétre segített egy komolyabb 5 kW-os háromfázisú generátort. A motorja 10 lóerős dízel. Tankja alapján akár két napig is ketyeghetne. 1 fázisú kimenete is volt. Tekercsét megbontva a 3 fázisból kettő 2-2 0,55-ös szálból készült, amiről az 1 fázis leágazik csupán 1 szállal több. Elektronikus gerjesztésű, azaz eléggé stabil ipari felhasználáshoz. A hegesztést még így se bírta.
![]() Ha háromfázisú invertert használtak volna róla, akkor talán. |
Bejelentkezés
Hirdetés |








','n'); Szóval verem a fejem a falba. Köszönöm. Egyből rámértem, szakadt volt az ellenállás, 5 W-os. Beraktam egy másikat, tökéletesen megy. Nagyon köszönöm!!!

Iparban nem jelenthet gondot 63 A se, de pl. építkezéseken se egyszerű.


, esetleg a bázisokat testrekötve két szembe-soros 13V zenerrel... Kellemes napot! 




