Fórum témák
» Több friss téma |
Köszönöm, mindjárt probálom, eredményt megírom
No, jobb lett a nagyobb trafótól de csúcson így is torzít egy picit. Gondoltam arra, hogy jobban leterheli a hangkártyát mint a másik erősítő és ezért torzít. Elképzelhető ez? Vagy más oka lehet?
Hello!
0,775mV-tal ki van hajtva. Ha a hangkártyádból több jön ki, akkor bizony torzítani fog a végfok. Ha winampot használsz, akkor érdemes az equalizer részt bekapcsolni, a spektrum analizátort pedig az oszlopdiagrammra rakni, így jobban láthatod ha kivezérled maxra a hangkártyádon a jelet, azaz, ha már a spektrumanalizátor már a kis ablakban a fölső oldalt érinti, akkor szinte biztos lehetsz benne, hogy eleve torz jel jut el a végfokhoz! ugyanez érvényes egyébként ha oscilloskop-ra állítod, csak ott ha vízszintes jelet látsz rajta aljához, vagy tetejéhez közel, akkor torzít, mert akkor túllépi azt a határt, amit ki tud jelezni az oszcilloszkópja, és így cask egy egyenes vonalként jelenik meg a jel ami gyakorlatilag nem fér rá a képernyőjére. 100% hogy nem egy precíz műszerrel van dolgunk jelen esetben, de ha már ez a nem precíz is torzítást jelez, akkor nagy valószínűséggel torz jelet ad le a hangkártyád. Nekem egyébként 47Kohmos poti van a hangkártya és a végfok között, és tökéletesen megy vele. Esetleg, ha tudsz kiküldeni 1kHz-es színusz jelet a hangkártyádon, és egy multival rámérsz hány millivolt, akkor körülbelül tisztába lehetsz vele, mekkora feszt ad le a hangkártyád. Vagy ha van egy hangfrekvenciás voltmérőd... Ja és nekem oldalanként egy-egy 100VA-es trafó van 26V szekunder fesszel.
Köszönöm a kimerítő hozzászólásodat
A helyzet az, hogy ezeket én is tudom. A hangkártyáról jövő jelet mértem már 200Hz sinus-szal (állítólag így pontosabb az eredmény a multiméter frekihatárai miatt), nem sokkal több jön ki belőle mint 775mV. Azt, hogy nem torzít azt onnan tudom, hogy a normál gyári technics erősítőmmel nem torzít max kivezérléssel.Mindenesetre még kísérletezek, mert a végtranyó 2N3055 helyett 2N3772, illetve egy csomó dolog eszembe jutott még. Kipróbálom a 47k potit amit mondtál, bár nincs ilyen potim most itthon, de gondolom egy 47k ellenállat párhuzamosan a jellel ugyanazt a hatást kelti mintha egy poti lenne végállásban rajta. Sajna a műszerparkom egy multiméterben kimerűl, így marad a fülre hagyatkozás ![]() Úgyhogy még kísérletezek, hisz ebből tanul az ember igazán, nemde? Ha nagyon nem megy, akkor lehet, hogy újra hozzátok fordulok segítségért. Mindenesetre köszönöm az eddigieket is, nagyon jó ez a HE, ti is jók vagytok Remélem már csak azt fogom ide legközelebb megírni, hogy húúúúú deeeee jóóóóó UI.: Már most is meg vagyok elégedve vele, elég hangosan szól így is torzítás nélkűl ez a mono panel itt az asztalon összerakva, és nagyon meg vagyok elégedve a hangjával is, pedig csak egy csatorna kábelrengeteg
Hello!
Végre vége van a sulinak így elég sok szabadídőm lett .Már januárban elkeztem építeni a JLH-végfokom, hamar be is fejeztem és szerencsére pöcc-röff re indult igy nem kellet vele bajlódni. A hangja az isteni, az első 30 percben is szép de utánna mikor már telessen felfütött akor :szeret: . Minden szép és jó volt csak volt egy kis bibi még pedig hogy se dobozom se dobozolásra időm nem volt. Elég sokáig üzemelt így tökéletesen. A mult héten sikerült szereznem egy méretileg megfelelő dobozt poton pénzért csak egy két esztétikai hiba van rajta, az élek kopottak és az előlapon az egy kivezérlésjelző helye, amit az előző tulaj furt elég kacskaringósan. Hamar beletettem a dobozba a hűtőborda is pont paszentos volt, és igy már fel mertem rakni az oldalra.Egy két infó: Tápfesz: 32V Oldalankénti áram: 1.26A Trafo: 400W Puffer: 22000µF (egyenlöre ha sikeül feljutni pestre akkor lesz még egy benne) Vég tranyók: 2n3055 Kicsatolókondik az 2200µF és 4,7uF Más igy hirtelen nem jut eszembe. Hozzászólásokat észrevételeket szivesen veszem.
Egyszerű de nagyszerű!
Nekem tetszik. Az a jó ezekben az A osztályú erősítőkben, hogy tényleg kevés alkatrészből állnak és mégis nagyon meggyőző hangjuk van. A hűtőbordád mennyire melegszik?
Helló!
Igen én is azért építettem mert kevés és olcsó alkatrészből áll, kb 500ft ból kijött a két panel végtranya nélkül, a bordám hát kb olyan 70 fokos bár még nem mértem de szándékomban áll, 2-3 másodpercig meg lehet fogni utánna már éget.
Azért tud az drága is lenni, ha újonnal veszed a trafót, meg a hűtőbordákat. Egy méretesebb hűtőborda újonnal meglepően drága.
Szerintem annak éri meg igazán építeni A osztályt, akinek van otthon mindkettőből. Ja és akkor még ott vannak a kondenzátorok is. A jó minőségű abból is elég drága.
Szia!
a 60fok már éget, azt nem igazán tudja egy átlagos kéz megfogni.
Hello!
Ezzel egyet értek, hogy aki a nulláról kezdi annak igen drága tud lenni, de nekem szerencsém volt mert a suliban ahol tanulok lomtalanítás volt és onnan van a borda meg a trafó is, a trafóból 2, a bordából pedig 3 ilyet szettem össze, és azért építettem meg mert hirtelen össze jött minden hozzá. A borda hőfokára pedig nem tudok konkrét adatot mondani de nem is tapperlom.
Szép lett....Gratula! Én is tervezem hogy megépítem..csak ne lennék ennyire lusta
Saját tervezésű a nyákod?
Hello!
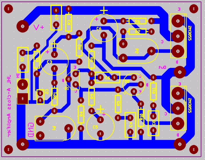
Nem a nyák nem saját innen van az oldalról itt van hozzá egy link NYÁK
Hali mindenkinek!
A napokban újra nekiálltam a JLH erősítőnek,ez már a harmadik próbálkozásom. Vendelkiraly és lamalas tanácsára próbanyákon raktam össze az Ágoston féle áramkört. Sajnos azonban élesztésnél az egyik végtranyó áthúzott.Sokszor átnéztem az áramkört ,a nyákon megmértem a sávokat is,de sehol sincs zárlat. Tudom,a forrasztások biztosan nem bizalomgerjesztőek, de a legvégén forrlécesre tervezem az áramkört,mert erről hallotam a legjobbakat. Szeretném a segítségeteket kérni ,mert addig nem nyugszom,amíg nem műxik.
És az utolsó 4 db kép
Huha ... hat ez a probanyák eleg veszelyesnek tunik. Eleg kozel vannak egymashoz a vezetosavok, konnyen elteveszthetoek es sajnos konnyen ossze is forraszthatoak veletlenul ha kicsit nagyobb on-pacni kerul oda ahova nem kéne. Nincs veletlenul egy raszteres probanyákod amin csak forrcsucsok vannak? Arra lehetne szellosen forrasztani az alkatreszeket is alul vezetekekkel osszekotozgetni ami kell. Vagy ha nincs ilyen nyákod, akkor légszerelve. Szerencsére egyszerű a kapcsolás igy siman megoldhato. Csatoltam 1 kepet ami az en erositomrol keszult amikor meg csak kiserleteztem vele (légszerelve). Egyebkent tokeletesen mukodott igy is. Probalkozz valami ilyesmi formaban osszeszerelni igy talan jobban atlathato lesz az egesz ha jo a térlatasod
Vagy keszithetsz olyan nyákot is amit en keszitettem (masik 2 kep). Ez nagyjabol a kapcsolasi rajzot koveti, igy ez is jol atlathato ha inkabb sikban gondolkozol. Amugy nagyon egyszeru ezt a nyákot elkesziteni mert csak forrpontokat tartalmaz es 1 vezetosavot, kézzel is siman megrajzolhato.
Hello! Na, itt van életem első hozzászólása a HE-n!
![]() Nos, megépítettem a JLH ezen topic elején ismertetett változatát (Ágostonos-Isamisás). Az erősítő végül is működik, de rettenetesen sercegett, illetve berántotta a hangszórót (gondolom, egyenáram került rá) emiatt beiktattam a kicsatoló kondit (MKP nélkül), de abból csak 4700-as volt kéznél, bár gondolom ez nem számít, ezt leszámítva minden a rajz szerinti. Nos, most a hangszóró dübörög (mint 1 sorozatlövő), ezt pedig egy 20ohmos ellenállattal tudtam orvosolni, most már rendesen(?) működik. A Kérdésem az lenne, hogy mi lehet a probléma, miért kell a sorba rakott 20 ohm a rendes működéshez? (ja az 1K trimmer nem állít semmit, mjad kicserélem egy 2K-ra). Ha a 20 ohmot csökkentem, elkezd gerjedni, iszonyúan visít, amíg be nem rántja vagy lükteti a hangszórót. A táp 24-ről egyenirányított és 6800-al szűrt). a kimenő fesz 12V és a hangszóró 8ohmos 50W-os (videoton hangfal) illetve 4ohmos 80W-s autóssal próbáltam még. (a BC212 fordítva raktam be)
Hali!
Újra nekiálltam a JLH erősítőnek,most már működik , csak sajnos nem tudom(tam) beállítani a féltápfeszültséget ,mert a hangszóró nem bírja az egyenfeszültültséget, úgyanúgy, mint bakos13gab-nál .
Udv,
Azzal az erositovel bizony vmi baj van. Nem kellene semmilyen ellenallas sem sorba kapcsolva a hangszoroval! Nezd at a NYAK-ot, forrasztasokat, alkatreszeket, hogy mind jo-e illetve jol vannak-e beultetve es probalkozz ujra. A kicsatolo kondi pedig mindenkepp kell, mert a hangszorok tenyleg nem szeretik az egyenaramot
Udv,
A hangszoronak nem is kell birnia az egyenaramot, mert nem arra terveztek. Tehat a kicsatolo kondi mindenkepp kell az erosito kimenetere! A feltapfeszultseget ugy kell beallitani, hogy nincs rajta a hangszoro.
Már sikerült rájönnöm a hibára, nem volt jó egy forrasztás, de inkább megépítettem a 2000-es változatot légszerelve, az rögtön kifogástalanul működött, azt hiszem tényleg felesleges a nyák neki...
Sziasztok.
Mondjuk ez nem JLH hanem Rod Elliott(ESP),de ez is "A"-s. Meg tudná mondani valaki nekem mit jelent az ábrán a : BR :SIM1 :SIM2 Mert ezt most nagyon nem értem. Köszönöm.itt
Udv,
Hat ez a hozzaszolas eleg OFF-ra sikeredett ebben a topikban, mivel a linkelt erosito nem is JLH es nem is A osztalyu! De mind1 ... A BR bemenet az a hidalashoz szukseges, a SIM1 es SIM2 pedig kimenetkent funkcional es a Rod Elliot altal tervezett hiba indikalo aramkorhoz szolgaltatja a megfelelo jelet. Ez az aramkor figyeli az erosito bemenetet es kimenetet es ha elterest lat, akkor azt egy LED-el jelzi. Nemes egyszeruseggel egy clipping indikatornak is lehetne nevezni, de talan ettol azert tobbre hivatott. Ezt az aramkort itt lehet megcsodalni.
Igen bocs az offért.
Ja rájöttem,hogy nem is A osztályú gyanús is volt az az 50-100mA nyugalmi. Majd biztos jön a leszúrás. De azért nagyon köszönöm a segítséget.
Sziasztok!
Összeraktam én is egy JHL-t, BC212,BC141 és 2N3055-tel. A régi 69-es kapcsolást az Ágoston könyvből. A tápfeszültségem 36V, a kimeneti áramot tudom állítani. A féltáppal van problémám, hogy kb. beáll 10,5V-ra és a potit tekergetve - a közepénél minimálisan, egyik végállás közelébe az egyik tranzisztorra ráküldi a 36V-ot, a másik végállásba pár voltot mozdít. Már mindent megnéztem, de csatolom a nyáktervem, hátha ti találtok hibát... Ha nincs hiba, beküldöm a rendes nyákterveket, ezzel is gazdagítva a felhozatalt... Segítségeteket előre is köszönöm...
Szerbusz!
Megnéztem a beültetési rajzodat! Első ránézésre jónak tűnik, de legalább még egy embertől kérj visszaigazolást, mert sose lehet tudni... "Furcsállom, hogy az Ágoston könyvben lévő kapcsolási rajzon 220k-s trimmer van, a te beültetési rajzodon (amit már többen megcsináltak) pedig párhuzamosan van kötve vele egy 150k-s ellenállás. A fórumba régebben valaki írta, hogy nagyobb tápfeszről működtetve nem lehet beállítani így a féltápfeszt és hogy növelni kell az értékét a trimmereknek. Szerintem nem kéne odakötni azt a 150kohm-os ellenállást és akkor nem lenne ilyen probléma." Ezt már egyszer leírtam valakinek. A te beültetési rajzodon is van egy RP1 nevű ellenállás párhuzamosan kötve a trimmerrel. Lehet hogy ez a probléma. Elsőre ez jutott eszembe, de lehet más baj is.
Már kipróbáltam RP1 ellenállással és anélkül is, nem segít.
Nem lehet, hogy az egyik végtranzisztorod bedöglött? Ellenőrizd le, hogy jól vannak-e bekötve és hogy biztosan jók.
Biztosan jók, már két garnitúrát cseréltem
|
Bejelentkezés
Hirdetés |




:szeret: . Minden szép és jó volt csak volt egy kis bibi még pedig hogy se dobozom se dobozolásra időm nem volt. Elég sokáig üzemelt így tökéletesen. A mult héten sikerült szereznem egy méretileg megfelelő dobozt poton pénzért csak egy két esztétikai hiba van rajta, az élek kopottak és az előlapon az egy kivezérlésjelző helye, amit az előző tulaj furt elég kacskaringósan. Hamar beletettem a dobozba a hűtőborda is pont paszentos volt, és igy már fel mertem rakni az oldalra.
























