Fórum témák
» Több friss téma |
AZ ETD34 nyák feletti magassága 33 mm, legyen a nyák 2mm, alul pedig 5mm távtartó, ez 40 mm, aminek be kell férnie 1U dobozba.
Korábban én is úgy nézegettem, hogy az ETD34 a legnagyobb a szériából, ami még befér 1U-ba, és kb 1kW-ig tudsz vele elmenni (anyagtól, tervezéstől és ügyességtől függően)
Üdv!
Egy gyors kérdésem lenne. Félhídas tápba a 160V-os kondenzátorok elmennek? Tudom nem jó határokon járkálni de sajnos a 250V-os kondenzátorok most fogytak el. Köszönöm.
A teszt idejére igen feltéve, ha a 160V-ot tudják és nem a tűréshatár aljára sikerült a gyártásuk. De amint kapsz legalább 200V-osat azt tedd bele véglegesen. 230V csúcsfeszültsége 324,3V ennek felét kapja a kondi azaz 162 V-ot.
Köszönöm. Én is így számoltam és ezért is kérdeztem rá mert pont a határérték jött ki. Amit legjobban szeretnék elkerülni az a kondi robbanása :hide:
Azért álljon csak meg a nászmenet, pöcse van a menyasszonynak!
Üresjártban ha nincs terhelés, akkor tényleg az egyenirányított primer felét kapják, azaz 160V körül. Ez a DC komponens. Ha van terhelés, és folyik ott áram, akkor azonban erre rájön még egy váltóáramú komponens. Ha vannak diódák akkor a határ a tápfesz tehát 0-320V között, ha nincsenek diódák és stabilizált táp, mit az enyém akkor több is lehet. Amikor bekapcsolja a tápot akkor a szekunder elkók miatt rövidzár van, tehát a kondin maximális feszültség lép fel! Szóval a 160V-os kondik nyomban szétmennének, legalább 400V-os kondenzátor kell!
Sziasztok!
Nincs valakinek '5q1565rf ' típusú IC-hez kapcsolási rajza?
Szia!
Nekem is ezelőtt itt a fórumon azt mondták, hogy elég a 200V-os kondenzátor. Mellesleg a PC tápokban is nem ennyi van?
A PC tápoknál a két primer puffer kondi sorba van kötve, és ehhez a közös ponthoz megy a soros fólia kondi.
Ennél az elrendezésnél elég lehet a 200V-os tűrésű kondenzátor. Amennyiben a cimopata cikkében vagy skory oldalán is szereplő elrendezést használjuk, akkor 400V-os tűrésű kondi kell.
Ahogy nézem ez egy Fairchild gyártmányú kvázirezonáns flyback vezérlő IC. Itt egy application note. Ebben találsz kapcsolást, valamint részletes leírást az alkatrészértékek számolására. Remélem tudtam segíteni.
Ezzel a cikkeddel kapcsolatban kérdezném, hogy annak a nyáknak a rajzát hol találom amin az SMD alkatrészek találhatók? Amit függőlegesen kell beforrasztani a másik nyákba?
Vagy ott van a leirásodban csak elkerülte a figyelmem?
Nagyon sokan (köztük te így) nem ismerik a Sprint layout azon funkcióját, hogy képes egy fájlban több nyáktervet is eltárolni.
Ha megnyitod a fájlt, akkor a nyáktervező ablakban alul kis fülek lesznek, amire kattintva megnyitható a fájlban lévő többi nyákterv.
PC tápban a soros (tapasztalatom szerint általában 1...2,2u/250V kerámia) kondi az esetleges DC komponens leválasztására szolgál, ami a vezérlés tökéletlenségéből adódhat, elkerülendő a vasmag telítése. Rezonáns tápegységnél azonban a rezonáns kondenzátorok és a trafó viszonylag nagy szórási induktivitása a kapcsolási frekvenciára hangolt rezgőkört alkot. Minél nagyobb a terhelés, annál nagyobb amplitúdójú szinuszos feszültség lép fel a kondenzátorokon. Amikor a terhelés már jó nagy, ennek csúcstól csúcsig értéke elérheti a tápfeszültséget. Ekkor a velük párhuzamosan kapcsolt diódák ún. "clamp"- ként megfogják ezt a feszültséget, nem engedik a tápfesz fölé nőni, ezáltal korlátozzák a kimeneti áramot is (emiatt is rövidzártűrő egy rezonáns táp). Ebből levezethető, amit Laci mondott, hogy üresjárásban és viszonylag kis terhelésen okés a dolog, viszont bekapcsoláskor minimum 320V kerül a kondikra, felváltva.
Hálás köszönet, megtaláltam!
Még azt kérdezném, hogy nyugodt szivvel használható ez a táp KD mester által tervezett vf2 conductor erősitőhöz? vagy mit kell cserélni hozzá?
Ha jól nézem a megfelelő fórumban (de javíts ki ha rosszul) akkor VF2 conductor sz +-30 tápról megy és 100W körül ad le 4 Ohmba.
Ha a cikkemben lévő tápot a megfeleő kimeneti feszültséggel építed meg (átszámolod a dolgokat), akkor 2 ilyen nevezett modult lazán el fog hajtani.
Igen ez az, bár én az 50v-os verziót épitettem meg sztereóba.Ezt.
Gondolom minden uaz, csak a feszültséget kell átméretezni.Egy rajz róla. Köszi az információt.
Mellesleg hol lehet beszerezni ezt az ic-t? irs27951
Bocsi ha már kérdezték
Sokszor kérdezték, használd a fórum kereső funkcióját, mert nem én, hanem a modik fognak haragudni!
Sziasztok,
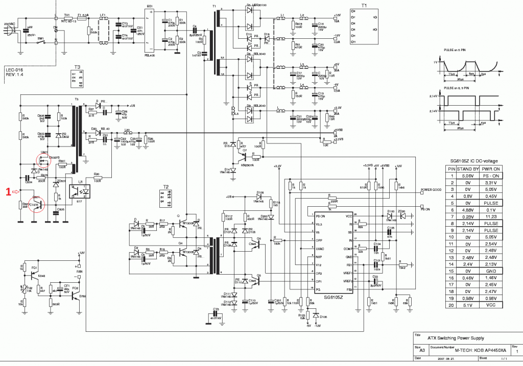
Hozzám került egy M-Tech tápegység ami nem indult el. Szétszerelés után láthatü volt, hogy a 230-as betápnál a panel megégett. Ezt a panelt egy másik tápegységből cseréltem, de ez után sem indult a táp. A táppanel kiszerelése után látható volt, hogy a készenléti táprész FET alatti része elszineződöt a forrasztási oldalon. Gondoltam a Fet hibás lehet és valóban az is volt egy BUZ41-es lett betéve a helyére. Ezt követően a kis tranzisztort ellenőriztem ami szintén hibás volt ide egy BC639-es lett betéve. Mérésnél a nagyfesz puffer kondiknál a +-150V meg van, de 5VSB az nincs. Ahogyan méregettem az alkatrészeknél a feszeket és amikor a képen látható 1-el jelölt ponthoz hozzáértem és halk zizegést hallottam és a venti egy picit felpörgött (A PS-ON-t összekötöttem egy feketével mivel csak egy műszerem van így láthatom, ha esetleg elindulna a venti) a zizegész minden esetben lehetett hallani amikor a jelolt ponthoz hozzáértem a venti viszont nem minden érintéskor indult el. A találtam kacsolási rajzot is a táphoz (lehet valami csoda de pont olyat amilyen a tápom csak anniy a külömbség, hogy az enyémben nem SG IC van, hanem WT7514L). Mi lehet a probléma, mit mézek még meg? Segítségeteket előre is köszönöm.
Nézd meg a két db 560k-s ellenállást.. vagy ami ennek megfelel az adott tápban. (~1M körül szokott lenni, általában az indulásért felelős).
[OFF]Egyébként bátorság kell leválasztatlanul nyúlkálni a 230-as részbe.. én is bátor vagyok, de ilyet nem igazán szoktam
Szia,
Megnéztem a két ellenállást és elég érdekes volt a jelenség. A két ellenálást együtt vizsgálva az érték kicsivel 800k alól indult és lassan emelkedett 1.2M-ra Üdv
Gyanakszom, hogy nem kiforrasztva mérted. Kiforrasztva érdemes őket megmérni, mivel az áramkörben ilyenkor szépen töltődni kezdenek egyes valós ill. parazita kapacitások, és meghamisítják a mérést. Meg lehet próbálni még a két 560k-s helyett 1M-t, vagy 820k-t betenni, ugyanis lehet, hogy a 2SC tranzisztor helyett betett BC különbözősége miatt át kell gondolni picit a kapcsolást.
Valaki ismer olyan IC-t, ahol egy "voltage mode" PWM kontroller egybe van tokozva egy alsó-felső meghajtóval? (Félhidas vagy teljes hidas esetben szerintem körülményes lenne a "current mode control"),
Sajnos nemnagyon.
Nekem most csak az UCC28950 ugrik be, ami ZVS fázistolásos teljexshíd vezérlő, és képes voltage módra, de ehhez kell gate trafó iletve meghatjás erősítés.
Szia,
Jól gondoltad, a beforrasztva mértem így gyorsabb de valóbab nem mutat helyes értéket. Kiforrasztva a két ellenállás sorba kötve 1,1M. Üdv
Hát, olyat nem, de láttam olyat, amiben a FET-ek is benne vannak...Meg a trafó, fojtó, kondi, stb. Különleges eszköz: hibrid!
A BUZ41-et a maga 500V-jával kevésnek érzem. Ha esetleg kallódik nálad még roncs ATX táp, 2N60 FET-et talán lehet belőle kukázni, legtöbb helyen ezek vannak. Illetve a 2SC1815 sem túl ritka bontanivaló dolgokban. Még esetleg ahogy írtam, megpróbálhatod a két 560k-s helyett 1 db 820k-val, vagy 1 Mohm-al.
Ilyen már nekem is eszembe jutott: kis műanyag kockába a trafón kívüli dolgokat, SMD alkatrészekkel, kiöntve műgyantával, kihozni a hűtőfelületeket.. Ha integrált áramkört nem is tud az amatőr gyártani, ilyet még talán..
Szia,
Köszi a segítséget, hétvégén kipróbálom majd ezeket a dolgokat és megírom mi lett a végeredmény. Üdv.
Ilyesmit használok titkosításra.
Üdv!
Valahol itt a topikban olvastam volt, hogy valaki azt mondta érdemes 20-30%-al túlméretezni a szekunder menetszámát a számított értéken túl ha visszacsatolásos topológiával működik a táp. Sajnos nem kapom sehol sem ezt a hozzászólást most pedig kíváncsi lennék, hogy ez így van vagy sem. Az is lehet ebben a topikban volt de ott se kapom. |
Bejelentkezés
Hirdetés |












