Fórum témák
» Több friss téma |
Ez így rendben is van, korrekt, de vannak akik ilyenkor megsértődnek.. A kondenzátor jelenléte a táp működési módjától függ.
Amúgy meg kérdés. Jobban megéri tápot építeni vegfokhoz mint ha vennék egyet? Trafó, kondik, fetek vannak. Szerintetek?
Ha megvannak az alkatrészek akkor nyílván jobban megéri. Persze ez függ attól is, hogy milyen minőségben tudod elkészíteni. Én nem építek tápokat mert tudom, hogy nem tudnék jobbat csinálni a gyáriaknál, ezért csak hibásakat javítok.
A hozzászólás módosítva: Nov 25, 2015
Ha vannak hozzá - az építéshez szükséges eszközök akkor igen, de kb 200W felett. Az alatt én nem kínlódnék táp építgetéssel erősítőhöz. Vagy vennék készen esetleg toroidot csináltatnék.
Hát 300w gondoltam. Normal pc táp jelleg csak kisebben. Nekem a méretekkel van gondom gyári tapnal. Na meg tán olcsóbb
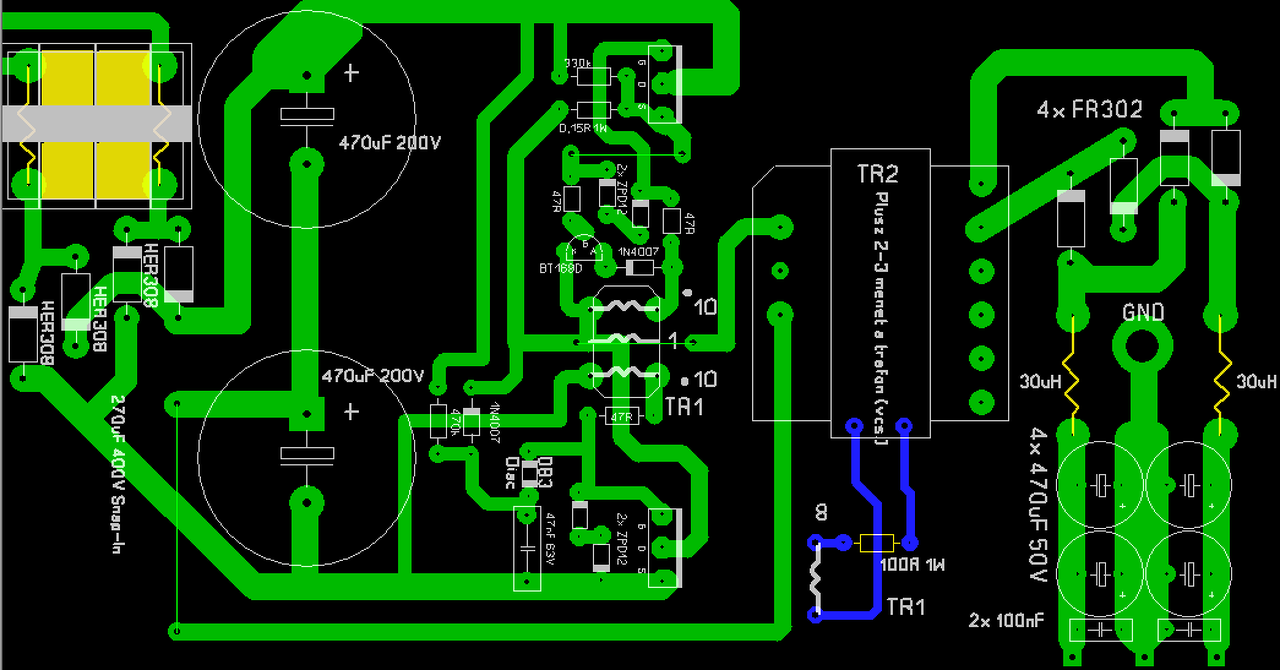
Régebben valaki ajánlotta itt 300w-ra az alább csatolt Skori fél önrezgőt, vagy az ő általa tervezett önrezgő rezonánsat. Előbbihez terveztem nyákot is.
Skori Rez. Táp
Na végül feladtam. A trafón kívül mindent kicseréltem de semmi.
Gondoltam akkor bontás. Az alkatrészeit felhasználtam a csatolt táphoz hiányzott róla elég sok minden. Jelentem faxán működik. ![]() Köszönöm a segítséget ott valószínűleg trafó gond lesz. :/ Ja igen a képen a hálózati kábelre egy csatlakozó van forrasztva ez csak teszt kábel nem hüledezni tudom, hogy nem a legszebb. ![]() A hozzászólás módosítva: Nov 25, 2015
Nem kell órákon át bámulni a monitort. Ha másképp nem megy, akkor pontról-pontra kell a helyes kapcsolási rajz alapján ellenőrizni, hogy mit szenvedtél össze a nyákon. Ha másképp nem megy, akkor mond hangosan.Vagy amit még láttam másoknál, hogy a kapcsolási rajzon pirossal áthúzzák azt a vonalat, amit leellenőriztek.
Szóval, lehet ezt, csak több türelem kell hozzá. Ide, csak azt a tervet tedd be, amiről meg vagy győződve, hogy a legjobb tudásod szerint van megcsinálva. Ha valamit nem tudsz, akkor kell megkérdezni... de ugye, az, hogy helyes legalább kapcsolási rajz szinten a nyák, az nem a tudástól függ... Én is kicsicsázom a nyákot, ahogy búvárruha említette. Egy nyák ne csak jó, hanem szép is legyen. A felemlített RF zavarhatás kb. annyit számít, mint amikor azt kifogásolják, hogy miért rakják a hűtőborda mellé az elkót, mert akkor melegszik és hamarabb kiszárad. A legggyengébb elkó mondjuk 85 fokos és 2000 üzemórát tud. De ugye a hűtőborda mellett sem lesz 85 fokos és az élettartamot a névleges hullámos áram mellett értik... érdemes megkeresni egy ilyen mezei elkónak az adatlapját... persze sokkal egyszerűbb belekötni, valami hallgatólagosan "elfogadott" kritériumba. ( Egy pc táp évekig elmegy úgy, hogy a leggagyibb kondit teszik bele, melegszik, 85 fokos, stb. Egy házi, vagy akár hangosításra használt végfok tápja vajon mennyi üzemórát megy?... Ne tévesszük össze a dolgot egy szünetmentes táppal... ) A kondi a primerrel sorba azért van egyes helyeken, hogy ha esetleg egyenfeszültségű összetevőt is tartalmaz a trafóra kerülő jel, akkor legyen, ami leválasztja. ( Ha erre szükség van, akkor az a táp már régen rossz... ) És ugye a leválasztás mindenképpen valami időállandóval megy, ez tovább bonyolítja ( nem is igazán korrekt ) a helyzetet. A hozzászólás módosítva: Nov 25, 2015
Ha megsértődök, azzal még nem lesz jó a táp! Ráadásul vannak benne tényleg durva hibák,
mit nem vettem észre! Pl. nem csak a D-S elkötés hanem a felső fet gétjére megy a tápfesz.katt: igyekszek körültekintőbb lenni! Eddig nem ellenőriztem át ha befejezettnek gondoltam. Mi több, olyan magabiztosnak éreztem magamat, hogy emlékezetből terveztem. Ez nem jó megoldás ahogy látom, mert nem követem le hol tartok.
Én újabban hőlégfúvóval szoktam szétszedni. Satuba a csévetestnél enyhe szorítással befogom, majd elkezdem melegíteni, konyhai azbesztkesztyűvel mozgatom a vasat míg egyszer csak megindul.
Emlékezetből? Én a saját magam által tervezett, szimulátorban agyon próbált, a végsőkig kianalizált áramört sem merném fejből lenyákolni...Gyakorlat teszi a mestert... ennek ellenére csak azt tudom mondani, hogy akárhányszor átnézed, akárhányan átnézik, mindig benned lesz a kisördög, hogy hátha mégis el van cseszve valahol. De akkor legalább biztos lehetsz benne, hogy mindent elkövettél annak érdekében, hogy a munkád sikeres legyen. Ha meg mégis csak van benne hiba, az kizárólag Murphynek köszönhető...
Tipikus "tárgyi tudástól megzavart elme" esete a saját munka ellenőrzése.
Tapasztalatból mondom, hogy ellenőrzés elött forgasd el a nyákot 90 vagy 180 fokkal. Mert te magad tervezted és ránézés nélkül az agyad már előre tudni véli az egyes ellenőrizendő dologról, hogy hol kell keresni, honnan és hova megy, így valójában ténylegesen le se ellenőrzöd csak rámondod hogy : igen ez jó (felhasználva a tervezéskor keletkező agyban maradó "cookieket"). Ellenben ha megtéveszted az agyad az elforgatással, akkor valószinűbb, hogy teljesen újra kell keresni pontosan, hogy mi, hol, hova, merre. Félig olyan lesz, mintha más áltat tervezett dolgot kellene ellenőrizni. Ez a "tárgyi tudástól meg nem zavart elme" esete. Tükrözés még jobb lenne az agy reseteléséhez, csak akkor a többlábú alkatrészeknél nagyon figyelni kellene, ami megint hibázáshoz vezet. A hozzászólás módosítva: Nov 25, 2015
Ez hatásos praktikának tűnik, és felismerem a jelenséget! Sokszor a késznek gondolt nyákot átnézni fárasztóbb, mint megtervezni. Mintha tíltakozna az agyam valamitől. Ezután így fogom csinálni! Köszönöm a jó praktikát!
Jelentem, hogy kicseréltem az IC-t és a táp feltámadt, monitor megy. Érdekesség, hogy terheletlenül ugyanazt csinálta mint eddig és, mint a tiéd is, viszont terhelve ezen már megmaradt a feszültség és nem indulgat újra.
Szerintem:
Idézet: „A kondi a primerrel sorba azért van egyes helyeken, hogy ha esetleg egyenfeszültségű összetevőt is tartalmaz a trafóra kerülő jel, akkor legyen, ami leválasztja.” Arra elegendő lenne a féltápot létrehozó két tápkondi is! Szerintem... Idézet: „Ha erre szükség van, akkor az a táp már régen rossz...” Összes ellenütemű PC tápban alkalmazzák! Idézet: „És ugye a leválasztás mindenképpen valami időállandóval megy” Ezen a frekvencián közel rövidzár, az az 1mikró! Az a kondi biztonsági célokat lát el! Találós kérdés.; Abban az esetben, amikor az egyik kapcsoló elem akár bipó tranyó, akár fet elhalálozik, ráadásul röidzárba megy, és a vezérlés leáll (p.l. trafós meghajtásnál), és így nem nyit rá a másik is, és így az nem hal meg, soros 1µF-os kondi nélkül mi fog történni? Segítség a válaszhoz: valamivel tele lesz a tápdobozod! (szerintem nem kéne kihagyni!) A hozzászólás módosítva: Nov 26, 2015
Szia!
I vasnál a sárgát átvágod sniccerrel! Fa lap be a mikróba, majd rá a trafó, 10 másodperc "sütés", munkáskesztyűvel I-vas le, majd csévetest le... (2400MHz-en olyan örvényáram keletkezik a vasban, ami felmelegíti, és önmaga olvasztja meg a kínai "ragacsot"!(valami epoxi izé) Ja, utána jól szellőztesd ki a mikrót! Pityu
Én ugyan ezt csináltam csak rezsóval
a magot rátettem a rezsóra egy kicsit aztán magától szétjött.
Nem rossz!
Nem volt kicsit "büdi"? Gondolom csak lassabban melegedett, mint egy mikróban...
Ez a bontás akkor is működik,ha még a tekercsek fent vannak a magon? Mivel a tekercsek több szálasak,nem keletkezik bennük zárlat? Pont ilyen magot akartam bontani,nagyon jól jön amit írtál.
Kb 1 perc és szét lehetett szedni, annyira nem volt büdös kicsit érezhető volt a gyanta szaga de nem nagyon.
Igen, elvileg elég. Különösen, ha az egyik tranyó zárlatba megy és egy kondira jut a teljes betáp. Mindjárt csörögni fog egy-két dolog a dobozon belül...
Az, hogy az összes ellenüteműben ezt használják, még nem jelenti azt, hogy kell is... Egyébként, te biztos vagy benne, hogy az összes ellenüteműt ismered? Igen, a működési frekvencián közel zérus az impedanciája. De én az egyenáramú összetevőről beszélek, ahol a fellépő egyenáramú összetevő L/R időlállandóval fog csökkenni. Az L jó nagy, a körben levő ellenállás meg nagyon kicsi, tehát az időállandó jó nagy lesz. És ugye nincs erre az egyenösszetevőre szabályozókör építve? Biztonsági célokat? Szerintem, egyáltalán nem foglalkoznak azzal a tervezők, hogy ettől a konditól biztonságosabb lesz a működés. Különösen, hogy be kell tenni egy nem is olyan olcsó alkatrészt. Ha elromlik, vegyél újat. A biztonsági célok egyébként inkább az életvédelemmel kapcsolatosak, nem pedig a működéssel. Hát, lehet, hogy te nem hagyod, én inkább úgy tervezem meg, hogy ne romoljon el... Egy 5...10 kW-os tápba már elég komoly pénzbe kerül egy ilyen kondi.
Kapcsolóüzemű tápba, SMD kondi méretezésben tud segíteni valaki?
A tekercsek nyitottak, áram nem folyik bennük a sütés alatt!
Szia!
Én eddig 2 módszerről tudok/tudtam. Egyik a mikrós próbáltam úgy, hogy rajta volt a réz a csévén, és úgy is, hogy nincs. az eredmény az, hogy kb 3másodperc után szétszedhető volt a mag, az egyik esetben, a másik esetben szétpattant az egész kb 5 darabra. Azóta fűzök 100% eredménnyel. Dönts a számodra megfelelőbb biztonságosabb módszer mellett, egyébként elég drágán adják az új magnetronokat a mikróba, ha netalán átütne csillámon, és kinyírná a folyamat...
Ízlés kérdése...
A hozzászólás módosítva: Nov 26, 2015
Az enyém meg 13 év után lánggal égett a mikrohullám kimenetén... most szedhetem szét...
A pont a tiéd!
![]() Teljesen igazad van, egyszerűbb biztonságosra tervezni egy tápot! Ám itt egy igen primitív tápról beszélünk, ahol elfér, és így max a felvezetője tokozása csöröghet! A PC tápok ellenütemű fajtáiról beszéltem, bár abból sem láttam mindet, hogy is láthattam volna, ám amiket láttam, abban mindben volt... Egy 10kW-osban valószínű nem egy kis vacak "105" lenne! Pityu
Cserébe van ezer más probléma...
|
Bejelentkezés
Hirdetés |









mit nem vettem észre! Pl. nem csak a D-S elkötés hanem a felső fet gétjére megy a tápfesz.
a magot rátettem a rezsóra egy kicsit aztán magától szétjött.
