Fórum témák
» Több friss téma |
sziasztok
Azzal zargatnalak titket, hogy jo lenne epiteni egy nagyobb teljesitmenyu kapcsolouzemu tapot, olyan 1kW felettit. Es kivancsi lennek hogy lehet-e ekkorat csinalni rezonans-bol, meg ha mar valamelyikotok csinalt ilyesmit akkor meg koszonnem ha a kapcsolasi rajzot meg osztana velem. Mondjuk az se baj ha nem rezonans tap, es bonyolultabb, az nem gond
Sziasztok!
Hol lehetne beszerezni olyan réz szalagot ami 0,2-0,3mm vastag és max 5-8mm széles? Trafót akarok tekerni alacsony menetszámra, nagyon nagy áramra.
Ez jó lenne csak az a baj túl vékony.
Olyan vastag mint kb a nyáklapon 40um.
Szia!
Én régi kismegszakítókból szoktam a rézszalagot kitermelni. Kb. 7mm széles.
Szevasz!
Ha lehet hinni a Sprint-Layoutnak, akkor az 5mm széles 35u vastag átvisz 15A-t. A 8mm-es pedig 25A-t.
Ha kiszámolod az 5mm és 35um átmérőjét akkor 15A-re 85A/mm^2-es áramsűrűség jön létre ami igencsak maximum^maximum áram lehet. Valószínűleg ott gyullad ki alatta az éghetetlen üvegszálas panel
lapose! Ez a vastagség optimálisnak tűnik. Be kell szerezzek egy ilyet, majd körülnézek. kösz.
Hogyan érdemes megcsinálni a fazékmagra, Pl. RM6-ra a pri, aux, sec tekercseket?
Simán egymás után feltekerni, szigetelni soronként, tekercsenként? Érdemes ennél is 2-é osztani a primert? Kösz.
Heló!
Természetesen, már csak azért is érdemes szigetelni, hogy jobban egybe maradjanak a menetek. Soronként egy tekerés szigszalag p-sz közé 2-3 menet szigszalag. Primert miért kellene kettéosztani?
Sok helyen, sok példakapcsolásban látom, hogy a kisebb primer induktivitás miatt a csévetestre így tolják fel egy fél primer, szigetelés, szekunder, segéd, szigetelés, fél pimer. Biztos van értelme, mert sok helyen láttam már.
Köszi az infót
Jah, már értem mire gondolsz.
Igen a jobb csatolás miatt csinálják ezt, ez a módszer is növeli az átvihető teljesítményt.
Üdv!
Találtam ezt a trafót nem tudok róla semmit csak hogy egy 230-as kapcstápban volt. Mit bírhat el? Egyáltalán érdemes még használni hogy így eltört? A légrés 1mm.
Sziasztok !
sajnos anyira sok idnőm nincs hogy teljes mértékben kiműveljem magam ebből a témából ezért kérek most segítséget! lehet vásárolni interneten előre megtekert kapcsüzemű trafókat én kinéztem egy optimálisat ami megfelelne a cénak ez az:A tarfó adatlapja és találtam alternatívaként 2 olyan ic-t ami szóbajöhet VIPre50 és a TOP244y csak konkrét kapcsolást nem találtam ebben kéne nekem egy kis segítség.. egyébként a tápot műveleti erősítők tápjaként használnám kb ~ 30db nek lenne a tápja Audió célú.. segítsetek előre is köszüönöm más megoldásra is vevő vagyok csak egyszerű megbízható legyen! a trafótekerés sem kizárt dolog!
Szia!
Az IC-gyártók publikálnak példakapcsolásokat. Az adott típus adatlapján általában van kapcsolás. Nameg a Google.
éán értem hogy vannak nézegettem is ezeket de olyan sok az ismeretlen értékű alkatrész..
mind adatok nélkül van feltüntetve természetesen az IC kivétel de van valakinek valami ötlete egyszerű táphoz ???
Innen Bővebben: Link töltsd le a PDF-et, abban van konkrét kapcsolási példa. Vagy keress így: Bővebben: Link
Hello!
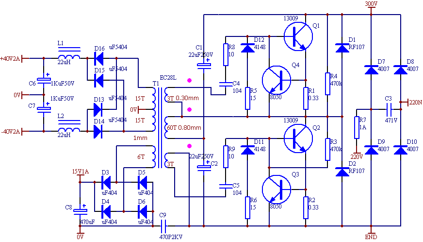
Valaki meg tudná nekem mondani h ezt a kapcsoklást mijen trafora kelene tekernem és az egyik helyen oda van irva h mijen átméröjű vezetékkel de a töbit is ugyan olyannal ?Ez a kapcsolás: http://www.hobbielektronika.hu/forum/topic_hsz_425369.html?highligh...425369 A válaszokat elöre is köszönöm!
Hello!
Meg tudná valaki mondani hogy ezekenél a tekercseknél kivülre kell a perimer van belülre kell csavarni? Úgy értem hogy melyik tekercsel kel kezdenem? A válaszokat elöre is köszönöm!
Szia!
Belülre a primert, kívülre a szekundert. A gyáriak is így vannak tekercselve.
Köszi a választ csak valahol olvastam hogy ezeket(kapcsolóüzemü) pont orditva kel tekercselni!
Hello!
Valaki tudna segiten hogy hogyan kellen (2) ezen a rajzon szereplö kapcsolást egy ijen tarofval meg valositan? Nem tudom hogy hogyan kellene el kezdenem! Az áramkörrel nincsen baj csak a trafot nemtudom! Ugy gondolom hogy a 3 menet kivezetem aztán a 60-et kivezetem megint3 menet kivezetm és utána rá tekerem a szekundert? És még anyi bajom lenne h irja hogy 1mm eres vezeték de ha nincsen akkor jo lesz e ugy hogy 2db 0.5mm es össze sodorva vagy mivel lehetne helyetesiteni? A válaszokat elöre is köszönöm!
Szerintem a több vékonyab jobb, pontosan a szkin hatás miatt! De hogy 2db 0,5mm es vezeték megfelel e 1mm-es vezetéknek, szerintem nem. Legalább 3 kellene összesodorva, de van itt egy táblázat, mely keresztmerszet milyen áramot bír átvinni.
Elsőnek készítsd csak el a primert majd rá a szekundert.
Pontosan négy darab 0.5 mm átmérőjű vezeték kell, hogy ugyanannyi legyen az eredő keresztmetszet, mint egy darab 1mm átmérőnél.
Köszönöm a válaszokat!
Még annyi lenne a kérdésem hogy ha esetleg vastagabb átmérőjű vezetéket teszek akkor a menet számok meg változnak?
Még annyi hogy azt a táblázatot belineklnéd vagy feltennéd?
Köszi!
A megadott menetszámok függetlenek a huzalvastagságtól. A huzalátmérőt az átfolyó áram alapján kell méretezni (keresztmetszetet kell számolni), és figyelembe kell venni a skin hatást is. Ezért előnyösebb például az 1mm huzal helyett 4db 0.5mm átmérőjűt használni, azonos menetszám mellett.
Hali!
Mit lehet csinálni ha sipol a tarfó a kapcsoló üzemü tápban(házilag épitett)! Lehet azért mert el van törve a mag? Elöre is köszi!
Hangfrekis tartományban kapcsolgat.
Meg kell emelni a vezérlésben a frekit.
És hogyan emeljem meg?Ez van meg épitve:
Mit kellene benne cserélnem? |
Bejelentkezés
Hirdetés |











