Fórum témák
» Több friss téma |
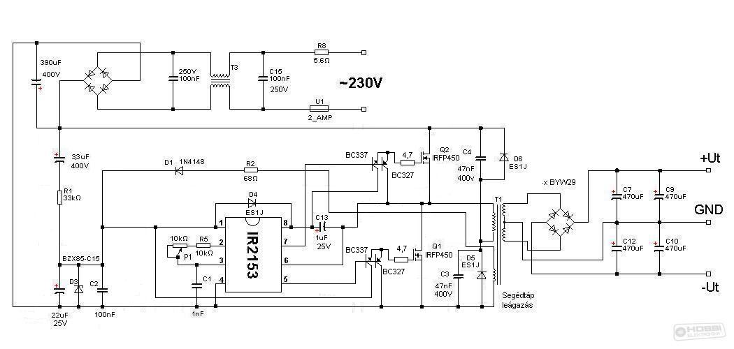
Nem egészen, lerajzoltam.
A másik fontos dolog hogy ide nem elég az 500V-os FET, nekem legalábbis 5mp alatt forró volt, a 900V-osra meg hűtőborda sem kell. A trafó miylen?
Sziasztok!
Egy kis "gyári" megoldás:Bővebben: Link
a trafo egy 500Wos pc tábol buherált és olyan lesz amilyennek megtekercselem.
a kapcsoláson amit betettél azon a bc327-nek a bázisára kell kötni az AVR-t hogy kapcsoljon?
a tranzisztorokkal még elvagyok de fettel életemben nem találkoztam legalább is nem volt rá szükségem és nem sok info van róla legalább is nem találtam róla infót ( egyik ismerösöm 25éve de lehet hogy töb foglalkozik elektronikával de ővele csak hétvégente tudok beszélni és ö segitene megépíteni )
Igen a bázisokra, 7 és 8 a képen, nekem TL494 a meghajtó, emitterkövetőként, az AVR-ről konkrétan semmit nem tudok, nem tudom mi van a kimenetén.
Szia!
A MOSFET-ről pár hasznos oldal:Bővebben: Link
köszi szépen az avr-nek +5V kimenete van de van amelyik 0-5V-ig tudja változtatni
u.i.:tudom a gugli a barátom csak a kulcsszavak nem azok
Használd a "válasz" gombot, így mindenki tudja majd, hogy kinek írsz.
Ahoz, hogy kisebb tápegységet csinálj, el kell felejtened az eredeti pc-táp alkatrészeket.
Ha jól értelmeztem, akkor neked kell egy 12V-os stabil táp, amit a gépházon kívül fogsz elhelyezni. Ide én egy szimpla félhidas tápot építenék, pwm szabályozással. (TL494+IR2110+2xIRF740+trafó+40V-os Schottky) A gépházon belülre pedig az 5V-ot ill. a 3.3V-ot előállító rész kerülne. Ide két nagyáramú buck (step-down) konverterre van szükséged. Ezeket TL497-el lehetne jól megvalósítani, úgy hogy nagyáramú N csatornás feteket hajt meg. (IRLR7843) ui: Ilyen nagyáramú konverterek tervezése elég kemény dió, nagyon átgondolt nyák kell hozzá, és jóminőségű alkatrészek. (Nameg SMD-ben kell kivitelezni)
Helló!
Segítségért fordulnék hozzátok, a tápom nem úgy viselkedik ahogyan én azt elvárnám. Nincsen komoly probléma csak az hogy nem tudom működésre bírni az indító áramkört. Nem a szokásos 730-as fetet használtam hanem egy ajánlott kondi ellenállás soros tagot, csakhogy sehogy sem akar nekem az működni. A kapcsolás tökéletesen működik külső táp indításával, de önmagától nem akar elindulni, az eddigi próbálkozásaim során csökkentettem a vele sorban lévő ellenállást 33-27-24-20k ig de semmi eredmény , ekkor az ic olyan 8voltot kapott de nem volt hajlandó elindulni.Amúgy eddigi tesztelések során egész jól teljesített, 300W ot már sikerült kicsalni belőle, azért csak ennyi mert addig bírta a leválasztó, utána sokat esett a bemenő fesz. A kérdésem pedig hogy mit tegyek annak érdekében hogy működjön ar indítás?? Mellékelt képen a mostani állapot látszik miden ugyan így van a tápon is jelenleg. Üdv!
Hát igen... a fetes az igazi :yes:
A 730 sem kerül sokkal többe, mint egy 400V-os elkó.
Gondolkodni kéne, hogy mi történik a bekapcsolás pillanatában.
R1-et csökkensd le 1k-ig, 3.3u 400V-al köss párhuzamosan 470k-t kb. A 22u-val köss párhuzamosan még 47u-t! (Ez egy kapacitív osztó, a kapacitások arányában oszlik meg a feszültség 3u3:69u, R1-nek csak a bekapcsolási tranzienst kell csillapítania, a 470k-nak pedig a 3u3-t kell kisütnie.)
Csodálkozom, mivel nálam ezekkel az értékekkel már nagyon régóta pöccre indul.
Üdv!
Kezdő vagyok kapcsolóüzemű tápok terén, de kicsit szeretném megismerni jobban világukat, és utána olvasva felemrült pár kérdés. A kapcsolóüzemű tápok ugyébár arra alapoznak, hogy a hálózati feszültséget pufferelve X frekvencián adják rá a trafóra, és a kimeneti feszültség függ a kitöltési tényezőtől. Első kérdésem, hogy mi alapján lehet meghatározni, hogy nekem adott tényezőkre milyen trafó szükséges. Nem a vezető keresztmetszetére gondolok és az áramerősségre hanem főleg az arányokra a két tekercs között, és a menetszámra, vagy pl. egyszerűen kiveszek egy trafót egy kapcsolóüzemű tápból és aztán arra állitom be a vezérlést? A másik kérdésem meg a visszacsatolás. A visszacsatolás, milyen módon hat vissza a vezérlésre? A kitöltési tényező arányát tolja el, de milyen módon? A visszacsatolás határozza meg a kitöltést vagy az csak befolyásolja? Valami nagyon konyhanyelvű magyarázatra lenne szükségem, hogy el tudjak valami mentén indulni. Nem akarok indulásból valami nagyot alkotni mesteri szinten, hanem csak egyszerűen el szeretnék valami mentén indulni, pl. csak 30V-ot 10-re csökkenteni kapcsolóüzemmel és kis terheléssel, és annyira nem számítana, hogy a kimeneti feszültség mennyire "zavaros", csak valamilyen szinten tudja tartani. Utána olvasva a fenti kédések merültek fel. Nem konkrét adatok, és kapcsolások érdekelnek, hanem egy elv vagy sematikus rajz, magyarázat. Pl. a vezérlő elektronika is segédtápról menne meg hasonlók. Csak a trafóra kapcsolgatnék nagyobb feszültséget. Előre is köszönöm.
Ezen a linken találsz egy olyan könyvet aminek a címe: Félvezetős feszültségátalakítók, ebben jól össze van foglalva az, ami a kezdetekhez kell.
Ha valami nagyon elfekszi a gyomrod, akkor kérdezz nyugodtan.
Köszönöm szépen. Ahogy látom itt még rengeteg hasznos anyag van.
A következő ami mindenképp kell majd:
Teljesítmény mosfetek és alkalmazásaik c. könyv. Anyag az van bőven csak olvasni kell győzni.
Hát igen, valóban vaskos könyv
Ami kicsit meglep az az kiadási év. Nem gondoltam ilyen idős a kapcsolóüzemű táp. Köszönöm.
Az alapösszefüggések ugyanazok, attól hogy régen még tirisztor volt a menő, utána a könyvben már a bipoláris, most meg a MOSFET és IGBT a király.
Ezek néhány paraméterük miatt korlátozták/korlátozzák a lehetőségeket, ezért egyre jobbakat fejlesztettek és mais fejlesztenek, ennyi az egész. (minden alkatrésznek és kapcsolási elvnek vannak előnyös és hátrányos tulajdonásgai is, az alkamazás jellege és a költségek döntik majd el, hogy melyik az optimális választás) Régen csak az anyag (ferrit) és alkatrészek szabtak határt az SMPS-nek. Elméleti háttér már megvolt, csak nem volt mivel megvalósítani.
Üdv!
Van egy régi kapcsolóüzemű tápom. Orion tv-ből lett kimentve. Az a probléma hogy a feszültségek nagyon leesnek ha valamit rakok a kimenetre. Pl. Az egyik kimeneten terheletlenül 27 V mérhető, erre raktam egy 50 ohmos ellenállást, és a feszültség leesik 12-13 V-ra. Mitől lehet ez? A tápról csatoltam egy képet, a másik képen a kapcsolási rajza látható (bal alsó rajz). Elvileg 100 watt-ot kéne tudni leadni neki. Kösz előre is!
Elég réginek tűnik. Nem lehetséges, hogy a kondik ki vannak száradva, ezáltal lejjebb esett a kapcsolási frekvencia? Érdemes lenne átmérni őket, cserélni.
Idézet: „kondik ki vannak száradva, ezáltal lejjebb esett a kapcsolási frekvencia?” Inkább növekedett.
Akkor jól tippeltem. Amúgy a függőleges panel állítja elő a kapcsolási frekvenciát. Kicserélem rajta a kondikat és az ellenállásokat. Kb. 30 éves lehet, volt idejük kiszáradni.
Helló ! A lemágnesező PTK-t vedd ki , feleslegesen fűt a panelon./ha nem a tv-be használod/
Szia!
Nagyon leterheled a függőleges eltérítés tápját(27V), azért esik le a feszültség. Persze a kondicsere segíthet! A 100Watt az összes tápkimenet összteljesítményét jelenti. Terhelés nélkül nem ciripel egy kicsit? Örülj, hogy nem szállt el a BU a túl nagy feszültségű impulzusok miatt
Sziasztok!
Építeni szeretnék egy olyan kapcsolóüzemű tápot, amely 650V-ot állít elő, és bírja a folyamatos 5A-es terhelést. Tudnátok ajánlani valami "alapkapcsolást", amit érdemes átméretezni? Vagy hogyan kéne ehhez hozzáfognom? Építettem már kapcsolóüzemű tápot, a működéssel is tisztában vagyok, viszont még sosem méreteztem. Van most egy jó könyv a kezemben, Switching Power Supplies A to Z címmel, csak ugye ez 500 oldalas és még angol is...
Nem, pusztán 3x400VAC-t akarok előállítani belőle ezután, villanymotorokhoz, 3kW-ig.
A 230V AC ból egy PFC-vel kellene előállítani a 650V-ot.
Javaslom ezt a topikot: Bővebben: Link itt már építettek néhányan. |
Bejelentkezés
Hirdetés |





, ekkor az ic olyan 8voltot kapott de nem volt hajlandó elindulni.
Ami kicsit meglep az az kiadási év. Nem gondoltam ilyen idős a kapcsolóüzemű táp. Köszönöm. 






