Fórum témák
» Több friss téma |
Fórum » Kapcsolóüzemű táp autóba Hi-Fi-hez
Ahogy néztem, 12voltból hidalva lehet kivenni maximum 20wattot plusz még egy kicsit(pl. TDA1552). Kapcsolóüzemű tápba nem akarok belebonyolódni, akkor inkább veszek 14eFt-ért 2*100wattos erősítőt. Ez egy kis kihívás lenne számomra! Saját készítésű erősítő, plusz táp. Minimális bonyolultság és költség, elég jó teljesítmény. Majd meglátjuk mi sül ki belőle.
A kapcsolást amit linkeltem azért linkeltem mert gondoltam ezt keresed. Nem azért mert az ahogy van űberf*sza.
Az mp3 lejátszós megoldás akár jó is lehet mindaddig amíg az mp3 lejátszót nem teszed egy autós töltőre!! A kapcsüzemű meg nekem max 2000Ft-ba volt (bár a legtöbb alkatrész volt itthon), bár vitathatatlan hogy bonyolúltabb. Megépítettem, tudom hogy mi mit csinál rajt és miért, de nagyon sokat kellene ahhoz még készítenem hogy azt mondhassam hogy ez már profin megy. Idézet: „Ahogy néztem, 12voltból hidalva lehet kivenni maximum 20wattot plusz még egy kicsit(pl. TDA1552).” Eddig +/-11 V-ról volt szó, nemdebár?!? +/-11 V-os táppal 4 ohmon elérhető 40 W. Nem TDA1552-vel, mert az nem bír ki ekkora tápot. Idézet: „akkor inkább veszek 14eFt-ért 2*100wattos erősítőt.” Tedd azt! Ezt szoktam javasolni mindenkinek, aki azt gondolja, hogy ő majd épít olcsón egy nagy teljesítményű erősítőt, csak adjon neki valaki egy rajzot. Idézet: „Majd meglátjuk mi sül ki belőle.” A tranzisztor füsttel működik. Ha az kijön belőle, nem működik tovább. IC, saját zsírjában kisütve.
Üdv!
Énis láttam már jópár "14eFt-ért 2*100wattos erősítőt" De álltalában az a tapasztalatom hogy ezek 2 Ohm ra értendők. Tehát 4 Ohm ra már csak 2x50-60W ot tudnak. Ez azér már nem hangzik olyan jól 14e ért.
Hello! Arra gondoltam, hogy a kocsi akksi 13-14volt körül mozog, és ha ebből szeretnék valamit kihozni, akkor az maximum 20watt meg egy kicsi lenne, hidalva!
2*11- 2*12 volttal már ennél többet is elérhetek, persze hidalva, és a hozzá illő erősítő kapcsolással (TDA1552-t a 12volthoz írtam...) Én nem gondolom azt, hogy építek olcsón egy nagy teljesítményű erősítőt, csak alternatív megoldásokat keresek DC tápfesz-emelésre, olcsón, egyszerűen. Cimopata: Nem néztem pontosan utána, de azért remélem érted, mire gondoltam (14eFt vagy 18eFt? szinte mindegy. Vagy ha 2ohm kell, hát megkapja ezen nem múlik) Idézet: „ha ebből szeretnék valamit kihozni, akkor az maximum 20watt meg egy kicsi lenne, hidalva! 2*11- 2*12 volttal már ennél többet is elérhetek, persze hidalva, és a hozzá illő erősítő kapcsolással” És erre írtam én, hogy ahhoz kevés lesz a 4 A! Idézet: „alternatív megoldásokat keresek DC tápfesz-emelésre, olcsón, egyszerűen.” Megpróbálhatod, de azért gondolkozz el rajta, hogy vajon miért csinálja minden gyártó trafóval! Ők nem szeretnének olcsó, egyszerű áramkört használni? (Hajjaj! De még mennyire!)
Üdv mindenkinek!
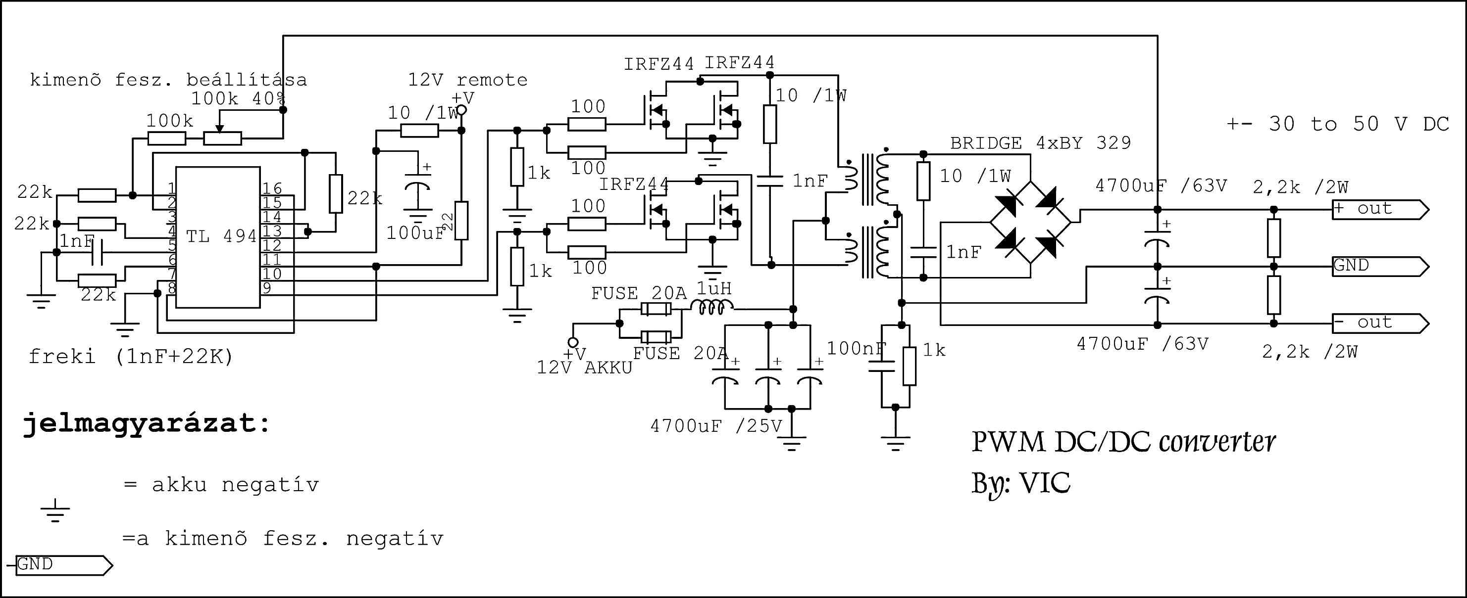
Rég nemvoltam már a topikba, de ez idő alatt kész lett a tápom amiben zoz11 segíttett nekem :yes: A képek itt láthatóak a kész cuccrol. Felrakom a saját nyáktervemet és a kapcsolást amit szintén zoz11-től kaptam. A felső kapcsolás amit magamnak átalakítottunk egy kicsit, az alsó az eredeti. Az én nyákomon a diódák hütöbordájának helyei kicsit félrecsusztak, de amit ide felrakok azon már kivan javítva. A táp 150Wattot tud, már ki is volt próbálva, hát van benne erő az biztos :yes:. A multi kábeleárammérés közb megis olvadt. Egy st151-megy róla amiben meg lamalas segített Akkor lássuk a trafót. A vasmag az ETD39. A RET-től bármikor kapsz. 0.2-és huzal van rajta ilyen sorrendbe: -1primer -a két secunder egymásra -és a másik primer A huzalokat nemsodortam össze hanem szépen egymás mellet van feltekerve. A primer 18db huzal és 3menet. A secunder 9db huzal és 16menet. Persze mindez kétszer. Még annyi van hátra hogy a sub szürünek még +-12V-ot rákell tekerni a trafóra összeilleszteni az egészet, bedobozolni és már mehet is. Egy pár hónap és megis lesz. Ha van még kérdés válaszok És köszi zoz11 a segítséget
Jah igen azt elis felejtettem leírni hogy +-43Voltot ad le.
Az alkatrészek azok amik a kapcsolásban szerepelnek, csak az 1Wattos ellenállatok is 2Wattosak. Ja és felrakom már a beültetést is. Remélem nagyobol látszodik. A felső fetnél a 3"vonal" az átkötés. A trafó helye meg az etd39-re lett tervezve méghozzá úgy hogy az 1. a 3. a 6. és a 8. lábak vannak beforrasztva.
heló
nagyon fajin lett az invertered. Mekkora frekvencián üzemel? Szkóppal nézted már a kimenetét?
Szentséges szűzanyám! Ez működik??? Vannak még csodák!
Szűz ugyan már nem lehet, de min "akadtál ki"?
Elsőre csak a 100 ohmos soros gate-ellenállásokon és a tekercselrendezésen (2 primer egymástól távol), de aztán észrevettem az 1 k-s
gate lehúzó ellenállásokat! Idézet: „(2 primer egymástól távol),” az számomra is fura
Üdv az uraknak
Ujj vagyok itt még az oldalon, de ezt a Vicsys féle tápot én is megépítettem jó pár formátumban, és eddig nem volt vele problémám a mai napig működnek is, mind a 8 darab, igen jó hatásfokkal. Csináltam belőle 800W-osat is. Rendes E magnál meg én is így szoktam tekerni. Toroidnál tekertem csak szorosan a két primert.
Köszi
Igen E magot használtam énis és így jobb a hatásfoka. És müködik ám rendesen és leis adta azt a 150Wattot :yes: Bár most még szórakoztam vele és az egyik pufferkondit kinyírtam de különben télleg tudja amit kell
Le is mérted a hatásfokot? Azt is kipróbáltad, hogy mi van, ha csökken a betáp?
Bocs, de hogy ez a kapcsolás jól működjön, az durván ellentmond az elektronika elveinek, úgyhogy csak úgy bemondásra nem tudom elhinni! Idézet: „és leis adta azt a 150Wattot” Ezt le is mérted a kimeneten? És közben mennyit fogyasztott?
Meg tudsz nekem mutatni egy ilyet? Lemérném, ha megengeded!
Idézet: „Az áramfelvétele baszusoknál 12A volt a pont 12V-os aksin. Ez pont 144Watt tehát jól teljesít” az nem a kimenő teljesítmény :no: pakolj rá műterhelést, tartja a feszt akkor ok sztem..
Igen miközbe szolt a két hangfal mint az állat a +-43V nemcsökkent egy voltot se!
A haverjaim egy 3 W-os erősítőre kötöttek eminence hangfalakat, és "szólt mint az állat". Ez nem teljesítménymérés.
Akkor feladom!
Nekem már tök8 mit tud a lényeg hogy dübörgött mint az állat és az 5. szomszéd is hallota a zenét. Engem ez pont meggyőzött.
Az oké, hogy meggyőzött de én is kíváncsi lennék a paraméterekre. Pl.: üresjárati áram felvétel. Rakj a tápegységed kimenetére sorbakötött égőket, és figyeld a bemeneti és kimeneti áramot, illetve a tápegység melegedést. Pafi, te milyen tápot ajánlanál? Nem szükséges a rövidzár védelem sem.
Hi
egy tápegység építése tényleg igényel minimum egy villamosmérnöki diplomát?
Egy hatásfok számolás miért igényelne diplomát? Pki/Pbe*100
Be táp csökkentése: nem 14V-ot adsz neki, hanem csak 10-et.
A "töfi-féle táp" egy jó kompromisszum az egyszerűség és jó működés között, és pontos nyák- és trafóterv van mellette.
Én csak zárlattűrő kapcsolást építek, de az ennél annyival bonyolultabb, hogy senkinek nem ajánlom.
Hello!
Meg tudnád mondani, hogy hol lehet megtalálni ezt a "Töfi-féle" tápot (esetleg link)? Kerestem a másik fórumon is, de sikertelenül. Köszi!
gondolom ez lehet az:Bővebben: Link
|
Bejelentkezés
Hirdetés |




IC, saját zsírjában kisütve.
Egy st151-megy róla amiben meg lamalas segített



gate lehúzó ellenállásokat!
