Fórum témák
» Több friss téma |
Fórum » Kapcsolóüzemű tápegység
Témaindító: Rendszer, idő: Feb 18, 2006
Témakörök:
Helló. Nálam 15V alatti feszültségnél terhelésre leesett a feszültség 0V-ra. Ha jól emlékszem, 24V-os tápot alakítottam át, tehát arányaiban lehet nézni azért. Tehát ha megoldom az IC tápellátását külön, akkor szabályozható lesz a kimenetem 2.5V-ig (TL431 miatt). Az szuper lenne!
A hozzászólás módosítva: Dec 9, 2015
Sziasztok!
A mellékelt kapcsolóüzemű tápot sikerült megépíteni, kisebb nagyobb időkihagyásokkal. Ma teszteltem élesben. Az IC külön tápról ment, stabil 12V-ot kapott. A bemenő feszültség pedig először 12V majd 32V(külön tápról kapta), persze soros izzóval. A kimeneten a EI-33-as trafónak a "12V"-os ágában 5,1V ot mértem stabilan. Szerintetek merjem magasabb feszültséggel is tesztelni? Illetve mire figyeljek oda?(azon kívül, hogy hova nyúlok )
Megpróbáltam 230V-ról beinditani, természetesen sikertelenül. Azonnal villant a biztosíték (1A/gyors). Ha külön tápról megy az IC meg a kapcsolás akkor a képen jelölt részt nem kell megszakítani?
Sziasztok!
Van egy hőlégfúvóm , amelynek vezérléséhez való áramot egy kapcsolóüzemű táp szolgáltatja. Elromlott. elszállt benne egy 0,1 ohm /1w ellenállás , ill. két db 13003 tip tranzisztor.(NPN 700/400V 1,5A). ezeket 13009 (NPN 700/400V 8A) el helyettesítettem, ill. az ellenállást és a panelen lévő 3 elkót cseréltem. Más zárlatos, szakadt dolgot nem találtam. próbakor a bemenettel sorba kötöttem egy izzót, így indítottam. El is indult a szek. fesz. is megvan, de kb 30 mp múlva elkezdett egyre erősebben izzani az izzó.A két tranzisztor pedig felforrósodott. A szek. oldalról mindent lekapcsoltam, de akkor is ugyanez a volt helyzet. Mivel, 0 szek. oldali terheléssel is túlmelegszenek a tranyók így azt gondolom , vagy a tranzisztorok nem alkalmasak, vagy a trafóval van valami. (ezt hogy tudom kimérni?)...s miért jó kb fél percig??? A segítséget előre is köszönöm!
Ellenőrizd a kapcsolótranzisztorok mellett lévő diódákat és a snubber kapacitását és ellenállását, ha van diódája azt is.
Sajnos ez a panelkialakítás életveszélyes. Nincs meg az előírt minimum 7.5 mm -es kúszóút a hálózattal összefüggő és a leválasztott rész között.
Az ellenállások színkód alapján jók, a kondikat kivettem , kimértem ők is megfelelőek, a diódákat cseréltem. Közben találtam kapcs. rajzot a neten. Ott az R1 1 ohm...nálam ez 0.1 ohm volt ezt is kicseréltem, de ez sem javított a dolgon.
Érdekes! Kimértem hálózati fogyasztásmérővel, ami mutatja a pillanatnyi teljesítményt. 1 w ról indul szépen emelkedik, 15w nál a soros izzó felizzik, 20 w nál tovább nem mentem...
Szia! Trafózárlat is lehet az ok. A trafó mennyire melegszik?
A trafó az nem mondhatni melegnek...a két tranyó forrósodik
A két tranzisztort ugyanolyan betüjelzésüre cserélted? Van az MJ és a KS de a kettőnél fel van cserélve a B-E láb. Ha figyelted akkor tárgytalan a belevau.
ha fordítva lenne, akkor gondolom nem működne semeddig... nem így van??
Ez a kapcsolási rajz biztosan a hőlégfúvódé? Nekem gyanús!!!
Ha biztonságosan tudsz mérni a primer oldalon (!) akkor egy leválasztó trafóra tedd rá a tápot és nézd meg a bázisokon, a C-E -n feszültséget és a trafón a jelalakokat. Ebből látni fogod, kinyit-e rendesen a tranzisztor. Vaksi vagyok nem látom az 1 Ohm-os ellenállást amit kicseréltél, ha a bázisra menő ellenállás akkor azzal, hogy megnövelted lassítod a nyitást és könnyen lehet, hogy nem nyitod ki rendesen a kapcsoló tranzisztorokat. Az is lehet, hogy szép lassan telítésbe megy a trafó....
A hálózati áramlökést korlátozó ellenállást keresd.
Köszönöm! Megvan. De annak a melegedéshez vajmi kevés köze van...
Az R1 et ott látod közvetlen a bemeneten a graetz híd előtt! ja látom közben meglett!. De! hőlégfúvó az! két poti, egyikkel a hőt, másikkal a légáramot szabályozod. A táp gyakorlatilag a motor és egy kis lcd kijelző fesz.-ét állítja elő. a fűtőszált triak vezérli.
Trafóra gyanakszom, de nem értem miért lassan növekszik az áram, miért nem megy zárlatba egyből..
Sziasztok! Belefogtam egy 6 csatornás erősítő + DVD lejátszó (házimozi) javításába. Kapcsolóüzemű tápegysége van. Találtam kapcsolási rajzot is hozzá, hamar kiderült hogy a graetz híd lett zárlatos, a kapcsirajz alapján könnyen ellenőrizhettem, hogy mit vitt még magával az a 230V váltófesz. Viszont a trafóval bajban vagyok. A T901-es transzformátor primer tekercsén, a pirossal jelzett részen teljes szakadást mérek. Viszont a működését kicsit elemezve, nem vagyok benne teljesen biztos, hogy azon a részen tényleg van-e pár menet a trafóra tekerve. Lehetséges, hogy a kapcsolási rajz hibás, vagy ténylegesen szakadt lehet a transzformátor? Ahogy én látom az alsó három kivezetésnek külön tekercsen kell lennie, erről csak a két vezérlő IC tápja megy.
Köszönöm előre is a segítséget! A hozzászólás módosítva: Feb 21, 2016
Üdv!
Beszerzés alatt van egy ilyen 12V / 5A kis kütyü. Egy autórádió fog róla üzemelni. - Kell-e a hálózati oldalra valamilyen 'EMI' filtert rakjak(képmelléklet)? (avagy, használ-e bármit is, ha teszek) - Hálózati oldalra, elég-e 0,5A-os bizti, vagy indításkor kilőheti? - A DC oldalra tehetek-e nagyobb pufferkondit? (10000uF) Vagy köszöni szépen, de el se indul vele? A hozzászólás módosítva: Márc 10, 2016
Sziasztok. Volna egy 5.2voltos tápom amit át kellene szabályozni 5voltosra. Mérés alapján 5.4 volt jön ki belőle. Lefotoztam és ha jól sejtem ha az egyik elenálást ki cserélem trimer potira akor tudok majd pár tizedet állitani rajta? Valaki tudna nekem segitteni benne hogy meiket kellene és mekkora potit tegyek be helyette? A segitséget előre is köszönöm.
Megoldható a változtatás, viszon tálltalában az a 4tized volt nem szokott számítani. Mire kell?
R9 és R18 állítják be a feszültséget. Uki=2,5*(1+R9/R18) Ha R9=R18 akkor 5 Vot kapsz, ha egészen pontosan kell az 5 volt, akkor az egyiket kisebbre veszed úgy 10%-al és sorbateszel vele egy potit aminek az értéke kb kétszer akkora legyen, mint amennyivel csökkentetted elötte az ellenállást, így lesz kb +-10% állítási tartomány (tehát R9_2 legyen 0.9*R9_eredeti, a poti vele sorban legyen kb 0.2*R9_eredeti). Potiból nincs túl sok érték, leginkább 5, 50,500... ohm stb járatos. A hozzászólás módosítva: Márc 16, 2016
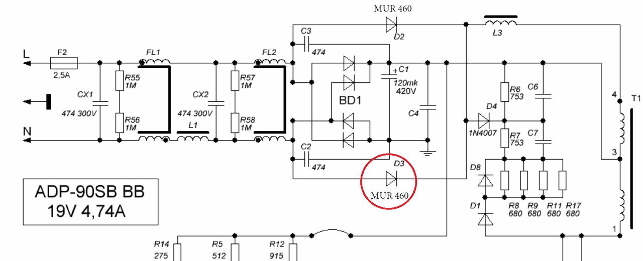
Sziasztok!
A ADP-90SB 19V 4.74A laptop töltőmben zárlatos lett egy MUR 460 4A dióda a nagyfesz bemenő részén. Itthon csak UF 5408 3A diódám van szerintetek ez is jó helyette?
Ha zárlatos lett, akkor a váltófeszültség eljutott sok helyre, és tönkretehetett sok minden mást is.
Igen a kondenzátor is elfáradt, kicseréltem és működik.
Az UF 5408 nem tudom meddig fogja bírni. Köszönöm! A hozzászólás módosítva: Márc 27, 2016
Kicsit lassabb a MUR460-tól, ha nem melegszik el nem lesz semmi baja...
Sziasztok! Javításra került hozzám egy AKAI 5.1-es erősítő, 7 darab TDA2030 végzi benne a dolgát, illetve az egész egy SMPS tápról megy. A tápegységben rövidzárba voltak a 230V-ot egyenirányító diódák, a primerben lévő NTC, és két gyorskapcsolású tranzisztor a primer oldalon. Két transzformátor van benne, a kicsi állítsa elő a feszültséget a TL494-nek míg a nagy a tápot a végfoknak. Legelőször mikor kicseréltem az alkatrészeket, a szekunder oldalon nem raktam be a biztosítékokat, csak a 12V volt meg a vezérlő IC-ne(hallatszott hogy nyerekeg nagyfrekvencián) de miután beraktam a biztosítékokat, minden áramadásnál pukkan és villan benne valami, de se rövidzárlat, se füst, sem pedig égett alkatrésznek nyoma nincs. Azt gyanítom, hogy a trafó van meghallva benne, a primerrel sorosan egy 100W-os izzót kötöttem mindvégig.
A hozzászólás módosítva: Márc 29, 2016
Szia!
Szakadt a trafó tekercse? Mert ha nem, akkor annak nincs baja.
Megnéztem megint, periodikusan szikrázik és villan a kicsi transzformátor.
A hozzászólás módosítva: Márc 29, 2016
Sziasztok! Van egy kapcsolóüzemű tápom,a primert UC3842-es hajtja.Az IC kimenetén(6-os láb) a PWM felső éle szkóppal nézve jóval vastagabb az alsóhoz képest(kb.5 szöröse). És minden indításkor erősen sercog 1 mp-ig. Mitől van ez?
Itt egy rajz a primerrôl, a tr2 a kis meghajtó trafó világít, a primer oldali közèpleàgazàsàtól, egy ràkövetkezô leàgazàsra szakadást mérek. Ha van induktivitás és ellenállásmérôm, újra lehetne-e tekerni?
|
Bejelentkezés
Hirdetés |




) 


















