Fórum témák
» Több friss téma |
Fórum » Kapunyitás gombnyomásra olcsón! - avagy automata kapu házilag
Témaindító: szabi83, idő: Feb 2, 2006
Idézet: A pwm a lassítás gyorsítás amiről kérdeztél ,az áramérzékelés az az adc „Végállás elérése előtt lassuló funkció is van?” A hozzászólás módosítva: Nov 14, 2018
Köszönöm a válaszodat. Tehát az ADC a teljesítmény (áram)figyelés.
Beméretezett fényképet tudok küldeni, azon talán jobban látszik. A kapu egyediségét a táblázathoz képest feltüntetett értékekhez képest értettem.
A rövidebbik szárny (amelyiken a kilincs van jelenleg) zsanérja nem a kapu pillérén, hanem a pillértől 12 cm-rel bejjebb a kapufelé van. (Extra zártszelvény oszlopok miatt (valamennyire a képen is látszik)). Ez okozza nekem a fejtörést, mert a géphez mellékelt táblázat szerint az "A" méretnek 10 cm kellene lennie. Viszont itt már helyből van 12 cm, plusz még el is kéne hagynom valamennyit a pillér szélétől hogy az ne törjön le. (Tudom, a képen a méretezés primitíven lett megoldva, de a lényeg talán érthető.) A hozzászólás módosítva: Nov 14, 2018
Köszi...nézem. Nem tűnik "problémásnak".
A leírás 3. oldalának alján van egy táblázat... A kisebb kapuszárnyhoz inkább a 3-as Leader motor kellene, sőt a nagyobb, 2 méteres szárnyhoz is elégséges lenne. A hozzászólás módosítva: Nov 14, 2018
Köszönöm a leÍrást.
A táblázatban szereplő értékeket nyugodtan használhatom? Azért lett a Leader 4, mert a "D" mélység meghaladja a 10 cm-t. Ezért gondoltam hogy a 4-es lesz a jó választás. Köszönöm a segÍtséget!
Sziasztok
ehhez a 2 szárnyas motorhoz mekkora értékű kondenzátor dukál? Üdv
Szia! Ha ismernénk a vezérlés tipusát könnyű lenne megmondani, de a nyomatékleadás alapján 22µF kell neki.
Szia
A vezérlésnek mi köze van hozzá? Egyébként se a saját vezérlése van, hanem NICE A400, a probléma az, hogy hamar leold a hőbiztosítékja, nagyon melegszik a motor 7µF-al, fura mód, csak az egyik. Igaz, a motorba volt egy kis szorulás, de azt már megoldottam azóta. Ezért érdekelt volna, hogy gyárilag mennyi van megadva a BFT Roton (ez lehet a tipusa)-hoz. Üdv
BFT Proton...én úgy látom, hogy 6,3 µF-os-os az eredeti kondenzátor.
A hozzászólás módosítva: Dec 14, 2018
Köszi, tehát lekopott a P.
Majd lehet, hogy lemegyek 4-5µF-ig, mert amúgy is könnyű kis kapu, meg az A400-végig 220-al vereti, az előző vezérlése meg ki tudja, mennyivel tolta... Üdv
Sziasztok!
Végigolvastam a topicot, azonban az én problémámra nem találtam megoldást. Szeretném én is elektromossá tenni a kaput. Kétszárnyú a kapu, viszont egyben van a kiskapuval, tehát egyik szárnya kisebb, a másik nagyobb. Olyanra szeretném megcsinálni, hogy ha autóval állok be akkor elektromosan nyílna mind a két szárnya viszont, ha csak ki kell szaladnom valamiért akkor tudjam használni a kiskaput a hagyományos módon. Van néhány ötletem, de kíváncsi lennék, hogy kinek mi jut eszébe esetleg. Valami automatikával függetleníteni a motort a kaputól, ha kizárom a kiskaput? Milyen zárat alkalmazhatnék? Előre is köszönöm az ötletelést! A hozzászólás módosítva: Márc 3, 2019
Szia
Ezt jó volna, ha lerajzolnád. Nekem úgy van, hogy az egyik szárnyba van egy kis ajtó, ami normál zárszerkezet. De a személyi bejáró funkció annyira király, hogy gyakorlatilag a kisajtót szinte sose használom. Üdv
Valahogy így néz ki most, bár a kutyám jobb bőrben van
Szerintem abszolút művészi lett.
Ha úgyis mind a két szárnyra akarsz motort, akkor a kiskapura,mivel az nyílik előbb,rá kell tanítani a kiskapu funkciót. Így csak azt nyitod távirányítóval,ha ki akarsz szaladni. Ha motor van rajta, akkor minek kézzel nyitogatni. Bár a motorokon van áramszünet kioldó,azzal lehet a motort függetleníteni,de szerintem hülyeség.
Tudomány jelen állása szerint, ez megoldhatatlan probléma.
Vagy ez, vagy az sajnos. Kettő egyszerre nem lehetséges (kézi és elektromos nyitás egy időben. Max. annyit tehetsz, hogy belülre teszel egy kapcsolót és azt a kiskapu nyitására programozod. Nem tudom van-e ilyen megoldás valamelyik vezérlésben.
Csak ötlet szinten, olyan motorral hajtott áttételes tengelyre, vagy még jobb ha csévedobra egy vékony de erős acél sodrony tekerve mint ahogy az elektromos csörlők működését vennék alap elvként. Elektromos működtetéskor a nagy kapu nyitása-zárása motoros szerkezet működtetteti és a kis ajtó nyitása a csörlő dobon lévő acélszál húzása által működne, viszont a záráshoz meg felszerelni használtan olcsón beszerezhető spirálrúgós fogasléces ajtóbehúzó mechanikus szerkezetet, mivel záráskor a csörlődobról az ellentétes forgása miatt a sodrony lecsévélődik így acélsodrony egyenletes feszessége fenntartható. Ezáltal bármikor ki tudnád nyitni a kisajtót elektromos rendszer használata nélkül, mivel ilyenkor a csörlő nem vesz részt a nyitáskor. Még
egyszer mondom csak egy ötlet, nem egy gépészmérnöki iránymutatás.
Én valami ilyesmit találtam ki először ami a képen szerepel. Ha csak a kiskaput nyitom, akkor kioldana az a retesz és az egész nyitó szerkezet el tudna mozdulni a nútban vagy sínben vagy ami sikerül. Azt nem tudom még, hogy lehetne megoldani, hogy amikor a motorral becsukja a kaput és utána esetleg nyitnám a kicsit, akkor a motor valamennyire feszíti majd a reteszt, merthogy a kaput is nyomnia kell kicsit, hogy akkor ki tudja e oldani. Vagy esetleg valami másfajta reteszt kellene alkalmazni.
Mintha én írtam volna a bejegyzést,
![]() En is évek óta ezen agyalok, azóta több kókány próbálkozásom is volt, jelenleg a projekt így áll: a "sin" egy kétajtós cc206 peugeot székrögzítő sínje, előnye, hogy van egy akasztója amit egy bowden aktival és azt a kiskapu kilincselfordítással tudom meghúzni és zárás után rögtön visszaáll rögzített állasba. Hátránya a 26 cm kulissza és emiatt a nyitó motort is saját magam kell megépítsem. Ehhez egy Bosch akkus fúró motorja biztosítja mechanikai munkát meghajtva egy menetelt szárat.
Vagy esetleg elcsúszhatna a motoros fele is és akkor lehet hosszabb a motor szára.
Azzal csak az a gond hogy úgy túl sok a mozgó elem benne, és hogy mindkét vége elmozduljon a motornak nem igazan kivitelezhető.
Nem úgy gondoltam, hogy mind a két fele, hanem vagy a motor oldala vagy a másik, de valóban ezt nehezebb lenne kivitelezni túl sok lógás nélkül, és valószínűleg nyitáskor befeszülne.
Szia
A valóságba ez azért nem fog működni, ill. bizonytalan, mert normál esetbe a szárnyaskapu nyitó ráfeszít csukáskor, hogy ne mozgassa a szél a szárnyakat. Namost, ha te ezt kioldod (eleve nehéz) aztán, ha csuknád be azt veszed észre, hogy nem kattan vissza a helyére. Ha úgy állítod be végálláskapcsolóval, hogy ne feszüljön, akkor is nagyon komoly, kottyanásmentes mechanikát igényel, amit nem biztos, hogy időjárásállóra meg lehet csinálni és akkor ott állhatsz a fagyba amikor mennél dolgozni mert nem záródik a kapu. Le fogom fényképezni, nálam, hogy van megoldva a bejárási lehetőség. Üdv
Hali!
Bocsi hogy beleszólok. Itt, szerintem egy olyan alakamazást lehetne használni, hogy mikor kézzel akarod kinyitni a kislaput, a kilincsen, egy nyomógombbal kioldanál egy mágneszárat azon a mechanikán, amit lerajzoltatok.
Láttam egy korábban feltett képeden, hogy hogyan van megoldva. Be van építve a nagykapuba a kiskapu.
Ja, jól van, már el is felejtettem, hogy 1x már dicsekedtem vele
Sziasztok!
Vettünk egy kapunyitó motort pontosabban ezt a típust: https://docplayer.hu/9375961-Kit-pl500-tolokapu-nyito-szett-felhasz...v.html Kaptunk hozzá két infrasorompót pontosan ezt a típust: https://www.adtecno.com/pdf/came/accessori/DIR10.pdf Azt hittem egyszerű lesz a kapcsolási rajz, de nem igazán egyértelmű számomra. Valaki segítene hogy mit hova?
Ahol adták ott kérdezd. Mert nem ismerünk minden eszközt és ha rosszat mondunk baja lehet.
Elég érdekes az infra bekötése.
Sziasztok!
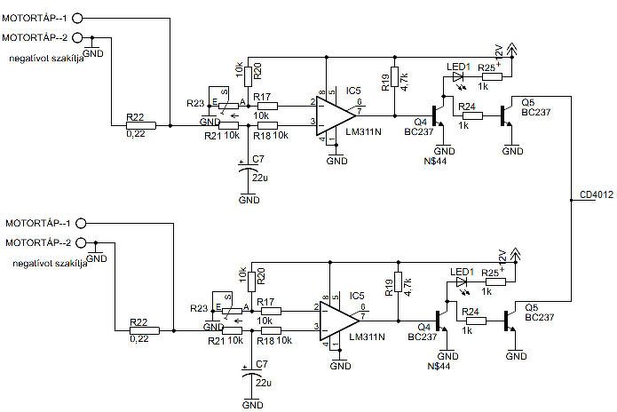
Néhány éve én is nekiálltam egy házi kapunyitónak, de idő hiányában félre lett téve. Most azonban úgy döntöttem hogy befejezem. A panel nagyhoho és Tompy ötletei alapján CD4017 IC felhasználásával készültek, csak kétszárnyú kapu miatt duplán lett megépítve, a megfelelő irányokba NE555 IC-vel 3mp késleltetés, valamint készült hozzá áramfigyelő is motoronként. A tápot 2.8VA-s kis nyáktrafó szolgáltatja az áramkörnek ami stabilizálva lett, valamint van egy külön 20V 6A toroid trafó+graetz híd+4700µF pufferkondi a motorok áramellátására, amely csak a kapu mozgásakor kap áramot, készenlétnél ez le van kapcsolva, így az áramfogyasztás minimális. Motorok 12V ablaktörlő motor, amit a fenti trafóval 24VDC-vel működtetve kb. 1,8-2A-t vesz fel, ezt megmértem. A gondom az, hogy terhelés nélkül (motorok nélkül) szépen működik a vezérlés, de ha rákötök egy motort akkor az indulásnál azonnal le is áll, tehát csak 1 pillanatra kezd el forogni és azonnal resetbe áll az egész áramkör. Sajnos az egész elektronika egy nagyobb méretű nyákra lett integrálva, tehát nem igazán tudom kipróbálni, hogy mondjuk áramkorlát nélkül megy-e. Az érdekesség az, hogy még multiméterrel megmérve a feszültséget a motor sorkapcsán (nincs rá kötve a motor) akkor is vészre megáll és resetel. Szerintem az áramkorlát csinálja ezt, de hiába tekergetem a potmétert bármilyen állásban ugyanez a helyzet. A figyelő ellenállás az irányváltó relék előtt van a negatív ágon, tehát nem változik rajta a polaritás. A rajzon lévő BC237 helyett én BC547-t használtam mindenhová mert az volt itthon, de elvileg ez nem lehet probléma, mert teljesítményre ugyanazt tudja. Valakinek esetleg van ötlete, hogy hogyan lehetne megtalálni és kiküszöbölni a problémát? A panelt már átnéztem többször, szerintem nincs elkötés sehol, de azért csatolok pár képet róla. Működése: alapesetben 1. STOP, majd 2. NYIT, 3. STOP, 4. ZÁR, 5. STOP=RESET Volt olyan áramkorlát kapcsolás itt a fórumon, ahol az R22 - 0,22R helyett 0,1R volt és a C7 - 22µF kondi helyett 10uF. Nem tudom, ezek mit befolyásolnak, mert sajnos nem értek az áramkör tervezéshez, csak kapcsolási rajz alapján panelt tervezni tudtam. Előre is köszönöm a segítséget. Üdv: Tamás A hozzászólás módosítva: Ápr 3, 2019
Egy ötlet:
Nekem az gyanús, hogy a 4012 bemeneteire (azokra, amik az RF vevőtől, ill. az áramkorláttól jönnek) könnyen rákerülhet egy-két zavaró "tüske", ami ellépteti a 4017-et. A 4012 kimenete és a 4017 bemenete közé én betennék egy szűrést, hogy csak lassabb, mondjuk 1/10 másodperces jelnek legyen bármilyen hatása a 4017-re. Ahhoz hasonló megoldásra gondolok, mint pl. a végállás bemeneteknél van (RC tag + schmidt trigger). (Persze ehhez a 470nF+100k tagot is növelni kellene.) |
Bejelentkezés
Hirdetés |







Szerintem abszolút művészi lett. 












