Fórum témák
» Több friss téma |
Fórum » Ki mit épített?
Ez a téma ha úgy tetszik a mi "kiállítótermünk", nem pedig a ki mit csinált volna másképpen, mások helyett, és legfőképpen nem javítós téma.
Minden készüléknek van saját témája, ott kell kitárgyalni a részleteket!
FONTOS! A kapcsolási rajzok keresésére is van saját téma, ott keressetek rajzokat!
Amúgy a háttérben a fekete lézervágott plexiből van, az szaporábban megy, bár annak is vannak hátrányai, pl. nem annyira olcsó, stb.
MDF-ből akarok csinálni, az olcsó és gyors, de még nem léptem a tettek mezejére, kicsit át kell terveznem és be kellene szerezni 3mm vastag MDF lemezt...
Nincs mihez viszonyítani, de látszólag irracionálisan nagyok ezek a dobozok otthoni használatra a 1206 méretű SMD alkatrészekhez. Én az általánosan elterjedt Aidetek BOX-ot használom. Ebben kb. 15x15x10 mm egy rekesz, és abban is elfér több száz db alkatrész.
A fiók belseje kb. 97x46x22mm. Nekem is van ilyen kicsi smd tartóm, amit linkeltél, használom is, de jobban szeretem szalaggal együtt bolti zacskóban eltenni az alkatrészeket, mert akkor tudom, honnan vettem, rajta van a többi adat is... Persze lehetne valami külön táblázatban is vezetni, de ahhoz lusta vagyok.
Smd alkatrészekhez ilyen mappát vettem. Nekem bevált, egy kötetben kb. 9000 db 1206 méretű ellenállás fér el.
Nem akarom feszegetni a kérdést, hiszen minden tárolási mód jó, ha neked megfelel. De ha zacskóban van, akkor ugye nem kell doboz, hiszen ott a zacskó. Ilyenkor elég egy nagyobb doboz, amiben a zacskók sorakoznak.
A tárolás sok szempontja közül, szerintem a legfontosabbak közé tartozik a "helytakarékos", és az "áttekinthető". Ha ilyen nagy dobozba teszed az SMD-ket, akkor ahhoz sok doboz és sok hely szükséges.
Sziasztok!
95%-ban elkészült a nappaliban lévő szekrényünk világítása. Mivel a felső része teljesen különálló, így nem akartam vezetékeket. Egy néhány évvel ezelőtti projektből 2 db 12V/14Ah-s akkumulátor megmaradt, így azok biztosítják a tápellátást. Alvó módban 3,31 mA, működés közben, világítás nélkül 21 mA alatti a fogyasztás. A felső csík sem fogyaszt 1A felett normál használat során. Egy átlag napon, a felső csík nélkül kb. 0,03V-ot csökken a kapocsfeszültség. A videón is látható PIR szenzor észleli a mozgást, akkor a PWR_DWN módban lévő Arduino felébred, és még legalább 60 percig így marad, de ha újabb mozgást érez, ez tolódik. Ellenőrzi az akkufeszültséget (üzem közben is fél percenként), és fotoellenállással a külső világosságot, ha minden megfelel, akkor megvilágítja a 3 nyitott polcot. 235 lépéses array lett kiszámolva, hogy kb. egyenletes legyen a LED-ek felfutása. Ez 2 percig marad így, majd szépen visszafelé lejátszódik az egész. A zárt ajtóknál mikrokapcsolók érzékelik a nyitást/zárást, de 1 perc után automatikusan lekapcsolnak (és ilyenkor bezáráskor nem kapcsolnak fel). Ha 1 másodpercig nyitásnál nyomva tartjuk a mikrokapcsolót, akkor nem kapcsolnak be (pl. ha valaki alszik a szobában). A szekrény tetején egy WS2811 LED-csík van, hangulatvilágítás gyanánt. Tud "animációkat" és statikus módot is. Az egész (az ajtós szekrényrészeken kívül) vezérelhető a TV távirányítójával, vagy -mivel a klíma miatt egy WiFi-IR átalakító is van a nappaliban- akár telefonról, akár távolról is (mivel 1 óra mozgásmentes időszak után elmegy aludni az Arduino, ezért ez csak inkább érdekesség). Három, számomra váratlan dolog merült fel, ezek nyoma sajnos látszódik a NYÁK-on is, az első, hogy a Mini Pro feszültségszabályzója már nem szereti az "12V- os" akksit, ezért diódákkal kellett csökkentenem a feszültséget, a másik, hogy a WS2811 szalag mindkét tápvezetélét meg kellett szakítani, mert ha nem, akkor menet közben 30 mA, alvó módban 7,8 mA volt a fogyasztás, és ébredésnél gyakran nem is működött, így most tökéletes (az adatlábon keresztül záródott az áramkör, ). Eredetileg terveztem a felső szalaghoz hangérzékelést, ütemre mozgást, de a rendelt érzékelő kb. tapsolásra működött csak, zenére nem volt elég érzékeny. A tárhely enélkül is 95%-ig betelt, így nem forszíroztam. Nyákot nem gyártottam, mert még sosem sikerült jól, gyártatni pedig 1 db miatt nem érte volna meg. RTC azért nincs benne, mert nem rendeltem. Lehet egyszerűbb lett volna. Képek, videók: Google Drive
Sziasztok.
Szeretném megkérdezni hogy valaki ráismer-e a munkájára "előre is elnézést kérek tőle"?, mert sajnos nem emlékszem hogy kitől kaptam és nincsenek meg a dokumentációk. Most pedig szeretném befejezni. Üdv. Csaba https://kepkuldes.com/image/9MqEQe A hozzászólás módosítva: Jún 13, 2021
Szia. Nem tudom sajnos hogy ki-é! De igen STK 4152.
Üdv! Pár kattintás
Köszönöm Szépen!!!! Kerestem de ebben a topicban pont nem....
Beírtam a keresőbe user:lajos1969 STK és keresés. Hátha hasznát látja más is, megosztom.
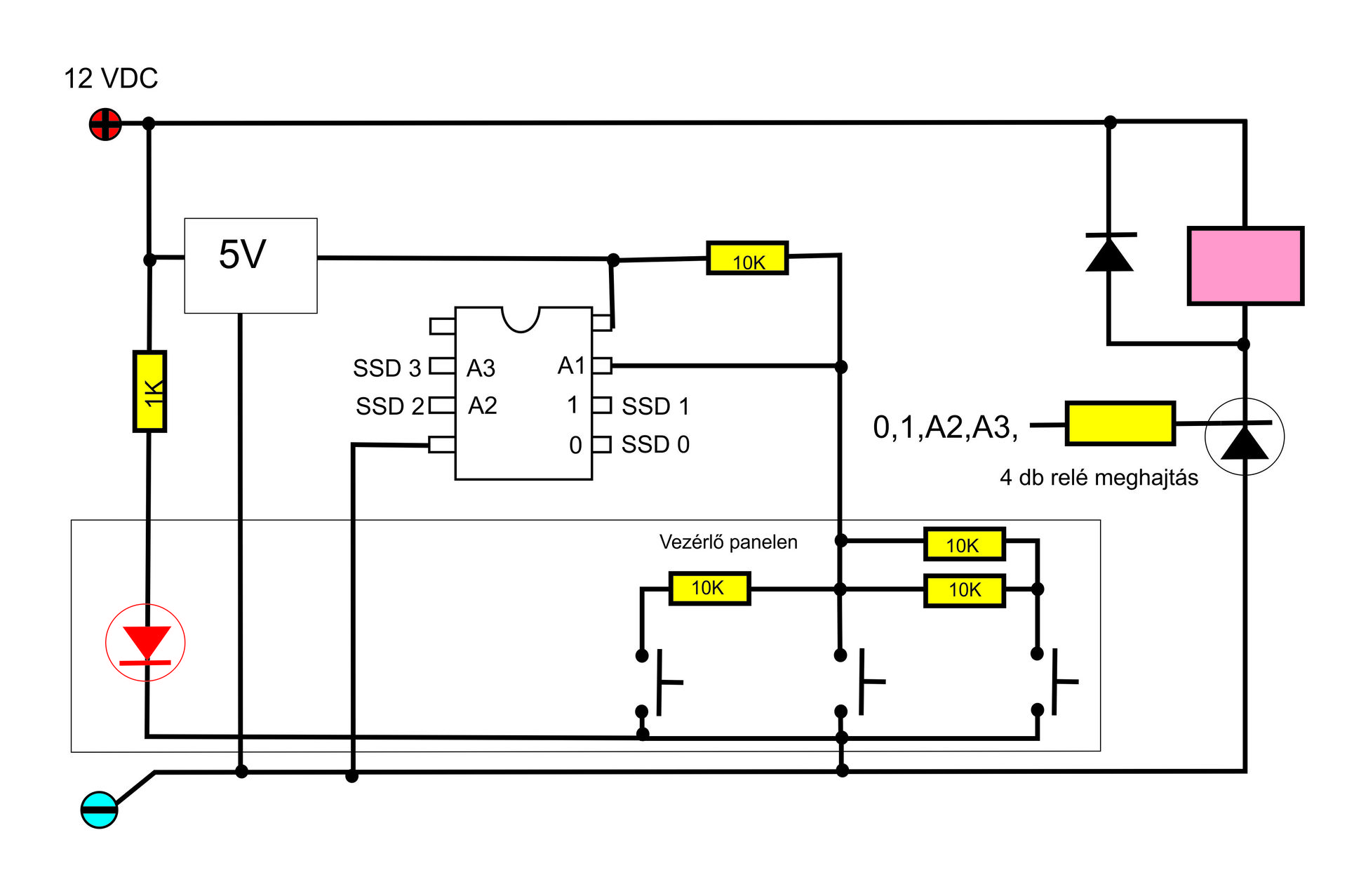
4 PC in 1 PC. Nálam évek óta az rend, hogy a C meghajtó SSD - je kivehető rack házba van. Több hobbim is van, és szeretem ha nem keverednek a dolgok. Ez azt jelenti, hogy 4 db SSD - dém van. Internet, Grafika, Videó vágás, és 3d nyomtatás. A kivehető rackba mindig a megfelelő SSD rakom be, a három utolsó SDD-n az internet softweresen ki van kapcsolva, se frissítés, se vírus, se kukucska. Sajnos a sok huzigálgatás miatt az egyik SSD - m megsérült. Elkezdtem utána járni a dolgoknak, és kiderült sima egyszerű mechanikus négy kapcsolós HDD power választó kapcsoló létezik a neten. (kB = 12 dollár).
https://www.aliexpress.com/item/32259968821.html Ez a készülék a +12/+5 Voltot is kapcsolja. Elindult az agyam, és gondoltam nem adok érte sok pénzt, és különbet csinálok. ( Tudni illik a következőket = A fekete kettős negatív tápkábel közös negatív potenciálon van, csak a nagy fogyasztású HDD miatt van dupla fekete vezeték. A 2.5 HDD -nek és az SSD-nek csak +5V (piros) tápfeszültség kell, tehát a +12V (sárga) elhagyható a rendszerből. A +12 V csak azért kell panelemhez, mert a négy relé 12V-os működtetésű. 12 Voltal megy a hűtő ventilátor is. A panelon van egy 5 V feszültség stabilizátor, de ez csak az Attiny13 nak ad + 5 Voltot. Az SSD-k + 5 Volt tápfeszültségét az eredeti PC táp 5 Voltról kapcsolja a négy relé.) Gigabite GA-P85-D3 alaplapom van. 4 db gyors és 2 db lassú SATA csatlakozó van rajta. Az évek óta nem használt DVD írót átdugtam az egyik lassú csatlakozóba, és itt is működik. A 4 db gyors SATA csatlakozóba megy 4 db SSD, de mindig csak az egyik SSD kap +5V tápészültségét. Nagyon fontos, hogy a + 5V tápfeszültséget bontjuk és nem a negatívot! Attiny13-ra írtam egy rövid programot. Van 3 db nyomógomb ami feszültség ellenállásokból álló, osztót képez. A nyomógomb panel a leddel, egy három eres vezetékkel van összekötve a főpanellel. A könnyebb szerelés érdekében én egy egy 3.5 jack dugós csatlakozással bonthatóan oldottam meg az összeköttetést. A nyomógombok lábán alakítottam ki az ellenállás láncot. A nyomógombok masszívak legyenek, mert számít a nyomógomb belső ellenállása is. Ha bekapcsoláskor nem nyomom egyik nyomógombot se, akkor az eredeti cserélhető rackba levő „0” SSD kap +5V tápfeszültséget, és az bútól be. (A rackba további SSD lehetne cserélni.) Ha bekacsoláskor a három nyomógomb valamelyikét nyomom be akkor az „1-3” SSD-ből az bútól be amelyik tápfeszültséget kap. Menet közben TILOS SSD váltani!!!! Ezért a véletlen nyomkodás elkerülése miatt, a program úgy van megírva, hogy a beindulás után csak egyszer fogad jelet a nyomógomboktól. Csak teljes újra bekapcsoláskor lehet SSD-t váltani, menetközbe még véletlenül se! A jól látható piros led a PC táp +12 V meglétét jelzi. Ezt azért tettem rá, mert a PC kapcsolós dug aljba van dugva, és ha nem használom, áramtalanítom a PC-t. Ez a led a bebútolástól a tápegység Win - es áramtalanításig világít. Egyszer kikapcsoláskor korán kapcsoltam ki, a WIN10 csak kikapcsolás alatt volt, elszállt a rendszer program. Csak akkor áramtalanítok, ha már jól látható piros led kialudt. A négy SSD-nek négy saját háttereket készítettem felirattal, így azonnal látom melyik SSD bútolt be. Egy hasonló kapcsoló, ami ugyan az adat jelet is átkapcsolja a négy meghajtó között analóg kapuval 80-100 dollárért van a neten. Ez kulcsosan lezárható, és az egyetlen nyomógomb nyomkodással lehet a négy meghajtó közül választani. A kiválasztott meghajtót a négy led egyike jelzi. https://www.amazon.in/coolgear-Multiplier-jmb321-sw4-Expander-switc...U5H9J4 A kb. 4500 Ft anyagköltségű kapcsolást, csak saját felelősségre építse meg bárki. Kell 4 db SATA adat kábel, és 4 db 15 pines SATA power kábel. 4 db relé, meghajtó tranzisztorral és egy Attiny13 IC. Hűtőventilátor, 3d nyomtatás a SSD kereteknek. A hozzászólás módosítva: Jún 15, 2021
ssd rack kép folyt
Egy éve már, hogy elkészítettem és használom a motoromon ezt a műszert.
most derült ki, hogy van egy olyan funkciója, amit nem is terveztem bele. A fokozatkijelzés oly módon történik, hogy a motor fordulatát hasonlítja össze a kerék fordulatával és ebből számolja ki, milyen fokozatban van a váltó. Mivel a motor a hátsó kereket hajtja, a sebességjelet pedig az első kerék adja, így bármilyen, a két kerék fordulatviszonyában beálló változás azt eredményezi, hogy bizonytalanná válik a fokozat kijelzés, azaz "P" (passz) és a jelzett fokozat között ugrál. Ezáltal jelzi, hogy valamelyik kerékben nincs meg a megfelelő nyomás.
Ezt továbbgondolva, simán megmondhatná a szoftver azt is, hogy az első vagy a hátsó kerékkel van-e a baj...
Gyakorlatilag igen. Az eltérés irányából.
Csábító gondolat, hogy beleírjak egy direkt ilyen részt. Kijelző úgy is van már. A hozzászólás módosítva: Jún 17, 2021
Nagyon régen, még a modemes internet korszakában volt erre egy magyar fejlesztés. Valami női neve volt. Akkor az volt az elsődleges célja, hogy adatvédelmi okból a gépet offline is lehessen használni. A korabeli chip magazinban olvastam róla. Akkor is ötletesnek találtam, s mint látszik, még évtizedek elteltével is az.
Kérjük, hogy az OFF-ot fejezzétek be. Ha szükséges, az SSD váltó témát ezen topikon kívül beszéljétek meg.
Kissé még kaotikus, de azért már alakul.
Nem okoskodásnak szánom, de régen rágta már el a gyújtáskábelemet menyét. Ebben az esetben az akár életveszélyt is okozhat. Tudom, hogy a réz védőcső drágább, de védőfölddel a dobozig szerelve megnyugtatóbbnak tartanám.
Írsz róla bővebben is? Annyit látok hogy öntözés vezérlő, de mit tud, milyen paraméterek ealapján dolgozik, elég összetett dolognak látszik!
Ne haragudj, de, ha már kábelcsatornát nem használsz, legalább valamennyire elvezethetted volna a kábeleket a panelek között, ez így szörnyű tákolmány.
Ne törődj a többiekkel, csodálatos lett.
Végre elkészült az IV6 csőpanel is az órámhoz .
A hozzászólás módosítva: Jún 25, 2021
Fórumtársaink kérésére: Ezek lennének a "vasárnapi szent drótnak a tartói"
|
Bejelentkezés
Hirdetés |



























