Fórum témák
» Több friss téma |
Fórum » Ki mit épített?
Ez a téma ha úgy tetszik a mi "kiállítótermünk", nem pedig a ki mit csinált volna másképpen, mások helyett, és legfőképpen nem javítós téma.
Minden készüléknek van saját témája, ott kell kitárgyalni a részleteket!
FONTOS! A kapcsolási rajzok keresésére is van saját téma, ott keressetek rajzokat!
Hali!
Elkészült életem első saját magam által készített NYÁK lapja. Egy nagyon egyszerű kivezérlésjelző. Már úgyis szerettem volna egyet, mikor tegnap elhatároztam, hogy ma belefogok a munkálatokba úgy döntöttem ez lesz. A NYÁKtervező program használatát illetően köszönöm aderka nagylelkű segítségét! Nélküle nem sikerült volna. Még nem próbáltam de remélem működni fog. Várom a véleményeket!
Ami a precizitast illeti nem latom a nyakon a rogzitteshez valo lyukakat de ahogy latom az alkatreszek elhelyezeset nincs hely mindegyik sarokba a lyukak szamara.Marad a tolomercezes es kombinallas...
És csak egy jó tanács, amikor áramkört tervezel és marad ilyen sok szabad réz felület, akkor azt kösd egy ponton földre. (Negatív) És azért csak egy ponton, mert földhurok alakulhat ki. Vagy egy kondin keresztül tedd földre. (Akkor váltóáramú szempontból földön van.) Ezzel kevésbé lesz zajos. Igaz ez itt még nem nagyon számít, de sok helyen ügyelni kell rá. Amúgy jó lett.
Szépen sikerült a forrasztás, csak kár hogy lyukacsosak lettek a vezetősávok. Majd nézd át műszerrel az összeköttetéseket, mert lehet hogy megszakadt néhány vezetősáv. Végső esetben végig lehet folyatni a sávokon cint, és úgy biztos érintkezni fog.
Üdv
Eemberek! Mindenki készített már első nyákot... Ez tökéletes annak. Ha azt nézzük, hogy legalábbis Én tussal, és kihegyezett hurkapálcával rajzoltam, tökéletes ez. Persze van mit csiszolni rajta. Nem tudom milyen technikával készült (talán fotózással?) ha igen, akkor kevesebb levilágítási idő kell hozzá. A panel tervezés nem rossz, a forrasztások majdnem tökéletesek, nem tudom mennyi idős lehetsz, de még viheted valamire. Csak így tovább. Itt általában első munkának drótdzsungel, jobb esetben 0,5nm-es paneltervek születnek. Felhívnám a figyelmet, ez majdnem egy korrekt panel...
Vasalásos technikával készült és 15 éves vagyok. Lehet hogy jól sikerült a NYÁK meg minden de sajnos nem akar működni
Nem a zenét érzékeli hanem az ujjam Ha kötök a bemenetre hangot ha nem az összes led világít akárhova tekerem a potit . Próbáltam Kivenni a potit akkor csak a piros led világít ha nem kötök rá semmit. Ha van hang akkor a szélső jobboldali zöld led világít. Nemtudom mi lehet a baj de ha az ujjammal megérintem a + bemenet akkor csak az első zöld led világít.
A letapogatásos módszer addig fog működni, amíg egyszer egy olyan ponthoz nem érsz, ahol gyorsan meg fogod tanulni a műszerek használatát :shocking:
A potit kösd be rendesen, ahogy kell!
Szia!
Abba a topicba, majd rakd fel a cuccodnak a kacsolási rajzát. Egy másik LM3915-ös kapcsolást találtam, nagy különbség nem lehet köztük. Ahogy látom, lehet több lábat is földre kellene kötni. Szerintem neked az 5.-ös láb helyett a 4.-es lábra megy a trimpot, ami nem a bemenet!!! (Viszont, ha az 5.-ös lábnál kiálló pöckön tapogatsz, akkor villogthat) és tényleg hiányzik egy lába a potinak, pedig nem kellene. Ha már világít, akkor nincs nagy baja, kis javítás és működni fog!
Sziasztok. Ezt már régebben csináltam.
USB-s icsp-s pic programozó.
Szia! Szívesen megnézném a belsejét is.Szóval tehetnél fel róla néhány képet.Amúgy kivülről korrektnek néz ki
Hali! mindenkinek!
Gondoltam teszek fel egy pár képet a FÉL KÉSZ erősítőmről. Még a végfok panelek hiányoznak meg a hang erő szabályzó.Egy vég panel már kész csak a másikat kel még meg csinálni. 2*100W lesz 8ohm-on.És egy Beage ATP 100as erősítőnek a toroidja van benne. Meg két külön kondi mivel 2*43v ad le.Már csak,hogy teljes legyen a táp része építeni kel majd egy stabil tápot mert a 43v pufferolva meg egyenirányítva 55v lesz a kondik meg csak 40/22000uF.
Itt van még két kép
Ja és ez nem végleges doboz és szerelés!
Az egyik ismerősömnek készült, irányfény az etetőhajóra. Gondoltam készítek valami "dizájnosabbat", rá is értem ebbe az esős napokban, szóval elmolyoltam velük. Ráadásul alkatrészem sem volt smd-be minden pozicióba, igy aztán kissé öszvéresre sikeredett...
Kb olyan ütemben, és kitöltéssel villog mint egy repülő pozicíójelzője (fehéren).
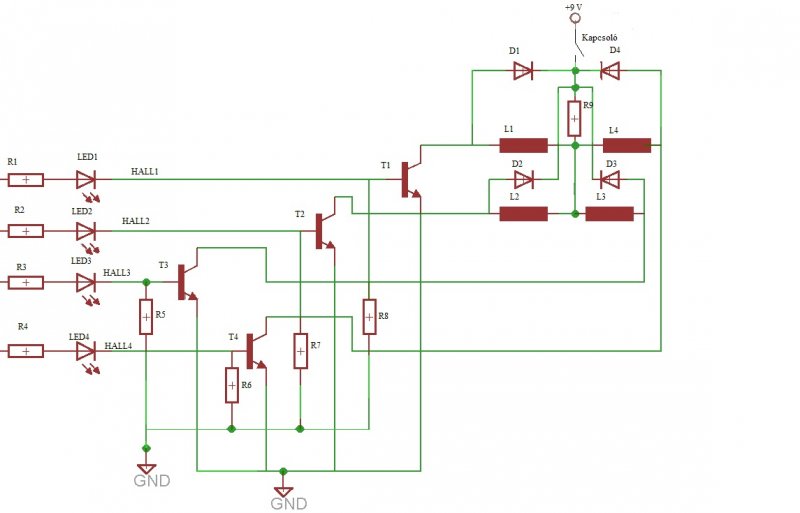
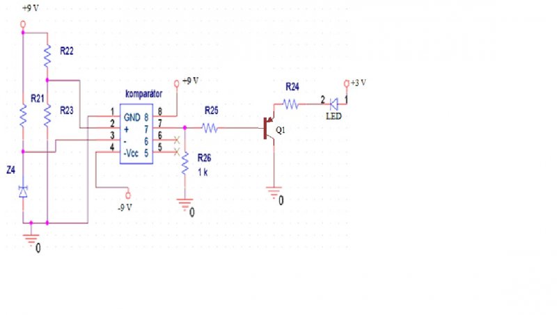
Üdv. Van két kapcsolásom. Az egyik egy léptetőmotort működtet. Hall szenzorok vannak kötve a bemenetre attól függően h melyik ad jelet a motor elfordul. A másik egy mélykisülés védelem. Szerintetek így jók a kapcsolások. A vezérlés 9 V-ról megy. Egy 9 V-os aksinál mi az a max érték ami alá már nem szabad engedni hanem tölteni kell?
Segítséget előre is köszönöm. Léptetőmotor: D1,2,3,4: diódák BY 228 T1,2,3,4:Tranzisztor, NPN, 800 mA / 30V BC337/338 LED1,2,3,4: piros L-53IT Kapcsoló: Billenő kapcsoló ST 1/BK R1,2,3,4: 800 Ω-os ellenállás R9: 4,7 Ω-os ellenállás R5,6,7,8: 1 kΩ-os ellenállás TLE 4945L HALL-szenzor, mélykisülés: R21=500 Ω R22=1 kΩ R23=10 kΩ R24=200 Ω R25=1 kΩ R26=1 kΩ LM393 IC Q1 PNP tranzisztorok 2N5771 LED: piros LED L-53IT Zener dióda:ZPY6,8
Ha nem írtad volna hogy te csináltad, én azt mondanám hogy gyári
Gratulálok! Nagyon szép lett!
Evvel a leónozott és szépen megmunkált panellal a régi szép időket idézted.
Ezért tévesztett meg, mert olyan mint a gyári
Sziasztok! Gondoltam én is feltöltöm végre "remekművem". Igaz csak össze kellett rakni,de volt vele meló (5hónap, mert nem volt pénzem mindent egyszerre megvenni). Volt időszak, amikor azt mondtam,hogy elég, nem költök több pénzt ilyesmire. Ebből nem lehet kinőni. Lehetnek időszakok, amikor azt mondja az ember, hogy ennyi volt, de mindig kitalál valamit, amivel foglalkozhat. Még meg is hirdettem eladásra, de úgy döntöttem, befejezem és nem adom el. Még előlap kell neki, meg egy hűtőventilátor, mert ma volt a hajtós teszt és gyorsan felmelegedett borzasztóan. Nem szereti a bezártságot...! Megjavítom a sub erősítőt és a hozzá tartozó koppanás gátlót és készen is lesz.
üdv mindenkinek
én evvel az átalakítóval kísérleteztem de sajna nem jött össze pedig 2 kötést is kipróbáltam (macintosh VGA)
Még képek...
Láttam valahol ehhez hasonlót, de abban, ha jól emlékszem, aktív elemek is voltak.
Itt vannak a várt képek.
Bocsi de jobban nem szedhetem szét, mivel az usb csatinál be van ragasztva. Egy FTDI chip van a túloldalt, pár smd, amit meg látsz az egy pic 16f628a A kivezetett led pedig alaphelyzetven zöld, ha dolgozik a "gép" akkor piros.
én csak ennyit találtam de mivel nem megy lehet h igazad van. keresgélek tovább...
Biztos szép és jó! Kár, hogy semmit nem látni belőle
Te "
" ![]() A hangja milyen?Látom Urbános rendszer,a szub filter szépen dolgozik,nem recseg kapcsoláskor?40-es woferek ez igen ,neked aztán van helyed,az össz rendszerről is kérünk képet! CSÁ
Írtam privátot VGA-MAC ügyben, hátha tudok segíteni. Ha van olyan topic, ahol ezt ki lehet tárgyalni, akkor folytassuk ott.
Sziasztok.
Ez egy számítógép egy DVD lejátszó házába belealkotva, nem valami nagy érdem, de úgygondoltam megosztom veletek. |
Bejelentkezés
Hirdetés |







Csak így tovább.
Nem a zenét érzékeli hanem az ujjam
Ha kötök a bemenetre hangot ha nem az összes led világít akárhova tekerem a potit
. Próbáltam Kivenni a potit akkor csak a piros led világít ha nem kötök rá semmit. Ha van hang akkor a szélső jobboldali zöld led világít. Nemtudom mi lehet a baj de ha az ujjammal megérintem a + bemenet akkor csak az első zöld led világít. 




































