Fórum témák
» Több friss téma |
Fórum » Knight Rider, oda-vissza futófény
egy próbát megér, ledekkel párhuzamossan 1-1 elko
10uf pl :miaz:
Kösz a villámgyors választ
Ha lesz időm, megépítem, de úgy látom, kell még 1-2 alkatrész is hozzá, ami nincs itthon.
sziasztok!én ezt az efektet 16F84A-sal csinaltam meg 8LEDdel 4Aporton 4 Bporton,nem forgatással hanem sima bcf...bsf -fel,ami igy eleg sok soros lett,dehat ez volt a feladat a suliban.az lenne a kerdesem h hogyan tudom megvalositani h egy nyomógombot kotok az RB4re és ha lenyomom elindul a progi ha lenyomom mégegyszer akkor pedig megáll és ujra várja a kovetkezo megnyomást,ami utan elorol fut a villogas?!?valahova tesztelést kell beiktatni de nemtudom h hogyan lehet megoldani h állandoan a villogas mellet figyelje h meg-e lett nyomva!kérlek segítsetek !elore is koszonom!
Pl. a léptetést timerrel oldod meg, és a gombnyomás pedig a timer megszakítás engedélyező bitjét kapcsolja ki-be.
Sziasztok! Ha még valaki figyeli ezt a topikot,akkor szeretnék segitséget kérni.Találtam a neten egy knight rider kapcsolási rajzot amit meg is épitettem de sajnos nem müködik.Lehet hogy hibás a rajz? Plussz a megépitésnél nem hct tipusú ic-ket hanem sn74S138AN,74191, és 74132N tipusokat raktam bele,ez lehet probléma?A rajzon az egyik 138-as ic 4-es lába testre és a másik ic-re is rá van kötve.Ez igy gondolom nem jó ezért a 4 láb helyett a 6-os lábat kötöttem a 191-es ic -hez.A nyáktervezésnél a 132-es ic nem használt kapuját sehova nem kötöttem be.A hibajelenség:csak egy led világit,ki-be kapcsolgatással a fele ledsor felvillan.Mi lehet a baj? http://www.attiny.com/knightrider.htm
Nekem úgy tűnil mintha csak egy példa lenne ez a "vázlat", a mikrokontrollerek mellé...
Eddig nem sikerült leszimulálni a kapcsolást. De még nem adtam fel. Szerintem nem az alkatrészekkel lesz a gond, hanem a rajz van elnagyolva. A pontos megépítéshez a leírást is át kell gondolni...
Köszi a rajzot!
Ki fogom próbálni a változtatásokat és megirom az eredményt.Az ic tipusok jók lesznek?
A sima 132N nem biztos, hogy a 33k-val be fog rezegni, oda illene tényleg HCT-set tenni. Esetleg le lehet a 33k-t csökkenteni legalább a tizedére a sima 132-höz, ehhez a kondenzátort a tízszeresére kell növelni, hogy a frekvencia ne (nagyon) változzon.
A többi módosításnak most nem néztem hirtelen utána, de a legelső feladat az oszcillátor beindítása!
Szilva hozzászólására hallgatva megnéztem az oszcillátor müködését.Nem megy!Led +előtét ellenállással mérve a test és az sn132 3-as lába között nem villog,nem világit.Probáltam a 33k-ellenállás helyett 4,7k-val majd a felével a kondit is cserélgettem nagyobbra de semmi eredmény.Vegyek hct-s 132-est?
Szerintem sima TTL IC esetén simán le lehet menni 1k alá, én 330 ohm-okra emlékszem még régről, hogy olyasmi értékű visszacsatolással mentek ezek az oszcik. Merthogy mennie kellene, ha az IC jó. A HCT-s mindenképpen gazdaságosabb megoldás lenne, de egy próbát még talán megér a kisebb visszacsatolás megoróbálása is.
Félsiker!
Az oszcillátor beindult 250 ohm 200 mikrofarad párositással.A fele ledsor fut igaz csak egyirányba.Most következik pbalázs átkötéseinek megvalósitása.
Némi játszadozás után elkészült egy leszimulálható változat.
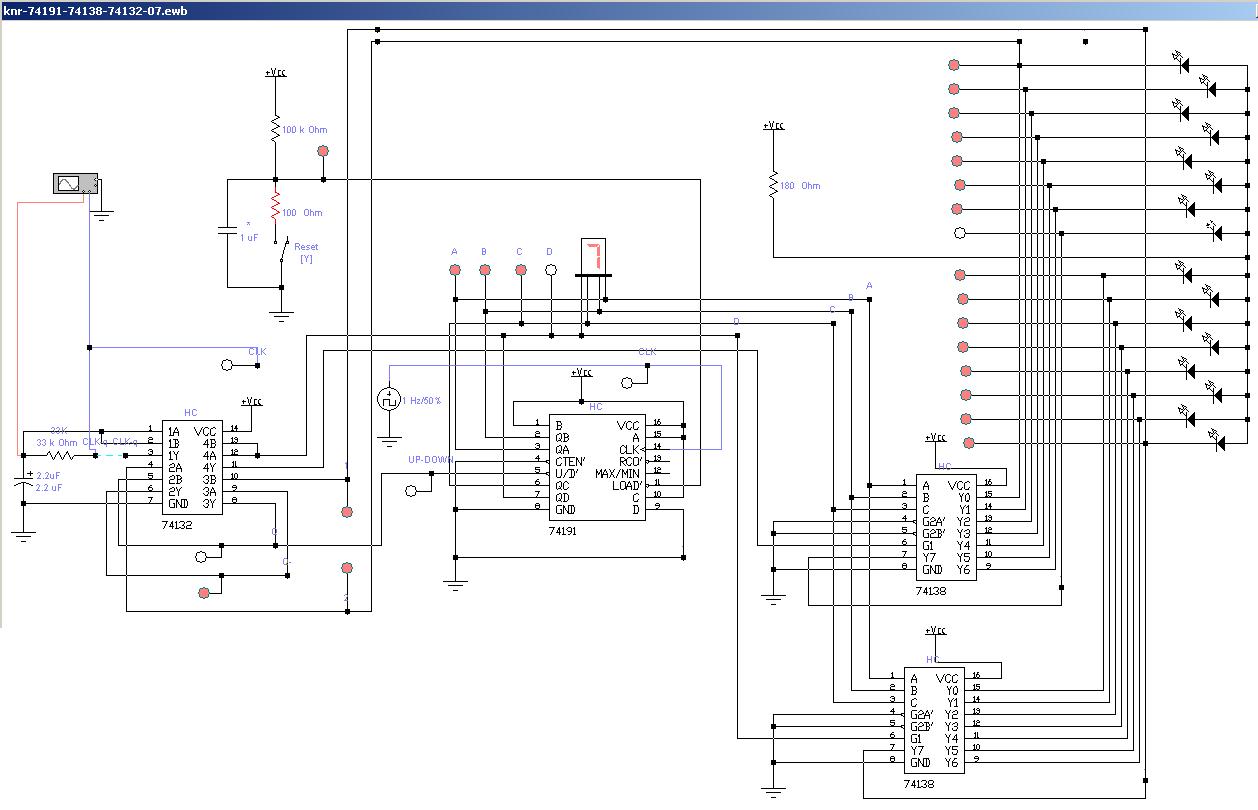
Lásd mellék...Az oszcillátort csak nem akarta megenni az EWB. De a kapcsolás "lelke" üzemképes lett a szimuláció szerint, valamint a kezdő ledet is belehet állítani, (bár azt most direktre kötöttem). Az oscillátorról csak annyit, hogy az RC értéke határozza meg a rezgés frekiját. Minnél nagyobb ezek értéke, annál alacsonyabb lesz a kimeneti freki, azaz lassab lesz a ledek léptetése. Keress rá az "RC oszcillátor Schmitt-triggerrel", S eltudodmajd indítamni a kapcsolást, a megfelelő módósítás után. Sok siket hozzá!
Működik!
Köszönöm mindenkinek a segitséget.Felteszek egy videót a müködésről. Sajnos a ledek elhelyezése rossz lett a nyákon ,rossz a sorrend de igy is müködik. Majd lehet hogy tervezek egy új nyákot hozzá. Következő project:Knight rider hang felvétele isd 1416-os IC-vel.
Tapasztalat:
A 74191-es BEÍRÓ lábára egy "RESET" jelet kellet küldeni, hogy a számolás elindulhasson. Valamint IGY, belehet állítani az ABCD bemenetein a kezdő LED prozícíóját. A két 74138-as DEMUX 6. (G1) lábán kellett engedélyezni... Az egyik IC 6-os bemenetét invertálni kell, hogy a megfelelő lépészám elérése után a vezérlés, a másik IC-t engedélyezhesse, s igy lefuthasson a teljes ciklus. Ha a futás vagy az irányváltás nem megy, akkor lehet, hogy az RS-tároló (4. és 10.) bemeneteit kell felcserélni. Ez is egy lehetséges hibaforrás. A mellékelt rajzomon a pontos lábszámozást nem követtem. De szerintem littlejoe, össze tudod fésülni a kapcsolásokat. (Főleg ha az elvet megérted...) A szimuláció az EWB5.12 -es verzióval készült. Ha kell a munkafájl, akkor szívesen közkincsé teszem. Egyenlőre ennyi... [off] Látom közben + oldódott.
Igy kicsit másképp mutat mint a szimulációban
A pbalázs féle rajz alapján müködik az áramkör kivéve a flip-flop kört,ott maradt az eredeti bekötés.
ok.
[off] Ha egyszer nagyon ráérek, próbakapcsoláson azt(-is) össze fogon dobni. :yes:
(#207301) pbalazs kiegészített rajza is életképes-lett a szimulációban... :yes:
Most akkor jó, amit rajzoltam, vagy nem? Csak szimulátorban és/vagy élőben is/sem megy? Én nem próbáltam sehogyan, csak agyaltam.
Az oszcillátort én nem is néztem. Oda én Schmitt-triggeres kaput tennék, pl. 74HCT132. Ja, most nézem, hogy az van ott.
A kiegészitésed müködik, felraktam egy videót a cuccról.Egyedül a flip-flopot nem kötöttem át.Az oszcillátor kisebb ellenállás-nagyobb kondival működik,gondolom mert az ic nem "c-mos" csak sima.
Szia!
JÓ lett az elgondolásod!!! ( Csak az adatlapot kellett nekem is alaposabban át tanulmányozni, hogy +értsem a lényeget... Ha a te rajzoddal kezdek akkor hamarabb ment volna a szimulációm is. )
Helló!
Találtam az oldalon egy K.I.T.T kapcsolást (http://www.hobbielektronika.hu/kapcsolasok/knight_rider.html), és azt szeretném megkérdezni, hogy hogyan lehetne átalakítani 6V-osra, mert sajna még nemigen értek az áramkörök tervezéséhez. Még csak tanulgatom.
Mivel CMOS IC-kkel lett elkészítve a kapcsolás,
ezért az 5-15V-os tartományban üzemképes. Egyetlen egy dolgon kell változtatni! Az R11 értékét kell lecsökkenteni 4.7K-ról 1K-ra! Ezt is csak azért, hogy a kontrol LED-ek kicsit erősebben világíthassanak 6V-nál.
Ez a 6 LED-es futófény eredetileg 3V-ra van tervezve, azzal szépen működik is.
Milyen változtatások kellenek ha 12 vagy 15 V a tápfeszültség? http://www.bsselektronika.hu/bss/index.php?id=214
beiktatsz 1 7833-at
az ellenállás és kondenzátor értékek módosításával nem lehet megoldani?
Esetleg feszültség osztóval. De helyedben betennék, egy 7805-ös stabil IC-t és sorba kötve 2 ellenállást, egy 3k, és egy 2k-sat. a 3k,ra kösd rá az áramkört. De mondjuk lehet a terheléstől leesik majd. Egy próbát megér.
üdv: aderka
Hello!
Nem kell semmit tenni, csak a Led-ek katódját, nem közvetlenül kell a GND-re kötni, hanem egy 470ohm-os ellenálláson keresztül. Ja, és egy 10..100µF-os kondi sem ártana a tápra kötve. üdv! proli007 |
Bejelentkezés
Hirdetés |




:miaz:
Ha lesz időm, megépítem, de úgy látom, kell még 1-2 alkatrész is hozzá, ami nincs itthon.


Lásd mellék...

[off] Látom közben + oldódott.





