Fórum témák
» Több friss téma |
Fórum » Knight Rider, oda-vissza futófény
Van rajta egy UAA180-as és egy LM358N-es IC.
Sziasztok nekem van egy knigt rideres futófényeme, csak valamiért nem megy végig, a középső 4 nem világít, a vezetékezés mindenhol jó, kapcsolási rajzot nem tudok mutatni mert csak kaptam. Mi lehet a problémája.
Egy UAA180-as és egy LM358N-es IC-vel van vezérelve. Csináltam róla egy videót is. https://www.youtube.com/watch?v=Dq0IoQ6L0V8&;feature=youtu.be
A 17-es lábra kellene vref min-t (16-os lábon ami van) és vref max-t (3-as lábon ami van) adni, elvileg az első és a 12. lednek kellene világítani, de van ennek topikja Bővebben: Link
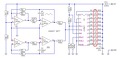
Tiszteletem urak találtam egy jónak mondott kapcs rajzot mit szoltak hozzá
Arra biztos jó, amire tervezték. A két 74LS164 -es IC, a kimeneteket leszámítva, párhuzamosan van kötve, tehát amit az egyik csinál, azt csinálja a másik is.
Tiszteletem az lenne a kérdésem ki tudna nekem a fenti rajzról nyákot gyártani előre köszi
Üdv!
Azért nyitottam ezt a témát mert nagy Knight Rider rajongó vagyok. eBayen rákerestem és a futófényeken kívül valami más érdekeset is találtam. Mégpedig az autó belsejében található kivezérlésjelző. Csatoltam két képet hogy értsétek mire gondolok. Valaki tud mondani valami ötletet a megépítésére?
Nézz körül a spektrumanalizátor témában ...
Hello! Hogy legyen valami mozgás itt is.. Annyiban más, hogy nem egy fény pont futkos, hanem egy középen fényesebb sáv.
A tápfeszültséget szerintem a bal alsó sarokra kell adni. U2 bal felső lába felett van egy forrasztási pont, nem?
Amit berajzoltam pirossal azok jól vannak?
A hozzászólás módosítva: Nov 3, 2016
Nem tudom. Hol az eredeti cikk/kapcsolási rajz? Így nem könnyű biztosat mondani. Ahonnan van ez a kép, ott nincs olyan, amiben az átkötések is benne vannak? Én csak a sejtésem írtam le, biztosat nem állíthatok.
Innen van a kapcsolási rajz.
http://www.hobbielektronika.hu/cikkek/knight_rider_futofeny_16_led-...l?pg=1
Szia proli007!
Össze raktam ezt a futófény kapcsolást. Tökéletesen működött elsőre. Viszont lenne egy kérdésem. A D1-es led valamiért folyamatosan világít halványan akkor is,mikor nem kellene.Ez mitől lehet? Mindent átnéztem amit az eszem kiadott, de nem tudok rájönni. Esetleg nincs valami ötleted? Ja,még egy. Azt meg lehet-e oldani,hogy a ledek helyett 12v/3W-os izzókat vezéreljen? Vagy csak a kimeneteket meg kell erősítenem tranzisztorokkal, amik az izzókat kapcsolják?
Hello! Ha megnézed az adatlapot, látható hogy a kimeneteknek van szivárgási árama. A 10..18-as lábnál ez maximum 10uA, de az 1-es lábnál ez maximum 450uA. (Belső figyelő áramkör miatt van.) Mivel nagy fényerejű Led-et használsz, az már erre az áramra világít. De ha a Led-el párhuzamosan teszel egy ellenállást amin ez az áram nem ejt akkora feszültséget, amin a Led kinyit, már is nem fog világítani. Pld. egy 2,2k és akkor 1V lehet maximum a Led-en.
Tekintve hogy az IC kimenti árama maximum 20..30mA, egy-egy PNP tranyóval (vagy P-Fet-el) kell megerősíteni a kimenetet. A bázis emitter közé egy-egy 470ohm-ot téve.
Nagyon köszönöm. Megmondom őszintén,nem néztem az Ic adatlapját.Beraktam az ellenállást és így már jó. Legközelebb jobban figyelek. Hálás köszönet.
|
Bejelentkezés
Hirdetés |

















