Fórum témák
» Több friss téma |
Fórum » Kutya macska (vad) riasztó
DAZZER 2000
Hangszórót nem lehet kapni hozzá mert nem az ami benne van nem hangszóró hanem egy 25 khz-es TRANSMITTER LOKÁTOROKBAN HASZNÁLJÁK! Ha valaki szét szed egy ilyet azt soha nem fogja ugyanúgy összerakni,úgyhogy ezt TILOS SZÉT SZEDNI! És nem fog berezegni.
Brutális teljesítményeket írsz!
Mint a #343031 dumámban írtam, gyakorlatban is kipróbáltam, hogy a kutyának nem a fájdalomküszöb a lényeg, hanem az irtózat a nagyfrekitől, az pedig leginkább tényleg a pillanatnyi idegállapotától függ. (Elvileg olyasmit érez, amit mi, amikor a tanár a kréta helyett a körmét csikarta a táblába.) Az említett méréseim során a tranzisztorhíd sima BD139/140 komplementerpárból állt hűtés nélkül. (Tényleg duplázta a hangerőt a normál meghajtáshoz képest.) A komplett áramkör áramfelvétele oszcillátorostól végfokostól 25 mA (!) volt a riasztós piezóval, 250 mA amikor a trafóját is használtam (bár akkor kisebb volt a hangerő), a legjobban bevált PTH-1000 piezonál pedig 200 mA-nél lefüstölt a piezo, így egy másikat egy sorba kötött 1µF-os kondival tettem a hídba. Ezzel 130 mA jött ki a tápból 12 V-on, a mérőmikrofont pedig túlvezérelte. Ezt a verziót próbáltam kint a kutyákon egy kis 12V 1,2 Ah-s riasztóakkuval, mert az volt kéznél, és erre a kis teljesítményre is úgy pattantak vissza a szomszéd vadállatai, mintha falba szaladtak volna. Miközben a másik szomszéd szelíd példánya ugyanolyan körülmények között bokánpisált. Ja, és az akusztikus jelalak színuszközeli volt, mert a piezo, mint kondi, plusz a membrán mindenképp betorzította, de szerintem ez nem számít. A négyszög végülis a nagyfrekis összetevők miatt tűnik nekünk élesebbnek. Kipróbáltam egy szintetizátorral, a három oktávval magasabb színusz szubjektíve ugyanolyan éles, mint az alapmagasságú négyszög. Ha a kutya négyszögben kapja a 22 kHz-et, akkor sem hallja annak a harmadik, ötödik, stb. harmonikusát. De bocs, hogy ennyit ugatok! A probléma nekem is a piezo még mindig, mert a PTH-1000 tölcsére akkora, mint az öklöm.
De, az is piezzo hangszóró.Annyi a különbség,hogy tulajdonságainál fogva van egy rezonencia frekvenviája.Mint pl. egy hangdoboznak.A gyártás során a lap méretét úgy alakítják ki,hogy a max. teljesítményt azon a frekin tudja leadni.
Lehet kapni.De érdemes próbálgatni más típusokat is. Én is kisérleteztem most ezzel az elektronikával és nekem berezeg. A kistrafót én tekertem,igaz kicsit változtattam a kapcsoláson.Tegnap már eredményesen teszteltem a saját (szelíd) kutyán és macskán.Ma délelőtt a szomszéd új hamis kutyája jön. Hát,..én is kíváncsi vagyok. 9V-os elemről járatom.
Hát én is kipróbáltam már jó néhány kapcsolást meg piezzot de nekem nem jött össze.
Próbáltam exponenciális tölcsérrel,semmi reakció. Nálam ez a gyári dazzer vált be.
Nekem is volt, csak használat közben véletlenül megérintettem a hanszórót. Egyből tönkre is ment. Egyébkén kis és közepes testű kutyákra hatott , de nagy testű kutyára (pl. Német juhász, Rottweiler, Dobberman, vagy hasonlók) soha. Ezért akarok jobbat építeni. Mivel hordozhatónak kell lennie, ezért olyan fontos a jó hatásfokú hangszóró. Ráadásul nem lehet se nehéz, se nagy méretű. Neked hogy vált be ez a Dazzer?
Egy kicsit vitatkoznék veled, bár nem vagyok biztos abban, amit állítani fogok. Szerintem a kutyának ez nem olyan, mint nekünk a tábán kaparó köröm. Szerintem csak olyan, mint nekünk egy hangos sziréna. Amikor a betörő stresszes állapotban meghall egy nagyteljesítményű szirénát, pánikba esik, és elmenekül. A szirénákat úgy tervezik, hogy az emberi hallástartomány legérzékenyebb tartományban szóljon, nem pedig a tábla kaparó köröm hangján szól. Szerintem a kutyáknál is ez a helyzet, csak a kutyáknál egy kissé el van tolódva a frekvencia tartomány, és a kutyarisztókban még inkább feltolják a frekit, hogy a kutyára még hasson, de az emberre épp nem.
Az hogy lehetett, hogy 200-250 mA-nél halkabban szólt trafóval? Akkorhova tűnt el a teljesítmény? Talán a trafó melegedett fel? Akkor bizonyára nem volt elég jó minőségű a trafó. Én a teszteléskor egy 20W-os riasztó piezó szirénából nyertem ki a trafót. Ez elég profi, de még így is melegedett. A híd kapcsolásnál jobb is van, bár nem próbáltam még ki. Ezt az RC vezérelt motorokban alkalmazzák. Ha egy ilyet nem tranyóval, hanem n és p-csatornás fetekkel építünk meg, akkor gyakorlatilak veszteség mentesen lehet kinyerni a teljesítményt. De ha elfogadjuk azt az állításomat, hogy trafót érdemes használni, akkor felesleges a híd, és egy akkor egyetlen fet is elég. Pl. BUZ11. Szerintem a piezók nem torzítanak önmagukban, hiszen hangfalak építéséhez is alkalmazzák őket. Viszont abban én is hiszek, hogy a színuszos hang nem lényegesen rosszabb a négyszögnél, mert a felharmónikusokat úgysem hallanák meg a kutyák.
A fotókat a DAZZE-ről én tettem fel ez az én kütyüm.
Én azért írtam mert készítettem pár itt talált állítólagos kutya riasztót de nekem akkor is a DAZZER vált be nem véletlenül árulják 15000Ft-ért. De én még 5000-ért vettem jó pár éve. Olyan kutyára aminek szőrbenövéses a füle azokra nem hatott.
És nagytestű kutyáknál is működött? Nekem az a problémám, hogy Youtube-n is van olyan link http://www.youtube.com/watch?v=_lKTdHw-Q0M&NR=1, ahol kitűnően működik, és van ahol egyáltalán nem. De mivel az emberek nem hallják az ultrahangot, ezért nehéz a boltban reklamálni, hogy nem szól. Legfeljebb csak annyit mondhatok, hogy nem elég hatásos. És ha pedig szól, csak halkan, az a legrosszabb, mert akkor még néha hatásos is.
A kapcsolásodhoz gratulálok, biztos sikerélményt okozott.
Azt azonban nem értem, hogy miért kondenzátort, és miért nem tekercset kötöttél sorba. Elvileg a piezo C kapacítív, ezért LC rezgőkörrel lehet igazán jól meghajtani. De lehet, hogy valahol tévedek. A tesztjeidben pedig azt furcsálom, hogy 12V/200mA lefüstölt egy piezót. Ez max 2,4 W, de a tranzisztorok létrejövő feszültségesés miatt inkább 2W-tal számolnék. Igaz én a sziréna piezóját és normál átmérőjű piezókat is használtam, de szerintem átlagosan 10W-t-ot kibírtak.
Ezt a készüléket postások és futók részére fejlesztették ki, zömébe a kóbor kutyákra hat szelíd háznál tartott ebek inkább agresszívvé válnak tőle.
R-L -lel lehet kihangolni.Mindenekelőtt az áramkört kell úgy kialakítani,hogy 25kHz -en rezegjen be.
A Dazer utánépítésemben,amikor nem megfelelő volt a trafó első próbálkozásnál (12/230V-os),akkor a piezzon 80V AC-t mértem,és melegedett minden (trafó,tranzisztor), a piezzo nem szállt el (szólt,de a freki 100Hz körüli volt csak).
Ha egy adott amplitúdójú négyszögjellel dolgozunk, akkor a teljesítmény a frekvenciával növekszik vagy lineárisan, vagy négyzetesen. A képletet most vázolnám. Ezért 100Hz-n valóban nem lehetett túl hangos a piezó és jelentős teljesítményt sem vehetett fel, de ennek ellenére mégis kifüstölhetett. Így már értem. De magas frekin (5kHz felett) 10W-tal terhelhetőek a piezók. Minél magasabb a freki, annál nagyobb teljesítményt tud leadni, mert nem a teljesítmény van korlátozva, hanem az amplitúdó.
Trafó beszerzésére korábban volt egy olyan ötletem is, hogy számítógépek kapcsoló üzemű tápegységéből is kinyerhető. Elvileg ezek a transzformátorok több kHz frekire vannak tervezve. Sajnos a gyakorlatban nem sikerült megvalósítani. És van még egy ötletem a hatásfok növelésére, amit kikísérleteztem. Ha a síma piezóra tölcsért ragasztok, mint ahogy a tölcsér piezók belsejében is alkalmazzák, akkor a hangerő akár 12 db-lel növelhető. Ezt mérő mikrofonnal ki is mértem 7 és 20 kHz között. Sajnos ez megint növeli a készülék méretét. Egyébként a 92 db/m érzékenységű piezóból akár 108 db/m érzékenységet is el lehet érni a ráragasztott tölcsér, és a műanyag légtölcsér együttes alkalmazásával ami 16 db-t jelent, de ekkor már igazán nagy méretű a hangszórónk, ezért ezt csak fix otthoni készülékekben alkalmazható.
Őszintén örülök az értelmes vitának, a világ attól megy előre.
Ezt a "táblát kaparó köröm" dolgot nem én találtam ki, valamelyik szakirodalomban olvastam. Az is ugyanott jelent meg, hogy ha pl. a Dazzert sarokba szorított kutyára irányítod, és nem tud elmenekülni, akkor infarktust kaphat. Ez persze nem cáfolja a hangerő elméletedet, bár ha én betörő lennék, akkor nem a hangerőtől esnék pánikba, hanem az annak hatására érkező szomszédok lehetőségétől. (Egyébként tavaly a szomszéd házát napközben, ordító szirénák mellett pakolták ki, mert csak egy öreg, tehetetlen bácsi tartózkodott a közelben.) Az eltűnő teljesítmény szempontjából nyertél. A trafó melegedett fel. Annyira, hogy leolvadt róla a műanyag burok. A minőségével nem volt baj soha a rendeltetésszerű 2 kHz környékén. (Több példány évek óta kifogástalanul működik riasztókban.) El tudom képzelni, hogy tízszeres frekit nem bír a vasmag és a póver a drótra jut, de ennek most lusta vagyok utánagondolni, és a lényeg szempontjából nem is érdekes. Vagy az is lehet, hogy a hidas meghajtás 24 Voltját nem szerette a névleges 12V helyett, bár akkor legalább az elején hangosabban kellett volna szólnia a rendszernek. Abban teljesen egyetértek, hogy trafós megoldásban felesleges a híd. Esetemben csak nem akartam a sok tesztelendő közüli egyetlen trafós miatt átszerelni a végfokot. RC vezérelt motorokban azért használunk fetet, mert borzalmas nagyok az áramok (az én egyik repülőmben 80 Amperes impulzusok ugrálnak). Na, oda kell a fet néhány milliohmos ellenállása. A piezos hidamban attól a pár(száz) mA-től a gagyi BD tranyók csak langyosan mosolyogtak hűtés nélkül, tehát nem lehetett túl nagy a veszteség. Igazad van abban is, hogy a piezo önmagában nem torzít, ha normálisan használjuk. Hangfrekin az enyémekből is jött a négyszög, de a felső határfrekijük körül lekerekedett. Persze abban a jelek szerint egyetértünk, hogy a jelalak itt már nem számít. Másik két hozzászólásodra is itt reagálnék: A kondit a következők miatt kötöttem sorba: a PTH-1000 dobozára az van írva, hogy max 30 Voltot bír. Feltételeztem, hogy az első példány túlfesz miatt halt meg, mert a kapcsait menet közben szkóppal nézve voltak a híd által generált 24Vpp négyszögön komoly tüskék is, gondolom a szórt kapacok és indukok miatt. Soros cuccal a piezora jutó feszt akartam kordában tartani, de tekercsem csak olyan volt kéznél, ami 20 kHz fölött nagyon nagy fojtást okozott, ezért számoltam soros kapacitásokkal. Az említett 1 µF-dal álomszerű volt a működés, és egészséges maradt a piezo. Természetesen az LC rezgőkör lenne atom, de még nem értem rá a méretezésével tökölni. A tölcsérben teljesen igazad van. A PTH eleve tölcséres, és ha leszerelem a tölcsért, az sokat ront a dolgon. Ha rajtahagyom, akkor meg a méret a baj.
Én nem kétlem, hogy a szakirodalom a kaparó körömhöz hasonlítja, inkább csak én nem hiszek benne. Sokszor túloz a marketing, és ezt is egy ilyen túlzásnak tartom. Természetesen tévedhetek és nem is tudom bizonyítani. Én csak így hiszem.
A trafóra én sem találok észszerű magyarázatot. De ha nem jó az egyik, akkor próbálni kell egy újat. Összefoglalom az eddigi forrási ötleteket: belépés jelző/mini riasztó, sziréna, kapcsolóüzemű tápegység, vaku. Ezekben mind ilyen van. Nekem eddig a sziréna vált be leginkább és a vakuból nyert trafó a legkevésbé. Irigyellek, hogy RC replülővel is tudsz foglalkozni. Nekem sajnos se pénzem, se időm nincs rá. Pedig izgalmas lehet. De talán majd egyszer. De RC kisautókkal foglalkoztam, és ezért ismerem az elméleti részét. Na de a témához kapcsolódva ha pl. 12 V a tápfesz, és a tranyókon 1 V maradék feszültség van, akkor ez hídkapcsolás esetén 2 V veszteség. tehát 2/12=16%. Továbbá ha Darlingtont használsz, akkor ez még nagyobb, ha nem, akkor pedig a bázisáram nagy. Ha egy pl. 0,1A, akkor a veszteség 12.0,1 = 1,2W. Hídkapcsolásnál 2,4 W. Ez csökkenthető szimmetrikus táppal, mert akkor nem a teljes tápról megy a bázisra az áram egy ellenálláson keresztül. Ezeket a veszeségeket lehet elkerülni. Most ez nem olyan jelentős, de mivel optimális kutyariasztót szeretnék mind súlyra, mind méretre, és az alkatrész sem drága, ezért inkább a FET-es megoldás híve vagyok. Ráadásul, ahogy írtam már p és n csatornás FET-kel, akár a hídkapcsolású dulpa amplitúdó is megvalsítható. Ezt akkor alkalmaznám, ha nem találok ideális trafót, és meg kéne duplázni a kimeneti feszültséget, ami 4-szeres teljesítmény leadására teszi alkalmassá az áramkört. Sajnos nem tudom, hogy magas frekin mi történik a jelalakkal. Én egy hangfrekvenciás mikrofonnal és számítógép hangkártyával mérem. Attól, hogy a mikrofon műszaki adatai szerint nem viszi át, attól még átviszi, csak jelentős csökkenéssel. De a riasztó úgyis olyan hangos, hogy bőven mérhető. A baj a hankártya mintavételi frekijével van. Oszcillószkóp jobb lenne, de nekem sajnos nincs. De 20kHz alatt a számítógép is tőkéletes oszcilloszkóp. Valami gyakorlati áramkört is összekéne dobni, hogy másnak is legyen mit megépíteni. A tervem szerint lenne egy ultrahangos sziréna 2 db 555-ös IC-vel. Annak a második 555-ös kimenetére kerülne a FET-s és trafós erősító, amire párhuzamosan kötnék több piezót. Talán papírtölcsérral, ha eltudom helyezni. A tápfesz pedig négy darab mobil Li-ion aksi. Ha lesz időm, akkor le is rajzolom, úgyis kell magamnak is. Aztán meglátjuk.
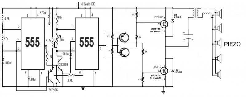
És ahogy ígértem, elkészítettem az eddigi elmélet alapján egy áramköri tervet.
Ez tulajdonképp egy összeollózott kapcsolási rajz. Az első rész egy ultrahangos szirénából áll. Ezt egy normál sziréna kapcsolásból a rezgő kondenzátor 10-ed részére csökkentésével kaptam. Így 1 kHz helyett 10kHz körül rezeg. Ez egy olyan speciális sziréna kapcsolás, amelyik csak az emelkedő résznél szól. Így félperiódus csend után félperiódus emelkedés van. Ezzel 50%-ra csökkenthető a fogyasztás, és szerintem elég nehezen szokik hozzá a kutya a szünetek miatt. Ezt követi egy fázisfordító, erre ültettem rá a már megtárgyalt FET-s végfokot, amely a PWM motorvezérlési alapelvek szerint működik. És a végén LC körben a piezók. Hát ez lenne a tervem, amit a felvázolt elvek alapján hoztam ki. Ehhez elvileg 3 Li-ion aksi elég, mert 4-gyel túlfeszültséget kapna a 555-ös IC. Ha 50 W-t várok, akkor legalább 4A-es fogyasztásnak kell lennie. Egy 1000mAh akksi esetén ez 1/4 óra működést biztosít. A félperiódus kihagyása miatt vagy 1/2 óráig működik, vagy emelhetjük a teljesítményt további piezók bevonásával. Ha a .001uf kondenzátorhoz egy kapcsolót építünk be, akkor választhatunk folytonos sziréna és emelkedő hangú sziréna között.
Ha meghallgatod a véleményemet:
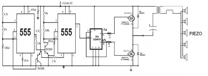
A 4013-al én is próbáltam ezt a kapcsolást,de nem jött ki nagyobb teljesítmény.Mondjuk a kimenetre én komplementer párt tettem,de szerintem ez nem akkora különbség. Szóval a 4013 nem kell. meg lehet hajtani az 555-ről simán egy kis BC tranyó kell a fetek elé. A frekinek 23-25kHz között kellene lennie. A kimeneten lévő illesztő trafó csak feltranszformálja a feszt,ami a lap elrepedéséhez fog vezetni. (Amikor még csak bejöttek az országba az első piezzok,akkor úgy javítottam őket,hogy vékony vezetékkel összeforrasztottam a törött részeket.Hidd el,hogy a fesz emelésével vigyázni kell.)Inkább a kihangolásra kell rámenni, ahhoz pedig soros L -soros-R kell. A dazer dog specialitása, hogy a trafó rezgőkört alkot a piezzoval 22KHz körüli frekin. Erre kell összpontosítani.
A 4013-t csak azért tettem bele, hogy ne kelljen sokat vacakolni a tranzisztorokkal. Egy nagyon lényeges: a két FET sahose nyisson egyszerre, mert az gyakorlatil egy rövidzárlatot eredményez a táp és a föld között.
A nagyobb teljesítményt a FET-ektől várom, a 4013 csupán a fázisfordítás miatt van benne. A freki számomra még bizonytalan. Én nem szeretnék fix frekvenciával dolgozni, mert úgy gondolom, hogy a nagyobb testű kutyáknál lejjebb kell vinni a frekit. Az alsó határ szerintem 8 kHz körül lehet. De ezt kísérleti úton határoznám majd meg, addig ezt nem gondoltam én sem véglegesnek. Egy korábbi hozzászóló ezt aképet tette fel: http://www.hobbielektronika.hu/forum/files/d7/d7609ad13bfb603e95735...cc.jpg. Ebben jól látszik, hogy milyem tölcsér piezókat szeretnék használni. A piezóra papírtölcsér van ragasztva. Maga a készülék mégsem nagy teljesítményű, mert egy darab 9V-os elemmel működik, ha jól látom. Igazad lehet, hogy kell egy soros L is kell bele, különben nagyon szűk frekvencia tartományban megugrik a teljesítmény, és tönkremehet a piezó.. Sajnos ebben még nem végeztem kísérleteket. Kösz a tipet. Hát most már csak meg kéne építeni, és behangolni. De azért ez nem kevés idő lesz, mert sok időm sajnos nem szokott lenni. Amint látod a Dazzer-hez hasonlóan és is törekszem a rezgőkörre.
Bocs, de link nem látszik. Akkor itt van a kép. A kapcsolási rajzot jpg-ben feltettem, az most még nem változott.
De ez nem rezgőkör,hanem egy hanggenerátor a rajzodon.A 4013 nem jó fázisfordításnak (nálam kattogott a hang tőle). Sima tranzisztor jobb erre. A FET-ek meg hadd dolgozzanak csak, hiszen 22KHz-en kapcsolgatnak.Nincs ott rövidzár sehol (az baj lenne).
Az lenne a legjobb,ha építenél egy sima hanggenerátort kis végfokkal(ami elmegy 25KHz-ig) és a frekit tekerve tesztelnél egy agresszív kutyát. Én azt tapasztaltam,hogy a 18KHz alatti hangra még jobban elkezd ugatni a kutya. A dazert én utánépítve (csak próba szinten) a freki nem állandó, mászik közben. de egy gerjedő hangról van szó és ez a lényeg. Nem sima sinusz,hanem más.(sajnos most nincs szkópom,ezért nem tudom ezt a részét vizsgálni az általam építettnek) A piezzoról meg annyit, hogy történetileg először megjelent a kvarcórákban,de akkor még egy rézlapon egyoldalon volt a réteg. Utána megjelent olyan kivitel, hogy kétoldalon lett réteg, és a két oldal fázisa ellentétes, ezért éppen megfelel "hangszórónak". Így tettek rá egy kis papírmembránt. Így lett magascsipogó. Semmi újat nem találtál ki,d a helyzet az, hogy ultrahangnál ez a kis papírmembrán nem kell. Ultrahang tartomány nem azonos a 8-18KHz közötti hallható tartománnyal. Nézz meg egy autós ultrahangos riasztó adóját, ott sincs papírmembrán.A ház van kialakítva úgy,hogy a jel a másik oldalról azonos fázisban menjen ki a résen. De tehetek fel képet ilyen hangsugárzóról.
Miért nem rezgőkör? A párhuzamosan kötött piezók egy eredő kondinak felelnek meg, amivel soros L van bekötve. Ezt egy hanggenerátor hajtja meg négyszögjelekkel. Maga transzfomátor nem része a rezgőkörnek, az még a henggenerátornak a része.
OK, a 4013-t átdolgozom, elfogadom a tapasztalatod. Van is rá ötletem, RC kisautókban láttam. A rövidzár akkor alakul ki, ha véletlenül mindkét FET egyszerre nyitna. Úgy látom nagyon otthon vagy az ultrahangú piezók között. Te milyen hangszórót javasolsz? Érdekes, hogy a fórum eredeti címére ismét visszatértünk. Ha nem túl drága, akkor szívesen ki is próbálnék néhány típust mérőmikrofonnal. Minden fotót szívesen fogadok, de csak azt tedd, amihez kedved van. Én is azért írok, mert jól esik leírni, főleg hogy személyedben egy olvasóm biztosan van. Néha egyébként szinte már chat-be megyünk át.
Sajnos a 4013-nál hibás volt az áramkör, mert egyszerre nyitott ki a két FET. Amúgy is írtad, hogy tapasztalatod szerint kattogna, ezért átterveztem tranzisztorosra. Bár nem tetszik, hogy túl sok alkatrész kell hozzá, egy egyszerűbb IC-s megoldás jobb lenne. A sziréna átkapcsolót is berajzoltam.
Újra átdolgoztam, hogy a rövidzár esélyét kizárjam.
Mikor az áramkörben az 555-ös még nem rezeg, akkor nem lehetett tudni, hogy nem nyit-e ki egyszerre a két FET. Szerintem ebben a kapcsolásban ez már elméletileg kizárt.
Ha csak egy FET van, akkor egyetértk, hogy felelesleges a két tranyó. Szerintem azonban a két FET-re azért van szükség, mert ha pl. csak a BUZ12-t hagynánk meg, akkor csak nyitott állapotban adnát át a teljesítményt a trafó felé. Zárt álapotban a trafó indultív energiája hajtaná, de akkor ez nem négyszög alakot, hanem egy tűimpulzust eredményezne, amit a rezgőkör valamelyest tompítana. Ezzel pedig nagy teljesítnénynél tönkretennénk a piezót, vagy csökkenteni kéne a teljesítményt.
Szerinem valami ehhez hasonló jelalakot kapnánk egy FET-tel.
Na, ami a lényeg.Az 555-ből kijön egy négyszögjel, soros 2,2k Ohm -on keresztül meghajtana egy npn kis tranzisztort.Ennek a tranyónak az emittere földön van, a kollektor fel van húzva 1 K Ohm -mal + -ra. A kollektorról kapja a két fet a meghajtást(n-es és p-s). A többi része jó.Próbáld ki ezt a megoldást. (Először komplementer párral, utána a fet-ekkel,hogy lásd van-e különbség.(lehet hogy nem fogsz látni lényeges különbséget.)
De nem győzöm hangsúlyozni,hogy a trafó a dazerben az oszcilátor része. A kimenet vissza van csatolva az oszcillátor áramkörhöz. Ez igen lényeges dolog. tehát ott nem "csak" illeszt.
A jelalakot a trafó primer oldalán gondoltam, de a szekunder oldalán is hasonló lehet, csak felszorozva a szekunder/primer menetszám aránnyal. Tranzisztoros riasztó kapcsolásokban is kapcsolgatásos technikát láttam, amit Te is írtál, ezért egyáltalán nem vagyok biztos benne, hogy igazam van. De ha a jelalak tényleg ugyanaz mindkét esetben, akkor onnantól kezdve mindenben igazat adok neked, és sokkal egyszerűbb is lenne megépíteni.
Nézzük meg azt az esetet, ha egy FET van. Ha a FET nyit, akkor a tépfesz mellet föld kerül a trafóra, amikor pedig zár, akkor nem 0, hanem csak elzárjuk a földtől, és magára hagyjuk. Miért lenne ekkor is négyszőg alak a trafó bemenetén? Lehet, hogy az, de ezt nem látom be. Inkább a trafó induktív energiája dolgozik tovább, és az árammal ellentétes hatást akarna kifejteni (Lorentz). Mivel az áram nem tud folyni, mert a FET zárt, ezért szerintem a feszültség felugrik, indukálódik. De ez csak az én elméletem, nem vennék mérget rá, hogy ez tényleg így is van.
Ha mindkét FET a kollektorról kapja a meghajtást ez nekem is jónak tűnik, de akkor mindjárt az 555-ös kimenetéről is hajthatnám. Csak azért nem merném mégsem alkalmazni egyiket sem, mert amikor bekapcsolom, és első pillanatra az 555-ös rezgése még nem indult be, akkor elképzelhető, hogy ez a kollektor, vagy az 555-ös 3-as lába pl. fél tápon van. Ez azt eredményezné, hogy akét FET egyszerre van nyitva, ami a tápot rövidre zárja. Ha lehúzza 5 V alá, akkor pedig az 555-ös el sem indul, és esetleg állandósulhat a rövidzár.
Persze ha mégis túljut a bekapcsolási nehézségeken, akkor már biztos működne.
Ja még annyit. Remélem nem tévedek abban, hogy egyszerre kell mindkét FET Gate bemenetére adni a pluszt, vagy egyszerre a mínuszt. Mert ha nem így van, akkor rosszul gondoltam a p-csatornás FET vezérlését. Azt feltételeztem, hogy pozitív feszültségre zár. Ez igaz? Az n-csatornás biztos, hogy ha föld kerül a Gate-re, akkor zár.
|
Bejelentkezés
Hirdetés |




















