Fórum témák
» Több friss téma |
Fórum » Kutya macska (vad) riasztó
Se kép...se fotó!=Semmi!
Ráadásul a megadott típusszám nem is "kutyariasztó" !
Hmm...
Persze nyithattam volna új topikot is, de azért a kutyariasztó és a láthatatlan kerítés szerintem eléggé rokon fogalmak. Arra is gondoltam, hogy akinek a típus mond valamit annak felesleges képet csinálni, akinek meg kép kell annak úgysem fog semmit jelenteni egy nyák... Valamint aki ilyennel találkozott az esetleg tudja milyen adó van benne, milyen kódolás esetleg, stb. De hogy csak simán leb@sznak, -erre nem gondoltam... ... De azért köszi a foglalkozást.
Persze nem árt, ha a nevén nevezünk egy készüléket!
Ebriasztóm is van, előveszem a zsebből, megnyomom a gombot, kiad eg UH löketet, a kutya elmenekül...de ennek meg fixen el kell ásni párhuzamosan a kettő "madzagját". A szomszédomnál is (rendben) működik egy ilyen...de még a gazdája sem tudja megmondani a típusszámát, de valószínűleg a mutatott webáruházból rendelhette.
Üdv!
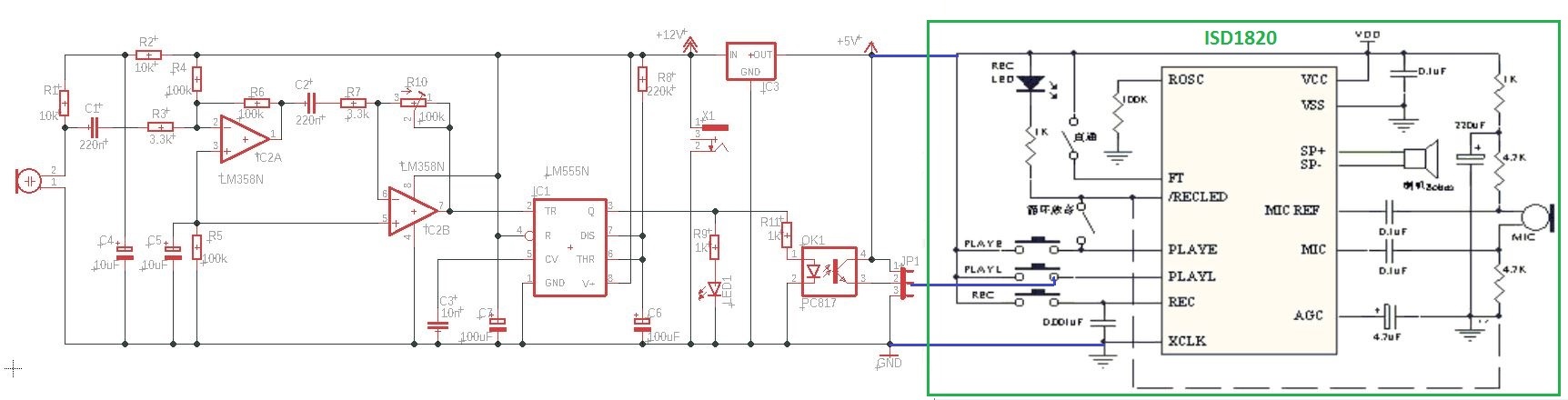
Optocsatolóval működhet ez a kapcsolás vagy inkább relével oldjam meg? Köszönöm. A hozzászólás módosítva: Feb 17, 2025
Hello! Működhet optocsatolóval is, de alapvetően egy mezei NPN tranyó is megteszi. Kollektor-emitterét ráteszed a nyomógombra, a bázisát meg egy 100k-n keresztül vezéreled az 555-ről.
De ha megtartod az opto-t, akkor Led-edet sorba teheted az opto Led diódájával és kész vagy.
Üdv!
Megépítettem és jól működik ( az időzítő 25mp a rögzítő 22mp és nem 10 ahogy az adatlapja írta de ez nem gond). Kültéren ,hogy fog működni ha az üzemi hőmérséklet 0...70°C . Mennyire használható, megbízható az alkatrész -10 fokon (műveleti erősítő, időzítő). Köszönöm.
Hello! Miért? Harckocsiba lesz? Mert akkor válasszál Military cuccokat. Az ISDN tud erről? Még a kutya sem ugat -10 fokon, vagy +70 fokon..
Az én kutyám ugat és nem nézi hány fok van . Egyébként kültéren lesz elhelyezve azért kérdeztem.
Kutya riasztóSziasztok!A Somogyi féle cuccot ismeri valaki? Jó lenne tudni hogy tényleg működik-e, mielőtt hamis biztonságérzetbe ringatnám magam. Bővebben: Link Ennyiért nem sok ha tényleg elriasztja.
Egyszer hoztak ilyesmit javítani. Kipróbáltam pár szomszéd kutyán, azok inkább felfigyeltek a hangra. Szerintem semmit nem érnek ezek.
Minden kutya másképpen fog reagálni erre. Van amelyik eliszkol, másik meg még jobban belédmar...
Vidd magaddal a kutyát, mikor megveszed.
Nálam ilyenek vannak fixen telepítve a kertben...ez "vadriasztó" névlegesen.
A három szomszéd 4 kutyájából a fele érzékeli, a mi ebünk tudomást sem vesz a működéséről.
Nem fűznék hozzá nagy reményeket, bár ennyiért megérheti kipróbálni. A fülsüketítő hang helyett inkább lesz "elrettentő" a hirtelen magas hang.
Én inkább bíznék pár tölcséres piezoban pár száz wattal megküldve. Egyszer fejleszteni akartam egy automata ugatásgátlót, ugatásérzékelővel, időzített monostabillal, állítható frekvenciagenerátorral, boost konverterrel és spéci piezomeghajtó végfokkal hogy a maximális teljesítményen járassam a kicsi kerek fémházas típusú piezo transmittert, amiből beszereztem direkt 25KHz-re gyártott típusokat. Mondom kipróbálom az elrettentő kézi üzemmódot és elindultam a környéken, gondoltam itt kutya nem marad a városrészben... hát az eleve őrjöngő ebek rá se hederítettek, amelyik meg érdeklődően jött az épphogy csak felfigyelt. Vettem az emagon hasonló kézit, az sem volt túl hatékony. Bolhapiacon találtam egy komolyabb darabot tréningezéshez, ezen én is egyértelműen hallom az alacsonyabb frekvenciás sípolást. Ez figyelemfelkeltőbb, egy macskás arrébb lehet tessékelni vele. Be ne dőlj youtube-on a dazzeres kamuvideóknak, amiben 50 méterről úgy eliszkolnak, hogy porzik utánuk az út... maximum kérdően néznek párat aztán arrébb mennek. Puding próbája az evés, kerítés és lánc nélkül az igazi. Futócipő legyen rajtad. |
Bejelentkezés
Hirdetés |





Vidd magaddal a kutyát, mikor megveszed. 



