Fórum témák
» Több friss téma |
Fórum » Labortápegység készítése
Valahogy így megfelelő lenne?
A stab IC bemenetét az 1k-s ellenállás elé, a greatzre tedd,akkor jó lesz.
Köszönöm!
Nem tudtam mi a szerepe, ezért bátorkodtam kérdezni .
A 7812-nek a bemenetére nem mehet 37V-nál nagyobb fesz. Ha jól emlékszek.
Jól mondja Travolta. Az 1 K ellenállás elé tegyed, közvetlenül a graetz-hez a 7812-t. Tedd rá a műszeredet, amit ki gondoltál, és nézd meg, hogy melegszik a 7812. Ha nagyon melegszik, akkor tenned kell egy ellenállást a graetz, és a 7812 közé. Nem tudom mekkora lesz jó, mert nem tudni, hogy mennyi áram fog folyni a műszeregységedbe. Ohm törvénnyel számolj ki valamit. A Graetznél lesz kb: 31V. Nem tudom nálad mennyi, mérd meg. A stab ic hogy stabil tudjon maradni, a bemenetén számolj 15-16V-al, ha az ICL7107-es ICvel építesz műszert, akkor az 300mA-t fog használni. Tehát: 31V(graetz) - 16V(stab ic bemenő feszültsége) = 15V(eldisszipálandó feszültség) Akkor U/I=R alapján 15V/0.3A=50 ohm Vagyis 47 ohm , vagy 51 ohm kell elé. Az ellenállás teljesítménye a 5W legyen minimum. Mindjárt átalakítom a rajzot.
Módosítottam a rajzot.
Így-e
vegyétek le a netről a 7812 adatait hogy mekkora lehet a max bemenő feszúltség!
Nem értem a költői kérdésedet. Konkrétan mi a lényeg?
Tudom, hogy ki bírná a feszültséget a 7812 a bemenetén, de akkor neki kell az összes hőt elfűtenie. Azaz kellene hozzá egy méretes hűtőborda is. Akkor haladunk afelé, hogy a kis tápból építünk egy nagyot. Nem ez volt a cél. A cél az egyszerű, kicsi, és nem mellesleg (üzembiztos) táp lenne. Mondjuk meg lehetne oldani LM2475 -tel is. http://www.lomex.hu/pdf/lm2575.pdf az lehet nem fűtene annyira.
Van egy pici félreértés.
A mérőket külön segédtápról hajtom majd. Ez viszont már nem bírná el a hűtőventilátor kb ~100mA-es áramát, így maradt az a megoldás, hogy a nagy trafóról járatom azt is, párhuzamosan, 12V-ra stabilizálva. A többit persze értem és figyelek majd rá. Teszek be elé egy átkötést és ha melegszik a 7812, akkor az átkötést cserélem ellenállásra. Ilyen terhelésen szerintem 2W-nál többel nem kéne fűtenie.
Sziasztok!
Lenne pár kérdésem EZZEL a táppal kapcsolatban. A csatolt képeim közül az elsőn a pirossal karikázott B1 jelű Graetz híd milyen diódákból áll? És hol vannak ezek a diódák a 2. képen (a kapcsolási rajzban a Graetz-hídon kívül 9 dióda van, és a beültetési rajzon is, a beültetési rajzon hol van a Graetz-híd?). A másik kérdésem az lenne, hogy a 2. képen kékkel karikázott forrpontokhoz mit kell forrasztani? A zöldel karikázott alkatrész led?
Szia!
A Graetz helye pirossal. A nyákrajzról kellene lelesni a kékkel jelzett dolgokat, de szerintem egy csatlakozó lesz.
meg pedig a Betap csatlakozasa az aramkore.
a zolddel jelzett egy LED, a Greatz hidat pedig baloldalt lathatod. , illetve lathatja V. A. Lucky
Köszönöm a válaszokat! Nem tudtam, hogy vannak ilyen előre legyártott dióda hidak, ezért számolgattam a diódákat.
Dióda hídból mindegy, hogy milyet rakok bele? Tehát pl. EZ a 4A / 800V -os is jó? Van köztük különbség (valami nagyon egyenirányít, valami csak kicsit )?
Neked egy kisebb feszültségű is jó lesz: Bővebben: Link
De elvileg az is jó volna? Attól ugye nem lesz rosszabb, szálkásabb a kimenő jel? Csak azért kérdezem, mert a 800 V-os diódahíd a lomexnál 86 forint (van 3A / 600V-os 58 Ft-ért is), és bár 25 Voltnál többet úgysem kell egyenirányítania, de hátha egyszer szétszedem a tápot, és akkor majd jól jöhet egy erősebb. Na meg persze olcsóbb is, mint a 70 v-os (ez 196 forint).
A nagyobb feszültségű hídon egy kissé nagyobb feszültség esik. Egyébként teljesen jó az is.
Üdv!
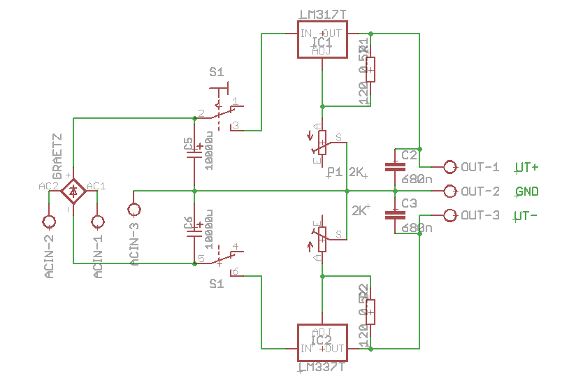
Terveztem egy labortáp-kapcsolást LM317 és 337 IC-vel, ami azt jelenti, hogy földszimmetrikus, tehát van Ut+, Ut-, és GND. A legkisebb garantált kivehető árammennyiség 1.5A. A tápfeszültséggel vannak gondok. Ez a kapcsolás egy éve készült, eredetileg egy 2X18V 2A toroidra, de sajnos nehéz beszerezni a trafót, és drága. Azt szeretném megkérdezni, hogy hogyan lehetne ezt úgy átalakítani, hogy egy 2X12V-os trafóról is menjen. Előre is THX!
Szia!
Nem kell átalakítani semmit sem, csak így kisebb lesz a max. kimenőfeszültség.
2x18V-os nyákba ültethető trafó is van, olcsóbban mint a toroid. (ha lényeges a max. kimenőfesz)
Egyébként valami vélemény a kapcsolásról? Szerintetek használható lesz? Egy ATX-es sz.gép táp dobozába akarom bevágni, a két LM-IC egy P3-as proci ventillátoros hűtőbordáján kapna helyet, egy hőérzékelő elemmel együtt (nem tudom mi lenne jó, segítsetek), barátommal Márton Miklóssal terveznénk rá egy AVR-rel felépített panelműszert, mely egy LCD kijelzőn mutatná a beállított feszt, az épp folyó áramot, ebből számolna teljesítményt, ellenállást, és a ventillátor fordulatszámát hőfokfüggően automatikusan kezelné.
Ha semmilyen tápegységed nincs, akkor ez is előrelépés főleg mert hip-hop össze lehet dobni. Írtad, hogy elég összetett mérőegységet és hőmérséklet figyelést akarsz hozzá csinálni, akkor viszont tápegységből is lehetne valami összetettebb kapcsolást választani (áramkorlát is legyen benne). Az előző 20 hozzászólásban többször pont egy LM317-re épülő többek által kipróbált kapcsolásról volt szó, de találsz még itt másokat is.
Ha ennél maradsz (akár csak átmenetileg) akkor építs be védődiódákat az adatlap szerint javasolt módon, különben egy jelfogó is hazavághatja az IC-ket. LM317 8. ábra LM337 20. ábra
Áramkorlát is lesz benne, de szerintem keresek egy szofisztikáltabb kapcsolást.
sziasztok találtam ezt a kapcsolást lábbortápegységet
mellékelem a kapcsolását és szeretném megtudni hogy működik e mert szeretnék egy labortápegységet építeni minél egyszerűbbet köszönöm előre is a segítséget
Azért hűtőbordát rakjál majd az IC-re, mert terhelésnél melegedni fog.
Légy szíves, és használj nagy kezdőbetűket és írásjeleket!
Szerintem ez nem labortáp, mivel az áramkorlát nem szabályozható, ami egy labortápnál alap. Másrészt a 30V-os szekunderre 40V-os Greatz hidat rakni elég necces. A 40V-os elkóról már nem is beszélve.
Nem is figyeltem hogy ilyen téma is van.
Bocsi.
Sziasztok! Szükségem lenne egy 0-24VDC-ig szabályozható tápegység kapcsolási rajzára. Az eszközöm áramfelvétele, max. 60mA. Örülnék, ha valaki tudna segíteni
Üdv!
LM317 adatlapját nézd meg. Plusz az egész témába van vagy 20-30 kép róla...
|
Bejelentkezés
Hirdetés |





.




Dióda hídból mindegy, hogy milyet rakok bele? Tehát pl.
)? 






