Fórum témák
» Több friss téma |
Fórum » LC mérő
Az lcd-nél nézd meg szerintem, hogy a fotód szerint (szóval alulnézetben) jobbról a 7. láb-nak a fenti sávhoz (föld?) kell-e lennie kötve, mert olyan, mintha lehet csak egy kis ónpaca kötné oda, legalábbis, ott vékonyabb az összekötő sáv, mint a többi lábnál, ami oda van kötve, szóval lehet hogy csak a maratás sikerült ilyenre, vagy lehet, hogy véletlenül került csak oda ón? Az eredeti rajz most nincs előttem, így nem tudom, de nézd meg hátha... Meg igen amúgy az is jó ötlet, hogy megnézni, hogy az égetés sikerült-e...
Sőt még megláttam valamit, szintén ugyanazon az alulnézeti képeden, a pic bal oldalán, fentről az 5. láb mellett balra van egy láb, ami nem biztos, hogy be van forrasztva, azt látom, hogy a képen is van máshol hasonló, ahol gondolom a fúrás után nem maradt elég réz a láb körül ahhoz, hogy az ón be tudja fedni teljesen, de itt mintha magához a lábhoz nem is érne hozzá az ón, a többinél ilyennél meg úgy tűnik jó a dolog...
Sziasztok!
Nagy nehezen de sikerült újra programoznom a PIC-et, mondjuk benne volt a program de sikerült valahogy le töröljem és újra fel tettem rá a programot (remélem jól), sajnos most is ugyan az a jelenség. Meg nézem azokat a dolgokat amiket le irtatok. Köszönöm!.
Szia!
A PIC 2-es, és a 3-as lába között 0,4V-ot mértem. A kondenzátorok jók, azokat mielőtt be tettem volna le mértem kapaci méterrel, a quarc azt meg ujj-onnan vettem. A program újra be lett égetve a PIC-be, igaz elég furfangosan! , mert nem leltem rá más módszert. Az LCM3-as projektnél vannak a letölthető hex, vagy nem is tudom hogy milyen fájlok ITT, de lehet hogy bin?, nem tudtam le tölteni csak úgy hogy ki jelöltem az egészet MÁSOLÁS aztán be illesztetem Open Office programba és csak onnan tudtam be tölteni a programozom programjába. Jó lesz ez így vagy nem?. Lehet hogy ez volna a probléma, hogy rosszul lenne be égetve a PIC-be a program?. Hogy tudjam le tölteni onnan azokat a hex fájlokat úgy hogy mappába rendesen bele kerüljön?. Így kellene nekem! teszek fel egy BIN fájlt. A hozzászólás módosítva: Aug 10, 2014
Az úgy biztos nem lesz jó!!
Ha notepadba tetted volna akkor talán jó lett volna!
Próbáljam meg akkor notepadba?.
Nem vesztesz vele semmit max 15 percet
Újra fel programoztam a PIC-et de ugyan az a probléma!. Semmi nem látható a kijelzőn, csak akkor ha a trimmer potenciométert tekerem felfele, akkor a képernyő alsó szegmensei ki gyulladnak.
A hozzászólás módosítva: Aug 10, 2014
A fájlt úgy próbáld meg letölteni, hogy a linkre jobb gombbal kattintva kiválasztod, hogy "hivatkozás mentése más néven" vagy hasonló szöveget(attól függően, hogy milyen böngésződ van), a fájl amit a hozzászólásodhoz mellékeltél méretben is kevesebb, mint az eredeti fájl... most kipróbáltam letöltöttem egy eredetit az 24530Bájt, a tied pedig 1024B...
Meg ha visszaolvasol, jól letöltött fájllal, és valamilyen soros/párhuzamos porti (tehát nem gyári Microchip vagy gyári égető-klón) égetővel is volt, akinek volt problémája, lehet nálad is előjöhet az is, azt nem írtad, hogy milyen égetőd van, de egyelőre akkor a fájlt kell megoldanod, hogy le tudd tölteni...
Szia!
A fájlt sikerült úgy letölteni ahogy mondtad. A programozom egy Willem Eprom programozó ITT az egyik gondom az vele hogy nem fogadja a 20-lábas PIC-eket és most az ICSP-n keresztül ki vezetem 5-kis szálat egy IC-s foglalatba. A másik gond meg az hogy szereztem ehez a panelhez egy jobb programot, de sajnos a PIC 16F690-es csak szürkén van benne a listában ahogy a képen is látszik. Valahol itt kaptam még régebben egy választ az egyik fórumtárstól hogy válasszak ki a listából egy hasonló memóriájú PIC-et és vezessem ki egy IC- foglalathoz az ICSP csatlakozókon keresztül a PIC-be és úgy próbáljam meg. Na most a képen látszanak a 14 bites PIC-ek a listából csak nem tudom pontosan hogy melyik hasonlít a legjobban a PIC 16F690-eshez. Melyiket ajánljátok a PIC 16F690-es helyet?. A hozzászólás módosítva: Aug 10, 2014
Szia! Az a baj, hogy én legalábbis az általad írt égetőhöz nem értek, de amúgy a korábbi hozzá való programmal, amiben ez a pic nem így "szürkén" szerepelt, azzal mi volt a gond? Ha abban úgy tűnik jól benne van, akkor csak azzal kéne próbálkozni szerintem...
Hát azt félre löktem mert fel idegesített mert nem akart működni sehogy sem!, pedig működöt csak nem tudom már hogy hogy is kellet be állítani azt a programot hozzá hogy működjön?, így hát most ezzel kínlódok itt!
Én PonyProg-gal meg gagyi JDM klónnak programoztam a lcm pic-jét.
Szia.
Ahogy vargaf írta az oszcillátor működését multiméter egyenáramú állásában mérd a testhez képest külön-külön. Nem a 2-3 láb között. Ahogy nézem (pontosabban nem jól látni) az LCD rosszul van bekötve. Az LCD egyes lábát a panelen balról a negyedik forrpontra kösd. Vagy ellenőrizd hogy az LCD 7-8-9-10-es lába a földre van-e kötve.
Akkor jó volna ha tudnál nekem segíteni, vagy valaki hogy be tudjam állattani ezt a programot hogy működjön ezzel az égetovel.
Szia!
Én a "lábakon" írtam a mérést, a GND-hez képest, nem a lábak között. A panelen mit mértél ellenállásmérővel az oszcillátor környékén? Üdv.: Feri
Szia!
A test és a 2-es láb között 2,2V-ot mérek, a test és a 3-as láb között pedig 2,1V-ot mérek, akkor ezek szerint az oszcillátor rész működik. Az LCD 7-8-9-10-es lábai a testre van kotve
Szia!
Csak is zárlatot kerestem vagy szakadást az egész panelen, de nem leltem se szakadást se zárlatot!
Szia!
Ha az oszcillátor működik, akkor az alappanelt a kijelzővel összekötő kábeleknél kell keresni a hibát. Üdv.: Feri
Szia.
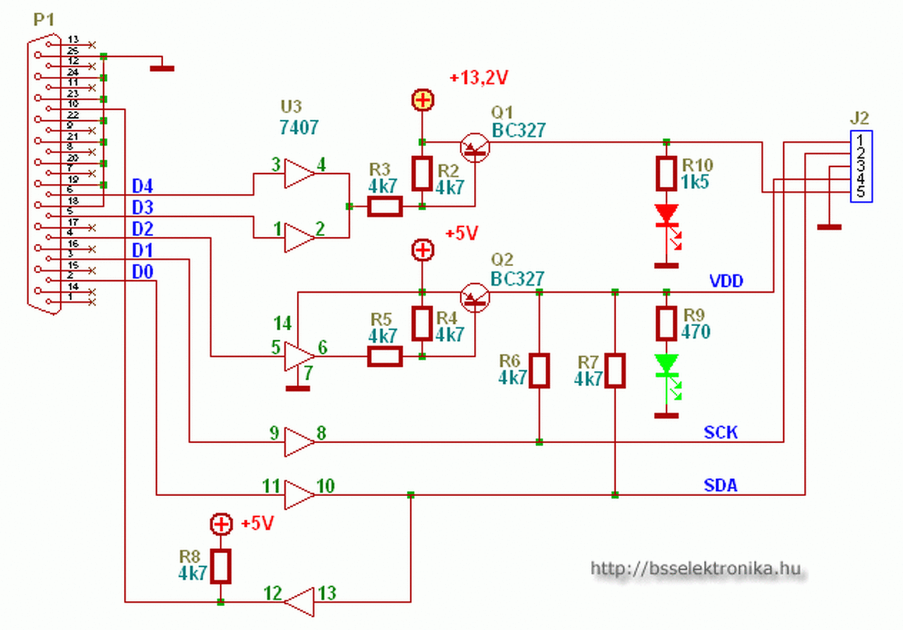
Ha a prog_sch1.gif szerinti égetőd van akkor a mellékelt programmal működik. Ezt közvetlenül letölthetted volna a szerző bsselektronika.hu oldaláról. A Watt féle szoftverrel nyilvánvaló, hogy nem működik. Azt is vedd figyelembe, hogy a program XP-től lefele működik. A Watt féle programhoz építsd meg a Watt égetőjét. A programot a parallel portnak megfelelően indítsd. A hozzászólás módosítva: Aug 10, 2014
Már próbáltam azt a programot is ami a BSS elektronikán van a rajz mellet, le is töltöttem de annak a listájában sem szerepel a PIC 16F690-es. Nekem Windows 7-esem van, akkor a watt féle program nem is fog ezen a Windowson működni?.
Nem lehet hogy a kijelző nem kompatibilis a panellal?. Már nem tudok mire gondolni azért kérdem.
A kijelző bekötése lehet "trükkös", meg annó én is amikor néztem, hogy milyen kijelző kell, az alapján, hogy "HD44780 kompatibilis" nem igazán találtam sok információt, viszont itt a fórumon az egyik fejlesztő, p_istvan leírta annó, hogy Displaytech 162B kijelzőt használt a műszerhez, ha ennek letöltöd az adatlapját, akkor azt hasonlítsd össze a te kijelződ adatlapjával, hogy a bekötés a Displaytech-hez képest hogy alakul... mert amúgy a pic-en kívül (meg az esetleges kontakthibákon kívül), ahogy írták többen is valószínű a kijelző bekötése okozhat még ilyen gondokat.
A kijelző nyákján nézd meg a lábak számozását, és azt is vesd össze az adatlappal, hogy kiderüljön, hogy az adatlap szerinti melyik láb, a kijelzőn akkor hol is van...
Bizony, az eredetileg használt LCD bekötése más lesz: a 6. oldalon van egy kép, az 1 láb a közepén van, nem a szélén
Hát ha jól látom tényleg el tér egymástól a két kijelző bekötése, jól látom?. A PC1602A-ha össze hasonlítom a Displaytech LTD162-essel tényleg el tér a lábak bekötése. Akkor az LCM3-as cikkében fel tüntetett kijelző típusa Displaytech 162B biztosan?, ha biztosan az akkor máris át kötöm az LCD kijelzőm lábait!
Hát ez még úgy sem megy mint ment!, most már a contrast se működik, nem jelenik meg semmi a kijelzőn ha tekergetem a trimmert. Most már tényleg nem értem hogy mi van!?.
Sziasztok!
Még egyszer át futottam a rajzot és az LCD kijelzőm adatait, és teljesen fölösleges volt az LCD kijelző átkötése, mert az adatlapja szerint minden stimmel a panel lábkiosztásával!, most megint ott vagyok ahonnan indultam, ha fel tekerem a kontrasztot ki gyulladnak az alsó és a felső szegmensek, a felső halványabban. Szerintem a programozással lesz valami. A Willem programozómmal már vagy ötször újra programoztam a PIC 16F190-est de ugyan az a helyzet, egy nagy semmi, nem akar működni a kapcsolás!, az oszcillátor rész működik feszültségek meg vannak, minden alkatrész a helyén van rendesen, áramkorok nem szakadtak, és nem is zárlatosak. Valakinek még valami ötlete esetleg van azt szívesen fogadnám!. Amúgy itt a kijelzőm adatlapja ebben a kis táblázatban, ott jól látszik hogy minden oké a bekötésével. A hozzászólás módosítva: Aug 11, 2014
Sziasztok
Van egy LCM3-am amit nem én építettem, csak használni szeretném. Egyetlen problémám van vele: induktivítás mérésben, általam ismert alkatrészekkel összehasonlítva, kb 10-15 %-ot csal, kevesebbet mér. Mit tudok tenni ennek javítására, vagy csak az induktivításaim értéket nem jól tudom?
Szia!
Sajnos nincsen senkinek akinek volna ilyen programozója. |
Bejelentkezés
Hirdetés |




, mert nem leltem rá más módszert. Az LCM3-as projektnél vannak a letölthető hex, vagy nem is tudom hogy milyen fájlok 




