Fórum témák
» Több friss téma |
Sziasztok!
Egy biciklilámpát szeretnék csinálni faterom lámpája alapján. Ha tekered a biciklit rendesen megy dinamórol, amit megáll a bicikli az áramköt átkapcsol egy elemre amiröl kb 5percig világít aztán kikapcsol. Esetleg valami ötlet a kapcsolósra? Köszi előre is
Körbejártam a témát a múltkor, arra jutottam, hogy nem érdemes dinamót használni, ha olyan lámpát akarsz amivel tényleg látni is lehet. Az agydinamó jó lett volna, de max. 3-4W-ot tudnak, és drága is.
Végül vettem ebay-ről egy SSC P7-es LED-el szerelt elemlámpát, hegesztettem egy kis konzolt hozzá, és azzal megyek, két 18650-es akksival, töltővel volt 10-en párezer ft, és brutál fénye van, erdei úton simán lehet 30-40-el tépni. Egy akksival kb. egy órát bír. Az elektronikáját ki lehetne bővíteni, pl. a kilométeróra reed érzékelője alapján kapcsoljon ki-be, illetve legyen rajta fényérzékelő is. Egy 555-el, meg pár tranzisztorral kivitelezhető lenne. Ilyet tud tényleg..
Helló
Nálam most készült el a következő egyszerű kapcsolás : agydinamó-egyenirányító-kondik-ellenállás-LED menet közben világítanak (helyzetjelző), megállás után 35-40 sec múlva csendesen elalszanak a ledek...
Ugy terveztem az áram ellátást hogy a dinamó egy diódán keresztül belemegy egy %v-is feszültségstabilizátorba. Először arra gondoltam, hogy kondenzátorokat töltenék vele és arra kötöm a ledeket de kb reálusan olyan 10000µF férne el a műszerdobozba amibe tervezem az elektronikáját, de azt is nagyon gyorsan kisüti a két led, aztán eszemebjutott faternak a világítása és sztem ez jó kis megoldás lenne.
Igazábol nekem nincs is nagy szükségem akkora fényre, nem vagyok biciklitúrázó
Csak egy egy 10milis ledet akarok rárakni.
Ha "csak" ledeket akarsz világításnak, felesleges a dinamót nyekeregtetni... Egy elemes-kapcsolós megoldással jobban jársz ( 7 ledes gyári villogó két cerkaelemről egy fél évet kiszolgál, napi 15-20 perc használattal
)Esetleg el tudok képzelni egy olyan trükköt ahol reed relé ( lásd km-óra jeledó) töltögeti egy időzítő kondiját. hallottam olyan megoldást is ahol egy gyári villogó dobozába építettek rezgésérzékelővel indított időzítős kapcsolást ....
Hát mivel Magyarországon élünk nem akarok szórakozni ilyen villogókkal mert kb. mér minden egyes alkatrészét lelopták a biciklimnek az ülléstöl kezdve a szelepekig. Szeretnék maradni az én verziómnál.
szia
én a hátsó lámpába ezt építettem be: http://www.nscl.msu.edu/~daniel/back/nntec/standlicht.gif eleinte zaklattak a munkatársak, hogy bekapcsolva felejtettem a világítást, de már megszokták. üdv: János
Ez igen szimpatikus megoldás!
Tudom, hogy megoldható lett volna nálam is a 10W-os leddel, nem is kell mindig teljes fényerőn világítani, általában elég lenne a 2-3W. Csakhát nincs agydinamóm, és annak az árából meg tudtam venni a lámpát akksikkal, inkább töltögetem őket. Nameg kellett volna elektronika is rá, és túl sokára lett volna működő cucc belőle.
Szia!
Adnál bővebb információkat is róla?
menet közben a generátorról feltöltődik az 1F-os kondenzátor
ha megállsz, akkor a kondenzátorról még kb egy percig szépen világít a LED pár alkatrész az egész, próbáld ki
Biztos vagy benne, hogy 1F-os?
Nem lenne az egy kicsit nagy? Mármint úgy térfogatilag.
Nem rossz
Nem is tudtam h létezik ilyen
Hello!
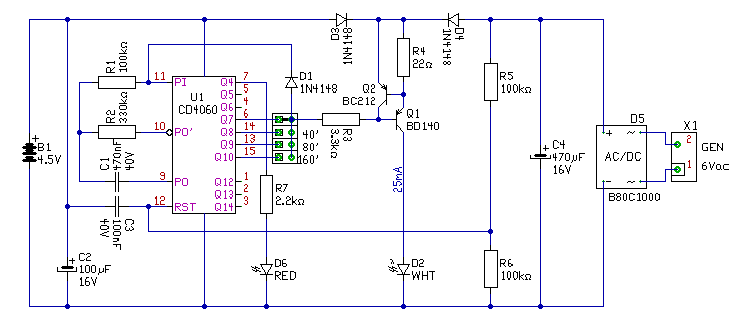
Kiindulási alapnak, készítettem egy kapcsolást. Működése a következő: - Ha a telepet a készülékre teszed, a számláló nullázódik. - A Led bekapcsol és addig így is marad, míg a számláló el nem éri a bellított Qx kimenetet (addig a piros led villog, majd elalszik). Ekkor a kiválasztott Q kimenet magas lesz, a Led kikapcsol, é a számláló ebben az állapotban marad. (fogyasztás ilyenkor néhány uA) - Ha a dinamót el kezded tekerni, és annak feszültsége eléri a telep feszültségét, a számláló nullázódik, és a Led bekapcsol. Ez az állapot így is marad, míg tekered a bicót - Ha megáll a dinamó, a számláló törlése megszűnik, a számláló el kezd számlálni, a Led tovább ég. Ha letelt az idő a Led kialszik és kezdődik minden elölről. Jelenleg a Led-et egy áramgenerátor hajtja. Az áram így állandóan 25mA függetlenül attól, hogy tekered a bicót. De a Led feszültségétől függ az alkalmazhatóság, mer a telepfeszültség mínusz a veszteségek, nem lehet kisebb mint a Led nyitófeszültsége. A telep 4,5V-os, mert nem írtál róla semmit, a generátorról, meg én nem tudok semmit. üdv! proli007
Köszi szépen, ezt így elsőre még nem fogtam fel de még átgondolom egy párszor
igen, biztosan 1 F, ez van ráírva
Szia!
Igen megnéztem én is, valóban 1F. Ez kicsit új volt nekem, mert a legkisebb 1F-os kondenzátor amit láttam hát az nem ekkora volt De még szakmai tanárom se látott ilyet pedig egy jópár éve bennevan a szakmába. Valószínűleg azért lehet ekkora a kapacitása, mert valami aranyfüst bevonat van rajta és annak nagyobb a töltéstárolóképessége, gondolom én. |
Bejelentkezés
Hirdetés |




Köszi előre is
Nem is tudtam h létezik ilyen 
