Fórum témák

» Több friss téma
Fórum » LED-es stroboszkóp
 
Témaindító: zozo506, idő: Dec 1, 2008
Témakörök:
Lapozás: OK   2 / 21
(#) bodosi hozzászólása Jan 14, 2009 /
 
hali
szeretnek csinalnibiciklire egy9-18voltos 10-15 ledes sztroboszkoppot
javaslaitokot elore is varom de legyszi egyszerubb rajzot kudjetek
(#) totti91 válasza bodosi hozzászólására (») Jan 14, 2009 /
 
Szia
Ezért nem tudom minek kellett új témát nyitni ..olvasd át a ledes stroboszkóp témát abban találsz rá választ méghozzá egy 20ledesre ami működik 5V-ról lazán

szerk.: az amúgyis stroboszkóp nem pedig "sztoboszkóp"
(#) kalmi.kalmi válasza bodosi hozzászólására (») Jan 14, 2009 /
 
Ledekkel csak villogót tudsz építeni. Neked egy villanócsőre van szükséged. Az ütős lenne ...
(#) bendoroland hozzászólása Jan 14, 2009 /
 
Vegyél ledes strobit kb 4000ft a trafót kiveszed 12voltot adsz neki és már villoghatsz is.
(#) bodosi hozzászólása Jan 14, 2009 /
 
ja en ROMANIABAN lakok
(#) zolee1209 válasza bodosi hozzászólására (») Jan 14, 2009 /
 
Ha arra kell, hogy világíts magadnak, vagy téged lássanak, arra LED-es lámpát használj! Villanócsővel a bicajon ha meglátnak a kopók, baj lesz belőle. Amúgy is, a villanócsővel téged észrevesznek, de te nem látsz semmit sem szinte, illetve a szembejövőt is megvakítod és ez szabályellenes! Nézz bele a vakuba este és nézz körül!
(#) Doncso válasza bodosi hozzászólására (») Jan 15, 2009 /
 
(#) 18david18 válasza bodosi hozzászólására (») Jan 15, 2009 /
 
Szia!

Csatoltam egy kapcsolási rajzot. Ez egy 14 LED-es stroboszkóp ami 12V-ról üzemel. A villogás sebességét a 100k potméterrel tudod változtatni.

Szia!
(#) bodosi hozzászólása Jan 15, 2009 /
 
koszi a valaszaitokot mar neki is fogtam
(#) interneteger hozzászólása Jan 17, 2009 /
 
Hello. A 2N3053 helyett jo a BD 138-as vagy mas BD (NPN-re gondoltam)Koszi.
(#) zenetom válasza interneteger hozzászólására (») Máj 7, 2009 /
 
Hali!
Igen, jó a BD138 is oda... csak ügyelj a lábkiosztásra!
Apropó, találtam egy jó kis villogtató áramkört. Nagyon egyszerű, simán komplementer tranzisztorokkal.
Bővebben: Link Ja és az 1µF-os kondit én kicseréltem 47µF-osra. El lehet vele kisérletezgetni...
(#) mrautomi hozzászólása Jún 1, 2009 /
 
Helló szia szevasz vagyok! Olyat szeretnék én kérni tőletek, hogy 6voltra kellene nekem ledes stroboszkóp(motorra). Ha valaki tud kapcsolási rajzot vagy nyák tervet akkor kérem szépen tegye fel hogy hasznát tudjam venni...
Előre is köszi.
(#) zenetom válasza mrautomi hozzászólására (») Jún 1, 2009 /
 
Bővebben: Link mehet 6V-ról is
(#) tothzsolt hozzászólása Jún 23, 2009 /
 
Sziasztok. Nekem is lenne szuksegem egy ledes sztrobi rajzra, csatolom a linket: http://www.youtube.com/watch?v=yteCorz0udY
vagy egy villogo kodlampas dologra: http://www.youtube.com/watch?v=8zFzLj2a0Qw
Varom a segitsegeteket.
(#) krissz555 válasza 18david18 hozzászólására (») Jún 23, 2009 /
 
Üdv! Én ezt megépítettem! Nagyon jól működig. köszi a rajzot! Csak az a baj, hogy gyenge ledekkel csináltam.
(#) tothzsolt válasza krissz555 hozzászólására (») Jún 23, 2009 /
 
Ugy villog ahogy a videon? Vagy legalabb hasonlo?
(#) tothzsolt válasza krissz555 hozzászólására (») Jún 23, 2009 /
 
Esetleg kepet v egy kis videot tudnal feltenni rola hogy hogy villog?
(#) krissz555 hozzászólása Jún 23, 2009 /
 
Hello! Itt a video, 1-től 78hz-ig állítható a sebessége! jól működik nekem tetszik! strobi
(#) tothzsolt válasza krissz555 hozzászólására (») Jún 24, 2009 /
 
Ez szuper lesz. Koszi szepen, a heten neki is fogok megepiteni
(#) Baresz hozzászólása Jún 30, 2009 /
 
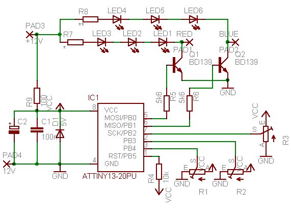
Sziasztok! Sajnos nem nagyon értek az áramkörökhöz. Ezen az oldalon láttam a rendőrvillogó kapcsolási rajzát. (kék 3 szor villan, majd a piros is 3x; és igy tovább)
Nekem mentőbe kellene. A kérdésem az lenne hogy ezt a kapcsolást 12V-ról lehet üzemeltetni??? nagy fényrejű, lehetőleg nagy leddel lenne elkészítve.(a rajzot mellékelem).
Ha nem jó ez a kapcs rajz, kérlek titeket küldjétek el a már átalakított rajzot, hogy a haverral megcsinálhassuk.
Illetve még azt szeretném kérdezni, hogy a VCC a hozzátartozó nyilak, a PAD3; PAD4; PAD2 a BLUE írásnál az X -el mit jelent. Csak kérdezem, hogy az X -ek azt jelentik, hogy le kell testelni?
Sajnos még soha nem csináltam ilyet, és azt sem tudom hogy a haver mennyire ért hozzá. Esetleg egy értelmezést tudnátok küldeni hozzá???

rajz1.png
    
(#) zenetom válasza Baresz hozzászólására (») Júl 1, 2009 /
 
Hali!
Tisztába vagy vele hogy ez egy mikrovezérlős áramkör?
(#) Baresz válasza zenetom hozzászólására (») Júl 1, 2009 /
 
Sajnos nem! Én nem értek hozzá. Esetleg tudnál mondani valamit? Leginkább azért szeretnék ilyet házilag, mert készen 15-25 e Ft-ba kerül.
Ha tudsz kérlek segíts, mert nem igazán mennek le előlünk, és ebben a villogóban reménykedek hogy majd ér valamit. Segítséged előre is köszönöm.
(#) zenetom válasza Baresz hozzászólására (») Júl 1, 2009 /
 
Ha ennyire nem vagy jártas a dologban, akkor ez nehéz lesz, de ha valakit megkérsz akkor segít, én nem tudok, mert ebbe programot kell "égetni", mrámint a mikorvezérlőbe, és én olyat nem tudok.
(#) Bandusek válasza Baresz hozzászólására (») Júl 1, 2009 /
 
Hali!

Ha esetleg nektek az is megfelel, hogy a vörös és kék LED csoportok két villanás után váltsák egymást, akkor egyszerűbb a megoldás. Nem kell hozzá se progi, se PIC, mindössze egy oszcillátor és egy 4017-es nevezetű IC. Ez utóbbi azt bírná csinálni, hogy az oszci minden impulzusára a 10 kimenetére egymás után ad magas szintet (végtelenítve). Ha a vörös LED csoportot az 1. 3. kimenetről, a kéket az 5. és 7. -ről vezérled, a 9. et pedig visszakötöd a reset bemenetre akkor a fent említett két - két villanás jön létre. Ha tényleg 3 villanás a követelmény (KÖHÉM-szőrszálhasogatás vagy ilyesmi) akkor az 54154 IC lesz a te embered, csak az kicsit drágább (cca. 40.- +100 Huf) és nagyobb. Írj ha tudok még valamit segíteni a témában.
(#) PHARO válasza Baresz hozzászólására (») Júl 1, 2009 /
 
Szia!

Hol találtad a rajzot? Ott lehet a kódja is.
(#) krissz555 válasza Baresz hozzászólására (») Júl 1, 2009 /
 
Üdv! Nemigazán értelek, vagyis inkább lehet, hogy félre értelek!?
Idézet:
„Ha tudsz kérlek segíts, mert nem igazán mennek le előlünk, és ebben a villogóban reménykedek hogy majd ér valamit.”

Most ha valódi mentőautóról van szó akkor azon általában szokott lenni villogó nem?
De nem tudom, hogy hova kéne! Makett vagy igazi autóba?
(#) Baresz válasza krissz555 hozzászólására (») Júl 1, 2009 /
 
Szia! Igazi autóba kell. ugyanis: a kék villogó az autó tetején van. nagy forgalomban az autók hátrafelé egymást takarják, és a visszapillantóban nem lehet közelről látni az autó tetjén levő kék villogót. Ezért szeretnék tenni ledes stroboszkópot a szélvédő mőgé.(öntapadósat, hogy kiszerelhető legyen, és szivargyujtóról üzemeljen)
Vannak olyan mentők amiknek az elején van már úgynevezett toló lámpa ami felváltva villog. csak sajnos a mi mentőállomásunkon nagyon sok az olyan mentő, amiben 400.000 és 800.000 km van. Ezt a sok km-t nem tegnap tették bele, de nem is 2006-ban. 10 éves autókról van szó. (Sajnos) Ezek toyoták, ezek még mindig mennek, bár töbnyire már csak tartalék autók. De a mai autók nem elég megbízhatók, ezért sokszór elromlanak.
Tehát egy olyan lámpa kapcs. rajza kellene, ami külön áramról megy (12V), ledes és felváltva villog stroboszkóp szerüen. Előre is köszönöm segítségeteket.
(#) Baresz válasza Bandusek hozzászólására (») Júl 1, 2009 /
 
Szia! Megfelelne. Le tudnád rajzolni? A lényeg az lenne hogy kb. 6-6 led villogjon a nagyobb fény érdekében. Köszönöm.
(#) krissz555 válasza Baresz hozzászólására (») Júl 1, 2009 /
 
Ezt találtam most gyorsan Bővebben: Link Bővebben: Link2 potik segítségével tudod álítani, hogy mennyit villogjon a piros és hány villanás után váltson kékre!
Mára ennyi telt tőlem! álmos vagyok megyek szunyálni!

itt a topik is ahol tárgyalják Bővebben: Link

Remélem segítettem!
(#) Baresz hozzászólása Júl 1, 2009 /
 
Nagyon szépen köszönöm mindenkinek a segítséget. Örök hálám. Szerintem igy már sikerül. Sziasztok.
A hozzászólás módosítva: Szept 20, 2013
Következő: »»   2 / 21
Bejelentkezés

Belépés

Hirdetés
XDT.hu
Az oldalon sütiket használunk a helyes működéshez. Bővebb információt az adatvédelmi szabályzatban olvashatsz. Megértettem