Fórum témák
» Több friss téma |
Fórum » Léptetőmotorok (vezérlése)
Ilyen általános léptetőmotor vezérlőt úgy tudsz csinálni, hogy egy 555-tel adod a potival állítható frekvenciájú jelet egy 4017-es IC-nek. Ez sorban lépteti a kimenetét. Ha csak 3 vezetéked van, akkor a 4. kimenetét az IC-nek a reset lábra kötöd, így csak az első három lábát lépteti sorba az órajelnek megfelelően. Ha mindkét irányba szeretnéd forgatni a motort, akkor két 4017-es IC kell, és meg kell oldani, hogy éppen melyik legyen aktív (irányválasztó kapcsolóval), a kimenetekre meg diódák kellenek. A 4017-es IC kimeneteit pl. egy ULN2003-as tranzisztorokat tartalmazó IC bemeneteire kötöd, és ez kapcsolgatja az áramot a léptetőmotornak. Léptető motor váltásnál tehát csak annyit kell csinálnod, hogy a motor vezetékeit megfelelő sorrendben az ULN2003-as kimeneteire kötöd, és a 4017-es IC-ken a reset lábat a megfelelő számú lábbal összekötöd, ezzel beállítva hogy meddig számoljon.
Kösz!
Még egy kérdésem lenne: Ha a motorban pl.:18 tekercs van, akkor a 4017-eseből egyszerűen többet használok, úgy hogy csak az utolsó reset lába lesz bekötve (nagyvonalakban)?
Meg lehet oldani több 4017-essel, de nem olyan egyszerű, mert az elsőt le kell állítani, amíg a második megy. Egyébként attól hogy 18 tekercse van a motornak, még nem biztos kogy 10-nél több vezetéke van...
5 fázisnál nagyobb léptecseket nem csinálnak, milyen motor ez? Egy képet tudsz mutatni?
Ez engem is érdekelne! Jutottál valamire a témában? Nekem 3 ilyen nyomtatóm van, amit leselejteztek. Ezekből kiszedtem a motort és egy kis méretű koordinátaasztalt szeretnék vele mozgatni.
Üdv!
A BC182 léptetőmotorhoz igencsak kicsi lesz. A párhuzamos portot célszerű optocsatolóval védeni.
Sziasztok.
Végigolvastam ezt a témát. Van egy-két hozzászólásom. 1. A léptetőmotorokat 3 féleképpen lehet vezérelni a. Full Step (egyszerre csak 1 tekercs megy) b. Half Step (egyszerre 1 vagy 2 tekercs megy) c. Microstepping (PWM módban van vezérelve 2 tekercs) Az első kettő azt hiszem érthető. A harmadik a nehezebb. Microspter azt jelenti, h egymás mellett lévő két állapot között "lebeg" a motor úgy, h a két tekercset PWM módban vezéreljük, és a kitöltési tényezőt szabályozzuk. 2. A motorokat én úgy tudom, h nem feszültséggel kell hajtani, hanem árammal. Ahol a mozgató áram mindig nagyobb, mint a tartóáram. Tehát ha fix feszültséggel vezérled, akkor az áram változik. Ebből következik, h nem adnak meg feszültséget egy motornak, hanem csak max áramuk van (max feszültség valószíű az átütés veszélye miatt lehet). Természetesen ahoz, h nagyobb árammal vezérelj egy motort, ahoz nagyobb feszültség tartozik. Viszont amikor megállítassz egy motort, és helyben akarod tartani akkor fix feszültségen akkor folyna a legnagyobb áram, ezért túl nagy feszültséggel tartani motort nem ajánlott, mert eléghet a tekercs. Ha javasolhatom én Half Step módban használnék léptetőmotort marógéphez, de ilyenkor megfelelő áttételek kellenek, hogy megfelelő felbontás legyen. Üdv, Szetty
Még akartam írni, csak közben elfelejtettem.
Ha egy léptetőmotornak 4 kivezetése van, az azt jelenti, h 2 tekercse van, és csak H híddal tudod meghajtani (fogatni kell a polaritást) (BIPOLÁRIS). Ha viszont 6 kivezetése van, akkor is 2 tekercse van, de mindkét tekercsnek van középkivezetése, ezért nem szükséges H híd a vezérléséhez (nem kell forgatni a polaritást) (UNIPOLÁRIS). 2 db H hidat tartalmazó végfok áramkör pl. az L298-as kapható itthon is. Egy ilyennel meg lehet hajtani 4, és 6 kivezetéses léptetőmotort is, csak a gyengeáramú vezérlési részt kell megoldani (egyébként erre is van céláramkör az L297-es IC). Remélem segítettem. Üdv, Szetty
Hali!
A régi nagyfloppi meghajtókból kitermelt fejmozgató motort (az a kocka alakú, és a szerketet sarkában foglal helyet), aminek 5 kivezetése van, hogyan lehet működésre bírni? Lehet ezeket úgy használni, hogy lassan forogjon egy irányba, akadozások nélkül? Valami egyszerű rajzot tudnátok ajánlani? Esetleg valami olyat, amivel kismértékben a fordulatszámát is lehetne szabályozni? Ugyanezzel a motorral kapcsolatban: Mekkora feszültségről lehet működtetni? Bírja a folyamatos üzemet (10-15 perc)? Mennyire "erős" (nyák-maratóhoz használnám, hogy billegtesse a tálcát)? Üdv Krisz
Hali!
Végülis találtam egy rajzot. Tökéletesen viszi a nagyfloppyból kiszedett fejmozgató motort. Most már csak annyit kérdeznék, hogy ennek a nagyfloppy motornak mekkora tápfesz kell, ill mennyire bírja a folyamatos üzemet? Jelenleg 10V-ot kap, ill 3mp alatt tesz meg egy teljes fordulatot.
Sziasztok!
Egy olyan kérdésem lenne, hogy a léptetőmotorban lévő "mixed delay" funkció hogyan működik, mi a funkciója. Amikor használom hangosabban a motor, ha viszont kikapcsolom akkor lépést téveszt. Szeretném valahogy kikerülni. Ha valaki tud segíteni, a következő címre írhat: totigorush@vipmail.hu Válaszokat előre is köszönöm!
Hal!
Van egy ilyen "vezérlő elektronikám" (csatolva), meg egy olyan léptetőmotorom, amin a következő a vezetékek színe: piros, kék, fehér, narancs. A rajzon viszont nagyon nem ilyenek vannak. Szóval a kérdésem az lenne, hogy az én motorom vezetékei a rajton melyik vezetékeknek felelnek meg? A motor egyébként úgy tudom, hogy nyomtatóból való. Maga a motor kb 1.5cm magas és 4cm átmérőjű (tudom, ez nem sok vizet zavar, de hátha tudja valaki, hogy éppen miről is van szó, ha már képet hígy hirtelenjében nem tudok róla mutatni). Előre is köszi a segítséget! Üdv Krisz
Méregettem kicsit, és a következőket tapasztaltam: piros-fehér, ill kék-naracs között tudok mérni kb 15 Ohm-ot. Rendben, azt már tudom, hol vannak a tekercsek...
A kapcsolást újra összeraktam (forrasztottam most már), mert a dugaszolós próbapanelen nem érintkeztek rendesen az alkatrészek. Mértem is rajta testhez képest: két-két lábon (XOR kimeneten) mérek tápfeszt. Ha testre húzom az egyik kapu bemenetét (amelyikre ellenálláson keresztül tápfesz megy), akkor másik két kimeneten lesz tápfesz, az előzőekről pedig eltűnik, és így váltogatják egymást. Úgy vélem, hogy akkor jó a kapcsolás. Szerintetek? Ezután úgy kötöttem be a motort, hogy az egyes tekercsekre egy-egy olyan kimenetet kötöttem ahol nincs tápfesz meg olyat ahol van. Tethát a tekercsek egyik fele tápfesz a másik fele testet kapott a kapuk kimenetéről. De a motor meg sem moccan. :help:
Sziasztok!
Szeretnék egy kis segitséget kérni. most kezdtem el léptető motorokkal foglalkozni és kisebb akadályokba ütköztem. Sikeresen beszereztem 3-4 különböző fajta (4-5-6 kivezetéses) motort. azonban a 4 kivezetésest még nem sikerült "elinditanom" tudnátok esetleg kapcsolási rajzat adni hozzá, vagy esetleg egy ictipust mondani ami alkalmas 12v os motort irányitani?
A négykanócos az bipoláris motor. Vezérlése bonyololtabb mint az unipolárisé mivel kell hozzá két H híd. Mspike írt róla cikket.
Ha nem akarsz építgetni, akkor léteznek direkt bipoláris meghajtó IC-k de eléggé terror áraik vannak. Célszerűbb bontani valahonnan (régi nyomtató, scanner.) Nem tudom milyen motor, de ha nem túl nagy teljesítményű akkor ajánlom az L293-as IC-t. Ez tartalmaz 2 darab H- hidat. Egészen emberi áron lehet kapni a RET-ben.
Üdv mindenkinek.
Valaki tudna nekem dobni egy kapcsit ami LPT portról léptető motorokat vezérel??? Pontosan két motort.... Van egy vezérlő progim (lézershow-hoz) És ahhoz kéne... Segítségeteket előre is köszönöm.
helló mindenkinek!
nekem is léptető motorhoz kéne valamilyen kapcsolás amivel párhuzamos portról tudnám vezérelni. A port működik már ledeket villogtattam igaz csak erre megírt programokkal mer programozni nem tudok.(erre a célra egy p2-es gépet használok a port 5 voltot ad ki) Most végre szereztem 1 régi floppy meghajtót amiben volt 1 12voltos unipoláris motor 5 kivezetéssel. A kivezetéseket már kimértem már sikerült is működésre bírnom. Láttam a témában az első oldalon már volt két variáció csak az elsőn nincs galvanikus leválasztás a másodikból meg nem tudok mindent be szerezni meg nem is 100%-osan világos. Még kezdő vagyok elektronika téren mellékelek egy jazot az elképzelésemről ha valki megnézné és kijavítaná/egészítené nagyon megköszönném!! a motor tekercsei 33ohmosak.azzal is tisztában vagyok hogy induktív fogyasztókat diódával védeni kell!de hogy hova kell pontosan és milyen irányban kötni abban bizonytalan vagyok.
Hali!!!
Szerintem valamelyik 100%-ra működik jah a névjegyemben klikk a weboldalamra ott talizol hozzá szoftvert is...
Sziasztok!
Olvasgattam a forumban, de ugy igazan megoldast nem talaltm magamnak 5 kivezetesu motorokkal nincs gondom, csak a 4 kivezetesuekkel. Lehet hogy rossz kereso vagyok, tehat elore is bocs... Ha valaki tud segitsen nekem, 4-kivezetesu motohoz kellene valami, amit LPT-n keresztul tudok vezerelni. Udv, Tomy
Idézet: téma ide áthelyezve. „Léptetőmotor vezérlés”
Itt egy példa a 4kivezetéses (bipoláris) léptetőmotor vezérlésére. Igaz, ez inkább csak elméleti anyag, mert részleteket nem közöl a meghalytó fokozatról.
De lehetne akár az Idézet: „LMD18245_3A_55V_Teljes-hid_motor_meghalytó,” vagy az Idézet: „L298_Kettős_Teljes-hid_meghalytó,” IC is. Az adatlapokat remélem nemsokára el lehet itt is érni, a KATALÓGUS -ban...
SZIASZTOK. KISZEDTEM EGY FLOPPY MEGHAJTÓBÓL EGY LÉTETŐMOTORT. KÉRLEK RAKJATOK FEL EGY VEZÉRLŐ ELEKTRONIKA KAPCSOLÁST, MERT NEGOLYÓZOK ( KIVEZETÉSES, BIPOLÁRIS) KÖSZI
hali
3,5floppy meghajtóból??...ahoz van kapcsolásom..még régebben addig szórakoztam vele míg rájöttem h is kelene vezérelni....lehet h rosz a tied azét golyózól beeee...Szal rajzot holnap teszek fel..mert nincs digitalizálva..
Sziasztok
Az oldalamon van némi infó (kapcsrajz is) unipoláris motorokról. Bár még elég kusza a lap, sok kérdésre választ ad...
Sziasztok Srácok!
Nem tud nekem valaki segiteni egy olyan maró elkészítésében ami kb 1200x500x400as munkatérben dolgozik, szénszálas műanyagot kellene marnom. A mechanikai dolgokat megoldanám, de elektronikában kellene egy kis help.
Szia
Nem tudnád megoldani sablonnal, felsőmaróval? Általában egyébként pont a mechanika szokott gondot okozni... Egyébként egy csökevényes (még) léptetőmotoros oldalam már van...
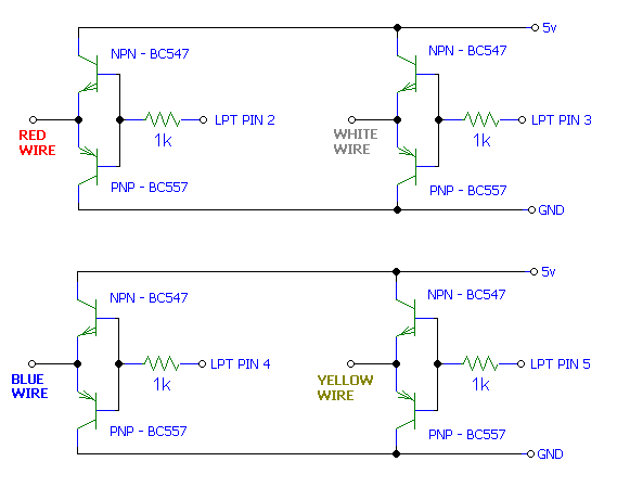
Itt egy hasonló, a diódát lesd el...
Akkor elöször tisztázni kellene, hogy a kiszemelt programod hogyan működik. Alapvetően lehet direkt vezérlés (na ez ritka, de két motornál előfordulhat), vagy Step-Dir vezérlést használ.
A Step-Dir vezérlésnél két vezetékkel kötöd a nyomtatóportra (1 motorhoz két vezeték), a dir jel határozza meg a léptetés irányát, a step jel (impulzus) hatására lép egyet a motor. Tehát szükséged lesz egy S-D átalakítóra (1-2 logikai IC), a már ismert erősítő fokozatra, és nagyobb gép esetén esetleg egy monoflopra, ami a léptetőfeszültség-tartófeszültség átkapcsolásról gondoskodik.
hali..bocsi.. a rajzal még 1 napot várnod kel mert ma nem tom digitalizálni...
de a bekötése itt van.. |
Bejelentkezés
Hirdetés |






jah a névjegyemben klikk a weboldalamra ott talizol hozzá szoftvert is... 








