Fórum témák
» Több friss téma |
Fórum » Léptetőmotorok (vezérlése)
Hy all
Nem nagyon érk aléptető motorokhoz! De egyet kiszedtem egy nagy flopibó!! És lehetséges megoldani hogy folyamatosan forogjon??? Met rákötöttem lpt-re és hiába adtam neki feszt (felváltva a drótokt egymás után az előzőt kikapcsolva) decsak ide odamozgott!! szóval mit rontottamel :help:
hali
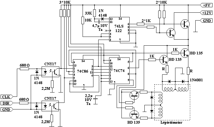
itt a rajz..igaz én nem próbáltam ki ..de szerintem mükszik..esetleg még védődiódákat beköthetsz a tranyókhoz..a motor tekercseinek visszarugása miatt..(az ák védelme szempontjából).. A kétáramkörös kétállású kapcsolóval lehet iránytváltani.
eeehjjj
A "vissza rugása" szót egybe írva mért csillagozza ki..nem is csunya szóó
Na akkor elsőre. Hány kivezetése van a motornak? 4 v. 5-6? Amennyiben 5 vagy 6, akkor nem megfelelő sorrendben kapcsolgatod. Mérd ki a motor tekercseit, hogy melyik a közös, a többit (ha nem tudod) akár cserélgetéssel is meg lehet állapítani.
Milyen programmal hajtod meg ? (bár nem értek a progikhoz) Amennyiben a program Step-Dir jelet ad, akkor az nem jó a mocinak (elektronika kell). Remélem azért nem direktbe kötötted a portra... (csak halkan jegyzem meg, hogy ezek szerint feleslegesen tettem fel egy leírást a lapomra...)
Hello!
Nekem is segítség kellene léptetőmotor vezérléshez. Szerintem bipoláris, mert 2x2 kivezetése van. Régi Epson Stylus Color 300 -ban volt 2db. Azt kérdezném, hogy ez a rajz bipoláris motorhoz van, igaz?
hali
Én annyira nem vagyok a léptetőmocik szakértője..mert sokan vannak akik jobban értik a dolgot.. De szerintem ez bipoláris , hisz polaritást is kell váltanod...(bi..=2)..Az unipolárisnál meg csak léptetned kell a feszt az egyik vezeték után a másikra a megfelelő sorrendben. (Ha esetleg rosszat írtam volna akor javítsatok ki....de komolyan..nehogy itt a lökötséget szórjam széééét )
Köszi a választ.
Lehet h hülyeséget kérdezek, de van egy olyan vezérlő áramköröm, amely mindig csak a bipol stepper 1 kivezetésre ad földet (v tápot, ha beépítek egy invertert) és a másik 3 kivezetés tápfeszültségen van. Vagyis rendesen lépked: 1+3-, 2+4-, 1-3+, 2-4+ (remélem, jól írtam).Szóval az egyik tekercs végpontjain +Ut és GND, ezzel egyidőben a másik tekercs végpontjain +Ut van, így nincs potenciál különbség. Nem árthat ez a léptetőmotornak(mert így is műxik)? Valaki tud válaszolni?
Már megoldottam és műxik.
Sziasztok!Én egy léptetőmotor vezérlést szeretnék készíteni.De semmilyen programozást nem szeretnék igénybe venni.Gondolok itt a PIC programozásra,a számítógép vezérlésre.Ezeket a módszereket kerülni szeretném.Inkább a régebbi félvezetős megoldások érdekelnének,úgy mint a tranzisztorral vagy IC való meghajtás.Az általam használt motoron 6 kivezetés található.Ha valaki tud nagyon kérem segítsen.A segítségeteket előre is köszönöm.
Szia!
Ez a dolog engem is érdekelne. :yes: Ajánlom nézelődj más témákban, weblapokon, google! Én is várom segítségeteket! Köszi!!
Szerintem valami ilyesmire van szükséged: http://www.eio.com/stpcirct.pdf
Egyébként neked unipoláris steppered van. Kicsit nehezebb a vezérlése mint a bipolárisnak, de nem kivitelezhetetlen!
Köszi a segítséget,nagyon sokat segítettél!
Most nem áll módomban scannelni, de ha a közeletekben könyvtárban megtaláljátok a következő könyvet sok ötletet meríthettek belőle:
TEXAS TTL RECEPTEK, Műszaki Könyvkiadó, 1976 A kérdésben szereplő témakör: Léptetőmotorok vezérlése 14.10 fejezet kezdődik, 337. oldaltól a 342. oldalig. Benne van: felépítése (elmélettel), léptető generátor, dekódoló, teljesítményfokozat, lépésbeállítás, a teljes méretezés. Sok sikert!
Bocsi,de én még nagyon kezdő vagyok ebbe a témában .Ezért elmagyaráznád azt hogy mit jelent a lépteő motoronál az hogy unipoláris.
Szia!
Én a következőt ajánlanám neked. Egyszerű az áramkör, PIC nélkül, és teljes leírás is van (angolul). Szerintem nagyon érdemes lenne átnézegetned...
Szia!
UCN5804-es ic-t már nem lehet kapni.....discontinued... De ha tévedek akkor pls mond meg hogy hol, mert régebben én is ezt használtam....és tök jó IC.....
Hello mindenki
Most kezdek érdeklődni a léptetőmotorok után. Van egy hpdeskjet 920c típusú nyomtatóból bontott motorom 5 kivezetéssel (ez ha jól sejtem akkor unipoláris) Megvan a nyomtatóból ateljes elektronika is nem tudom ebből használható e valami de a lényeg hogy szeretném működésre bírni ezt a motort ebben kérném segítségeteketBocs de az egész topicot nem volt időm végigolvasni bocs hamáár valaki kérdezett ilyet
Először azonosítsd a moci kivezetéseit, kell legyen egy közös ugye. Majd adj feszültséget a közösre és valamelyik másik lábra. Ekkor beáll egy irányba. Ezután keresd meg azt a következő kivezetést ami a következő fázisba rántja a tengelyt és igy tovább, találd meg azt a sorrendet, amely a tengelyt apró fokozatokban elforgatja. Aztán építhetünk rá egy "futófény" elektronikát.
Én csináltam erre egy "célgépet", nincsen benne PIC! Egy yaxley 4 állású fokozatkapcsoló, a kapcsoló közösére a plusz, a moci közösére a minusz, a kapcsoló "kimeneteire" jönnek a fázisok. Ahogy a kapcsolót tekerem, úgy fordul el a motor, feltéve ha helyes a fázissorrend.
Ok ezt eddig vágom
és nincsen hozzá vmi rajzod? amin jo lenne ha tudnám a fordulatszámot szabályozni esetleg a forgásirányt váltani (a nyomtatóban nem lehet vmi léptető motor vezérlő ic? amit tudnék használni?)
-Az interneten sok kapcsolást találhatsz erre a célra, kulcsszó a "STEP-DIR"
-Ha nem tudjuk, hogy mi van a nyomtatódban, akkor nem tudunk segíteni (Fotó, vagy típuszám...bár a fotóktól már félek! )
Teszek fel képet sztem nem olyan rosz...
Szia!
Szerintem unipoláris motort a leg egyszerűbb vezérelni...persze alapfokon...azért azt is meg lehet bonyolítani... A legegyszerűbb kapcsolásnak azt tudnám mindani neked, hogy veszel egy ULN2003 ic-t. aminek a bemenetére vagy lpt-portot kötsz és azt ugye tudod programozni....vagy raksz elé egy 4bites shift regisztert amit egy 555-s icval clokkoltatsz, ezzel állítod ugye a sebességét....és már kész is....ok mondjuk ezzel csak egy irányba forog, de sebesség szabályozva....
Hát....
Szerintem annyira egyszerű a kapcsolás....különösen az ucn része és a shift regiszter ....555 kapcsrajzról meg nem is beszélve, hogy szerintem gyakorlásnak sem rossz ha te magad vázolod fel... Szerintem próbáld meg, ha van valami kész rajzod....nem pcb...akkor rakd fel és megvitatjuk... Sok sikert!
Helló mindenkinek! Megépítettem a mellékelt step-dir vezérlőt! Működik! csak az vele a problémám Túl kis feszültség jut a motorok tekercseire! Most még a felső monoflop nem szerepel az összeállításban de ez csak a tápfeszültséget veszi vissz 5 voltra ha nincs léptetés, szóval most mindig 12voltot kéne kapnia a motornak. De ehelyett csak 3v-t kap. A tranzisztor (bd241 ha jól emlékszem) collektora és emittere között 7voltot mérek üzem közben holott ismereteim szerint csak 1.5vkörül kéne lennie. Próbáltam kisseb bázis ellenállással is hátha nem nyit ki a tranyó eléggé de ugyan ez maradt a probléma. Illetve 7474-es ic lábai amik a bázisra kapcsolódnak 3.8-4 voltot adnak 5 volt helyett de ennek azért már ki kéne nyitnia a trazisztor. Emellett eléggé melegednek a tranzisztorok holott ugyan ezzel a típussal ezelőtt optocsatoltan az lptportról hajtottam a motort (kisérletezésből nem step-dir jelekkel hanem 4 bittel a 4 tekercset) és ekkor nem melegedtek ennyire. Most még csak próbapanelon van összedugva az egész de gondolom ez nem jelenthet problémát. Illetve láttam egy fórumban ahol azt írák a 7474-es ic 3mas lábát nem a 13-massal hanem a11essel kell összekötni. Én is így csináltam lehet ez a baj maradjak a rajznál? aki tud segítsen mert igaz működik de rém gyengén működik a motor a többi ellenállás a rajz szerinti illetve a motorral nincs sorbakötve előtét ellenállás és mondom a monoflop rész egy azt egyben ki van hagyva a tranyók kollektorára közvetlen megy a 12volt!
Nem lehet, hogy a tápfesz esik le a terhelésre?
|
Bejelentkezés
Hirdetés |





(Fotó, vagy típuszám...bár a fotóktól már félek!
) 






