Fórum témák

» Több friss téma
Fórum » Léptetőmotorok (vezérlése)
Lapozás: OK   26 / 166
(#) ufi válasza Slope hozzászólására (») Júl 19, 2008 /
 
Ez már egyszerübb!
(#) szabi83 válasza Slope hozzászólására (») Júl 19, 2008 /
 
Bővebben: Link



cd-rom-ból, még nincs cikk
(#) Slope válasza szabi83 hozzászólására (») Júl 19, 2008 /
 
Húha most megfogtál... jól elástam a projektet. Igazad van megígértem! Következő hónap környékén meg lesz
(#) szabi83 válasza Slope hozzászólására (») Júl 21, 2008 /
 
[off]Szuper lesz!! Köszi
(#) gulasoft hozzászólása Júl 25, 2008 /
 
Hali!

Vettem vaterán pár léptetőmotort, és a konthában egy unipoláris meghajtót (a motoroknak 6 kivezetése van)
Megépítettem mindent, csináltam bika 3-4 amperes tápot a motoroknak (jó nagy is van köztük).
Pont ilyen típust természetesen a gyártó oldalán sem találtam:
KH56LM2-049 )Japan Serco Co.)
ill.
PK245-01A (Oriental Motor Co.)
Adok tápot a vezérlőre, majd bedugom a léptetőmotor tápot.
Az eredmény a motor rángatózik.
A kérdés az, hogy azért rángatózik, mert bipoláris, vagy azért rángatózik, mert rossz a bekötés (ez utóbbinak jobban örülnék, mert egyszerű bipoláris vezérlőt, ami ilyen bikább motorokat is meghajt nem nagyon láttam, vagy ha igen akkor itthon nem kapható alkatrészekből, vagy pic-es vezérléssel (ami nem lenne gond, de kihagynám ha lehet)
A konthás vezérlő szerint a motor egyet lép ha clockon egy felfutó jelet kap, de ezek a motorok minden clock nélkül is rángatóznak.


(#) szabi83 válasza gulasoft hozzászólására (») Júl 25, 2008 /
 
rossz a bekötés, esetleg a freki alacsony

Üdv
(#) Medve válasza gulasoft hozzászólására (») Júl 25, 2008 /
 
Ha a motor clock nélkül is mozog, az súlyos, hacsaknem, ez egy szabadon hagyott clock illl dir bemenetnél áll elő. Ebben az esetben csak zavart szed fel, rakd a bemenetet stabil L vagy H szintre.
(#) gulasoft válasza Medve hozzászólására (») Júl 25, 2008 /
 
A dir-t közvetlenül összekötöttem azzal az 5V-al amit a vezérlő is kap. A clock nincs sehova kötve, de ha rárakom (kézzel) az 5V-ra a motor akkor is ráng tovább.
Ha ráforrasztom a vezetéket (step) a földre akkor a rángás megszűnik csak zúg.
A zúgás normális jelenség?
(#) Medve válasza gulasoft hozzászólására (») Júl 25, 2008 /
 
Normális lehet, ha azt a PWM szabályzás adja. De az inkább sípolás szokott lenni. Változtasd a terhelést, ha változik a hang, akkor normális jelenség.
(#) gulasoft hozzászólása Júl 27, 2008 /
 
Hali!
Rákötöttem egy pic-re a motorvezérlő stepper-ét, és teljesen jól működik. Mi ezeknek a motoroknak általában a teljes sebessége? Nekem kb 80-120/percet sikerült kihozni belőle, de minél nagyobb sebességgel léptetem, a kezdeti áram és feszültség annál nagyobb. Ha már beindul, akkor beáll, egy fél amper alá, de induláskor, meg leálláskor az 1,5 öt is átviszi. Kénytelen vagyok fokozatosan ráadni a terhelést, mert különben a stabil tápot úgy megrántja, hogy a benne lévő elektronika leállítja inkább nehogy tönkremenjen.
Ez ellen lehet valamit csinálni, vagy a vezérléssel kell megoldani?
(#) Medve válasza gulasoft hozzászólására (») Júl 28, 2008 /
 
Én nem egészen értem miről van itt szó, de ha PWM van a rendszerben, akkor amit bír a végfok, (általában 40V) azt ráadhatod, a rendszer ebből gazdálkodik, és a beállított áramot adja csak a motorra, ha az "futja" a tápfeszből. Igy tönkretehetetlen, ha a figyelőellenállás jól van beállítva.
Egy léptetőmotor sebessége sokmindentől függ, terhelés nélkül minden különösebb trükk nélkül is meg lehet alaposan sergetni, de ha nyomaték is kell, ahhoz már rafkós vezérlés szükséges. Én egyszer jártam úgy, hogy tisztán egyenárammal gerjesztettem egy motort, s mégis forgott. Ezt a rezonanciával magyaráztam, ami fontos jelenség a léptetőmotorok magas fordulatszámánál.
(#) Libus válasza gulasoft hozzászólására (») Júl 29, 2008 /
 
Ne használj stabilizált tápot.
Az áramkorlátja az induláskori csúcsáramoknál leszabályoz, ami neked nem jó.
A motor akkor fog tudni gyorsan elindulni, ha tud honnan elég kakaót "rántani".
Azaz egy trafó + greatz + jó nagy pufferkondi a megoldás erre az esetre. A stabil táp pont nem jó ebben az esetben.
A motornak nagy induló áramot kell tudni biztosítani, aztán, hogy ezt milyen feszről az már szinte másodlagos. Persze tudni kell tartani egy bizonyos feszt....

(#) ufi hozzászólása Aug 5, 2008 /
 
Sziasztok! valakit érdekelne egy servo motor vezérlőpannelel együtt? Egy cnc esztergábol lett kiszedve!
(#) Libus válasza ufi hozzászólására (») Aug 5, 2008 /
 
Ár, teljesítmény?
(#) Ilyes.sanyi hozzászólása Aug 5, 2008 /
 
Sziasztok! En is meg gyerekcipoben jarok a cnc epites teren de szeretnek egyet osszehozni hazilag. Rakotottem egy floppy meghajto fejmozgato motor helyere es nagyobb tejesitmenyut es mukodik. Terhelest viszont nem bir es en a kovetkezore gondoltam, egy aramkorrel megerositeni a floppybol kijovo jelet es azzal taplalni a nagyobb teljesitmenyu motort. A keresem a kovetkezo lenne. Jo volna ha valaki tudna nekem kuldeni egy olyan feszultseg erosito rajzot. A lenyeg hogy az erosito bipolaris legyen, tudja valtani a polaritast.


Elore is koszonom!
(#) Báddzsó válasza Ilyes.sanyi hozzászólására (») Aug 5, 2008 /
 
bocs, hogy lehurroglak, de ennek mi értelme? amúgy ha visszaolvasol találsz bipoláris, unipoláris meghajtót, vezérlő elektronikával. tipp: L298 ic. nézd meg az adatlapját, ez jó lesz neked.
(#) Ilyes.sanyi válasza Báddzsó hozzászólására (») Aug 5, 2008 /
 
szerintem van ertelme mert ezt lehet a legolcsobban megcsinalni ha meg lenne hozza az erosito. es en azert probalkozom ezzel mert mar egyet osszeraktam es nem ment az alkatreszek pedig eleg dragak voltak
(#) Ilyes.sanyi válasza Ilyes.sanyi hozzászólására (») Aug 5, 2008 /
 
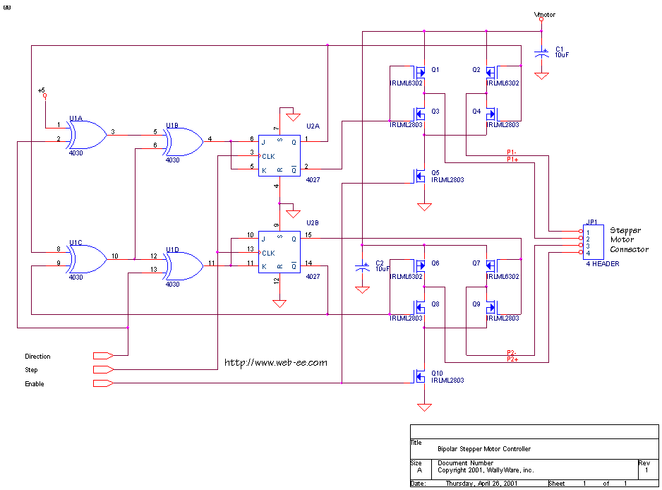
mi a velemenyed errol a rajzrol? szerinted mukodhet?

stepper.gif
    
(#) Báddzsó válasza Ilyes.sanyi hozzászólására (») Aug 6, 2008 /
 
hirtelen ránézésre jó, és ebben már benne van a step-dir enkóder is, ezt nár rákötheted géped lpt portjára és progiból vezérelheted a motort. na hát ennek azér több értelmét látom...
(#) Medve válasza Ilyes.sanyi hozzászólására (») Aug 6, 2008 /
 
Én ezt TTL-el és D-tárolóval építettem meg a végfok nélkül..... működik... A FET meghajtásba belekötnék, de működhet.
(#) Ilyes.sanyi válasza Medve hozzászólására (») Aug 6, 2008 /
 
Az a helyzet hogy en ezt megepitettem es nem mukodott. a motor ide oda ugralt es ha nem adtam ra jelet akkor is kapott aramot a motor. Medve! nem tudnad elkuldeni nekem azt a rajzot amirol irtal? mert mar epitenem a tobbi reszeket de addig nem merem mig nem tudom hogy mukodik a vezerlom.
(#) Medve válasza Ilyes.sanyi hozzászólására (») Aug 6, 2008 /
 
Egy példányom nekem is így működött, az J-K tárolóval volt, de itt a működőképes. Jó EWB-ben?
(#) Ilyes.sanyi válasza Medve hozzászólására (») Aug 6, 2008 /
 
Nem tudnad inkabb kep formatumban elkuldeni? Nem tudom megnyitni nem nyitja meg az ewb-m. elore is koszi!
(#) ufi válasza Libus hozzászólására (») Aug 8, 2008 /
 
Cnc servo motor + vezérlőpanel:

servomotor:

ISO FLUX SERVOMOTORS

ADATOK:

Max. RPM 2000

CONT.S.TORQUE 16 Nm 175 A

PEAK.S.TORQUE 105 Nm 26.7 A

B.E.M.F. 125

Kt 0.60 Nr/A

TACHO GENER 20 V/K

INS CLASS 3


(#) Szilvo hozzászólása Aug 11, 2008 /
 
Sziasztok.
Számítógépről kellene irányítanom léptetőmotrokat. A motrokat, 74194-es IC-vel pörgetem előre, vagy hátra. A problémám, hogy nem mindig indul el elsőre. Az áramkör szerint ha az IRÁNY-ra 1-est adok, akkor egyik irányba forgatja a motrot,, ha 0 van rajta akkor az ellenkező irányba. De sajnos nem mindig indul el elsőre. Van amikor rögtön forogni kezd a motor, van amikor csak akkor, ha fél percig radikálisan bombázom 1-el. néha 0-al is. Azt hiszem ez az IC szekvens áramkör, és talán a belső állapota miatt nem reagál a bejövő jelre, De inkább rátok bíznám a probléma megfejtését, mert én ehhez kevés vagyok . Szóval azt szeretném, hogy az áramköröm, rögtön reagáljon, és ne keljen a bitekkel ***akodni az induláskor perceken át.

A vulgáris szót kicsillagoztam, ez az oldal nem támogat ilyen szavakat,
Moderátor
(#) elektroláma hozzászólása Aug 14, 2008 /
 
Kérdés:
VAn egy 12V-os tápom, amiről a pic ellátás meg van oldva. Most egy léptetőmotort kötnék rá, de az ~3V, és 2.5 amper. Picből tudom léptetni ha kell, de az erősítést nem tudom hogyan csináljam meg.
Tranyókkal akartam, de az kicsit olyan lenne...
Nincs erre vmi direkt ic, ami meghajtja 12V-ról?
(#) elektroláma válasza elektroláma hozzászólására (») Aug 14, 2008 /
 
A 12V az 5 amperig bírja, tehát azzal nem lesz gond.
(#) ufi hozzászólása Aug 14, 2008 /
 
Sziasztok! Van 2 db dipolar 4 vezetékes léptetőmotorom! Ezeket szeretném vezérelni kapcsolók segítségével! Ha tud valaki egy egyszerü segítséget nyújtani azt nagyon megköszönném!
(#) Szilvo válasza ufi hozzászólására (») Aug 15, 2008 /
 
Szia Ufi. Ezt a kétr linket nézd át. Szerintem segítenek a problémádon. Sok sikert
http://www.anton.extra.hu/elektro/leptetomotor.php
http://www.anton.extra.hu/elektro/kapcsolasok.php

De valaki segíthetne az én problémámon is
(#) Medve válasza ufi hozzászólására (») Aug 15, 2008 /
 
Hello, építs egy H-( vagy teljes) hidat. (H-bridge, full bridge) A tápegységen jó, ha van áramkorlát. De használhatsz ide cél-IC-t is.
Következő: »»   26 / 166
Bejelentkezés

Belépés

Hirdetés
XDT.hu
Az oldalon sütiket használunk a helyes működéshez. Bővebb információt az adatvédelmi szabályzatban olvashatsz. Megértettem