Fórum témák

» Több friss téma
Fórum » Lézeres radar, traffipax jelző
(3) Tilos a közúti közlekedés hatósági ellenőrzését megakadályozni, megzavarni, valamint az ellenőrzés eredményét befolyásolni, ide nem értve az ellenőrzést előre jelző eszközök használatát. (1/1975. (II. 5.) KPM-BM)
Lapozás: OK   6 / 147
(#) babocsai válasza treshold hozzászólására (») Nov 6, 2009 /
 
Fizikailag egy sorban helyezkednek el. Kötés szerint pedig 3db sorosan 4 párhuzamos ágon (vagy fordítva, fejből most nem vágom). Tegnap voltam a detektorboltban, de csak hétfőn tudnak adni a srácok egy rossz fejet, amit végre teljesen szét tudok szedni. Majd lefotózom és felteszem. Hétvégén úgy tűnik nem lesz előrelépés ez ügyben...
(#) treshold válasza babocsai hozzászólására (») Nov 9, 2009 /
 
Kiváncsi vagyok, hogy szám szerint pontosan hány van sorbakötve, illetve hogy a vevő és az adódiódák hogy vannak elszeparálva egymástól, hogy ne zavarják egymást
(#) burgdavid hozzászólása Nov 9, 2009 /
 
A következő történetből nemtudom mennyi igaz:
ismerősöm mesélte, hogy a rendőr haverjával megbeszélték , hogy kipróbálja a blokkolóját élesbe. A mérőeszköz csak egy vízszintes csíkot mutatott. Mivel nemtudom se a mérőeszköz, sem a blokkoló típusát, így elég tág fogalom, de valószínűleg valami "kiakasztó" jelet küldhet kifelé.
Egyébként hasznos kis szerkezet lenne, márcsak azért is, mert Köbzolival és Wifimannal börzére menet közben, vasárnap hajnali 3/4 7-kor mértek be a 2/A-n. Drága börze volt, 45ezer Ft-om bánta Tegyük hozzá, hogy azon az útszakaszon, semmi sem indokolja a 90km/h sebességkorlátot!
(#) babocsai válasza treshold hozzászólására (») Nov 11, 2009 /
 
Kaptam a detektorboltos srácoktól egy rossz echo lasertek blokkolófejet és nekiláttam szétberhelni. Képek csatolva, de sajnos gyakorlatilag használhatatlanok. Egysezrűen nem tudom rendesen lefotózni. De nem is baj, mert elkezdtem lerajzolni a kapcsolást, ha kész felteszem (esetleg valaki nem vállalná be a központi egységét?). Sajnos a szemem kinézem a nyákon lévő fekete lakk miatt, van valakinek ötlete, mivel lehetne leszedni? (lakkbenzin és szintihigitóval biztosan nem...)
@Treshold: Már megint tévedtem: egyesével vannak bekötve az adó ledek. Szóval még akár az is lehet, hogy sorban villanak fel...
(#) babocsai válasza babocsai hozzászólására (») Nov 11, 2009 /
 
És még képek.
Ja: és hogy szebb legyen az élet: az adófejen két AVR (egy 13-as és egy 26-os) is ott figyel, szóval nem lesz egyszerű kitalálni, valójában hogyan is működik. Mármint nekem...remélem, ha kész a rajz, valaki majd segít az okoskodásban!
(#) treshold válasza babocsai hozzászólására (») Nov 12, 2009 /
 
Köszi a fotókat.
Megkérnélek, hogy próbálj meg éles fotókat csinálni.
Kellene egy éles fotó szemből is.

Kiváncsi vagyok, hogy azok a 8 lábú IC-k milyenek (EL7104, EL7202)
Valószínű, hogy azok a MOSFET meghajtók és egyenként hajtják meg a LED-eket.
Egy meghajtóban két be és kimenet van.
A meghajtás lenne a lényeg, vagyis, hogy a MOSFET meghajtó egyenként hajtja meg a LED-eket, vagy esetleg 2-3 LED sorba van-e kötve.
Továbbá hogy a MOSFET meghajtók bemenete az AVR 1db kimenetéről, vagy meghajtásonként 1-1 kimenetről van-e meghajtca.
(#) gabass hozzászólása Nov 12, 2009 /
 
Igazából ami lényeg lenne, hogy valahogy kinyerjük az AVR-ből a programkódot!
Nem vagyok AVR mágus...
Szerintetek megoldható?
(#) Action2K válasza gabass hozzászólására (») Nov 12, 2009 /
 
Ha benne a "PROTECT" flag, akkor nem. De miért is ne lenne? Akkor mindenki másolná agyba főbe.
(#) gabass válasza Action2K hozzászólására (») Nov 12, 2009 /
 
Azért egy próbát megérne szerintem...
Mástnem, akkor kéne egy működő példány amit szkópra kéne kötni
Volt itt egy fórumtag akinek ilyen jellegű boltja van, és mondta hogy tud segíteni rossz fejek adományozásában meg érdekelné ,hogy hogy lehetne ilyet csinálni..
Itt az idő
fotodióda+szkóp
(#) babocsai válasza treshold hozzászólására (») Nov 19, 2009 /
 
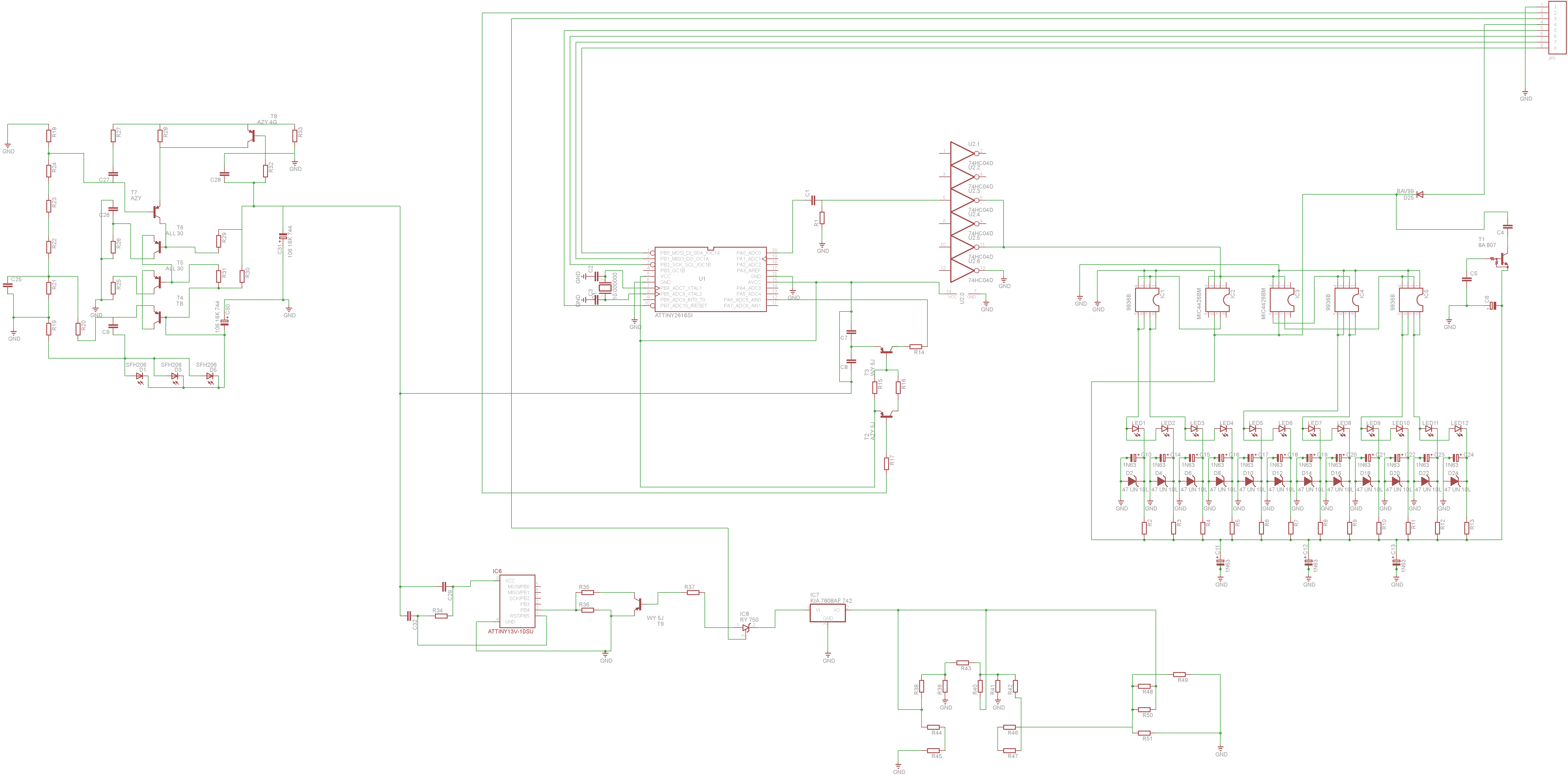
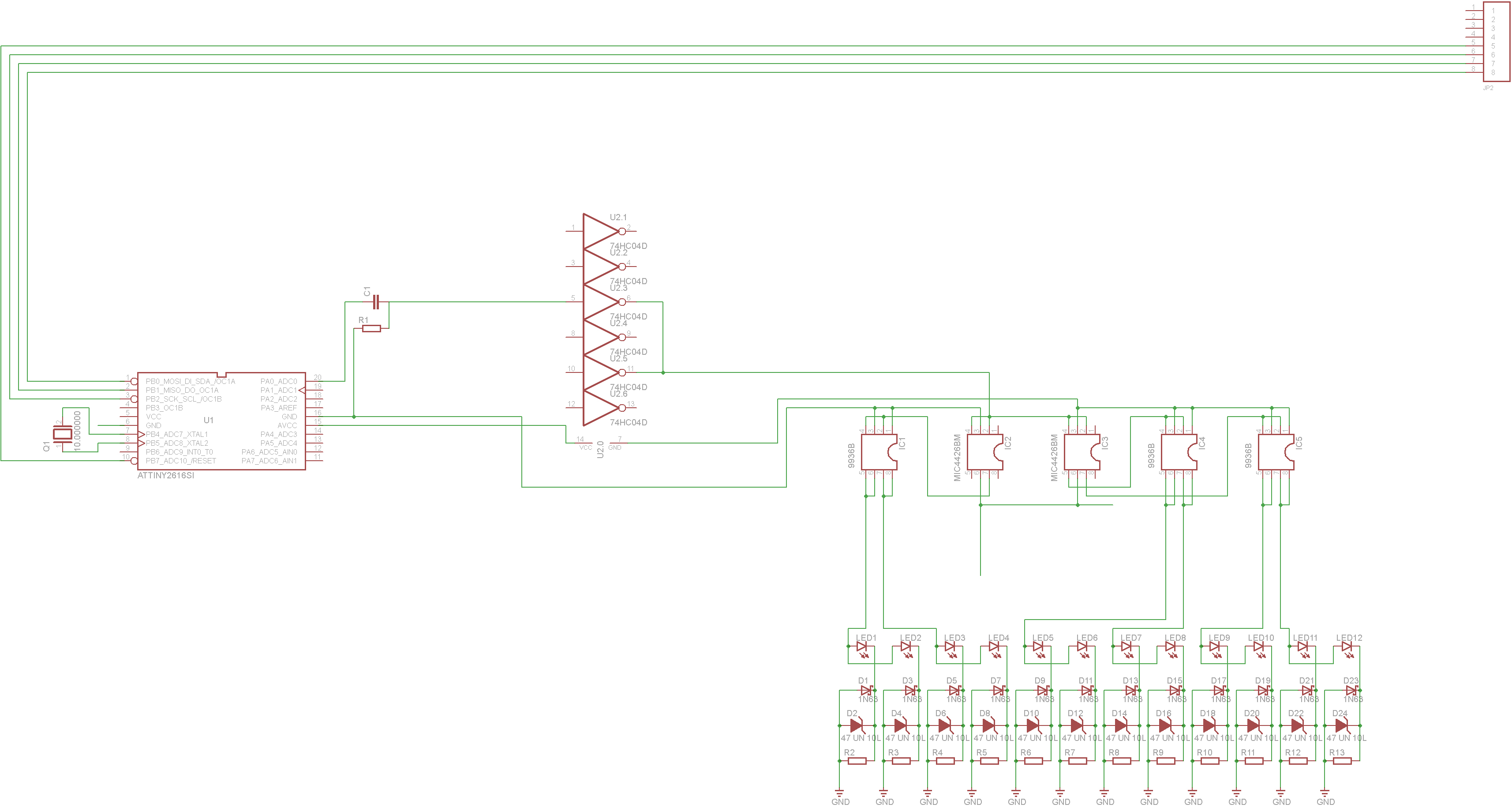
@treshold: Hát igen, igazad van. Pontosan úgy van, ahogy leírtad, csak az IC típusa más, csatoltam a datasheet-eket, mert nekem is órákig tartott beazonosítani őket. Lassan-lassan haladgatok a teljes kapcsolás felderítésével is. Azt is iderakom, ahol most tartok. A led-ek utáni diódás kötögetések miértjét nem értem, valaki felvilágosíthatna, hogy miért van rá szükség. Illetve az sem világos, hogy miért kell kétszer invertálni az AVR után a vezérlőjelet. Na mindegy. Majdcsak kiderül, ha az egész kapcsolást átlátom. Csináltam még egy csomó fotót a panelról (led-ek, meg egy pár cucc már le van szedve róla). Mivel ide nem fér fel, egy zip-ben feltoltam az egészet ide. (csak 10-szer lehet leszedni, ha valakinek még utána is kell, szóljon!)
(#) babocsai válasza babocsai hozzászólására (») Nov 19, 2009 /
 
Oké, ez a vázlat így nézhetetlen. Csatoltam nagyobban.
(#) treshold válasza babocsai hozzászólására (») Nov 19, 2009 /
 
Köszi, rengeteg infót kaptam.
Néhány megjegyzés:
Amit 1N63- diódának jelöltél az valójában tantál kondenzátor 22µF-os
47 UN 10L valószínű hogy dióda de még utána kell néznem

Egy-két dolog még nem gömbölű, de az ábra szerint AVR meghajt egy MOSFET meghajtót, az pedig egy MOSFET tranzisztort, ami igen nagy áramot képes kapcsolgatni, nagy sebességgel.
A LED-del sorban van egy 20 ohmos ellenállás amivel párhuzamosan a tantálkondi és egy valószínűleg (túlfesz ellen) védődióda-

Ha MOSFET tranyó kinyit, akkor a kondin keresztül a LED nagy árammal indul és a kondi egy T=R*C időállandóval töltődik, majd a LED árama beáll I=U/R értékre. Ez valószínüleg a LED védelemeként tették be.

Az invertálásról:
Én csak egy invertálást látok 74HC04-en keresztül.
Szerintem (feltételezés) az lehet, hogy az egyik LED csoport (8db LED)direktben (meghajtókon keresztül) megkapja a jelet,és akkor világít, a másik 4 pedig (invertálás) akkor amikor a másik 8 kialszik.
Mivel a kapcsolgatásnak és a LED-eknek is van egy ki-be kapcsolási ideje, ezzel duplázzák a frekvenciát. Vagyis nem folyamatos világítás lesz felváltva, hanem villogás.
Kicsit furcsállom hogy ilyen 8:4 osztással villog

A 74HC04nek csak egy inverterét használják?
Jó lenne megmérni, milyen frekin villog ez a kötyű.


Esetleg nem tudsz egy hibás Laser Interceptor fejet is szerezni és szétszerelni?
(#) babocsai válasza treshold hozzászólására (») Nov 19, 2009 /
 
Az 1N63-al kapcsolatban igazad lehet. Életemben nem használtam smd alkatrészeket és igen nagy gondot jelent kitalálni, hogy melyik micsoda. Javítom a rajzon (folyamatosan a többi hibával együtt).
Azért mondtam, hogy kétszer invertál, mert én úgy látom, hogy a 9936-os IC-k (driverek) hajtják meg kettesével a ledeket, míg a 4426-osak ugyanolyan mosfet driverek, csak invertál üzeműek. Legalábbis az adatlap szerint. Vagyis nekem úgy tűnik, két lépcsőben erősítenek, ha egyáltalán létezik ilyesmi. Csatolom a következő rajzot, ma délután még egy kicsit játszottam vele. Itt sem vagyok benne biztos, hogy jól rajzoltam/azonosítottam a következőket: AZY 5J, WY 5J és 8A 807 (a lábszámuk azért stimmel
Ráadásul a driverektől van egy csúnya visszamenő kör, amit nagyon remélek, hogy nem néztem el...
Még egyszer elnézést a bénázásért, de teljesen kezdő hobbista vagyok és még soha nem csináltam ilyesmit...
(#) babocsai válasza treshold hozzászólására (») Nov 19, 2009 /
 
Ja, a 74HC04-nek csak az egyik bemenetét használják. Gondolom ilyen IC-volt sok raktáron.
Sajna ezt már nem tudom megmérni, milyen frekin megy. Max, ha feldobálom, de úgy 1-2Hz-nél nem tudok többet.
A kocsimban lévőt meg lehet mérni. Van egy 555-el vezérelt 200Hz-es próbavillogóm, azzal be tudom aktiválni, de az adó méréséhez kell egy oszcilloszkóp. Nekem meg olyanom nincs. A cégeset pedig kinyírta egy kolléga, még javítják.
De ha van egy alternatív mérési ötlet, azt szívesen veszem!
(#) treshold válasza babocsai hozzászólására (») Nov 19, 2009 /
 
Brrrr
Eléggé módosult a rajz
A LED-ek nem fordítva vannak?

Nem jársz Pécsett? Itt meg tudnánk mérni a frekit
(#) babocsai válasza treshold hozzászólására (») Nov 19, 2009 /
 
Mondom, hogy béna vagyok! (de fejlődőképes)

Pécsre a jövő hét végén megyek. Szívesen összefutnék egy kis méregetésre. Baromira izgat a téma!
Azt mondod, fordítva rajzoltam be a ledeket? Lehet...
(#) babocsai válasza treshold hozzászólására (») Nov 20, 2009 /
 
Azt hiszem, készen vagyok. A végén már nem próbáltam értelmezni, csak mechanikusan rajzolgattam az alkatrészeket, pontosan úgy, ahogy a nyákon állnak. A 7808-as fesszabályzó után az a sok ellenállás szerintem tök felesleges. Inkább úgy tűnik, hogy oda eredetileg szántak még némi alkatrészt, csak aztán nem pakolták fel. Sőt. Ha nagyon megnézem, akkor a 13V sem biztos, hogy csinál bármit is...
Holnap megcsinálom a központot. Az egyszerűbb lesz.
Javítsátok a hibákat. 100%, hogy van jócskán.
(#) kisger válasza babocsai hozzászólására (») Nov 20, 2009 /
 
Le vagyok nyűgözve, köszönöm szépen a kitartó munkádat, mivel én csak lelkes vagyok és max a rajzból tudnék építeni egy ilyen kütyüt nagyon sokat segítesz. Mégegyszer köszönöm és kitartás!
(#) treshold válasza babocsai hozzászólására (») Nov 20, 2009 /
 
Úgy tűnik a jövő hétvége OK

Néhány megjegyzés amit meg kellene nézni:
Az általam említett LED polarítása
A LED-del sorbakötött ellenállások,, kondik, diódák kapcsolásának helyessége

Tudnál egy kicsit keskenyebb képet csinálni a rajzról, mert a Photo Editorom nem tudja megnyitni (nem az adattal, hanem a képpont szélességgel lehet a problémám)

Hibás Laser Interceptor fejet tudsz szerezni?

(#) treshold válasza babocsai hozzászólására (») Nov 20, 2009 /
 
Még egy észrevétel:
D25 BAV99 diódáról ketté ágazik, majf c4 és a T1 tranyón keresztül összezáródnak és úgy kapják meg a tápfeszt a MIC4426-ok ás a LED áramkör.
Ez sem gömbölú nekem
(#) treshold válasza babocsai hozzászólására (») Nov 20, 2009 /
 
47-10L UN nem dióda, hanem egy 47µF/10V-os kondi
Vagyis két kondi van párhuzamosan, hogy jpbb ESR-t érjenek el
(#) lazo hozzászólása Dec 21, 2009 /
 
Sziasztok!
Olvasgattam a topikot és felmerült egy kérdés. Nekem van egy alap blokkolóm, két blokkolófejjel, és ez bővíthető, van AUX ki/bemenete a központi egységnek, a csatlakozása egy 3,5-ös Jack csatlakozó, 3 vezeték. Ehhez szeretnék házilag készített kiegészítő fejet/fejeket csatlakoztatni, mivel ez elvileg minden kimenetére kiküldi a vezérlőjelet. Kezdő vagyok eléggé a témában, és a rajzokat nézve elég bonyolultnak tűnik ennek a megépítése. Valaki próbálkozott-e vele?
(#) babocsai válasza lazo hozzászólására (») Dec 21, 2009 /
 
Treshold és én biztosan küzdünk vele, gondolom akadnak még mások is. De egyelőre nem jutottunk sokra. Ott az első bibi, hogy kellene egy pár traffipax görbéje és a gyári blokkolók arra visszaadott válaszjelének görbéje. Lehetőleg egyazon szkópon. Enélkül elég nehezen haladunk.
(#) lazo válasza babocsai hozzászólására (») Dec 22, 2009 /
 
gyári készülék van amit meg lehetne mérni, de trafit egyelőre nem tudok szerezni egy szkópolásra

Vannak ezek a kis kézi teszterek (egy boltban láttam ilyet) amik sokféle trafit tudnak szimulálni, az is elég lehet?
(#) babocsai válasza lazo hozzászólására (») Dec 22, 2009 /
 
Te rábíznád a gyorshajtás-cetlidet egy bolti "traffipax-szimuláló" kütyüre? Én inkább megmérnék egy párat élesben. Kerek 4 napja boldog tulajdonosa vagyok egy baba kis szkópméternek, próbanyákon már készen is van egy mobil-vevő, úgyhogy - de már csak az ünnepek után - rászánok egy napot és szembe megyek az összes előre bejelentett traffival. A szkóp tárolós, akkus, úgyhogy nem lesz gond a mérésekkel. Az eredményeket majd megosztom, aztán okosabbak leszünk.

Ugyanúgy megmérem a teszterre adott válaszát az én bolti blokkolómnak is, de ehhez garázs kell, mert ilyen hidegben én nem állok neki az utcán játszadozni. Ráadásul ha fázishelyesen akarok mérni, akkor még nem ártana összemókolni a teszter adóját egy vevővel is. Szerintem ez is az ünnepek utánra marad...
(#) lazo válasza babocsai hozzászólására (») Dec 22, 2009 /
 
Ez jól hangzik! Én kicsit földhöz ragadt módon hagyományos mérésre gondoltam, készülék megbontással
Ma felkeltettem az érdeklődését egy kollégámnak a témával kapcsolatban, ünnepek után beleássa magát ő is ebbe. Ő főként rádiótechnikában jártas. Remélem sikerül egy jó megoldást találnunk
(#) gyerek67 hozzászólása Dec 28, 2009 /
 
Mielőtt kiautózzátok az összes benzint a tankotokból, szerintem próbáljátok megkeresni Őket.
Vélhetően nem fognak elzárkózni a méricskéléstől és készséggel "képenlövik" mindenféle szóba jöhető ágyúval a szkópotokat.
Sőt, talán még hasznos tippeket is tudnak adni, mert közöttük is van pár elektronikai szakember.
Az indexen mindenképp érdemes beleolvasni a LÉZER és RADARDETEKTOR a gyakorlatban c. fórumba!
(#) babocsai válasza treshold hozzászólására (») Dec 28, 2009 /
 
@treshold

Egy kicsit méregettem a saját Laser Echotek blokkolómat, hogy mit is csinál. A méréshez egy 900nm-es infra leddel rávilágítottam a blokkolófejre. A led egy mega8-as avr-el gyártott PWM jellel volt meghajtva egy mosfet driveren keresztül. Sajnos csak próbanyákon volt összerakva, így nem szép tiszta a négyszögjel, de próbához megteszi. A vevőt egy 900nm-es fotodióda 5V-al előfeszítve adta és fogyasztónak egy sima sárga led meg egy ellenállás volt rákötve. Az oszcilloszkóp csatornái az adónál és a vevőnél is közvetlen a diódákra voltak kötve.
Mivel otthon felejtettem az AVR égetőmet, ezért frekit változtatni nem tudtam, mert elfelejtettem leprogramozni De a PWM kitöltése változtatható volt 0-100% között.
Namost az eredmény: A csatolt fájlban látható. A négyszögjel kitöltésétől függetlenül a blokkoló szép akkurátusan minden ötödik impulzus felfutó élére dobott egy szép kövér választ (nem látszik jól e mentett képen, mert pont az adás végén sikerült lenyomnom a "hold"-ot), mégpedig piszok rövidet. (nem a vevő hibája, amikor szembefordítottam az adóval, gyönyörűen adta az adójellel azonos - kicsit kisebb amplitúdójú választ).

Szóval, aki ért a lézeres traffipaxokhoz (vagy a fizikához), magyarázza már el, hogy ez miért teszi lehetetlenné a sebességmérést?

Echo.JPG
    
(#) treshold válasza babocsai hozzászólására (») Dec 28, 2009 /
 
Érdekes,

Ezt jó lenne megismételni egy sebességmérőhöz hasonló impulzussorozattal, mert nehezen értékelhető így 50% kitöltési tényezővel.
Ráadásul a 3,2Khz a blokkoló felső határfrekije is lehet

Úgy tűnik, hogy a blokkoló az impulzus elé próbál lőni, már pedig szerintem ennek így kéne lennie.

Állíts be az AVR-en 200Hz frekit és kb 100nS impulzusszélességet.
Ehhez persze már gyors LED kell:
TSHF5410 vagy TSHF5210

A minden 5. visszalövés nagy dillema elé állít, de lehet, hogy ha a fentiekkel tesztelsz akkor tiszta lesz a kép.

(#) babocsai válasza treshold hozzászólására (») Dec 28, 2009 /
 
Az adó TSFH5410-es, ez stimmel! (a vevő pedig SFH 203 FA).
Már bütykölöm a frekvenciaállító programot is (nem is olyan egyszerű...), úgyhogy meglesz a 200Hz-es mérés is. Nekem sem tetszik ez a minden-ötödik válaszjel...
Következő: »»   6 / 147
Bejelentkezés

Belépés

Hirdetés
XDT.hu
Az oldalon sütiket használunk a helyes működéshez. Bővebb információt az adatvédelmi szabályzatban olvashatsz. Megértettem