Fórum témák

» Több friss téma
Fórum » MIKI FFV 1842/A oszcillátor
Lapozás: OK   1 / 1
(#) schneyolo hozzászólása Jún 15, 2011 /
 
Tisztelt fórumtagok!

A következő problémám adódott. Van egy MIKI FFV MSV1842/A típusú vastagságmérő monitorom. Ez rezgőkvarccal méri a vékonyrétegek vastagságát a vákuumban. A gond az,hogy a kvarc és a műszer közé kellene egy oszcillátor de az eredeti nincs meg. ha valak iismeri a műszert és esetleg volna kapcsolási rajza az sokat segítene. Később az oszcillátor jelét fogadó részről tudok egy kapcsolási rajzot feltenni, hátha nem is olyan nehéz hozzá építeni egy oszcillátort.

Köszönöm az építő jellegű hozzászólásokat.
(#) t0bi válasza schneyolo hozzászólására (») Jún 15, 2011 / 4
 
Szia!
Feltehetőleg ez az elve:
Bővebben: Link
Akkor ide próbálj meg egy jó minőségü 5 MHz-es oszcillátort építeni:Bővebben: Link
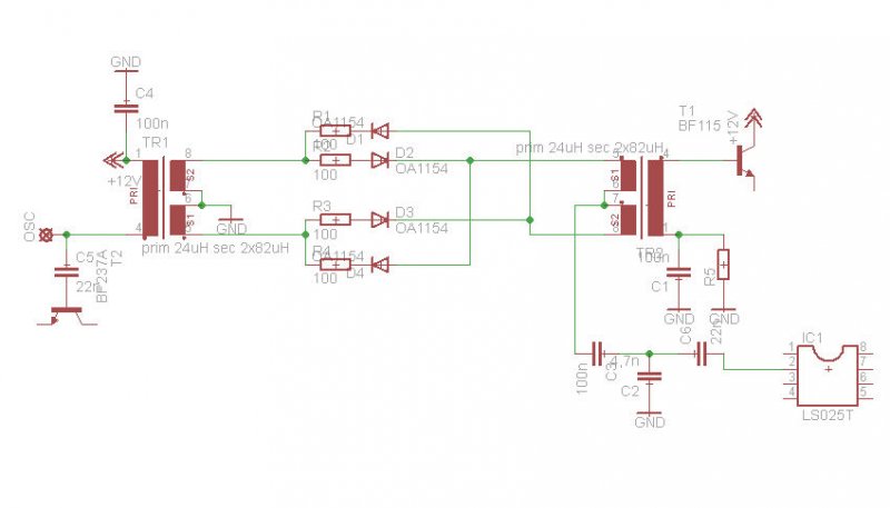
(#) schneyolo válasza schneyolo hozzászólására (») Jún 16, 2011 /
 
Mellékeltem a kapcsolási rajzot az oszcillátor jelét fogadó részről, hátha ez segít.

kapcs.jpg
    
Következő: »»   1 / 1
Bejelentkezés

Belépés

Hirdetés
XDT.hu
Az oldalon sütiket használunk a helyes működéshez. Bővebb információt az adatvédelmi szabályzatban olvashatsz. Megértettem