Fórum témák
» Több friss téma |
Háát a program cserét kihagyom egyenlőre, mert távol áll tőlem. Én inkább az analóg és tápellátó technikában vagyok jártas. Azt esetleg elárulod, hogy TE, hogy jöttél rá erre a hibára, illetve, hogyan találkoztál evvel a hibával.
Már 2éve biztos hogy van már, hogy az első ilyen befutott hozzám. Már mindent csináltam a panellal, kapott új szoftvert, frissítetem a proci szoftverét, tápot rendbe raktam rajta, meg minden lehetséges dolgot kicseréltem. Ezeket a bizonyos tranyókat csak kimértem, de a végén már azt is cseréltem, és láss csodát ment a gép. Utána vizsgáltam jobban meg a tranyót, és rá kb. 2hétre hoztak még egy ugyan ilyet, aminek szintén ez volt a baja.
De ugyan ez a hiba ha a következőket produkálja: - nem enged be öblítésnél vizet - mosás végén nem áll le a szivattyú - centrinél felpörgetés közben elalszanak a ledek, és újra indul.
Szia!
Bocs, hogy beleszólok, melyik tranyó ez pontosan? Milyen hibát lehet mérni rajta, és a proci szoftverét hogyan lehet frissíteni? Egy féléve nem bírtam egy ilyen panellel. Beküldtem a gépet márkaszervízbe, ott főmotort cseréltek rajta állítólag. Üdv Gyula
Jó a kérdésed!
Mert hát lássuk be, ha nem muszáj, akkor csak a szükségeset kellene cserélni...
A progi újratöltését tekintve, számomra a járható út, hogy TE elkészíted, az IC-t elpostázod, én kifizetem, és beforrasztom. De csak akkor, ha másképp nem lehet a gépet használni. Elvileg a szervízes is rádugja a laptopját, kiolvassa a hibakódokat, ha kell, megjavítja amit kell és kész. Vagy nem?
A hibáról: Valami oka csak van. Ha csak egyszerűen kicserélem a szükséges tranyókat, attól még újra előjöhet a hiba.
Hello
A prociban lévő szoftvert valóban egy adatkábel segítségével lehet frissíteni, de a szervizes nem frissíteni szokta hanem csak újra programozza arra a gép típusra amibe van a panel, a szoftver marad ugyan az csak más beállításokkal fog működni. Ezzel a módszerrel sok gépet vissza lehet hozni. Az eepromba meg a pillanatnyi dolgokat tárolja el a proci, meg abban van az adott gépre vonatkozó alap program. Az érintett tranyókat a vízszint szab kapcsolónak a csatlakozója körül keresd. Üdv: Zoltán
Hali!
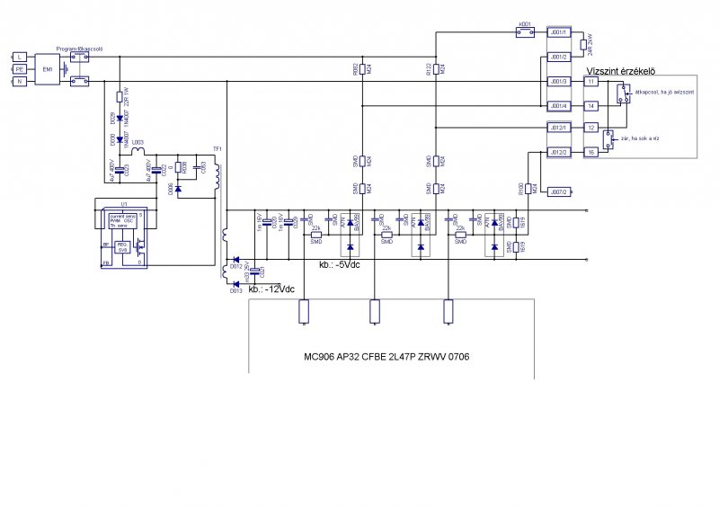
Azóta kicsit rajzolgattam. Főleg a vízszint kapcsoló irányából. Lehet, hogy mégsem egyfajta vezérlőről beszélünk! Persze a rajz csak részlet, eddig jutottam. Utána méregettem is, de hibát nem találtam, eddig. Aztán összeraktam a gépet, megtömtem szennyessel és elindítottam. A mosást végigcsinálja, csak amint a centrifugázáshoz ér előjön a hiba, mikor felpörgetné. Hát jó, ez is valami, itthon van kis centri, majd azzal befejezem. A mosógépet kikapcsoltam. Egy óra múltán bekapcsoltam, és csak öblítés-centrizést állítottam be, és érdekes módom most végigcsinálta. Azon még gondolkodom, hogyan lehet a legkevesebb beavatkozással kivezetni a vízszint-kapcsoló vezetékeit, mérési célból. Erre azért lenne szükségem, mert van egy gyanúm, de igazolni kellene. Mégpedig, hogy vajon a vízszint-kapcsoló kapcsolgat-e, prellez-e, ha a forgás miatti rázkódás erősebb a megszokottnál.
Hello
Jól át kell nézni a 3réteű panel nagyon becsapós. Invensys 475560, ha jól sejtem akkor ez van benne. De itt is van előttem 2 belőle. Esetleg még a tápját érdemes átnézni, meg főleg működés közben megmérni a kimeneteit, esetleg szkóppal ránézni hogy mennyire tiszta a kimenete. Üdv: Zoltán
Hello. Küldtem némi infót privátra, Zérocross mosógépvezérlőjének javításához. Udv.
Így a háttérből is kösz a segítést!
Tele vagyok már szennyessel! Tudom nem illik ilyesmibe ütni az orrot, főleg ha privát. De esetleg nekem is segíthet az 'infó'. Ha tolakodásnak tűnt, hát bocsi, de a szennyes egyre büdösebb.
Hali!
Aeg lavamat 64540-est hogy lehet resettelni? vagyis hogy elfelejtse a hibát.
Hello
Meg kéne nézned a proci típusát mert az ewm 1000 és az ewm 2000-eshez tudok teljes diagnosztikát küldeni ha érdekel. Ezzel lehet törölni, hiba kódokat visszakeresni meg stb. Üdv Imi
Hello!
Köszi a válaszod.Ewm1000plus a típusa. Mik a lehetőségek,hogy eljuttasd? Jos.
Hello
Innen tudod letölteni. Sajnos ahogy néztem csak zanussi meg electrolux van benne. De utána nézek azért hogy hogyan lehet hiba kódot törölni. Üdv Imi
Segítséget szeretnék kérnii
Egy bosc 1650-es mosóógép kapcsolódásii rajza kellene nekem. előree is köszönöm
Hello
Először is nem BOSCH típusú?? Mi a baja? Kapcsolási rajz kétlem hogy lenne róla bárhol is. Üdv Imi
de igen bosch típusú.
Alul folyik a víz és mikor öblíít nagyon zörög és elmászik a helyéről
Hello
Ugyan iylen panel van a ELECTROLUX ZWF1650 es gépbe is, talán ez alapján már találsz. Üdv!
és ha azt kicseréljüük akkor elméletileg mindenzavar megszűnik???
Ha a víz folyik belőle akkor minek kapcsolási rajz?
Meg kel nézni hogy hol folyat, de valószínű hogy akkor csapágyazni kell.
köszönök szépen mindent .
Üdv zoz11. Ha jól olvastam vissza a válaszokat, te már találkoztál ezzel a hibával.
Whirlpool AWE2214 típusról van szó. A motor felpörgésénél a ledek villognak, majd kialszanak s az aktuális mosási ciklus ujjra indul. Szóval eltudnád nekem magyarázni ezt a tranyós dolgot? Köszi. Üdv:
Hali!
Nos újabb hibák jöttek elő a mosógépen (AWE6514) Tudna valaki hibakód listát küldeni? A hivatalos honlapján a mosási programok leírását találtam csak! Előre is köszi a segítséget!
Üdv. Kaptál 1 e-mailt. Az AWE2214 service manual. Hiba kódokkal.
Sziasztok!
Van nekem egy indesit mosó szárító gépem.5 éves,és eddig hibátlanul működött.Most a centrifugálás rendkívül zajos,mintha le akarna szakadni az egész.Kopog,zörög,klattyog.Bukósisakban sem lehet elviselni.Alul már kicsit kifolyik a víz is.Már nem is használom a centrifuga részét,csak kimosok vele.Mi lehet a gondom? Előre is köszi a segítséget!
Hello
Nincs nagy baja, csak meg kell csapágyazni. Ilyen állapotban már azt se ajánlom hogy mossál vele, mivel ha szét esik a csapágya akkor még a tengelyt is megeszi, és akkor kuka Üdv: Zoltán
Köszönöm! Megkaptam.
Sziasztok. Van itthon egy Fagor FE-2013 tipusú mosógépünk. Mosás közben kikapcsolt és azóta nem kapcsol be. Egyik LED sem világít, olyan mintha be sem lenne dugva.
Kiszereltem a vezérlő panelt. Először is szemre semmi égésnyomot nem látni. A nagy fesz részen cseréltem egy 2,2 mikrós ,275V kondenzátort ,mert a kapcitása már nem volt megfelelő. A diódákat kimértem, ott sem találtam problémát. Az elektrolit kondik nincsenek felpuklisodva, ellenállások nincsenek megégve. A motorra rámértem, hogy nincs e menetzárlat. Ha jól mértem akkor ott sem lehet gond. A főkapcsolót kimértem, az is jó, de a biztonság kedvéért direktbe kötve is kipróbáltam, hogy tuti kizárjam. A hálózati vezeték egy (szerintem) szűrőre megy rá (van benne két kondi és egy tekercs) onnan jön tovább két vezeték a kapcsoló két lábára .Az egyiken 160V a másikon 60V feszültséget mértem. Ezt kicsit furcsállom, de lehet így van rendjén Igazából tanácstalan vagyok, elakadtam. Egyszer már pislákolt a bekapcsolást jelző lámpa (250V van ráírva). Megütögettem az elejét és akkor kicsit elkezdett pislogni. Azóta semmi. A külső burkolaton viszont földhöz képest 100V-ot lehet mérni. Még annyi, hogy a bekapcsolást jelző lámpa egyik lábára megkaja a táp feszültséget( ami csak 160V és az említett szűrőről jön a kapcsolón keresztül) a másik lábra csatlakoztatott vezeték pedig körbe megy az egész gépen (ajtózár, a bejövő víz szivattyú, és a kimenő víz szivattyú) Tudna valaki segíteni nekem. Esetleg egy kapcsolási rajzal. Ja és ha valamit rosszul írtam, akkor nyugodtam javítsatok ki, elvégre így tanul az ember. Üdv: Ádám |
Bejelentkezés
Hirdetés |





