Fórum témák
» Több friss téma |
Sziasztok!
Tudom nagyon buta lesz a kérdésem de én is nagyon buta vagyok Szóval az lenne a kérdésem vagy kérésem, hogy hogy kell bekötni egy régi fajta jol emlékszem hajdu tipusu centrifugánál a kondenzátort, igazából csak enyit tudok róla hogy hány kivezetése van motornak vagy iesmi nem, de gondolom 3. És ha lehetséges tudnátok mutatni valami rajzot is hozzá mert abból talán jobban eltudnék igazodni Válaszokat elöre is köszönöm! Üdv Levi
Szia,
Az egyik kettőre a kondenzátort a másik kettőre a 220v -ot, ebből következik, hogy az egyik kivezetés a közös pont. Vagy ha csak két kivezetése van a motornak akkor párhuzamoson rákötheted a motorra. De sokat segítene egy kép a kondiról/motorról, vagy pár információ,.. (nemír semmit a kondi oldalán vagy a motoron?)
Az első (felső rajz a tied. Az a baj hogy a bekötéshez jó lenne egy ohm mérő a vezetékek azonosításához.
A párhuzamosan kötött kondi csak a fázistényezőt javítja, az indulást nem segíti.
Nem-írt még senki az indulásról se a fázisjavításról,.. Adott egy motor meg egy kondi, ennek variációi,..
Szia! van multi méterem kitudom mérni az ellenállást de nem igazán értem meik két vezetékek közt mérjek vagy, hogy pontosan hogy, és a rajzon a kondi ugy van hogy egyik vége 0-án másik pedig a nagyobb ellenállásun? vagy rajta van a kisebben is?
Kedves Valve, szerinted arra kíváncsi, hogy elméletileg hányféleképpen köthető össze a motor, meg a kondi? Szerintem valamire használni szeretné, és ehhez nem árt, ha elindul az a gép.
Hello
Bekötés: U(piros)=közös. X(fekete)=kondi. Z(kék)=kondi. Kondit X-Z-re, áramot az U-ra és X-re, vagy U-ra és Z-re kötöd szükséges forgásiránynak megfelelően. A rajzból látni fogod hogy U-X ellenélása U-Z-vel azonos, X-Z viszont kétszerese. A színek csak gyári motorra igazak! Ez a motor állandó üzemü kondenzátoros, kicsi indító de nagy üzemi nyomatéku.
Elvileg három kivezetésed van 1-3 között x, 2-3 között y (y>x ) 1-2 között x+y (addig variáld a kivezetéseket amíg ezt nem kapod.(ha nem sikerül akkor dobd el a motort ,mert zárlatos) ha ezt így sikerült beszámoznod akkor 1 nulla, 3 fázis, 2 pedig a kondi, aminek a másik vége az 1 kivezetés.
Hát sajnos sikerült meg mérnem az ellen állásokat, de nem volt eredménye vagyis csak kétszál volt ami mutatot valamit az is zárlatot többi pároszitásba semmi, gondolom akkor a motor a rossz, és bekötöttem azért ugyis ahogy frank tibor mondta, és akkor se mozdult meg a motor. Köszönöm a segitségeket.
Üdv Levi
Sziasztok!
Tudna nekem valaki segíteni abban, hogy... Van egy centrifuga motorom amire a következők vannak írva: 10mikrofarad, 400V Akkor erre a motorra jó ez a kondi amire ez van írva: 10mikrofarad, 500V??
Ha elkó akkor nem jó, csak ha AC-re alkalmas tipus! Fotózd le!
Szia!
Itt a kép a kondiról!
Ez elvileg megfelelő, de igen ramaty állapotban van. Én nem raknám bele.
Nincs ramaty állapotban! Csak annyi, hogy poros!
Egyébként már rá kötöttem és megy a motor! Amúgy milyen kárt okozhat a motorban, ha valami baja van a kondinak?
Ha rossz a kondi, nem indul a motor és kisebb a teljesítménye.
Ha nincs rendellenes melegedés a motoron, és a kondi sem melegszik, akkor minden ok.
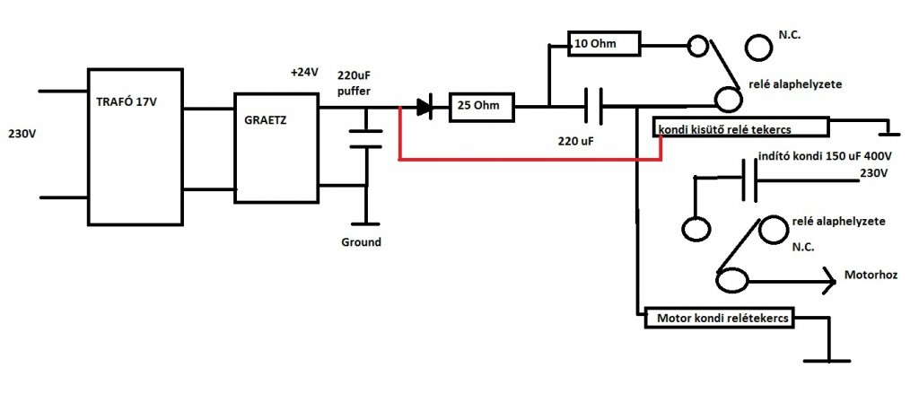
Kedves fórumtársak, motorindító relére lett volna szükségem de égen-földön nem beszerezhető ezért terveztem és építettem egy egyszerű kapcsolást mely egy kondi feltöltődési ideje alatt húz be két relét ami a motorindító kondit kb 1 másodpercig indításkor rákapcsolja a motorra majd leválasztja azt.
C értékének változtatásával változik a behúzás időtartama. Ez mind szép és jó elméletben de olyan érdekes probléma lépett fel amit nem tudok egyenlőre felfogni... Ha csak a panelt próbálgatom és ráadom a tápot 100 százalékosan működik akárhányszor próbálom egymás után mindig jó, de ha beépítem a gépbe és ráteszem a motorindító kondit meg a motort akkor kb 1-2 alkalommal működik aztán nem, ha kiveszem a panelt lekötöm róla a motort meg a kondit akárhányszor próbálom hibátlanul működik a kapcsolás.(kontakt hiba kizárva) Mi lehet a baj? Minden ötletet szívesen fogadok, kérlek segítsetek mert tanácstalan vagyok. köszönöm előre is
Sziasztok !
Ezek a motorindító kondenzátorok hogyan segítik a motor indulását ? Szóval, milyen elven működnek ? Kösz !
Egyfázisú asszinkron motornak nincs indító nyomatéka. Azon egyszerű okból, hogy egy fázisnál nem alakul ki forgó mágneses mező. Három fázis esetén viszont van forgó (mozgó) mágneses mező, ami a forgórészben feszültséget indukál. Ez az indukált feszültség a rövirezárt forgórészben áramot kelt, aminek a mágneses tere ellentétes az őt létrehozó mágneses térrel. A két mágneses tér egymásrahatásából jön létre a forgás. Mivel egy fázis esetén nincs forgó mágneses tér, így a forgás sem alakul ki.
Ha egyfázisú táplálásnál kialakuló mágneses teret úgy képzeljük el, hogy feltételezzük, hogy ez a tér két egymással egyenlő, de ellentétesen forgó mágneses mező eredője, akkor nincs más dolgunk, hogy ezt a teret asszimetrikusan torzítani kell. Ennek egyik megoldása a segédfázis alkalmazása, A segédfázis póluspárját a motorba fizikailag 90 fokos eltolással építik be, és fázishelyes tápláláshoz 90 fokkal eltolt áramot kell belevezetni a főfázis áramához képest. Ezt a 90 fokos fázistolást érik el egy konsenzátor alkalmazásával. Ezzel létrejön a mágneses tér egyirányú torzítása, és ha forgó mágneses tér nem is, csak lüktető mágneses tér fog kialakulni, aminek hatására indító nyomaték fog keletkezni. A kondenzátor nagyságával a segédfázis tekercs árama, ennek mefelelően a nyomatéka állítható. Az indító nyomatéknak akkorának kell lennie, hogy a motort a billenő nyomatékon átvigye, utánna már elvileg nincs szükség a segédfázisra, így a kondenzátorra sem. Ezért van üzemi, és nagyobb gépeknél indító kondenzátor is, vagy használnak indító relét. A hozzászólás módosítva: Dec 26, 2013
Sziasztok!
Van egy NDK centrifugám ami a napokban megállt. A motor nem égett le, nem szorul, a féket kiengedve könnyen forog. A kapcsoló is működik. Ha bekapcsolom búg, de nem bírja forgatni éppen csak megmozdul a dob. A kondi romlott volna el?. 400 V, 4µF van benne. Otthon találtam 12 µF és 16µF-osokat. Ezek valamelyikére kicserélhetem vagy nem? Egyébként mi a különbség az üzemi- és az indító kondik között? Köszi.
A segédfázis csak az asszinkron motor indító nyomaték előállításához kell. Azután elvileg le is veheted a motorról, de az egyszerűség kedvéért rajta szokták hagyni. A rajta hagyott üzemi kondinak az is a szerepe, ha bármilyen pillanatnyi túlterhelés miatt ezen kondi nélkül, mivel nem lenne indító nyomatéka, leállna, és nem tudna újra indulni. A kondenzátor nagysága befolyásolja a segédfázis tekercsen átfolyó áramot, minél nagyobb a kondi, annál nagyobb az áram. Az indító kondenzátort átmenetileg az üzemi kondenzátorral párhuzamosan kapcsolják, így megnövelve az indítő nyomatékot. Ez azonban a segédfázis tekercsre nézve nahógyobb áramterhelést jelentene, feleslegesen, ezért azt csak az indítás idejére kapcsolják rá.
Pucuka köszönöm a választ, de nem sok közöm van az elektromossághoz így nem teljesen tiszta. Ha jól értem az üzemi- és az indító kondi ugyanaz, csak másképpen kell kötni.
A kondik.JPG képről valamelyiket ráköthetem a centrifugára, vagy nagy lesz az áram és tönkremenne a motor?
Igyekezz ugyanolyan értékű, de a hozzá legalább legközelebb álló értékű kondenzátort használni. Ha jóval nagyobb értékű használatával a segédfázis tekercs leégését kockáztatod. A centrifugához nem kell indító kondenzátor. Meglehet, a 12 µF -ossal már melegedni fog. Ha melegszik, vagy hangosan morog, ne tedd rá, vegyél egy 4 µF/400 V~ -osat.
Sziasztok!
Van egy Electrolux Air 8 típusú légtisztító berendezés, melynek feladata a hálószoba pollenmentesítése lenne, de pár hete nem indul el benne a ventillátor. Kinyitottam, találtam benne egy ilyen kondenzátort, nagyon úgy néz ki, hogy megadta magát. Sajnos pont a kapacitás értékénél lyukadhatott ki, mert sehol nem látom rajta. Szerintetek mekkora értékű lehetett? El lehet valahogy indítani nélküle is? A válaszokat előre is köszönöm! Remélem nem gond, hogy új témát nyitottam.
Ha rajta van a kondenzátoron a gyártója, esetleg ott utána kereshetsz, fizikai méret alapján. Vagy kapcsolási rajz, ha van hozzá. Mekkora motor van benne? (Kisérletezhetsz is, ha vannak ilyen kondenzátoraid.)
|
Bejelentkezés
Hirdetés |
















