Fórum témák
» Több friss téma |
Mifelenk eleg keves a magyar termek. Ha lenne egy kis jo villanyi, vagy badacsonyi nem lennek ellene.
Hát melyik szegletére pottyantott a gólya téged, pajtás?
Hat a golya bizaz Endro"dre, de jelenleg Guatemalaban esz a fene.Guatemala
akkor már értem, honnan a vörösboros "perverzió"
De kicsit eltértünk a témáról és nem akarom megint magamra haragítani a macerátorokat Kösz a segítséget és vigyázz magadra a világ végén...
Gyere át hozzánk Londonba. Itt van magyar bor, csak arany ászok nincs. Egyébként a relés kapcsolás jó, de ha van egy +0- tápod, akkor egy relé is elég. Persze végállás kapcsoló a diódákkal kell.
Hali
De nem bonyolult ez a kapcsolas. A kollega biztosan meg tudja csinalni. Maradok itt Itt mindig tavasz van! Nem szeretem a hideget. Oreg vagyok mar a fagyos telekhez. Csa Vili
Sziasztok!
Használta már valaki az L298N tipusu driver Ic-t ? Ez tényleg 2 motort tud vezérelni ahogy ezen a képen? Jó egyáltalán ez a bekötés ? Azt tudja valaki hogy hogyan kell vezérelni ezt az Ic-t ? Az enable láb funkciója világos, de a 2 motorhoz tartozó A és B bemenet funkciója nem. Le tudja ezt írni nekem valaki ? Köszi
Az adatlapot megtaláltam, csak az értelmezéssel voltak gondok, azért kérdeztem rá, de már olvasgatom egy ideje és kezd összeállni a kép. Elég jó kis Driver Ic ez ahogy nézem.
![]() Már csak egyet nemértek. Ezek a kimeneti áramok csatornánként értendőek, vagy öszesen? IO Peak Output Current (each Channel) – Non Repetitive (t = 100ms) - 3A –Repetitive (80% on –20% off; ton = 10ms) - 2.5A –DC Operation - 2A
Szia, ezt az IC-t használom egy ideje. (L298N)
Dobd fel bordára úgy viszi csatornánként a 2,5-3A-t kisebb,közepes motrokhoz jó, vagy 24V-os nagyobbakhoz is, mert a tápfesz egész magasra fel tud menni. Csak jót tudok mondani róla, sajna 1et már sikerült megölnöm 24V 10A-al, de ezt adatlap szerint sem tudja Én csatornánként 2db párhuzamosan kötött 1ohmos 3W os ellenállatot használok a szélső lábakon, ami az IC H hídjainak a GND-je, így azt mindenképpen valami 0,5ohm és pár wattos ellenállattal be kell korlátozni, mind2 oldalt!(ugyebár 2 channel). Az adatlapból kiderül minden, kivéve ez a 2 ellenállás szükségessége. Valamiért 1darab dróttal nem működött nekem. 54kHz-s PWM et is bírja (enable), bár ekkor már nem olyan jó az átviteli karakterisztikája, de elfogadhatóan működik. Lehet aktívan fékezni, 2 irányba hajtani, és szabadon futni hagyni mindkét motrot. LINK:videó Vidin csúcsban 2A@24V on hajtva. Ha körbelesel nálam, van egy-két szabályzósdi is. 12V@5A-es motrot is megküldtem vele, kicsit izzadt. Az ellenállások lábain tudod mérni az áramot.(feszt. és számolsz). 0-100%kitöltésig tudja a pwm-et fogadni, nem úgy mint a fetdriverek egy része HE store-ban kapható. Nekem bejött!
Kicsit tudnal tobbet is irni errol a kb 0.5 ohmos Rsense ellenallasrol? Az adatlapbol sehogyan sem tudtam kihamozni, hogy mekkora legyen az erteke (azi irja, hogy fugg az aramtol).
Es hogyan kell hasznalni, hogyan lehet vele beallitani az adott csatorna max aramat? Vagy ezt nekem kell kiszamolni? (a mikrovezerlovel merem a labon levo feszultseget, es az ellenallas ismereteben kiszamolom az aramot, es ha ez nagyobb mint 2A, akkor a mikrovezerlovel lekapcsolom amotort egy kis idore?)
Köszi, azóta én is ráálltam erre az Ic-re, tényleg nagyon jól működik. AVR mellett használom, nekem közvetlenül rákötve sem okozott gondot a vezérlő futásában, igaz nem is csinált mást a kontroller közben. Olvastam hogy érdemes leválasztani optoval, úgyhogy a végleges projektbe be is tettem a vezérlő lábakra 1-1 gyors optocsatolót. Amúgy nekem elég a csatornánként 2A, de biztosra akarok menni, úgyhogy párhuzamosítottam a benne lévő 2 csatornát, ahogy az adatlap is írja.
@Fizikus: én most az Rsense lábat közvetlenül Gnd-re kötve használom, így is működik. Ha beteszed a 0.5 Ω-ot, és ott mérsz feszt, akkor kapsz az adott csatornában folyó árammal arányost feszt ( max 2 V ). Ezt mérve le tudod kapcsolni, hogy ne nyíljon szét az IC . De ezt neked kell megtenned a vezérlővel.Én így értelmezem. Peti
1 éve nekem valamiért nem ment , vagy ahova kötöttem elvileg lennie kellett volna GND-nek.
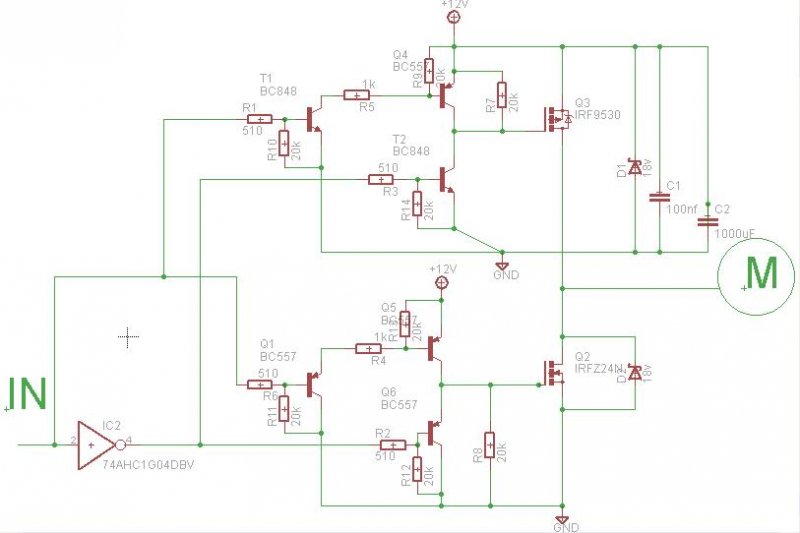
Most van újabb dolog. Vettem 50-50db N és P FET-et, 30A-esek. A mellékletben szereplő kapcsolást építettem meg dugdosós panelon 2X , működik, 6A-es moccot 12v on viszi, majd kiegészítem pár zenerrel a gate-ek feszültségének bekorlátozására. Az sem baj, ha a fetek összenyitnak néhágy 10nanosecre, kézzel fogható melegedést nem tapasztaltam borda nélkül, pedig tapperoltam sokáig a hátukat. Gate-ek en lévő feszültség nem olyan szép mint egy fetdrivertől elvárható lenne. 30A es fetek (kicsit túlméretes, fő a biztonság). A stabilitás nagyban függ a motor induktivitásától, és a hozzá megfelelően nagy tápszűrőkonditól. Esetemben 1000uF, +100nF, ezek nélkül meghalt a tudományom. A zenereket pedig a motorra szemben egymással raktam. 24V-ost. Szűrés nélkül -30 és +70V os tüskék voltak a tápon, + a GATE-eken is ennél a motornál amit használok. max 7A-t vett fel amikor 50 Hz-vel váltottam irányt (H híd) full PWM el 11,8V on. (itt már langyos volt) 20khz- ig gond nélkül ette a PWM et. irányváltással is, mindkét (P és N) fet. Jövőhéten tesztelem 24V 16A-es motrokon dinamikusan, ha megvan a nyákom. Bazinagy szűrőkondit kell vadásznom.
Ezekszerint neked is sikerült már kinyitni?
nekem is szétnyílott! Igaz 10A-től legalább. Az a motor 5-6A-t felvett 12V ról indulásnál, 24V ról mit csinált vajon?
Hali
Azert nem art a tapba tenni egy villanykortet, mert osszenyitnak a FET-ek. Nezd at megegyszer a kapcsolast, mert igy ez egy FET -gyilkos.
Ha találtál valami hibát, kérlek részletesebben írd le.
Amennyiben ez az: Rosszul rajzoltam az inverter és a többi bemenet bekötését, ez az irányváltás tesztelőm volt. Alapvetően úgy volt megcsinálva, hogy lehessen semlegesen is tartani, a jelen kapcsolással amit feltöltöttem csak + vagy GND kimenet lehetséges, 2 között nincsen De így is működőképes, nem FETgyilkos. Rendes kapcsolás: Szkóppal meglestem nincs bajuk. terhelés nélkül 30mA-t fogyaszt 2 félhíd. ami 350mW. Szkóppal valami 1us alatti volt az összenyitási idő, Természetesen az összeset megnézem tápra kapcsolás előtt. Persze, ha kimenne az egyik fel, vagy lehúzó, nah az csúnya lenne... Alapvetően köszönik jól vannak. Nem célom világítani, a villanykörtét kihagyom ,ám köszi a tanácsot!
Hali
Nekem az jon ki, hogy ha a bemenet alacsony, akkor mindket FET nyitott, ha magas, akkor mindket FET zart. Amikor a ket FET nyitott, akkor a tapot a GND-re koti. Ez nem zarlat? Vagy pedig nem ezen rajz szerint csinaltad meg.
AHAA, megvan , nem NPN tranyókat kopiztam tovább..
Köszi szépen! Elvileg ugyan annak kellene lennie alul is mint felül. felső fet az egy P fet alsó pedig N. Kiderül a rajzból is. P fet akkor nyit ha a Gate-je földön van. Nfet akkor nyit ha Gate-je tápon van. Ha a bemenet alacsony: Nyitnak a jobb alsó NPN! tranyók. Mind2 FET gate-je GND-n van, vagyis a P nyitva, N zárva van. Bemenet Magas: Nyitnak a baloldali NPN! tranyók, amik nyitják a felső PNP-tranyókat, amik felhúzzák tápra a FETek GATE-jeit. A P zár, az N nyit. Szépséghiba, hogy nincs késleltetés a biztos zárásra, és akkor a nyitásra. Köszi mégegyszer! javítva: melléklet
Hali
Igy mar mukodokepes. Amit irtal a kesleltetest, annak a hatasat esetleg ki lehet kuszobolni egy-egy soros 30-50uH induktivitassal sorba a tappal. Persze megfelelo aramra. Amikor egy par uS idore osszenyit a ket tranyo, korlatozza az aram csucsot. En csinaltam ilyet egy egyszeru 1/2 hidnal. Masik megoldas (igaz sok labat visz el) minden ag kulon vezerlese. Ilyen megoldas pl a PIC16F887 ECCP resze. Tudom Te AVR-el dolgozol, de peldakent hoztam fel, mint megoldast. Abban 4 kimenetet hasznal fel vezerlesre, es "full bridge" uzemmodban beallithato a holtido a kimenetek valtasa kozott. Igy biztosan nem kapcsol ossze a ket FET.
Köszi az ötletet!
Körbenézek milyen induktivitásokat tudok venni.=> Szerinted csak a tranzisztorok tápjára elég lehet rárakni az induktivitást? elszeparálni kicsit a FET ek tápjától. Az is megfelelően késleltetne elvileg. Nem tudom mit szólna hozzá a fet gate-je, majd kipróbálom valamikor, a szkóp elárulja. Lehetséges nagyon lelassítja a nyitást, és rosszabb lesz mint volt. AVR: gondoltam én is rá, meglátom mit dob a gép, mert 1 mikroveznek kéne 4 motrot inkrementál enkoderrel együtt kezelnie, soros kommunikációval. ha össze tudom hangolni a dolgokat, működőképes lehet. A lábszám korlátozott 32 I/O van(atmega64L-AU). külön vezérléssel szórakozni lehet nem éri meg. 4 mocc hidanként 4 láb + enkoder ami 2, + tápfesz mérés, meg RX TX, SPI, összejönnek.
Heló!
Üdv. mindenkinek. Tudna valaki segíteni? Következö dologra kellene megoldás: egy feszültségszabályzóra lenne szükségem, egy kisáramú (max 2A) motort kellene meghajtani. A motor a feszültségtöl függöen változtatja a sebességét. Úgy szeretném megoldani, hogy egy potmétert csavargatva lehessen a feszültséget szabályozni, ráadásul úgy, hogy a polaritások is váltakozzanak, vagyis ha a potmétert középre állítom, akkor ne müködjön a motor, ha eltekerem az egyik irányba, akkor forogjon jobbra, ha eltekerem a másik irányba, akkor forogjon balra. A kimenö feszültségnek kb 0-tól 6 voltig kellene lennie. Bemenetnek mindenképpen sorba kötött 1,5 voltos góliát elemek lennének használva. De egy egyszerübb dolog is megfelene, mondjuk ha a polaritásváltást kihagyjuk, mert azt a kimenetre szerelt kapcsolóval is tudnám változtatni. A legfontosabb, hogy finoman lehessen szabályozni a kimenetet. Nem tudom, hogy mennyire nehezet kérdeztem, vagy hogy mindent érthetöen írtam-e le. Nagyon nagy segítség lenne, ha valaki tudna egy ilyen szerkezethez egy kapcsolási rajzot adni. Köszönöm, ha valaki megtisztel a válasszal.
Két lehetőséget ajánlok. Egyik: PWM szabályzás, 555-ös IC-vel előállítani a PWM jelet, és ezzel hajtani a motort valami teljesítmény félvezetőn keresztül. A másik, pl. LM317, változtatható feszültségű stabilizátor, ennek a hátránya, hogy eldisszipálja a felesleges feszültséget, a kimenő áram szorzatával. A PWM szabályzásnál nincs ilyen veszteség. Keresőben mindent megtalálsz!
Sziasztok.
A robotika topikból irányitottak ide. 1 kis segitségre és tanácsra lenne szükségem. Belefogtam 1 projektbe: Bővebben: http://paulsr2d2.blogspot.com/ Ezzel kapcsolatban lenne szükségem 1-2 dologra. A lényeg. A hajtást 2db , valószinü , valamilyen kisebb méretü 12V-os ablaktörlömotorral fogom megoldani, a kétoldali jobb és bal "lábán". A távvezérlés egy 8 csatornás 2.4GHz -es, RC helis- repülös táv és vevövel lenne, + a 6-7db szervó. Sokáig RC modelleztem, de itt már a tömeg és nagy méret miatt, (biztos lesz 60-80kg) szerintem már nem lesz elég a legnagyobb RC-s szabályzó elektronika. Itt 1 RC-s speed controller (ilyet használtam én is) manualja. http://s195302033.onlinehome.us/CX/esc/lrp-ipc-v8-1-esc-manual.pdf Ez 1 motort hajt csak. A "connection" alatt van az ábra, hogy milyen csatlakozók vannak rajta. Motor + -, táp + -, és a rádió vevöbe 1 csati, ahonnan kapja a jelet. (ez 1 igen jó, kefés motorhoz való (-nem brushless-). De versenyeken még igy is volt olyan, hogy nem birta a terhelést (főleg egy hirtelen gázadásnál,vagy full fékezésnél) és elpukkant benne a FET) A specification-nál olvashatók a paraméterek. 480A ! Nos nekem egy ilyen kellene, csak olyan teljesítményt tudjon leadni, ami bírja gond nélkül a két motort, és lehessen ugyanúgy csatlakoztatni a rádió vevőhöz, ahonnan az "utasításokat" (előre, hátramenet) kapja. Azt javasolták, idézem: "Szerintem epitened kellene power MOSFET-ekbol 2db brutalis H-hidat a 2 motornak. Kerdezzed meg a H-hiddal foglalkozo topicban, hogy van-e valakinek ilyen kapcsolasa (irjad le hogy milyen motorhoz, mekkora teljesitmenyhez kellene). Mert nekem kis 6V-os DC motorjaim vannak, azokhoz boven eleg az L293D vagy az L298-as H-hid IC is a vezerleshez. De neked ezek nem jok..." A legtöbb utánépítő, 2db ilyet használ (nekem ez oltári drága, és szerintem 2 motor meghajtásához túl van bonyolitva): http://www.vantec.com/rdfr.htm Várom az épitö jellegü hozzászólásokat, tanácsokat, amit elöre is köszönök.
Sziasztok,
L298-cal megépítettem az adatlapon szereplő kapcsolást. Egy tintasugaras nyomtatóból bontott kis dc servo motorral próbáltam (ez mozgatja jobbra-balra a nyomtatófejet pl. HP tintasugarasokban). Lehet elrontottam, mert a gyári ajánlással ellentétben nem raktam bele a 4db diódát (supressor, ha jól írom a nevüket). A "Vs" csak a 4-es lábra volt kötve. Az történt, hogy próbálgattam párszor jobbra-balra, majd nem működött már. Az ic elég meleg volt, de méretéhez képest hatalmas bordára csavaroztam. Én arra gondolok, hogy a hirtelen irányváltások miatt tönkretettem a diódák hiányában az ic-t. Vs: 17V volt terheletlenül Vss, Venable: 5V Rs: 0.5Ohm, 10W Az adatlap szerint 1A-es "fast recovery" diódák kellenek. Ide milyen diódák lennének a megfelelőek? 1N4004 egész biztosan van, de szerintem ezek lassúak. Kapcsoló-, vagy schottky diódát keressek inkább (pl. hestore)? Köszi!
Ha berakok mondjuk 1N4007-et, megvédené a másik félhidat? Ugyanis most szóltak, hogy nem ártana hétvégén próbálni egy-két dolgot, ehhez viszont kellene ez a "vacak".
Köszi!
Azzal a típussal melegedne a dióda, de a semminél többet ér.
Ugyan elég tré megoldás, de lehet párhuzamosan kötök 1n4148-akat (2db-ot) egy diódaként.
Nem lesz jobb, mert a két dióda közül úgyis csak az egyik fog nyitni, mivel biztosan nem azonosak a nyitófeszültségeik. Oda nagyobb áramú gyorsdióda kellene.
|
Bejelentkezés
Hirdetés |




De kicsit eltértünk a témáról és nem akarom megint magamra haragítani a macerátorokat

,





