Fórum témák
» Több friss téma |
ÉS a potméterek szabályzásával körübelül mekkora erősítést nyerhetek? Mikrofonhoz is elég?
Bocsánat a sok fárasztó kérdésért.
A potméterekkel csak "gyengíteni" tudod a jelet. Ha a maximumra feltekerve sem elég hangos, akkor csatornánként az R5, R6, R7, R8 csökkentésével lehet növelni az adott bemenetre jutó erősítést.
Pl. mondjuk az 1. bemeneten van 700 mV jel valamiből és az elég. A második bemeneten meg pl. 70 mV van valamiből, ami nyilván sokkal halkabb lesz. Ahhoz, hogy ugyanakkora jelet kapjál mindkét bemenetről a végén, az R6 100 kOhm-os ellenállást le kell csökkentened 10 kOhm-ra. Ezután persze a második csatornád már nem lesz igazán jó egy 700 mV-os bemenő jelhez, mert a potmétert nagyon le kellene tekerned, hogy a 700 mV ne vezérelje túl a következő fokozatot. A letekert potenciométerrel nem tudnád finoman szabályozni a jelet sem, az a bemenet utána kis jelekhez való lesz. Az, hogy mikrofonhoz jó lesz-e egy bemenet, azt mikrofonja válogatja. Egy dinamikus mikrofon csak pár mV-os jelet ad, ahhoz elég sokat kell erősíteni (de az meg zajproblémákat vet fel, célszerű hozzá egy külön mikrofonerősítő). Egy elektret mikrofon sokkal nagyobb jelet ad, de annak meg táplálás kell (sokszor a mikrofonban van egy, vagy több elem).
Sziasztok!
Egy 165R-s ellenálláson eső feszültséget szeretném egy AD konverterbe továbbítani. Az ellenálláson 4-20mA áram folyik ami így 0.66-3.3V feszültséget jelent. A kérdés, hogy ezt megtehetem közvetlenül, vagy követő erősítővel kell megoldani? Valamelyik oldalon találtam egy olyat, hogy az ellenállással párhuzamosan kapcsoltak egy 100nF-os és egy 3.3V-os zenert és utána egy követő erősítőt...Ebben az esetben az erősítőnek rail to rail-nek kell lennie? A másik kérdés ha egy DA konverter kimenete 0-3.3V között változik abból hogyan tudok egy 0-24V 0.5A terhelhetőségű kimentet csinálni? Előre is köszönöm a segítséget. Üdv. Liman
Mekkora az AD referencia feszültsége? Nézd meg az AD konverter bemeneti impedanciáját és a kívánt mérési pontosság függvényében el tudod dönteni, hogy kell-e követő erősítő.
A 100nF-os kondenzátor inkább zavarszűrési célt szolgál. 0.66-3.3V bemeneti feszültségnél csak akkor kell rail to rail opa ha a tápfesze 3.3V. Viszont ez nem egy túl szép megoldás, hogy a hasznos mérési tartomány teteje megegyezik a tápfeszültséggel.
Hello! Például a "második kérdés"-re..
A hozzászólás módosítva: Jan 7, 2015
Szia
Most csinálok először ilyet így nem igazán látom még a dolgokat. Ez az AD konverter kapcsolási rajza: AD ez meg a datasheet: AD datasheet Hogyan függ a bemeneti impedanciától a mérési pontosság? Az AD konverter 12bites és a cél az lenne, hogy 0-4095 tartományt 0-3000 között mutatja egy kijelző.
Hello
Köszönöm a választ, szeretném jobban megtanulni ezeket a dolgokat, tudnál segíteni, hogy mi miért van a kapcsolásban?
Hello! Nem egy nagy kaland.
- A bementi feszültség 0..3,3V a kimenti 0..24V. Vagy is erősíteni kell. Ugy feszültséget, mint áramot. Hiszen egy műveleti erősítő nem képes 500mA-kiadni, legfeljebb 20mA-t. - A feszültség erősírés Au=dUki/dUbe=24V/3,3V=7,27. Az erősítést az R4 és R5 ellenállások határozzák meg Au=1+(R4/R5) alapján. Így az R4/R5 aránya 1:6,27. Ehhez kell olyan ellenállást keresni, ami a szabványos sorban van. Pld. a választott R5=4,7kohm hoz a szükséges R4 ellenállás, 29,48k. Vagy is az E24-es sorban található 30k kis hibával, megfelelő lehet. - Az erősítés így Au=1+(30k/4,7k)=7,38. Ez a 7,27-hez képest +1,5% hibát jelent. Ha ez nem megfelelő, akkor az R4 vagy R5 ellenállást változtatható értékűre kell alakítani. - A műveleti erősítőnek egy "féltápos" vagy Rail-to-Rail erősítőt kell választani, mert a bemeneti feszültség a GND-hez képest jelenik meg. Vagy kettős tápfeszültség alkalmazása kell. - A kimentet egy P-csatprnás Fet hajtja meg. Ennek Rds(on) ellenállása jó ha kicsi, mert teljesen nyitott állapotában, 500mA mellet már feszültség esik. Vagy ha tényleg el szeretnénk érni a 24V kimenti feszültséget, akkor a tápfeszültségnek a Fet nyitott ellenállásán eső feszültséggel minim nagyobbnak kell lenni a tápnak a 24V-nál. - Az erősítő fokozat "neminvertáló" erősítőként működik (mint az erősítés számításból is kiderül). De mivel a Fet "közös forrású" kapcsolásban működik, így az fázist fordít. Ezért van a visszacsatolás az IC "+" bemenetére vezetve, és a "-" bemenetén vezérelve. - Az R3 ellenállás azért szükséges, mert a fet GS kapacitása terhelné az OPA kimenetét, ami nem szereti a kapacitív terhelést. Az instabilitást okoz és esetleg az OPA gerjedéssel válaszolna. A C1 is a gerjedést küszöböli ki, lassítva az OPA működését. - Egy IC a két bemenetén azonos forrásellenállást kellene hogy lásson. Nem-invertáló bemenetén az R5/R4 osztó van, ennek párhuzamos eredőjét látja az IC. Az invertáló bemenettel sorba az R4-nek megfelelő ellenállás van kapcsolva. Ez ugyan még nem az R4/R5 eredő, de közelíti azt. És egyben biztosítja a C1 hatásosságát. - Az R1 ellenállásra alapvetően nincs szükség, ez a meghajtó forrását terheli. Gyakorlatban ez elhagyható, de ha próbálod az áramkört, és szakadt a bemenet, akkor a kimenti feszültség felugrik a tápra. - A kimeneten csak a szimuláció kedvéért van az Rt ellenállás. Azért 48ohm, mert 24V/500mA erre az értékre adódik. Valóságban ez nincs. Természetesen a pontossági igénytől függően itt még számtalan dolgot OPA paramétert át kellene gondolni számítani. Vagy is minden kapcsolás kialakítása az igénytől is függ..
A tanulást az AD működésének megtanulásával kezd. Az adatlapján szerencsére mindez kellő részletességgel megtalálható, igaz angolul. (legalább megtanulsz egy kicsit angolul is, míg lefordítod)
A kapcsolási rajzon az ADC előtt van két erősítő. Az első az egy illesztő erősítő, védett bemenettel, az erősítés állításával állíthatod a skálatényezőt, (amit az előbb a proli007 bemutatott) a második egy aluláteresztő szűrő, a mérendő jel jellegzetességeiből adódó gyors zavarokat szűri ki. ondjuk nekem furcsa ez a balkezes rajzolási stílus, bár egyre többet látom.
Hello
Köszi a magyarázatot így már érthetőbb. A meghajtót ha nem akarom terhelni akkor még egy feszültség követő erősítőt kell használnom az erősítő előtt igaz? Az lényeges lenne, hogy ha 0V van a bemeneten akkor a kimenet ne ugorjon fel a tápra. Ebben az esetben kell még valami a kapcsolásba vagy simán a nem invertáló bemenetre kötöm a jelet és kimenetet visszakötöm az invertáló bemenetre? Gondolom akkor a követő erősítőnek is rail to railnek kell lennie. Tudsz esetleg olyan rail to rail erősítőt ami 24V táppal megy? Én eddig csak 16V körülit találtam a boltokban.
Nem! Nem fogja terhelni az DA-t. Ha 0V lesz a bemeneten, akkor a kiment is 0V lesz. HA szakadás lesz a bemeneten és nincs R1, akkor lesz a kiment magas szintű. Mert az IC néhány nA-es bementi árama ekkor mintegy "felhúzza a bementet".
Ha követő erősítőt használnál, akkor is ugyan ez a helyzet lenne. Tehát semmi nem változna. Ha nem szakadás van az áramkör bemenetén, hanem az DA, akkor nem lesz gond. De ha ilyesmivel foglalkozol, illene megismerni a műveleti erősítők lelki világát, nem csak találgatni..
Ha szeretned jobban megtanulni az analog elektronikat, Itt talalsz egy par irodalmat az analog technikarol (is). Ja regisztralni kell a letolteshez, de ez nem fajdalmas.
Ne aggódjon senki a munkaköri leírásomban nem szerepel az analóg áramkörök tervezése. Annyiról van csak szó, hogy a sotén vagyok phd-s és egy kísérlethez szeretnénk egy egyszerű kütyüt építeni. Hobbiszinten foglalkozom fpga programozással és a projekt nagy része már készen van csak a perifériás résznél elakadtam mert az analóg dolgokkal nincs tapasztalatom. Köszönöm a segítséget.
Vilmosd köszi a linket szuper! üdv.
Sziasztok! Egy fórumon találtam ezt a magas feszültségű műveleti erősítőt, ill. hogy hogyan lehet akár 100v-ról meghajtani egy kis opampot. Nem igazán értem, hogy hogyan képes erre egy kis (16-18v)opamp. Ha elmondaná nekem valaki, hogy hogyan is működik, megköszönném.
Bővebben: Link
Szia! Gondolom azt látod a műveleti erősítő tápfeszültsége miként követi a kimeneti feszültséget, itt nem kell számítani a határadatok túllépésére. Az ördög a részletekben lakozik: csak akkorát lehet erősíteni a fokozattal (csak oly kis mértékben lehet leosztani a kimenő feszültséget), hogy az invertáló bemenetre jutó érték a műveleti erősítő pillanatnyi tápfeszültségén belül essen oly mértékben mint azt a hagyományos üzemben is elvárná.
Sziasztok!
Műveleti erősítőnél az offset N1 és offset N2 -t a pontos beállítás miatt egy trimmerrel össze kell kötni? Nem elég egy sima visszacsatolás? Ha azt akarom hogy a kimenet pontosan 0 legyen akkor a trimmerrel úgy lehet beállítani ha az invertáló és a neminvertáló bemenetét is földre kötöm? Előre is köszi a segítséget!
Szia!
Áhhá! Tehát nem tudja túllépni úgymond önnön feszültségét a műveleti erősítő. És ilyenkor ugyan akkora marad a kimenő árama? Mármint a terhelhetősége pl: 45v 35mA lehetséges vele?
A terhelhetőség nem változik, a disszipáció is csak annyi mint amit a pillanatnyi IC táp és a kimenet közötti feszültségkülönbség indokol.
Szia! Az offset állítási lehetőség arra szolgál, hogy a műveleti erősítő alaphibáját, melynek tűrését megtalálod az adatlapban, ki tudd egyenlíteni. Az invertáló és a neminvertáló bementek a normál üzemi helyükre legyenek bekötve, így végzendő az offset beállítása.
Szia!
Az invertáló és a neminvertáló bemeneteknek nem teljesen egyformának kell lennie hogy be lehessen állítani az offsetet? Csak azért gondoltam hogyha összekötöm a lábait és lerakom földre akkor tuti egyforma mind a két bemenet és így be lehet állítani könnyen. Ha bekötöm rendesen akkor nem lesz valami fesz. különbség a két bemeneten? De nem elég csak simán a visszacsatolás?
Koránt sem egyszerű a félvezetőket pontosan egyformára gyártani, igen borsos árat kell fizetni azokért a műveleti erősítőkért melyek egészen alacsony offset hibával bírnak.
Megpróbálhatod mindkét bementet testre kötni, de azt tudni kell az eltérést nyílhurkúan fel lesz erősítve így több nagyságrenddel nehezebb lesz a beállítás mint visszacsatolt állapotban. Az üzemi állapot azért szerencsésebb mert elsősorban a bemeneti áramok között mutatkozik meg az eltérés. Ha majd egyszer olyan helyzetbe kerülsz, hogy diszkrét tranzisztorokból kell két egyformát kiválasztanod, meg fogod látni mi munka van egy kommersz IC-ben ![]() Nem tudom, hogy elvi vagy gyakorlati célból érdeklődsz, utóbbi esetben arra is fel kell készülni, az offset hiba hőmérsékletfüggő. A hozzászólás módosítva: Jan 14, 2015
Értem, köszönöm. Most tanuljuk a suliba a művelet erősítőket és egyenlőre csak érdeklődöm.
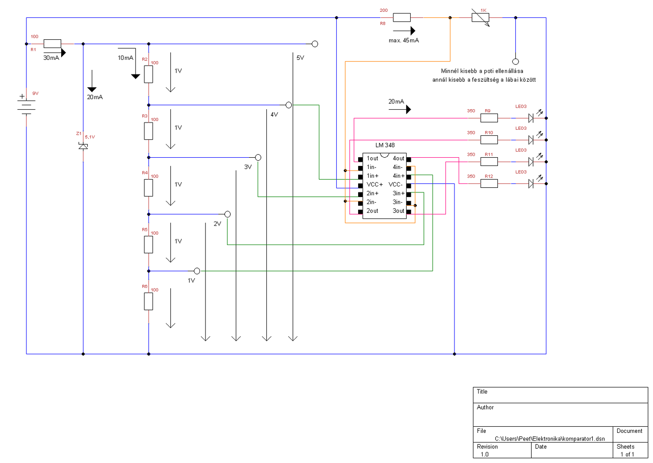
Komparátorként is szeretném megismerni, és lerajzoltam egy elképzelésemet amit mellékelek, és kíváncsi lennék a véleményedre hogy szerinted ez így megvalósítható-e, és hogy jól számolgattam vagy jo-e az elképzelésem. Jól számoltam-e a referencia feszültségeket, az áramokat, és ha a potival növelem a feszültséget akkor felvillannának-e a ledek sorba egymás után.
Az elméleti ismerkedés során természetesen egyszerűsített formában kezeljük a műveleti erősítőt, ideális műveleti erősítő néven is emlegetjük ezt a modellt.
A rajzod elvi része megfelelő. R1 áramát azért számold újra!
Köszönöm a segítséget
!
Akkor ne szaladj előre. Először ismerd meg a műveleti erősítőket minél jobban, erre koncentrálj. Feltehetően majd a komparátor is szóba fog kerülni, az azért kissé más felhasználás. A komparátorban van pozitív visszacsatolás, az átkapcsolás gyorsítására, és kell bele hiszterézis is a biztos billenések biztosítására. Ez azért egy külön téma kell hogy legyen
Másik tanács, nem jó keverni a huzalozási, és elvi rajzokat. Elvi rajzok áttekinthetőbbek, nem veszel el a vonalak rengetegében. Az sem praktikus, ha egy feszültség osztó helyett az osztó áramát változtatod, meglehet, hogy a potmétered a végállás közelében túlterhelődik. Ha állandó áramú osztót használsz, ez nem fordul elő.
Rendben, értem, köszönöm.
reloop: köszi neked is.
Induktív hídas fémkeresőhöz milyen erősítést, akpcoslási rajzot tudna valaki ajánlani?
Hello! Van a fémkeresőknek külön topikja és topik lakói..
Helló!
A hiszterézis kiszámolásához ezt a kalkulátort találtam, de a képen látható áramkörből nem tudom behelyettesíteni a dolgokat, mert nem egyértelműek számomra a megnevezések, a hozzá tartozó rajzon nincsen jelölve. Mit hová kéne írnom? Illetve a hiszterézis értékének növeléséhez az R5 értékének módosítása helyett mondjuk növelném R4-et és arányosan csökkenteném az R3 értékét (a dióda áramának fixen tartásához), az eltolódott referenciafeszültség miatt az R1/R2 értékeinek megváltoztatásával együtt. A referenciafeszültség így nyilván emelkedne (még nem tudom meddig), de kérdés hogy ez így jó megoldás volna-e az R5 piszkálása helyett? Tudom hogy utóbbi értékének csökkentésével valószínűleg nem lenne olyan eget rengető fogyasztásnövekedés, de ha nincs hátránya, inkább nem nyúlnék ahhoz. A hozzászólás módosítva: Feb 9, 2015
Hello! Nem kalkulátorokat kell használni, hanem megérteni egy áramkör működését. És akkor nagyjából fogod tudni számolni is.
- A hiszterézist a visszacsatolás mértéke határozza meg, amit alapvetően az R5-el lehet beállítani. - Mértéke pedig akkor lesz, amennyivel R5 áramváltozása megváltoztatja az R4-en eső feszültséget. Nem véletlenül írtam "áram változást", mert az R5-ön folyó áramot a rájutó feszültség változás határozza meg. Az pedig függ az R4 feszültségétől, és az IC maximális és minimális kimenti feszültségétől. - Természetesen az R4-en a visszacsatolás hatására létrejövő feszültség változást az U2 feszültsége eltolja. (Ami közel állandó, ha a zéner szabályozási áramtartományában bent van) És a tényleges hiszterézis értékét a tápfeszültségre vonatkoztatva meghatározza az R1-R2 osztásviszonya is. - Természetesen a számításban lesz egy csomó bizonytalansági tényező (hiba) lesz, és az egymásra hatások miatt csak iterációval számolható. (Pont erre való egy szimulátor, ami sorozatszámításokban bajnok. De most nehogy megkérdezd melyik be van benne ez az IC és zéner!..) - De mivel egy ilyen áramkörrel "nem lőnek nyulat", közelítő számítás is megteszi. De ha egy áramkörben szükséges a pontos beállítás és beállíthatóság, akkor annak megfelelően kell kialakítani a kapcsolást. Vagy is ha valamin változtatunk, az lehetőleg ne változtasson meg más értéket. De ezt csak korrekten átgondolt kapcsolás esetén lehetséges. Ha R4-et változtatod, pont ezzel a szemlélettel szemben mész. Ennél az áramkörnél pedig nem ez volt a fő szempont, hanem a minél kisebb fogyasztás.. A hozzászólás módosítva: Feb 9, 2015
|
Bejelentkezés
Hirdetés |




Bocsánat a sok fárasztó kérdésért. 


! 
