Fórum témák
» Több friss téma |
Fórum » NYÁK terv ellenőrzése
Üdv : Nagyon szépen megköszöm hogy segitett ebben, és még másnak is aki megpróbált segiteni.
Nos elkészültem vele. Igaz van némi kis apró hibák de igy elsőre tán nem is rossz. Sikerült. Most már csinálom a másik nyákot is. Köszönöm ![]() ![]() Itt a kép róla:
Sziasztok!
Kicsit ráértem és csináltam egy csöves erősítő nyákervet. Egyenlőre nagy alkatrészekkel durván az után, ha jó akkor finomítok. A csőfoglalatokat tükröztem a nyákon, hogy a réz felől legyen az alkatrészoldalon maradtak az ellenállások és a kondenzátorok. Le ellenőrizné egy hozzáértő is? Köszönöm szépen!
Üdv itt is Reloop
A minta alapján csináltam,remélem jó minden.
Szia! A fóliakondenzátorok túl nagy forrszemet kaptak, 2mm elegendő. Így szűk a távolság a szomszédos vezetősávoktól. A kimeneti csatlakozóknál hasonló a probléma.
Az alkatrészt, vagy a forrszemet kijelölve módosíthatod a tulajdonságait, a kimeneti csatlakozónál például választhatsz horizontális forrpontot, ha erősebbre szeretnéd méretezni
Rendben,korrigáltam is őket.A táp bemeneten a 2 elkónak mekkora az értéke?Mert azt nemszerepel a rajzon.
A hozzászólás módosítva: Dec 14, 2014
Az elkók 47-100µF 25V-osak.
Jó a 2mm forrszem, az 1,8mm már a ló másik oldala a kimenetnél ![]() A nagyobb egybefüggő rézfelület kialakítására ott a Terület eszköz. Szebb és hatékonyabb mint vonalakból kirakni.
Sziasztok!
Szeretnék véleményt kérni a most tervezett nyákomról, mit csinálnátok másként? Most nem konkrét működőképesség ellenőrzésről van szó csupán érdekelne, hogy van-e amire jobban oda kellene figyeljek, tehát építő kritikára van szükségem. Az áramkör egyébként egy RGB led-szalag vezérlő fényorgona lesz, célom az volt, hogy minél kisebb helyet foglaljon, viszont még jól vasalható maradjon. Kellemes ünnepeket!
Szia
Én véleményem: A ellenállás lábaknál a kör (ami szerintem ~62 as) kicsi illetve ha 0,8 furatot készítesz akkor éppen hogy marad hely a forrasztáshoz (62pad az =~1,6mm ha 0,8fursz akkor az 0,8 mm oldalanként 0,4mm méter a forrasztáshoz. Az meg, éppen hogy) Ha a IC lábak (szerintem ~80 as ) vagy teljessen eltakarnám a 80as vonallal vagy csak 60as vonalat használnék. Ez majdnem minden ( IC, tranzisztor lábra oválos elvileg padra igaz ) Részemről pozitiv20as fotozással, két pad vagy vonal között a legkissebb távolság, az 15 (két DIP ICláb távolsága az 100, vagy 1raszter, vagy 2,54mm ) igy a 15 az 0,381mm A legkissebb vonal vastagság az 12. Ezt nekem mindig sikerült, kimaratni. Megint csak én: A ICnél a 80pad méretnél csak 62vonallal vittem volna nem 80vonallal. Ha egy darabos panelt készíttetem, akkor nem, de ha később is használtam a rajzolatott, akkor mindig a kondenzátornak, egyik lábához egy raszter (100)odébb is raktam egy forrpontot ( ki tudja, hogy egy év múlva, milyen kondenzátort, sikerül beszerezni. Elgondolásből ) kellemes ünnepet. üdv. A hozzászólás módosítva: Dec 25, 2014
Szia
Elnézésed de még egy észre vétel. : A panel felfogatása. Ha azt vesszük hogy m3csavarral fogatod fel ammak a feje 6......7mm között van. a ball felső potméter (magas) meletti csavat nehéz lesz becsavarni, a másik kettőnél csak szigetelő alátétellel jő lehet, a negyedik az bisztos jó. üdv.
Sziasztok !
Digitális órát szeretnék elkészíteni. Megcsináltam a bekötési ábrát és a NYÁK tervet is. Valaki le ellenőrizné, hogy jó-e ? Előre is köszönöm !
Hello! Csak ránézésre..
- A stabilizátor fordítva van benne. De ez a kapcsolási rajzon is látható. (VI-VO) - A BC556 C-E lába is fel van cserélve. - A C4 kondi, nem a pufferkondihoz kell, hanem a stabi közelébe.
Kösz ! Más valami szembetűnő hiba ?
Ha ezeket kijavítottam akkor működnie kéne ?
Szia !
Rajzot hol találtad ?
Itt az oldalon.
Üdv!
Mivel a dobozom, amit használni akartam kicsinek bizonyult, így át terveztem a fontosabb nyákokat. Szeretnék megkérni egy szakit, ha ráér ellenőrizze át nekem. Előre is köszönöm! Csatolnám is az ellenőrizni valókat: Tápegység - annyiban tér el a rajztól, hogy a segédtápot egy külön szekunder körről hajtóm, azért csináltam így, Bemenetválasztó és a hangerő-hangszín szabályzó pedig innen az oldalról származik.
Szia!
A tone control panelon lévő sorkapocs első ága (elvileg a GND lenne) nincs bekötve. A potis segédpanelon pedig a huzalozás oda megy. Ebből következtetek, hogy egy az onnét lemaradt.
Itt a javított terv.
BC 556 tokozással nem tudtam mit kezdeni de majd fordítva becinezem.
Most nagyjából jó, de én még rendezném. Többek között, a pufferkondi és a diódák között megvastagítani a vezetősávot, mint ahogy a táp sávjait is. A T3-T4 közötti +5V vezető sávja is ok nélkül vékony..
Okés, kösz a segítséget !
Üdv!
Javítottam alehagyott vezetősávot. A többi panelterv megfelelő?
Szia!
Csak most vettem észre a válaszaid, nem jelzett az értesítés, én meg teljesen elfelejtettem hogy írtam ide mert közben más projektet folytattam. Megfogadom az észrevételeket, tanácsokat lassan kijavítom őket aztán felrakom hogy ránézz(etek). Üdv!
Nos így néz ki javítva. Maga a nyák nagyobb lett a rögzítő csavarok miatt, viszont így szerintem pofásabb is lett.
Mi ez? Labirintus?
Szia!
Csak egy kérdés.. Mi alapján ellenőrizzük le ha nincs kapcsolási rajz? De a fekete vonalak a fehér háttéren jól néz ki
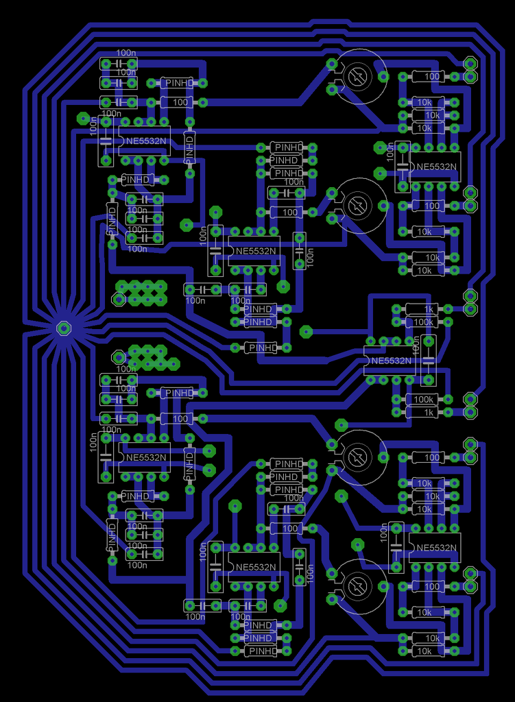
Sziasztok!
Az alábbi áramkör valamiért gerjed, néhány kHz-es sípolás hallatszódik a kimeneten. Az áramkör Rod Elliot P09-es kapcsolása, pontosabban egy két utas aktív hangváltó 24dB/oktáv meredekséggel. A PINHD értékű ellenállások egy-egy tüske foglalaton keresztül csatlakoznak a nyákra. A Nyák egy oldalas, a műveleti erősítőkhöz a +/- táp huzalozva van elvezetve, mert nem tudtam máshogy elrendezni egy oldalon. A műveleti erősítők TL072 típusúak lemezes IC foglalatban. A jelútban fólia kondenzátorok vannak, az IC lábaknál 100nF kerámia kondik. Régebben dugdosós panelen megépítettem, akkor működött.
Halihó!
Elméletileg elkészültem az "új" nyáktervekkel. Ha ráérne egy szaki akkor vetne rá egy pillantást? Mellékletekként csatolom. (A bemenetválasztóhoz tartozó eredeti nyákterv nem alkalmazható, mert nekem kétsoros RCA aljzatom van a dobozomban. Azért néz ki ilyen kuszán.)
Szia! Az aluláteresztőnél a C9 például IC3A 3-as lábra kéne menjen, a felüláteresztőnél ugyan ezt a hibát vétetted az ellenállásokkal. Ezek a hibák végigvonulnak az egész kapcsoláson és a persze a NYÁK-on is
![]() ![]() ![]() Ilyen nincs. Hogy nem vettem észre. Útközben rajzoltam a kapcsolást, instant szívás. Eagle-ben csináltam, szóval végig vonul, ráadásul megcsináltam egy blokkot, és ezt az elrendezést alkalmaztam a többire is. Mindenhol copy paste volt. Csoda lett volna, ha működik. Most meg nem tudom, hogy sírjak, vagy nevessek. Érdemes javítani, vagy az csak gányolás lenne? Az mennyire rossz megoldás, hogy a V- és V+ vezetékeken megy? Nem tudtam megoldani máshogy, így ez tűnt a legkevésbé rossz megoldásnak. |
Bejelentkezés
Hirdetés |








A minta alapján csináltam,remélem jó minden. 












