Fórum témák
» Több friss téma |
Fórum » NYÁK terv ellenőrzése
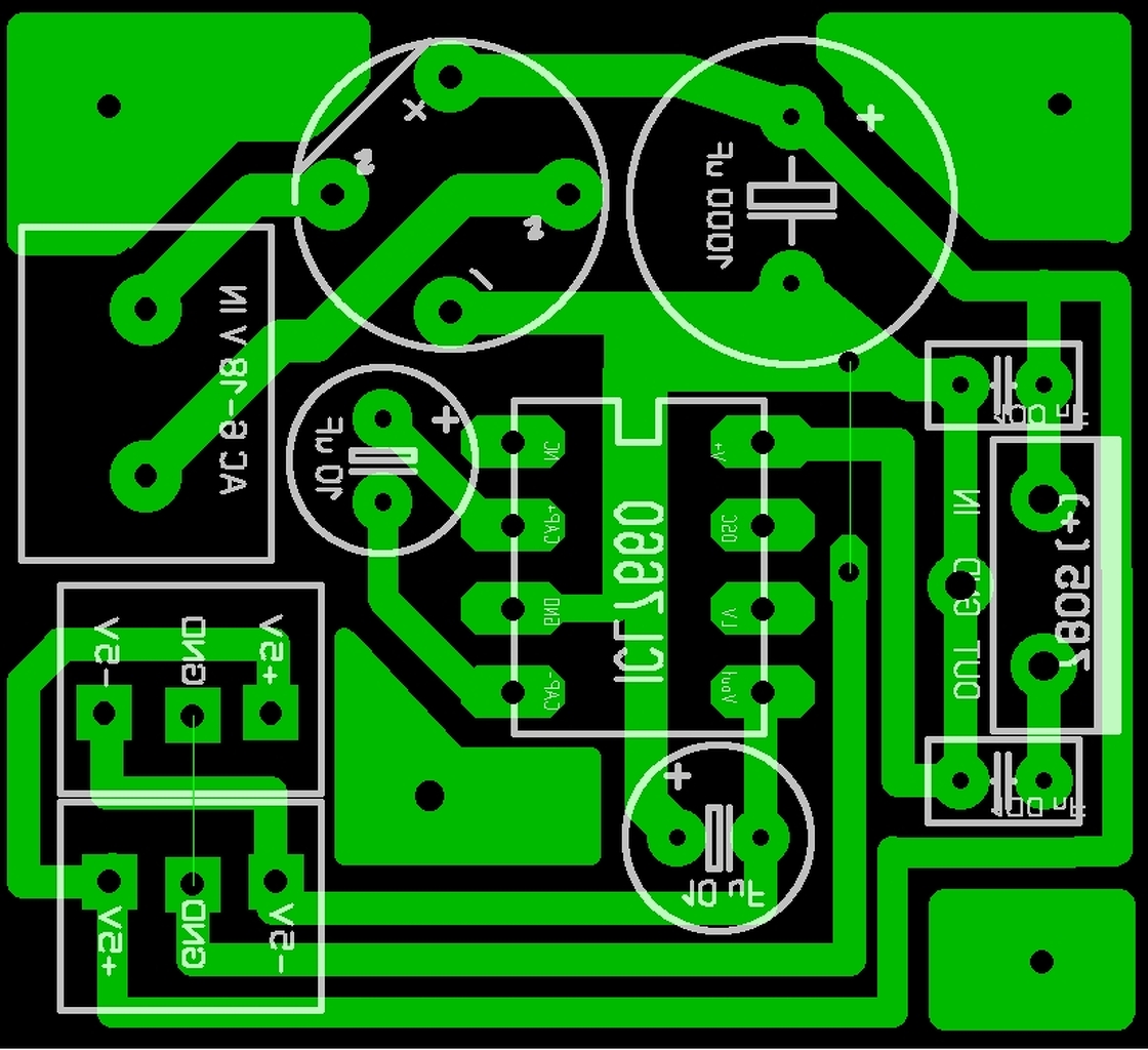
Így van. Nézd át a 7805 kimenetét, és az IC 8as lábát. Ezek nem jól vannak bekötve.
Ha helyre kerülnek a kötések, akkos is csak látszólag lesz +/- 5 V, mert a negatív oldalt alig lehet terhelni. Ezt is célszerű figyelembe venni.
Mindig a panel beültetési oldalát tervezzük. Minden nézet, gyártási dokumentáció, furatleíró pozíciók, és a kontúrok is mind a "top" oldalról értelmeződnek. Ha a gyártási körülmények miatt mégis a rézoldali képre van szükség, akkor ezt a nyomtatáskor szabadon lehet kapcsolgatni és tükrözgetni. Nálad a felirat alapján ez nem így van. A hozzászólás módosítva: Dec 4, 2014
Köszönöm mindenkinek!
IC 8 láb és +5 V összetartoznak, már a nyákterven is. A nézet, a felirattól eltekintve alkatrészoldali. A felirat csak a kezdő bizonytalansága miatt fordult meg. Most már marad, nyomtatásnál igazítom. -5V terhelhetőség! 2 db IC7107 ellátásával kell megbirkóznia. Fogja bírni? A hozzászólás módosítva: Dec 4, 2014
Célszerű minden IC-nek saját tápot adni, mert ebből csinálja a referenciát, ami ha nem stabil, akkor barátságtalanul imbolygó mérési eredményeket produkál.
Ha ez a cél, akkor újabb kérdésként merül fel miért van külön a táp? Ezt pl. én így oldottam meg. De ez a megoldás is akkor igazán életképes, ha nem áll rendelkezésre váltakozó feszültség. Ha van hálózati elérés, akkor ilyen megoldást javaslok. A hozzászólás módosítva: Dec 4, 2014
"Miért van külön..."
Két db, utólag beletervezett, különálló kijelzőt működtet egy labortápban. A kijelzők már készen vannak. Kész nyákterv alapján készültek, Topi leírása alapján. Így utólag már nem változtatnék ezen, kivált, hogy ha beleférne is a dobozba a Te verziód, nagyon át kellene alakítani. A külön táp nekem így elfogadható kompromisszumnak tűnik. Még akkor is, ha a következő kijelzőket valószínűleg a Te terved alapján fogom készíteni. Maradt az eredeti kérdés. 2 db IC-t is el tud látni?
Nem az a kérdés, tudja-e a kellő áramot szolgáltatni hanem:
1. Kellően stabil tud-e lenni? Jó eséllyel nem. 2. Közös táplálás esetén lehet-e vele egy készülékben kétfélét mérni? Szinte biztosan nem, mert a két mérés a közös GND miatt nem lesz egymástól független.
Ki fogom próbálni azt majd, hogy a tápvonalat megszakítva usb-ről adok 5v-ot az állomásnak... Majd kiderül akkor jó-e a dolog, vagy nem...
Ha ez az új rajz akkor még mindig nem jó a +5V-os ág, még mindig a 14V-ba megy, és nem a 7805 kimenetébe..
Igazad van! Köszönöm! Ezért nem kell reggeli öltözködés közben nyáktervet foltozni
. A hozzászólás módosítva: Dec 4, 2014
Nem jött be a számításom...
Nem akarok kötözködni, de most se jó helyre kötötted
Most GND-re tetted..
Üdv : Ujra itt, most volt kis időm rá, igy hát javitottam rajta. Készitettem róla képet, úgy látom hogy most már igy jó lessz.
![]() Lay -ba itt : Mit szólni hozzá...
Hello!
A Pirossal bekarikázott részeknél nagyon közel vannak a vezetők egymáshoz, még egy nyákgyár is vakarná a fejét A legjobb ha úgy csinálod hogy amilyen vastag vezetővel vezetsz ugyanannyi szigetelőt hagysz 2 csík között. A nyíllal jelölt helyen pedig csak egy hajszálnyi a távolság amit már nyákgyár se tudna megcsinálni nem hogy házilag bárki. 2. képen az ahogy szerintem jó lenne,de itt el vannak forgatva az alkatrészek.
Erőlteted, pedig a kívánt funkcióhoz nem lesz jó, de ez a panel jósága szempontjából mindegy.
Miért van a két csatlakozó szembefordítva? Ez nagyon fura, éppen arra szoktak törekedni, hogy mindig egy irányba álljanak. Ha befordítod a belsőt, akkor a vonalvezetés is egyszerűsödik. Mintha 18V-os feliratot is látnék a diódahíd bemenetére menő másik csatlakozón. Ekkor feszültségből körülményes jól terhelhető 5V-ot létre hozni, mert túl sok amit el kell fűteni. Nálam egészen jól bevált az AC 8-9V körüli érték. A hozzászólás módosítva: Dec 4, 2014
Sajnos az sem jó, hogy usb-ről adok rá 5V-ot, szóval nem tudom mi a baja a dolognak, de nem akar működni a kijelző...(a kijelző biztos jó, van direkt hd44780 lcd-khez teszterem...) Más tipp esetleg?
kijelzőn valami életjel, fekete kockák esetleg?
Az van, de semmi adat. Kontraszt állítás hatására eltűnnek egy idő után a kockák, és még annyi sem látható mint eddig...
Akkor ez az elektronika nevű izé az amit akkor csinál az ember amikor van ideje odafigyelni meg duplán ellenőrizni meg ilyenek?
![]() Ez már egészen úgy néz ki, mint mikor az iskolában a hülye diák felel, a padtársa súg neki, de ő mindig rosszat mond mert nem érti amit súgnak
Ezt a csatlakozót fordítsd el 180 fokkal.
Amúgy az egész konstrukció ott bukik meg, hogy az ICL IC-ből nem sok áramot tudsz kivenni mert ez nem tápegység IC. Ez nem lesz egy igazi + - 5V-os táp. A hozzászólás módosítva: Dec 5, 2014
Köszönöm! A két csatlakozó szándékosan van egymásnak háttal fordítva. A bekötés ennek megfelel, ha igaz, bár én már semmiben nem vagyok biztos.
Ez 2 db 7017-et fog táplálni, ha sikerül. Annak a gyári ajánlása a 7660-as IC. Az 1 db táplálásához ajánlja kifejezetten, de van erre az esetre is gyári kapcsolás, amit mellékeletem is, bár számítanék a a véleményetekre, hogy meg fog-e felelni két IC táplálására. Ha igen, akkor még mindig ott a kérdőjel, hogy képes-e két műszer azonos tápról működve egyszerre mérni egy labortápban (áram és feszmérő), mint azt Alkotó felvetette pár kommenttel feljebb.
Kigondoltál valamit, és nem törődsz semmivel, csak tolod a szakadékba a témát.
Én nem "felvetettem" hanem megmondtam, hogy nem jó a gondolat. Külön táp kell a két műszernek, és még külön szekunder tekercs is. Illetve azt is megmondtam, hogy egyáltalán nem kell "negatívosító" IC, mert arra akkor van szükség ha nincs váltakozó feszültség. Végül a "külön táp" is erősen kérdéses, mert annak közvetlen a kijelző panelon van a jó helye. Nem kizárt a külön választás, de felvet kérdéseket, mert a referencia ebből az 5V-ból kerül leosztásra, és ha a kijelző változása miatti áramingadozás megrángatja a feszültséget, akkor azzal arányosan a referencia is megmozdul, ami szépen belengeti az utolsó számjegyet, és össze-vissza fog ugrálni. A hozzászólás módosítva: Dec 5, 2014
A csatlakozókat így kellene.
Mivel van váltófesz miért nem 7805 és 7905-el csinálod? Egyszerűbb és nagyobb áramot tudna..
Üdv: Az amit jpg-ben megadott az jó megfelel. Csak még anyit kérdeznék hogy megkell forditani vagy simám kinyomtatom és jó lessz.
Köszönöm.
ahhoz két szekunder kell, az meg nincs. vagy nem?
Hello! Ez így nem jó! Csak abban az esetbe működne, ha a plusz és a mínusz terhelés egyforma lenne.
Továbbra is ezt a rajzot javaslom, ami már sokszorosan ki van próbálva. A negatív oldal terhelése nem azonos a pozitív oldallal, hanem jelentősen alacsonyabb attól, néhány mA csak.
Ehhez 1 db szekunder kell. Viszont az áram és feszültség méréshez két kijelző kell, amiknek külön-külön kell egy-egy szekunder. Így jön össze a két független tekercs. Azért kell független, mert csak így lehet a két paraméter mérése is független. |
Bejelentkezés
Hirdetés |






. 
Most GND-re tetted.. 













